#democratizingknowledge search results

Language is colorfully complex. ๐Ÿณ๏ธโ€๐ŸŒˆ Here is my take on the contemporary "๐—ฑ๐˜‚๐—ฎ๐—น ๐˜€๐˜๐—ฟ๐—ฒ๐—ฎ๐—บ ๐—น๐—ฎ๐—ป๐—ด๐˜‚๐—ฎ๐—ด๐—ฒ ๐—ฝ๐—ฟ๐—ผ๐—ฐ๐—ฒ๐˜€๐˜€๐—ถ๐—ป๐—ด ๐—บ๐—ผ๐—ฑ๐—ฒ๐—น๐˜€". Full case on @Radiopaedia with supplementary cheat sheets! radiopaedia.org/cases/dual-strโ€ฆ #DemocratizingKnowledge


Hey @RadDiscord Happy belated birthday! May you grow bringing free (rad) knowledge to all #DemocratizingKnowledge


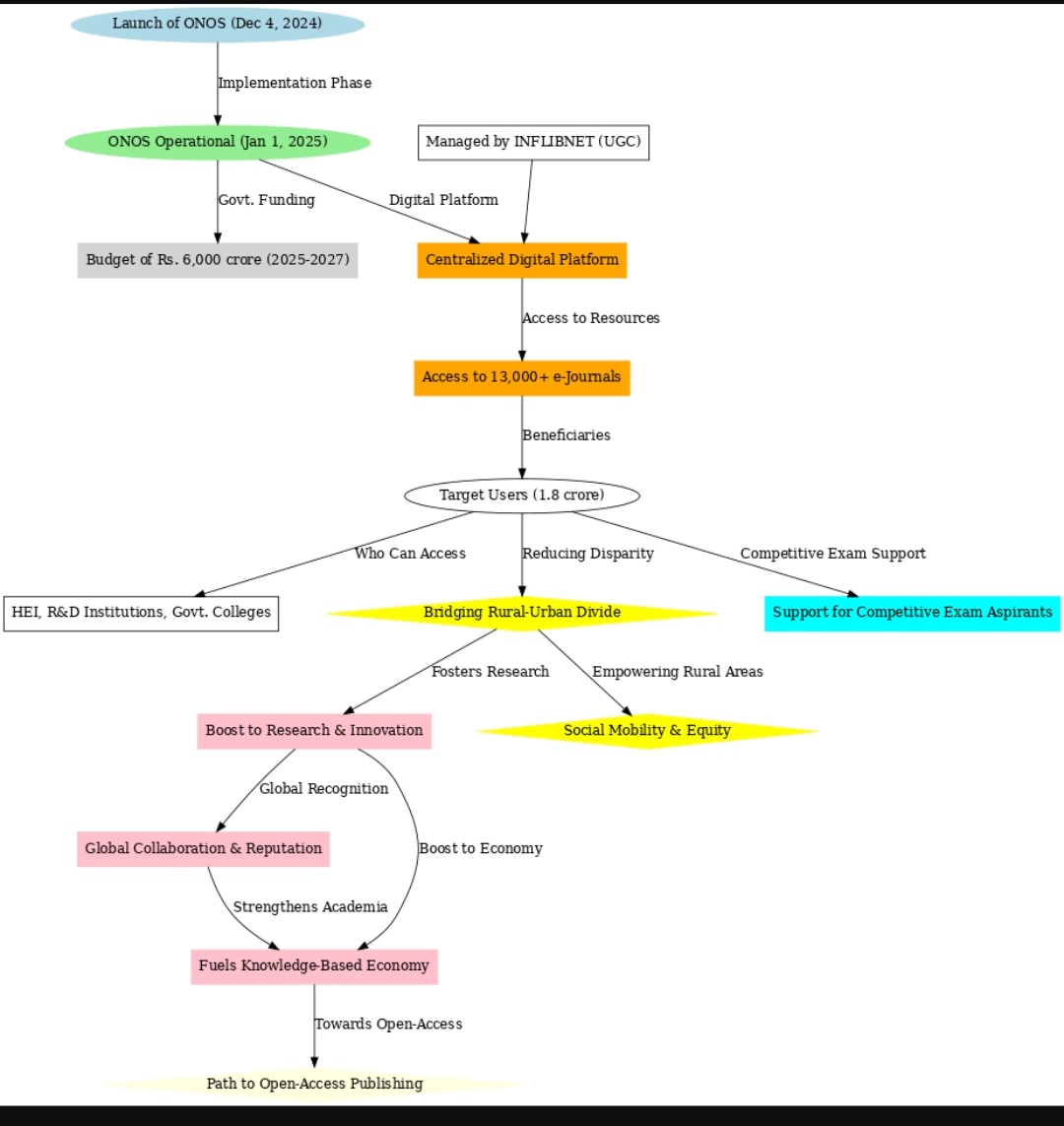
Starting Jan 2025, #OneNationOneSubscription will democratise access to 13,000+ e-journals from 30 top publishers! ๐Ÿ“š Empowering researchers, students & educators across metros & villages โ€“ bridging the knowledge divide. #ONOS #DemocratizingKnowledge #IndiaEducation

Employ_News's tweet image. Starting Jan 2025, #OneNationOneSubscription will democratise access to 13,000+ e-journals from 30 top publishers! ๐Ÿ“š Empowering researchers, students & educators across metros & villages โ€“ bridging the knowledge divide.
#ONOS #DemocratizingKnowledge #IndiaEducation
Employ_News's tweet image. Starting Jan 2025, #OneNationOneSubscription will democratise access to 13,000+ e-journals from 30 top publishers! ๐Ÿ“š Empowering researchers, students & educators across metros & villages โ€“ bridging the knowledge divide.
#ONOS #DemocratizingKnowledge #IndiaEducation

Hey @grokโ€ฆ serious question. Will data centers keep my EV charged, or should I just certify 500 more people in clean energy this October? ๐Ÿš—โšก๐ŸŽ“ #AI #CleanEnergy #DemocratizingKnowledge


Our Director, Dr. Daniel Johnson, is sharing the ECHO model with the #DavisCHAS community! Thanks @haroldpollack for a great introduction and @UChicagoCHAS for letting us share! #democratizingknowledge

ECHOChicago's tweet image. Our Director, Dr. Daniel Johnson, is sharing the ECHO model with the #DavisCHAS community! Thanks @haroldpollack for a great introduction and @UChicagoCHAS for letting us share! #democratizingknowledge

Enjoying my time as Faculty In-Residence with @Rutgers_Newark HLLC. #DemocratizingKnowledge Summer Institute. โœŠ๐ŸฟโœŠ๐ŸพโœŠ๐ŸฝโœŠ๐ŸผโœŠ๐Ÿป

drdavidperezii's tweet image. Enjoying my time as Faculty In-Residence with @Rutgers_Newark HLLC. #DemocratizingKnowledge Summer Institute. โœŠ๐ŸฟโœŠ๐ŸพโœŠ๐ŸฝโœŠ๐ŸผโœŠ๐Ÿป
drdavidperezii's tweet image. Enjoying my time as Faculty In-Residence with @Rutgers_Newark HLLC. #DemocratizingKnowledge Summer Institute. โœŠ๐ŸฟโœŠ๐ŸพโœŠ๐ŸฝโœŠ๐ŸผโœŠ๐Ÿป
drdavidperezii's tweet image. Enjoying my time as Faculty In-Residence with @Rutgers_Newark HLLC. #DemocratizingKnowledge Summer Institute. โœŠ๐ŸฟโœŠ๐ŸพโœŠ๐ŸฝโœŠ๐ŸผโœŠ๐Ÿป

Introducing our #RadDiscord Director of Technology @elmitte, Neuroradiology fellow @MGHImaging. @RadDiscord would not function without Dr. Hassanzadeh's expertise. She is passionate about #MedEd #DemocratizingKnowledge. Self-proclaimed Explorer ๐Ÿ”๏ธ๐Ÿง—โ€โ™€๏ธ

RadDiscord's tweet image. Introducing our #RadDiscord Director of Technology @elmitte, Neuroradiology fellow @MGHImaging. @RadDiscord would not function without Dr. Hassanzadeh's expertise.

She is passionate about #MedEd #DemocratizingKnowledge. Self-proclaimed Explorer ๐Ÿ”๏ธ๐Ÿง—โ€โ™€๏ธ

Hello Tweeps...weโ€™re excited to be here! Our team has one purpose...to share practical knowledge in the #singlecell space. From sample prep all the way to the end. You may be starting, you may be advanced...either way you can join us in this crusade. #DemocratizingKnowledge


9/ ๐ŸŒฑ Alternatives & Solutions: Efforts are being made to challenge the status quo. Initiatives like preprint servers, [researchers share their work before formal publication] & open-access journals are making strides towards democratizing knowledge. #DemocratizingKnowledge


๐ŸŒŸ Clear missions need powerful tools. We're bringing #Fortune500 insights to visionary #CEOs for lasting impact. ๐Ÿš€ Learn more: thejourneyplatform.com/about #DemocratizingKnowledge #CEOPlatform

thejourneyplat's tweet image. ๐ŸŒŸ Clear missions need powerful tools. We're bringing #Fortune500 insights to visionary #CEOs for lasting impact. ๐Ÿš€ Learn more: thejourneyplatform.com/about #DemocratizingKnowledge #CEOPlatform

One step closer to #DemocratizingKnowledge, Christine (@kenconetwork ED) & Jessica (#StepsAheadConsulting Director) practice facilitation skills in mock #cancer ECHO clinic on day 1 of training @ProjectECHO #ImmersionTrainingJohannesburg #SystemsChange #MovingKnowledge

acsglobal's tweet image. One step closer to #DemocratizingKnowledge, Christine (@kenconetwork ED) & Jessica (#StepsAheadConsulting Director) practice facilitation skills in mock #cancer ECHO clinic on day 1 of training @ProjectECHO #ImmersionTrainingJohannesburg #SystemsChange #MovingKnowledge
acsglobal's tweet image. One step closer to #DemocratizingKnowledge, Christine (@kenconetwork ED) & Jessica (#StepsAheadConsulting Director) practice facilitation skills in mock #cancer ECHO clinic on day 1 of training @ProjectECHO #ImmersionTrainingJohannesburg #SystemsChange #MovingKnowledge

Empowering truth & knowledge for all! @dFusionAI is on a mission to democratize access to proprietary tools, data & insights, fostering a world where truth is transparent & accessible. #dFusionAI #DemocratizingKnowledgeย #Truth"


In the last 2 yrs, Iโ€™ve learned a lot from the brilliant #Raddiscorders! Every member counts in this unique educational community. We all grow by #DemocratizingKnowledge

Introducing our #RadDiscord Director of Technology @elmitte, Neuroradiology fellow @MGHImaging. @RadDiscord would not function without Dr. Hassanzadeh's expertise. She is passionate about #MedEd #DemocratizingKnowledge. Self-proclaimed Explorer ๐Ÿ”๏ธ๐Ÿง—โ€โ™€๏ธ

RadDiscord's tweet image. Introducing our #RadDiscord Director of Technology @elmitte, Neuroradiology fellow @MGHImaging. @RadDiscord would not function without Dr. Hassanzadeh's expertise.

She is passionate about #MedEd #DemocratizingKnowledge. Self-proclaimed Explorer ๐Ÿ”๏ธ๐Ÿง—โ€โ™€๏ธ


Wikipedia's volunteer-driven model exemplifies the power of grassroots initiatives and collective efforts to democratize knowledge. #GrassrootsMovement #DemocratizingKnowledge


Will bachelors degrees be relevant in 20 years? #startupconf #democratizingknowledge


@alybraly @livingstonmckay it's a complete archive ~ including some additional material ~ of my La course #democratizingknowledge :)


Hereโ€™s to continuing the mission of democratizing knowledge and growing as rowers, coaches, and athletes. ๐Ÿšฃโ€โ™‚๏ธ๐Ÿ’ก #RowingResearch #DemocratizingKnowledge #6000Followers #CommunityOfLearners


AI like Gemini could revolutionize access to knowledge! Imagine: personalized learning, faster innovation, and a more informed public. #AIforGood #democratizingknowledge


Hey @grokโ€ฆ serious question. Will data centers keep my EV charged, or should I just certify 500 more people in clean energy this October? ๐Ÿš—โšก๐ŸŽ“ #AI #CleanEnergy #DemocratizingKnowledge


Hereโ€™s to continuing the mission of democratizing knowledge and growing as rowers, coaches, and athletes. ๐Ÿšฃโ€โ™‚๏ธ๐Ÿ’ก #RowingResearch #DemocratizingKnowledge #6000Followers #CommunityOfLearners


Empowering truth & knowledge for all! @dFusionAI is on a mission to democratize access to proprietary tools, data & insights, fostering a world where truth is transparent & accessible. #dFusionAI #DemocratizingKnowledgeย #Truth"


๐ŸŒŸ Clear missions need powerful tools. We're bringing #Fortune500 insights to visionary #CEOs for lasting impact. ๐Ÿš€ Learn more: thejourneyplatform.com/about #DemocratizingKnowledge #CEOPlatform

thejourneyplat's tweet image. ๐ŸŒŸ Clear missions need powerful tools. We're bringing #Fortune500 insights to visionary #CEOs for lasting impact. ๐Ÿš€ Learn more: thejourneyplatform.com/about #DemocratizingKnowledge #CEOPlatform

Starting Jan 2025, #OneNationOneSubscription will democratise access to 13,000+ e-journals from 30 top publishers! ๐Ÿ“š Empowering researchers, students & educators across metros & villages โ€“ bridging the knowledge divide. #ONOS #DemocratizingKnowledge #IndiaEducation

Employ_News's tweet image. Starting Jan 2025, #OneNationOneSubscription will democratise access to 13,000+ e-journals from 30 top publishers! ๐Ÿ“š Empowering researchers, students & educators across metros & villages โ€“ bridging the knowledge divide.
#ONOS #DemocratizingKnowledge #IndiaEducation
Employ_News's tweet image. Starting Jan 2025, #OneNationOneSubscription will democratise access to 13,000+ e-journals from 30 top publishers! ๐Ÿ“š Empowering researchers, students & educators across metros & villages โ€“ bridging the knowledge divide.
#ONOS #DemocratizingKnowledge #IndiaEducation

And here's part 1, for those that want to watch the course in order from the beginning. #garyseconomics #wealthinequality #democratizingknowledge youtu.be/bReS9FLpgT4?feโ€ฆ


KM for everyone Tacitous empowers ALL employees, regardless of tech skills, to contribute & benefit from knowledge sharing. tacitous.com #democratizingknowledge #tacitous!


Wikipedia's volunteer-driven model exemplifies the power of grassroots initiatives and collective efforts to democratize knowledge. #GrassrootsMovement #DemocratizingKnowledge


No results for "#democratizingknowledge"

Starting Jan 2025, #OneNationOneSubscription will democratise access to 13,000+ e-journals from 30 top publishers! ๐Ÿ“š Empowering researchers, students & educators across metros & villages โ€“ bridging the knowledge divide. #ONOS #DemocratizingKnowledge #IndiaEducation

Employ_News's tweet image. Starting Jan 2025, #OneNationOneSubscription will democratise access to 13,000+ e-journals from 30 top publishers! ๐Ÿ“š Empowering researchers, students & educators across metros & villages โ€“ bridging the knowledge divide.
#ONOS #DemocratizingKnowledge #IndiaEducation
Employ_News's tweet image. Starting Jan 2025, #OneNationOneSubscription will democratise access to 13,000+ e-journals from 30 top publishers! ๐Ÿ“š Empowering researchers, students & educators across metros & villages โ€“ bridging the knowledge divide.
#ONOS #DemocratizingKnowledge #IndiaEducation

Introducing our #RadDiscord Director of Technology @elmitte, Neuroradiology fellow @MGHImaging. @RadDiscord would not function without Dr. Hassanzadeh's expertise. She is passionate about #MedEd #DemocratizingKnowledge. Self-proclaimed Explorer ๐Ÿ”๏ธ๐Ÿง—โ€โ™€๏ธ

RadDiscord's tweet image. Introducing our #RadDiscord Director of Technology @elmitte, Neuroradiology fellow @MGHImaging. @RadDiscord would not function without Dr. Hassanzadeh's expertise.

She is passionate about #MedEd #DemocratizingKnowledge. Self-proclaimed Explorer ๐Ÿ”๏ธ๐Ÿง—โ€โ™€๏ธ

Our Director, Dr. Daniel Johnson, is sharing the ECHO model with the #DavisCHAS community! Thanks @haroldpollack for a great introduction and @UChicagoCHAS for letting us share! #democratizingknowledge

ECHOChicago's tweet image. Our Director, Dr. Daniel Johnson, is sharing the ECHO model with the #DavisCHAS community! Thanks @haroldpollack for a great introduction and @UChicagoCHAS for letting us share! #democratizingknowledge

Enjoying my time as Faculty In-Residence with @Rutgers_Newark HLLC. #DemocratizingKnowledge Summer Institute. โœŠ๐ŸฟโœŠ๐ŸพโœŠ๐ŸฝโœŠ๐ŸผโœŠ๐Ÿป

drdavidperezii's tweet image. Enjoying my time as Faculty In-Residence with @Rutgers_Newark HLLC. #DemocratizingKnowledge Summer Institute. โœŠ๐ŸฟโœŠ๐ŸพโœŠ๐ŸฝโœŠ๐ŸผโœŠ๐Ÿป
drdavidperezii's tweet image. Enjoying my time as Faculty In-Residence with @Rutgers_Newark HLLC. #DemocratizingKnowledge Summer Institute. โœŠ๐ŸฟโœŠ๐ŸพโœŠ๐ŸฝโœŠ๐ŸผโœŠ๐Ÿป
drdavidperezii's tweet image. Enjoying my time as Faculty In-Residence with @Rutgers_Newark HLLC. #DemocratizingKnowledge Summer Institute. โœŠ๐ŸฟโœŠ๐ŸพโœŠ๐ŸฝโœŠ๐ŸผโœŠ๐Ÿป

One step closer to #DemocratizingKnowledge, Christine (@kenconetwork ED) & Jessica (#StepsAheadConsulting Director) practice facilitation skills in mock #cancer ECHO clinic on day 1 of training @ProjectECHO #ImmersionTrainingJohannesburg #SystemsChange #MovingKnowledge

acsglobal's tweet image. One step closer to #DemocratizingKnowledge, Christine (@kenconetwork ED) & Jessica (#StepsAheadConsulting Director) practice facilitation skills in mock #cancer ECHO clinic on day 1 of training @ProjectECHO #ImmersionTrainingJohannesburg #SystemsChange #MovingKnowledge
acsglobal's tweet image. One step closer to #DemocratizingKnowledge, Christine (@kenconetwork ED) & Jessica (#StepsAheadConsulting Director) practice facilitation skills in mock #cancer ECHO clinic on day 1 of training @ProjectECHO #ImmersionTrainingJohannesburg #SystemsChange #MovingKnowledge

๐ŸŒŸ Clear missions need powerful tools. We're bringing #Fortune500 insights to visionary #CEOs for lasting impact. ๐Ÿš€ Learn more: thejourneyplatform.com/about #DemocratizingKnowledge #CEOPlatform

thejourneyplat's tweet image. ๐ŸŒŸ Clear missions need powerful tools. We're bringing #Fortune500 insights to visionary #CEOs for lasting impact. ๐Ÿš€ Learn more: thejourneyplatform.com/about #DemocratizingKnowledge #CEOPlatform

Loading...

Something went wrong.


Something went wrong.


United States Trends