#erlang search results

Псс, про #erlang и #elixir хотите послушать? Их есть у меня: youtube.com/watch?v=lpmZJ2… Разложили языки с Юрой Жлобой (@yzh44yzh) Лайк, шер, алишер

mokevnin's tweet card. Организованное программирование | Кирилл Мокевнин

youtube.com

YouTube

Организованное программирование | Кирилл Мокевнин


Erlang OTP-28.5 released! devtalk.com/t/242368 #Erlang # #devtalk


Just finished reproducing CVE-2025-32433 and putting together a quick PoC exploit — surprisingly easy. Wouldn’t be shocked if public PoCs start dropping soon. If you’re tracking this, now’s the time to take action. #Erlang #SSH


We audit Erlang/OTP’s decades-old C and NIF code with PVS-Studio, surfacing logic bugs, buffer risks, undefined behavior, and leaks in battle-tested systems. - hackernoon.com/the-1980s-code… #cpp #erlang


[Erlang News] Patch Package OTP 28.5 Released erlangforums.com/t/5570 #Erlang #WeBeamTogether


hackney 4.0.0 is out. HTTP/2 and HTTP/3 now delegated to erlang_h2 and erlang_quic, fully RFC 9114 compliant via quic_h3 with Alt-Svc auto-discovery. The metrics subsystem is replaced by a Go-style middleware chain. github.com/benoitc/hackne… #erlang #http #http2 #http3


Try our "RSTS/Erlang" system -- a timesharing #BASIC system in #Erlang. Here's John Conway's "LIFE" in both ascii and graphics modes. github.com/ReuvenSwirsky/… #retrocomputing (We will get this up on a server soon so y'all can log in. In the meantime, run it on your own


This is my last week at Erlang Solutions. Sharing an email for all of my colleagues, past and present. I’m proud of what you achieved! #erlang #elixirlang linkedin.com/posts/francesc…


I really wanted to use "LEEX" as the lexer for my #Erlang #BASIC, but it hasn't been touched in 11 years, and is marked as "experimental" so I'm afraid of it.

ThrillScience's tweet image. I really wanted to use "LEEX" as the lexer for my #Erlang #BASIC, but it hasn't been touched in 11 years, and is marked as "experimental" so I'm afraid of it.

Our #Erlang #BASIC now has "HGR2" mode -- 800x480 graphics on top with 4 lines of text on the bottom. Try it! github.com/ReuvenSwirsky/…

ThrillScience's tweet image. Our #Erlang #BASIC now has "HGR2" mode -- 800x480 graphics on top with 4 lines of text on the bottom.

Try it! github.com/ReuvenSwirsky/…

You can see the Starship Enterprise with RSTS/Erlang -- the timesharing #BASIC for #Erlang github.com/ReuvenSwirsky/…


If you can't be a NASA astronaut, try the next best thing: Play Lunar Lander in #Erlang #BASIC github.com/ReuvenSwirsky/… Source code: github.com/ReuvenSwirsky/…

ThrillScience's tweet image. If you can't be a NASA astronaut, try the next best thing: Play Lunar Lander in #Erlang #BASIC

github.com/ReuvenSwirsky/…

Source code: github.com/ReuvenSwirsky/…

erlang_python 1.5.0 released! - Erlang-native asyncio event loop (sub-ms latency, zero CPU idle) - Optimized ASGI/WSGI NIFs (60-80% faster) - TCP & UDP support - Sub-interpreter & free-threading (Python 3.13+) hex.pm/packages/erlan… #Erlang #Python #wsgi #asgi #asyncio


Warning: Critical flaw in the SSH server in the standard library for #Erlang (OTP) is actively exploited. #CVE-2025-32433 CVSS: 10. Attackers have been using it for remote code execution. #RCE! #Patch #Patch #Patch


All @dnsimple name servers are now running an @elixirlang codebase. After 12+ years, we’re no longer exclusively an #erlang shop. But make no mistake: we’re still very much an Erlang shop.

weppos's tweet image. All @dnsimple name servers are now running an @elixirlang codebase. After 12+ years, we’re no longer exclusively an #erlang shop. But make no mistake: we’re still very much an Erlang shop.

erlang_python 1.2.0 is out - Context affinity: bind processes to Python workers, keep ML models loaded - Python threads can call back to Erlang without deadlocks - Reentrant callbacks: Python→Erlang→Python chains just work github.com/benoitc/erlang… #erlang #elixir #python


[Erlang News] Patch Package OTP 28.5 Released erlangforums.com/t/5570 #Erlang #WeBeamTogether


Erlang OTP-28.5 released! devtalk.com/t/242368 #Erlang # #devtalk


This is my last week at Erlang Solutions. Sharing an email for all of my colleagues, past and present. I’m proud of what you achieved! #erlang #elixirlang linkedin.com/posts/francesc…


[Blog Post] Head of the Agents and Assistants Department erlangforums.com/t/5568 #Erlang #WeBeamTogether


Struggling to book interviews? Let’s review your resume - Beamrec.com/refresh #elixir #erlang #beam #myelixirstatus


Or perhaps #clojure and #elixir (also #erlang) are viable


Erlang OTP-28.4.3, OTP-27.3.4.11 and OTP-26.2.5.20 released! devtalk.com/t/242064 #Erlang # #devtalk


[Erlang News] Patch Package OTP 26.2.5.20 Released erlangforums.com/t/5565 #Erlang #WeBeamTogether


[Erlang News] Patch Package OTP 27.3.4.11 Released erlangforums.com/t/5564 #Erlang #WeBeamTogether


[Erlang News] Patch Package OTP 28.4.3 Released erlangforums.com/t/5563 #Erlang #WeBeamTogether


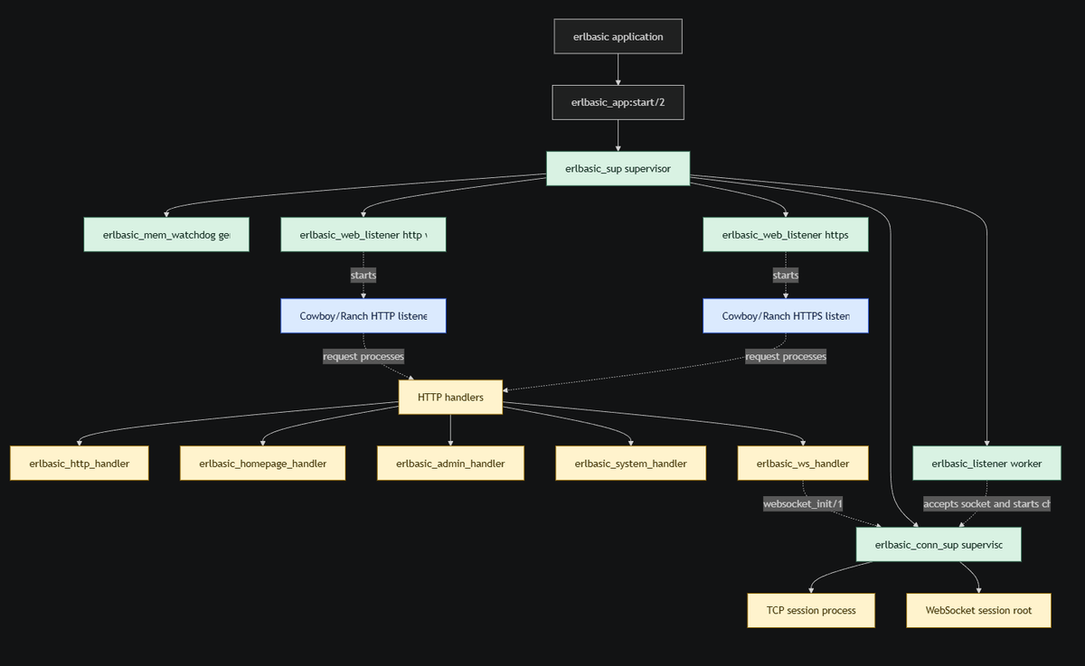
I'm continuing on my refactoring binge! Here's my tree now. Everything is so easy with #Erlang!

ThrillScience's tweet image. I'm continuing on my refactoring binge! Here's my tree now. Everything is so easy with #Erlang!

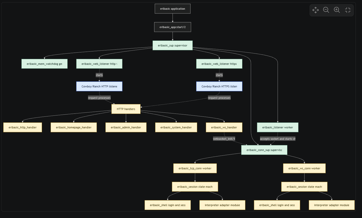
I'm going to clean my my supervision tree today. #Erlang

ThrillScience's tweet image. I'm going to clean my my supervision tree today. #Erlang

[Chat] Erlang HTTPS CONNECT Proxy with Custom Encryption (C-S Architecture) – Designed for Restricted Networks erlangforums.com/t/5561 #Erlang #WeBeamTogether


🚀 The most RESILIENT language on the planet? Elixir + Erlang! Let it CRASH Supervisor heals it in MILLISECONDS Zero-downtime for decades — powering WhatsApp & Discord at insane scale! What's YOUR pick for unbreakable code? Drop it below @grok gets it #Elixir #Erlang


[Question] Shipping embedded erlang application in native applications on the OS? erlangforums.com/t/5560 #Erlang #WeBeamTogether


To summarize CVE-2025-32433 #Erlang #SSH in a meme.

gothburz's tweet image. To summarize CVE-2025-32433 #Erlang #SSH in a meme.

I was able to reproduce this vulnerability. Here is the network traffic and patch diff, the Client sends a Channel Open message (type 90) without finishing the authentication handshake. The patch adds a function to immediately disconnect when receiving such messages from an

gothburz's tweet image. I was able to reproduce this vulnerability. Here is the network traffic and patch diff, the Client sends a Channel Open message (type 90) without finishing the authentication handshake. The patch adds a function to immediately disconnect when receiving such messages from an
gothburz's tweet image. I was able to reproduce this vulnerability. Here is the network traffic and patch diff, the Client sends a Channel Open message (type 90) without finishing the authentication handshake. The patch adds a function to immediately disconnect when receiving such messages from an


CVE-2025-32422 - Yikes CVSS 10 Unauthenticated Remote Code Execution in #Erlang / OTP #SSH. Affected versions <= OTP-27.3.2 <= OTP-26.2.5.10 <= OTP-25.3.2.19 Patched versions OTP-27.3.3 OTP-26.2.5.11 OTP-25.3.2.20 github.com/erlang/otp/sec…

gothburz's tweet image. CVE-2025-32422 - Yikes CVSS 10 Unauthenticated Remote Code Execution in #Erlang / OTP #SSH.

Affected versions
&amp;lt;= OTP-27.3.2
&amp;lt;= OTP-26.2.5.10
&amp;lt;= OTP-25.3.2.19

Patched versions
OTP-27.3.3
OTP-26.2.5.11
OTP-25.3.2.20

github.com/erlang/otp/sec…

มาต่อกันที่พี่เอ้อร์ ได้ลองออกแบบเอ้อร์หลางเวอร์ชั่นเราเองด้วยเช่นกันครับ🥺❤️ (Erlang Shen in my version) #Erlang #Erlangshen

GNlukprajaotakk's tweet image. มาต่อกันที่พี่เอ้อร์  ได้ลองออกแบบเอ้อร์หลางเวอร์ชั่นเราเองด้วยเช่นกันครับ🥺❤️
(Erlang Shen in my version)
#Erlang #Erlangshen

🚢 New series by @ziopio74: porting the #BEAM JIT to #ARM32—only 16 registers, lots of hacks and pure #Erlang magic. Chapter 1 is live 🌊🛠️ 👉 grisp.org/blog/posts/202… Big thanks to @TheErlef for the stipend!

grisporg's tweet image. 🚢 New series by @ziopio74: porting the #BEAM JIT to #ARM32—only 16 registers, lots of hacks and pure #Erlang magic. Chapter 1 is live 🌊🛠️ 👉 grisp.org/blog/posts/202…
Big thanks to @TheErlef for the stipend!

If you can't be a NASA astronaut, try the next best thing: Play Lunar Lander in #Erlang #BASIC github.com/ReuvenSwirsky/… Source code: github.com/ReuvenSwirsky/…

ThrillScience's tweet image. If you can&apos;t be a NASA astronaut, try the next best thing: Play Lunar Lander in #Erlang #BASIC

github.com/ReuvenSwirsky/…

Source code: github.com/ReuvenSwirsky/…

Really interesting talk "Agains the Grain" by @sasajuric at @CodeSyncGlobal Here you can see my gallery with many other graphic recordings about the BEAM ecosystem: github.com/visualpartners… #VisualThinking #Erlang #MyElixirStatus #CodeBEAM

carlogilmar's tweet image. Really interesting talk &quot;Agains the Grain&quot; by @sasajuric
at @CodeSyncGlobal

Here you can see my gallery with many other graphic recordings about the BEAM ecosystem: github.com/visualpartners…

#VisualThinking #Erlang #MyElixirStatus #CodeBEAM

Recently I spent two days researching how to add dynamic-tracing support for any Erlang/OPT application to OpenResty XRay. I mainly work with #erlang's BEAM virtual machine. In many ways, Erlang’s implementation is similar to dynamic-typed languages like Lua. For example,

agentzh's tweet image. Recently I spent two days researching how to add dynamic-tracing support for any Erlang/OPT application to OpenResty XRay. I mainly work with #erlang&apos;s BEAM virtual machine.

In many ways, Erlang’s implementation is similar to dynamic-typed languages like Lua. For example,

Gros plan sur l'utilisation du protocole #SSH avec #Erlang / #OTP dans notre article de la semaine => connect.ed-diamond.com/gnu-linux-maga…

gnulinuxmag's tweet image. Gros plan sur l&apos;utilisation du protocole #SSH avec #Erlang / #OTP dans notre article de la semaine =&amp;gt; connect.ed-diamond.com/gnu-linux-maga…

Eu e o @renanvy estamos fazendo em dupla a @rinhadebackend, com Nginx, Elixir e Mnesia. Esse é o nosso resultado até o momento. Estamos satisfeitos. 🙌 O aprendizado foi muito bom, valeu a pena. #rinhabackend #myelixirstatus #erlang

norbajunior's tweet image. Eu e o @renanvy estamos fazendo em dupla a @rinhadebackend, com Nginx, Elixir e Mnesia. Esse é o nosso resultado até o momento. Estamos satisfeitos. 🙌 O aprendizado foi muito bom, valeu a pena. #rinhabackend #myelixirstatus #erlang

Erlang developers top the salary charts! One way to interpret that is that you have to pay a lot to convince people to work with it. 🤔 What do you think? survey.stackoverflow.co/2024/technolog… #Erlang

gyurisc's tweet image. Erlang developers top the salary charts! 

One way to interpret that is that you have to pay a lot to convince people to work with it. 🤔 
What do you think? 
survey.stackoverflow.co/2024/technolog… 
#Erlang

Lots of nostalgia seeing the riak ring at this years #erlang conference!

garazdawi's tweet image. Lots of nostalgia seeing the riak ring at this years #erlang conference!

Entdeckt die Welt von Erlang! In Christian Leipe's Vortrag erfahrt ihr mehr über funktionale Programmierung, nebenläufige Ausführung & fehlertolerante Architektur. Must-See mit Live-Demos und der "Let it crash"-Philosophie! #Erlang #FunktionalProgramming buff.ly/3MDrFWx

developer_week's tweet image. Entdeckt die Welt von Erlang! In Christian Leipe&apos;s Vortrag erfahrt ihr mehr über funktionale Programmierung, nebenläufige Ausführung &amp;amp; fehlertolerante Architektur. Must-See mit Live-Demos und der &quot;Let it crash&quot;-Philosophie! #Erlang #FunktionalProgramming buff.ly/3MDrFWx

Relaxing 🤘 with @damienkatz in SF, talking about @CouchDB @couchbase #Erlang #JavaScript @FireproofStorge and how to beat world heavyweights on scale and speed with his new storage engine.

jchris's tweet image. Relaxing 🤘 with @damienkatz in SF, talking about @CouchDB @couchbase #Erlang #JavaScript @FireproofStorge and how to beat world heavyweights on scale and speed with his new storage engine.

Some interesting Erlang history by Kiko Fernandez Reyes #erlang #CodeBEAM

therealchreke's tweet image. Some interesting Erlang history by Kiko Fernandez Reyes #erlang #CodeBEAM

If you want to learn a new programming language and make a bit of extra money, here are a few ideas. #ziglanguage #erlang

gandibar's tweet image. If you want to learn a new programming language and make a bit of extra money, here are a few ideas. 
#ziglanguage #erlang

The YARA rule for CVE-2025-32433 (Erlang/OTP SSH RCE) is now available in THOR Cloud Lite It helps identify vulnerable binaries in cases where #Erlang/OTP is used under the hood – which is more common than you’d expect Also includes recent contributions from: @0x0D4y

nextronresearch's tweet image. The YARA rule for CVE-2025-32433 (Erlang/OTP SSH RCE) is now available in THOR Cloud Lite

It helps identify vulnerable binaries in cases where #Erlang/OTP is used under the hood – which is more common than you’d expect

Also includes recent contributions from:
@0x0D4y

🚨 CVE-2025-32433 - Critical RCE in Erlang/OTP SSH (CVSS 10) - Exploitable before authentication - Found in Erlang’s built-in SSH server - Used in backend services, IoT, telecom gear - You’re probably running this and don’t even know 🔍 YARA rule to hunt for vulnerable

nextronresearch's tweet image. 🚨 CVE-2025-32433 - Critical RCE in Erlang/OTP SSH (CVSS 10)

- Exploitable before authentication
- Found in Erlang’s built-in SSH server
- Used in backend services, IoT, telecom gear
- You’re probably running this and don’t even know

🔍 YARA rule to hunt for vulnerable
nextronresearch's tweet image. 🚨 CVE-2025-32433 - Critical RCE in Erlang/OTP SSH (CVSS 10)

- Exploitable before authentication
- Found in Erlang’s built-in SSH server
- Used in backend services, IoT, telecom gear
- You’re probably running this and don’t even know

🔍 YARA rule to hunt for vulnerable


Episode 40 of @elixiremfoco! 🥳🍾🎉 Thanks, @TheErlef, for the support! Let's celebrate, @herminiotorres Zoey and Cristine! #MyElixirStatus #WeBEAMtogether #Erlang

adolfont's tweet image. Episode 40 of @elixiremfoco! 🥳🍾🎉
Thanks, @TheErlef, for the support!
Let&apos;s celebrate, @herminiotorres Zoey and Cristine!
#MyElixirStatus
#WeBEAMtogether
#Erlang

Loading...

Something went wrong.


Something went wrong.