#everycellisanimmunecell نتائج البحث
#EveryCellisanImmuneCell Brilliant #Stromal #immunology session at #ECI2024 chaired by @aideenryan1 and Marion Espeli. Talks by @ejvillablanca | @theLundLab | Burkhard Ludewig highlighting the importance of #Fibroblasts & #Lymphatics in Immunity
#WeekendRead! #LocationLocationLocation #EveryCellIsAnImmuneCell! Turley Muller Wu Lane &co show @NatImmunol that fibroblastic reticular cells in LNs produce Flt3l to support DC survival & proliferation allowing T cell responses to immunization & infection doi.org/10.1038/s41590…
#InflammasomePower! #EveryCellIsAnImmuneCell! #MysterySolved! @broz_lab @AlexandraBoegli &co show @embojournal that in intestinal epithelial cells NLRP6 senses endosomal damage to trigger GSDMD-dependent IL1 release & pyroptosis against bacterial invasion! link.springer.com/article/10.103…
#WeekendRead! #EveryCellIsAnImmuneCell! Riedel Mattavelli Helal &co show @ImmunityCP that fibroblasts in breast cancer metastatic lymph nodes sense tumor-derived TLR4 agonists to attract monocytes & form an immunosuppressive niche, favoring lung metastasis dlvr.it/TPCYjz
#WeekendRead! #EveryCellIsAnImmuneCell! #SmartTumors. Ji &co show @CellCellPress that tumor cells under immune pressure activate nociceptive neurons which signal in draining lymph node driving immune suppression via decreased CCL5 & favoring tumor growth! doi.org/10.1016/j.cell…
#WeekendRead! #MomIsAlwaysMom! #EveryCellIsAnImmuneCell! Serhan, Gaudenzio &co show @Nature that elevated corticosterone in stressed moms alters #skin mast cells & mechanosensing #neurons causing fetal immunedysregulation & eczema after birth. doi.org/10.1038/s41586…
nature.com
Maternal stress triggers early-life eczema through fetal mast cell programming
Nature - Prenatal stress triggers molecular dysregulations in fetal neuroimmune circuits, leading to altered mast cell and sensory neuron function, which predisposes offspring to develop eczema in...
#EveryCellIsAnImmuneCell! Luchetti Rauch @dixitvishva &co show @nature that enteric bacteria produce a virulence factor that degrades non-canonical inflammasome & also targets ROCKs necessary for luminal extrusion of infected intestinal epithelial cells! doi.org/10.1038/s41586…
#WeekendRead! #EveryCellIsAnImmuneCell! Kolter, Doring, Henneke &co show @ImmunityCP that during development or after injury, skin sensory neurons provide TGFb & CGRP to macrophages which become neuron-associated macrophages helping nerve regeneration! doi.org/10.1016/j.immu…
VH Bio's @AlexandriaKilv1, is having a lovely time at today's @bsicongress @BSI_Midlands #BSIMidlands24 #EveryCellIsAnImmuneCell She is with Scott Davies from @IMIBirmingham, who uses Lympholyte products from our supplier, @CEDARLANE.
Today is @BSI_Midlands' annual symposium ⭐ Welcome to everyone attending 👋 We're excited to hear from many fantastic speakers & for plenty of insightful discussions! Share your highlights using #BSIMidlands24 & #EveryCellIsAnImmuneCell! Find out more 👉bit.ly/3Rqs14s
#WeekendRead! #EveryCellIsAnImmuneCell! Li Li Lin &co show @ImmunityCP that vagal nerve stimulation protects against heart failure by decreasing, via activation of NRF2 signaling, monocyte-derived macrophages with TNF, hypertrophic & profibrotic signatures dlvr.it/TLbc9J
Insular cortex neurons encode and retrieve specific immune responses: Cell | fantastic work from @rolls_asya & friends #everycellisanimmunecell cell.com/cell/fulltext/…
#SharingIsCaring #EveryCellIsAnImmuneCell #ImmunometabolismPower! A new paper @CellCellPress shows that bone marrow stromal cells transfer #mitochondria to CD8 T cells supercharging them & potentiating their anti-tumor functions prolonging mouse survival! doi.org/10.1016/j.cell…
#EveryCellIsAnImmuneCell congrats, Esteban and lab
How innate immunity starts? Early embryos eliminate bacterial infections by epithelial phagocytosis, a conserved process from zebrafish to human embryos. cell.com/cell-host-micr…
#EveryCellIsAnImmuneCell! #MiniNLRP3: welcome to #Spectosis! Liu, Hu &co show @CellCellPress that #complement activation drives red blood cell #RBC death by activating a miniNLRP3-ASC-caspase8 complex, causing proteolysis of b-spectrin & hemolysis! dlvr.it/TKDyRk
Very excited to announce the @BSI_Midlands event happening next year in June! #EveryCellIsAnImmuneCell lots of exciting speakers signed up already - watch this space for more announcements!
💫 New BSI group event #BSIMidlands24 💫 This @BSI_Midlands annual symposium will focus on stromal & environmental control of early #immune responses during infection, #cancer & in health Register & submit your abstract here 👉bit.ly/3uw2fDm
#WeekendRead! #EveryCellIsAnImmuneCell! Hu Jackson &co show @CellCellPress that cholinergic enteric neurons sense gut mechanical forces via Piezo1 to regulate intestinal peristalsis during health, exercise & colitis, also decreasing inflammation in colitis cell.com/cell/abstract/…
cell.com
Enteric neuronal Piezo1 maintains mechanical and immunological homeostasis by sensing force
Expression and functional analysis define how Piezo1-dependent cholinergic responses by enteric neurons directly sense luminal pressure to orchestrate digestion and inflammation in mice.
#EveryCellIsAnImmuneCell! June Round &co show @ScienceMagazine that in early life bacteria & fungi cooperate to expand insulin producing βislets via macrophage infiltration & that recognition of commensal yeast cell wall can protect from diabetes in adults science.org/doi/10.1126/sc…
#WeekendRead! #EveryCellIsAnImmuneCell! @clara_peek Zhu &co show @scienceadvances that after muscle injury, the circadian clock & hypoxia sustain glycolysis in muscle stem cells to drive CCL2 & neutrophil recruitment, facilitating muscle repair! science.org/doi/10.1126/sc…
#WeekendRead! #LocationLocationLocation #EveryCellIsAnImmuneCell! Turley Muller Wu Lane &co show @NatImmunol that fibroblastic reticular cells in LNs produce Flt3l to support DC survival & proliferation allowing T cell responses to immunization & infection doi.org/10.1038/s41590…
#InflammasomePower! #EveryCellIsAnImmuneCell! #MysterySolved! @broz_lab @AlexandraBoegli &co show @embojournal that in intestinal epithelial cells NLRP6 senses endosomal damage to trigger GSDMD-dependent IL1 release & pyroptosis against bacterial invasion! link.springer.com/article/10.103…
#WeekendRead! #EveryCellIsAnImmuneCell! Riedel Mattavelli Helal &co show @ImmunityCP that fibroblasts in breast cancer metastatic lymph nodes sense tumor-derived TLR4 agonists to attract monocytes & form an immunosuppressive niche, favoring lung metastasis dlvr.it/TPCYjz
#WeekendRead! #EveryCellIsAnImmuneCell! #SmartTumors. Ji &co show @CellCellPress that tumor cells under immune pressure activate nociceptive neurons which signal in draining lymph node driving immune suppression via decreased CCL5 & favoring tumor growth! doi.org/10.1016/j.cell…
#EveryCellIsAnImmuneCell! Luchetti Rauch @dixitvishva &co show @nature that enteric bacteria produce a virulence factor that degrades non-canonical inflammasome & also targets ROCKs necessary for luminal extrusion of infected intestinal epithelial cells! doi.org/10.1038/s41586…
#WeekendRead! #EveryCellIsAnImmuneCell! Kolter, Doring, Henneke &co show @ImmunityCP that during development or after injury, skin sensory neurons provide TGFb & CGRP to macrophages which become neuron-associated macrophages helping nerve regeneration! doi.org/10.1016/j.immu…
#WeekendRead! #MomIsAlwaysMom! #EveryCellIsAnImmuneCell! Serhan, Gaudenzio &co show @Nature that elevated corticosterone in stressed moms alters #skin mast cells & mechanosensing #neurons causing fetal immunedysregulation & eczema after birth. doi.org/10.1038/s41586…
nature.com
Maternal stress triggers early-life eczema through fetal mast cell programming
Nature - Prenatal stress triggers molecular dysregulations in fetal neuroimmune circuits, leading to altered mast cell and sensory neuron function, which predisposes offspring to develop eczema in...
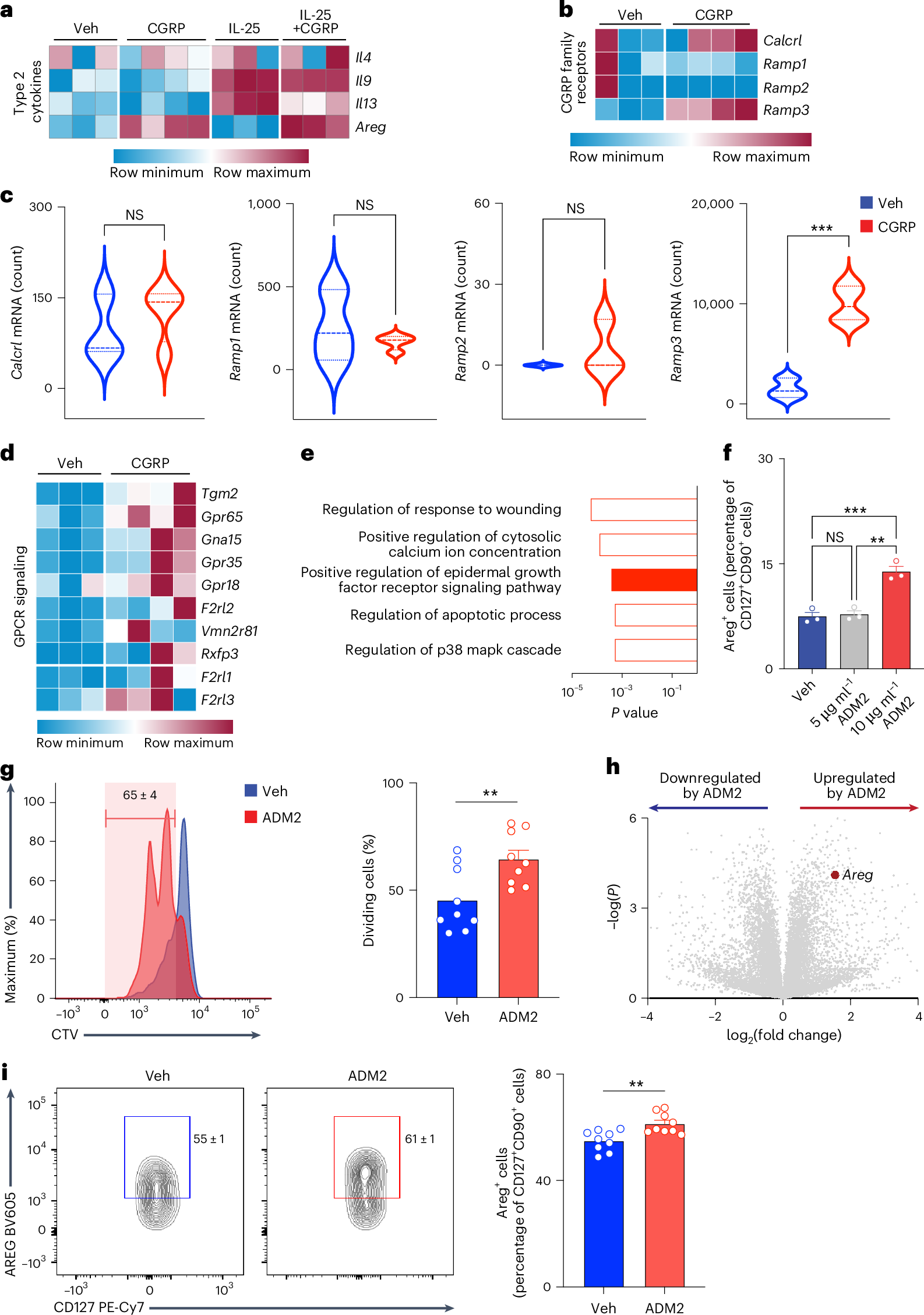
#WeekendRead! #EveryCellIsAnImmuneCell! Artis @jazibuddin &co show @NatImmunol that enteric neurons produce the neuropeptide ADM2 which acts directly on ILC2s limiting intestinal damage/#IBDs via amphiregulin production! nature.com/articles/s4159…
#WeekendRead! #EveryCellIsAnImmuneCell! Kaelberer Bohorquez &co show @Nature that via #TLR5 flagellin drives neuropeptide PYY release by gut colonic neuropod cells, activating vagal neurons that signal to #brain, reducing feeding via a “neurobiotic sense”! nature.com/articles/s4158…
#WeekendRead! #EveryCellIsAnImmuneCell! Li Li Lin &co show @ImmunityCP that vagal nerve stimulation protects against heart failure by decreasing, via activation of NRF2 signaling, monocyte-derived macrophages with TNF, hypertrophic & profibrotic signatures dlvr.it/TLbc9J
#EveryCellIsAnImmuneCell congrats, Esteban and lab
How innate immunity starts? Early embryos eliminate bacterial infections by epithelial phagocytosis, a conserved process from zebrafish to human embryos. cell.com/cell-host-micr…
#WeekendRead! #EveryCellIsAnImmuneCell! @bgyipp &co show @ImmunityCP that nociceptor neurons dampen lung fibrosis by blocking vasoactive intestinal peptide release by alveolar macrophages, preventing neutrophil recruitment & NETosis which sustains fibrosis dlvr.it/TL4Jpc
#EveryCellIsAnImmuneCell! Cineus, Hegazy &co show @NatImmunol that during #colitis ILCs produce IL22 which drives oncostatin M signaling in intestinal #epithelial cells recruiting immune cells, exacerbating inflammation & being essential for tumorigenesis! nature.com/articles/s4159…
#WeekendRead! #EveryCellIsAnImmuneCell! Hu Jackson &co show @CellCellPress that cholinergic enteric neurons sense gut mechanical forces via Piezo1 to regulate intestinal peristalsis during health, exercise & colitis, also decreasing inflammation in colitis cell.com/cell/abstract/…
cell.com
Enteric neuronal Piezo1 maintains mechanical and immunological homeostasis by sensing force
Expression and functional analysis define how Piezo1-dependent cholinergic responses by enteric neurons directly sense luminal pressure to orchestrate digestion and inflammation in mice.
#WeekendRead! #EveryCellIsAnImmuneCell! Peng @gigaipl @BaiPhdMba &co show @SciImmunology that endothelial cells produce TGFb to differentiate monocytes into #lung interstitial macrophages preventing aging & fibrosis science.org/doi/10.1126/sc…
#EveryCellIsAnImmuneCell! King, Westfall &co show @CellCellPress that in elminth infections CD8 T cells sense #microbiota via MYD88 (not TCR) driving #interferon-g which signals on stromal cells recruiting neutrophils & on muscle cells avoiding dysmotility doi.org/10.1016/j.cell…
#EveryCellIsAnImmuneCell! #MiniNLRP3: welcome to #Spectosis! Liu, Hu &co show @CellCellPress that #complement activation drives red blood cell #RBC death by activating a miniNLRP3-ASC-caspase8 complex, causing proteolysis of b-spectrin & hemolysis! dlvr.it/TKDyRk
#WeekendRead! #LiveForever! #EveryCellIsAnImmuneCell! #InterferonsFriendsOrFoes?! Morrison &co @PNASNews: with aging, bone marrow arteriolar endothelial & T cells produce type I & II IFNs which can be targeted to prevent lymphoid progenitor depletion! pnas.org/doi/10.1073/pn…
#WeekendRead! #EveryCellIsAnImmuneCell! Mills @tmhohl71 @SciImmunology that during lung fungal infections, lung epithelial cells independently respond to IL-1 & type III #interferons by producing GM-CSF which potentiates fungal killing by neutrophils! science.org/doi/10.1126/sc…
#EveryCellisanImmuneCell Brilliant #Stromal #immunology session at #ECI2024 chaired by @aideenryan1 and Marion Espeli. Talks by @ejvillablanca | @theLundLab | Burkhard Ludewig highlighting the importance of #Fibroblasts & #Lymphatics in Immunity
Today is @BSI_Midlands' annual symposium ⭐ Welcome to everyone attending 👋 We're excited to hear from many fantastic speakers & for plenty of insightful discussions! Share your highlights using #BSIMidlands24 & #EveryCellIsAnImmuneCell! Find out more 👉bit.ly/3Rqs14s
VH Bio's @AlexandriaKilv1, is having a lovely time at today's @bsicongress @BSI_Midlands #BSIMidlands24 #EveryCellIsAnImmuneCell She is with Scott Davies from @IMIBirmingham, who uses Lympholyte products from our supplier, @CEDARLANE.
Something went wrong.
Something went wrong.
United States Trends
- 1. Good Sunday 73.6K posts
- 2. Klay 32.7K posts
- 3. #AskFFT N/A
- 4. #sundayvibes 6,035 posts
- 5. Full PPR N/A
- 6. #AskBetr N/A
- 7. Ja Morant 15.3K posts
- 8. McLaren 136K posts
- 9. Beirut 9,057 posts
- 10. Cornbread 1,302 posts
- 11. Sunday Funday 2,578 posts
- 12. Who Dey 8,710 posts
- 13. NFL Sunday 5,465 posts
- 14. Blessed Sunday 20.1K posts
- 15. #FelizCumpleañosNico 5,542 posts
- 16. Fritos N/A
- 17. Pick 2 17.5K posts
- 18. Florentino 38.9K posts
- 19. #sundaymotivation 3,712 posts
- 20. Christ the King 12.4K posts