#faceperception ผลการค้นหา

Come to check my latest work using image reconstruction to reveal the impact of aging and MTL damage on face perception at #SfN17 on Nov 14 at 9 am! #ImageReconstruction #FacePerception #Aging

chchang8305's tweet image. Come to check my latest work using image reconstruction to reveal the impact of aging and MTL damage on face perception at #SfN17 on Nov 14 at 9 am!
#ImageReconstruction #FacePerception #Aging

Catherine Mondloch receives #BrockU award for research and creativity ow.ly/TDvng #faceperception

BrockUniversity's tweet image. Catherine Mondloch receives #BrockU award for research and creativity ow.ly/TDvng #faceperception

Looking forward to meeting my fellow #faceperception / #eyetracking enthusiasts on Saturday! 🤓💜@BPS_Cymru @BangorUni @PsychBangor

katie_riddoch's tweet image. Looking forward to meeting my fellow #faceperception / #eyetracking enthusiasts on Saturday! 🤓💜@BPS_Cymru @BangorUni @PsychBangor

Can you recognise these celebrities? Test your skills in this online study: survey.eu.qualtrics.com/SE/?SID=SV_3Q9… #faces #facerecognition #faceperception

SShrimpFace's tweet image. Can you recognise these celebrities? Test your skills in this online study: survey.eu.qualtrics.com/SE/?SID=SV_3Q9…
#faces #facerecognition #faceperception

Ready for @escan2022 in Vienna Science stars tomorrow (both @ArnoLeleu_PhD and I are giving talks 😁 tomorrow pm) #bodyodor #faceperception #infancy Impressive opening reception 🤩

Dia_Rkw's tweet image. Ready for @escan2022 in Vienna
Science stars tomorrow (both @ArnoLeleu_PhD and I are giving talks 😁 tomorrow pm) 
#bodyodor #faceperception #infancy

Impressive opening reception 🤩

Familiar Faces Look Happier Than Unfamiliar Ones bit.ly/2tJDDSX [@timothyfbrady, Evan Carr, Piotr Winkielman] #faceperception

PsychScience's tweet image. Familiar Faces Look Happier Than Unfamiliar Ones bit.ly/2tJDDSX [@timothyfbrady, Evan Carr, Piotr Winkielman] #faceperception

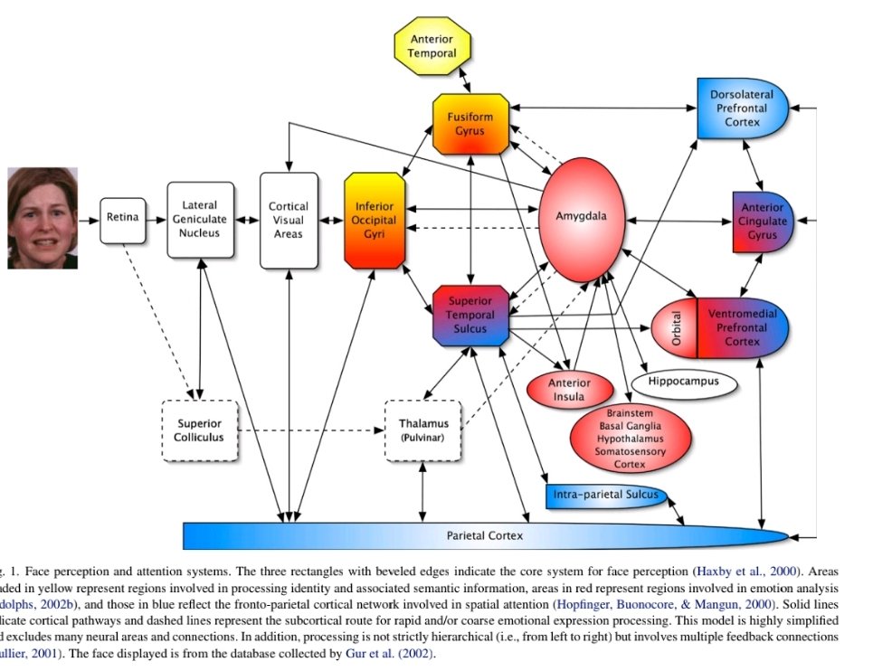
Are you always on my mind? A review of how Face Perception and attention interact. #faceperception academia.edu/download/46188…

ffelisberti's tweet image. Are you always on my mind? A review of how Face Perception and attention interact. #faceperception academia.edu/download/46188…

SFN folks: Come along and see a sleep deprived Australian neuroscientist try to present science at 1:30AM local time! #sfn21 #facePerception P811.01: The impact of clutter on the spatial sensitivity of face selective populations in the macaque brain.

jesstaubert's tweet image. SFN folks: Come along and see a sleep deprived Australian neuroscientist try to present science at 1:30AM local time! #sfn21 #facePerception 

P811.01: The impact of clutter on the spatial sensitivity of face selective populations in the macaque brain.

1/5: Thrilled to share our new study on how face-selective neurons in inferior temporal (IT) cortex shape our eye movements. biorxiv.org/content/10.110… #Neuroscience #EyeMovement #FacePerception @AfrazArash @jesstaubert

RezaAzadi_'s tweet image. 1/5: Thrilled to share our new study on how face-selective neurons in inferior temporal (IT) cortex shape our eye movements. 
biorxiv.org/content/10.110…

#Neuroscience #EyeMovement #FacePerception
@AfrazArash  @jesstaubert

Well that’s a wrap!! Thank you @gsc1 for looking after us so well and thank you to all the amazing participants! Sorry we couldn’t fit you all in!! Now analysis! #deception #eyetrack #faceperception @UniWestScotland @UWSChildLab

Karri_G_Smith's tweet image. Well that’s a wrap!! Thank you @gsc1 for looking after us so well and thank you to all the amazing participants! Sorry we couldn’t fit you all in!! Now analysis! #deception #eyetrack #faceperception @UniWestScotland @UWSChildLab

Great resource for #faceperception: validated set of 93 facial expressions (+handy overview of other databases) "The McGill Face Database: Validation and Insights Into the Recognition of Facial Expressions of Complex Mental States" — @G_Schmidtmann et al journals.sagepub.com/doi/full/10.11…

PerceptionSAGE's tweet image. Great resource for #faceperception: validated set of 93 facial expressions (+handy overview of other databases)

"The McGill Face Database: Validation and Insights Into the Recognition of Facial Expressions of Complex Mental States"
— @G_Schmidtmann et al
journals.sagepub.com/doi/full/10.11…

Day 1 #eapl23 ✅ Don’t mind me nipping home early in the rain to prep my presentation tomorrow at 11am in Ferdinand Hall #psychology #faceperception #forensicfacialdepiction #phdlife

elysia_greenway's tweet image. Day 1 #eapl23 ✅
Don’t mind me nipping home early in the rain to prep my presentation tomorrow at 11am in Ferdinand Hall #psychology #faceperception #forensicfacialdepiction #phdlife

We end our #esrcfestival series of 2021 with BU's Dr Alejandro Estudillo discussing the psychology of face perception and how this is affected by wearing face masks #faceperception @ESRC @bournemouthuni @Bournemouth_Psy

BU_Research's tweet image. We end our #esrcfestival series of 2021 with BU's Dr Alejandro Estudillo discussing the psychology of face perception and how this is affected by wearing face masks #faceperception @ESRC @bournemouthuni @Bournemouth_Psy

My new (and first) paper! We found an other-race effect for gaze perception goo.gl/9GEfcJ #faceperception #psychology


The final paper from my PhD with @Gary_Lewis1 and Andy Young on #FacePerception and #Ageing is now fully open access @tandfonline ✅🔓 Big thanks to @camcan_tweets for letting us use their interesting data (again) - link below⬇️ tandfonline.com/doi/full/10.10…


An epic #faceperception collaboration across 4 continents, 17 authors & 11 institutions: "There Is No (Where a) Face Like Home: Recognition & Appraisal Responses to Masked Facial Dialects of Emotion in Four Different National Cultures"—Tsikandilakis et al journals.sagepub.com/doi/full/10.11…

PerceptionSAGE's tweet image. An epic #faceperception collaboration across 4 continents, 17 authors & 11 institutions:

"There Is No (Where a) Face Like Home: Recognition & Appraisal Responses to Masked Facial Dialects of Emotion in Four Different National Cultures"—Tsikandilakis et al
journals.sagepub.com/doi/full/10.11…

🧠 The Science of Seeing Faces! Our brains process faces holistically—but how do paintings & distortions affect recognition? New research explores face-likeness sensitivity & prosopagnosia. 🎨 mdpi.com/2673-8392/5/3/… #Neuroscience #FacePerception #CognitiveScience

Encyclopedia_X's tweet image. 🧠 The Science of Seeing Faces! 

Our brains process faces holistically—but how do paintings & distortions affect recognition? New research explores face-likeness sensitivity & prosopagnosia. 🎨 

mdpi.com/2673-8392/5/3/…

#Neuroscience #FacePerception #CognitiveScience

In the 1990s, the fusiform face area (FFA) was discovered, showing activation in sighted and blind individuals for facial recognition. Over 90% of monkey FFA cells are dedicated to this. #BrainResearch #FacePerception youtube.com/watch?v=C5__AI…

CCB_YouTube's tweet card. Recognizing Faces, Even When You Can't See Them

youtube.com

YouTube

Recognizing Faces, Even When You Can't See Them


Excited to share my latest research published in PNAS! 🧠✨ We explored how the vlPFC and ITC work together to process occluded faces, revealing new insights into visual cognition. doi.org/10.1073/pnas.2… #Neuroscience #PNAS #FacePerception #VisualCognition


Visit 👉 allaboutpsychology.substack.com/p/why-do-we-se… to find out why we see faces in clouds, the moon, or even a toasted cheese sandwich? Discover the fascinating psychology of pareidolia. #Pareidolia #FacePerception #Psychology

psych101's tweet image. Visit 👉 allaboutpsychology.substack.com/p/why-do-we-se… to find out why we see faces in clouds, the moon, or even a toasted cheese sandwich? Discover the fascinating psychology of pareidolia. #Pareidolia #FacePerception #Psychology

Loved teaching the @ArtinScienceMA students about my face perception research this afternoon - always feels empowering to disseminating your own findings to future researchers! Thanks for having me @mrk87 #sciart #faceperception #recognition #forensicart


New paper! ✨"Facilitating question identification through natural intensity eyebrow movements in virtual avatars" doi.org/10.1038/s41598… in the collection #faceperception nature.com/collections/dg… with @jamesptrujillo Vere Jacobs @JudithHoller @DondersInst @MPI_NL 🧵1/


Vision, #faceperception scientists in particular: What is the average size of a face in an in-person context? And in an online context? Hard to find references. I’d appreciate references if possible.☺️ @LFeldmanBarrett @Nancy_Kanwisher @SotoCCNLab


I remember seeing these fidata a few years ago and thinking these people had solved an entire research field. Maybe not but that’s certainly the way to go! Congratulations @l_garrido @rezlescu et al!! #faceperception

Our new paper, with Brad Duchaine, @rezlescu, Yiyuan Zhang, Maira Braga, Tirta Susilo and myself: The development of upright face perception depends on evolved orientation-specific mechanisms and experience: iScience cell.com/iscience/fullt…

cell.com

The development of upright face perception depends on evolved orientation-specific mechanisms and...

Cognitive neuroscience; Psychology



People process faces holistically rather than by individual parts, argues a classic paper by Tanaka & Farah (1993). This supports holistic models of face perception. #faceperception #cognition researchgate.net/publication/14…


After these exciting talks, it’s time for another coffee break and Poster Session on #faceperception and #illusions at Aphrodite Hall! #ECVP2023 ☕🧿🇨🇾


ไม่พบผลลัพธ์สำหรับ "#faceperception"

Catherine Mondloch receives #BrockU award for research and creativity ow.ly/TDvng #faceperception

BrockUniversity's tweet image. Catherine Mondloch receives #BrockU award for research and creativity ow.ly/TDvng #faceperception

Come to check my latest work using image reconstruction to reveal the impact of aging and MTL damage on face perception at #SfN17 on Nov 14 at 9 am! #ImageReconstruction #FacePerception #Aging

chchang8305's tweet image. Come to check my latest work using image reconstruction to reveal the impact of aging and MTL damage on face perception at #SfN17 on Nov 14 at 9 am!
#ImageReconstruction #FacePerception #Aging

Ready for @escan2022 in Vienna Science stars tomorrow (both @ArnoLeleu_PhD and I are giving talks 😁 tomorrow pm) #bodyodor #faceperception #infancy Impressive opening reception 🤩

Dia_Rkw's tweet image. Ready for @escan2022 in Vienna
Science stars tomorrow (both @ArnoLeleu_PhD and I are giving talks 😁 tomorrow pm) 
#bodyodor #faceperception #infancy

Impressive opening reception 🤩

Looking forward to meeting my fellow #faceperception / #eyetracking enthusiasts on Saturday! 🤓💜@BPS_Cymru @BangorUni @PsychBangor

katie_riddoch's tweet image. Looking forward to meeting my fellow #faceperception / #eyetracking enthusiasts on Saturday! 🤓💜@BPS_Cymru @BangorUni @PsychBangor

Can you recognise these celebrities? Test your skills in this online study: survey.eu.qualtrics.com/SE/?SID=SV_3Q9… #faces #facerecognition #faceperception

SShrimpFace's tweet image. Can you recognise these celebrities? Test your skills in this online study: survey.eu.qualtrics.com/SE/?SID=SV_3Q9…
#faces #facerecognition #faceperception

Familiar Faces Look Happier Than Unfamiliar Ones bit.ly/2tJDDSX [@timothyfbrady, Evan Carr, Piotr Winkielman] #faceperception

PsychScience's tweet image. Familiar Faces Look Happier Than Unfamiliar Ones bit.ly/2tJDDSX [@timothyfbrady, Evan Carr, Piotr Winkielman] #faceperception

1/5: Thrilled to share our new study on how face-selective neurons in inferior temporal (IT) cortex shape our eye movements. biorxiv.org/content/10.110… #Neuroscience #EyeMovement #FacePerception @AfrazArash @jesstaubert

RezaAzadi_'s tweet image. 1/5: Thrilled to share our new study on how face-selective neurons in inferior temporal (IT) cortex shape our eye movements. 
biorxiv.org/content/10.110…

#Neuroscience #EyeMovement #FacePerception
@AfrazArash  @jesstaubert

Are you always on my mind? A review of how Face Perception and attention interact. #faceperception academia.edu/download/46188…

ffelisberti's tweet image. Are you always on my mind? A review of how Face Perception and attention interact. #faceperception academia.edu/download/46188…

Well that’s a wrap!! Thank you @gsc1 for looking after us so well and thank you to all the amazing participants! Sorry we couldn’t fit you all in!! Now analysis! #deception #eyetrack #faceperception @UniWestScotland @UWSChildLab

Karri_G_Smith's tweet image. Well that’s a wrap!! Thank you @gsc1 for looking after us so well and thank you to all the amazing participants! Sorry we couldn’t fit you all in!! Now analysis! #deception #eyetrack #faceperception @UniWestScotland @UWSChildLab

SFN folks: Come along and see a sleep deprived Australian neuroscientist try to present science at 1:30AM local time! #sfn21 #facePerception P811.01: The impact of clutter on the spatial sensitivity of face selective populations in the macaque brain.

jesstaubert's tweet image. SFN folks: Come along and see a sleep deprived Australian neuroscientist try to present science at 1:30AM local time! #sfn21 #facePerception 

P811.01: The impact of clutter on the spatial sensitivity of face selective populations in the macaque brain.

#Image of the week - Fig 2 -"fMRI response to automatic and purposeful familiar-face processing in perceptual and nonperceptual cortical regions" Silvia Ubaldi and Scott L. Fairhall #Corticalnetworks #Faceperception #Neuroscience @UniTrento ow.ly/xH1y50IFjY7

JNeurophysiol's tweet image. #Image of the week - Fig 2 -"fMRI response to automatic and purposeful familiar-face processing in perceptual and nonperceptual cortical regions"
Silvia Ubaldi and Scott L. Fairhall
#Corticalnetworks #Faceperception #Neuroscience
@UniTrento
ow.ly/xH1y50IFjY7

Dr. Elizabeth Simpson (@LizzySimpson) - I study early infant social cognitive development in humans & monkeys, including studies of #NeonatalImitation & #FacePerception. I longitudinally track infant behavior (e.g., eye-tracking) & physiology (e.g., oxytocin, ABR). /9

Lizzy_Simpson's tweet image. Dr. Elizabeth Simpson (@LizzySimpson) - I study early infant social cognitive development in humans & monkeys, including studies of #NeonatalImitation & #FacePerception. I longitudinally track infant behavior (e.g., eye-tracking) & physiology (e.g., oxytocin, ABR). /9
Lizzy_Simpson's tweet image. Dr. Elizabeth Simpson (@LizzySimpson) - I study early infant social cognitive development in humans & monkeys, including studies of #NeonatalImitation & #FacePerception. I longitudinally track infant behavior (e.g., eye-tracking) & physiology (e.g., oxytocin, ABR). /9
Lizzy_Simpson's tweet image. Dr. Elizabeth Simpson (@LizzySimpson) - I study early infant social cognitive development in humans & monkeys, including studies of #NeonatalImitation & #FacePerception. I longitudinally track infant behavior (e.g., eye-tracking) & physiology (e.g., oxytocin, ABR). /9
Lizzy_Simpson's tweet image. Dr. Elizabeth Simpson (@LizzySimpson) - I study early infant social cognitive development in humans & monkeys, including studies of #NeonatalImitation & #FacePerception. I longitudinally track infant behavior (e.g., eye-tracking) & physiology (e.g., oxytocin, ABR). /9

Great resource for #faceperception: validated set of 93 facial expressions (+handy overview of other databases) "The McGill Face Database: Validation and Insights Into the Recognition of Facial Expressions of Complex Mental States" — @G_Schmidtmann et al journals.sagepub.com/doi/full/10.11…

PerceptionSAGE's tweet image. Great resource for #faceperception: validated set of 93 facial expressions (+handy overview of other databases)

"The McGill Face Database: Validation and Insights Into the Recognition of Facial Expressions of Complex Mental States"
— @G_Schmidtmann et al
journals.sagepub.com/doi/full/10.11…

#ArticlesInPress "fMRI response to automatic and purposeful familiar-face processing in perceptual and non-perceptual cortical regions" Silvia Ubaldi and Scott L Fairhall #FacePerception #CorticalNetworks #Neuroscience @UniTrento doi.org/10.1152/jn.004…

JNeurophysiol's tweet image. #ArticlesInPress "fMRI response to automatic and purposeful familiar-face processing in perceptual and non-perceptual cortical regions"
Silvia Ubaldi and Scott L Fairhall
#FacePerception #CorticalNetworks #Neuroscience
@UniTrento
doi.org/10.1152/jn.004…

New paper with @rssomai on the relationship between human and computational notions of simialrity in faces. tandfonline.com/doi/full/10.10… @stirfacelab @StirlingScience #faceperception

pjbhancock's tweet image. New paper with @rssomai on the relationship between human and computational notions of simialrity in faces. tandfonline.com/doi/full/10.10… @stirfacelab @StirlingScience #faceperception

Day 1 #eapl23 ✅ Don’t mind me nipping home early in the rain to prep my presentation tomorrow at 11am in Ferdinand Hall #psychology #faceperception #forensicfacialdepiction #phdlife

elysia_greenway's tweet image. Day 1 #eapl23 ✅
Don’t mind me nipping home early in the rain to prep my presentation tomorrow at 11am in Ferdinand Hall #psychology #faceperception #forensicfacialdepiction #phdlife

Loading...

Something went wrong.


Something went wrong.


United States Trends