#flowchartgenerator résultats de recherche
sketch2scheme - Convert to handwritten flowchart to digital #FlowChartGenerator Sketch2Scheme is a tool that allows you to easily convert your hand-drawn flowcharts and diagrams into digital schemes. appretiate.com/app/sketch2sch…
appretiate.com
sketch2scheme - Convert to handwritten flowchart to digital
Sketch2Scheme is a tool that allows you to easily convert your hand-drawn flowcharts and diagrams into digital schemes.
Membuat Diagram Dari Script Pernah tidak ingin membuat diagaram, tetapi malas pakai mouse. Malas geser-geser dan nyusun diagram sedemikian rupa? Kali ini saya mau share, nama librarynya adalah #MermaidJS. #FlowchartGenerator #DiagramGenerator 1/
 
                                            I highly recommend @code2flow if you’re into that kinda thing. I spent a good couple hrs searching for and learning this thing, and I think I’m better for it. Apparently could be useful for physician lectures and research too #flowchartgenerator
#FlowchartGenerator の矢印作成のアルゴリズムを検討中。1つの終了シンボルに対して、別々の開始シンボルからそれぞれ矢印を引くときに、どのようなorderを振ればいいかは、終了シンボルと各開始シンボルの位置関係だけでは決定できない、ということが判明して、どうしようかなと悩んでいる。
ひとまず #FlowchartGenerator は、判断シンボルを始点とする矢印数は3本までとしようかな。4本以上のことを考えると色々仕様が複雑になってしまうので。うん、そうしよう。
JIS X0121の記載事項で、 #FlowchartGenerator の仕様に関係しそうなのはそんなところですかね。線が十字を形成するのを許容すること以外は、JIS準拠できそうですね(JIS完全対応とは言っていない)。
§9.3.1 (1) (b)の例の図でも確かに、判断記号から分岐した線が十字を形成しないようにずれていることが確認できます。しかし #FlowchartGenerator では、こうは描かない予定です。
#FlowchartGenerator ではその代わり、線が分岐する際に十字を形成することは許容します。JIS X0121の§9.2.1 (4)では 「二つ以上の線が別の線に合流する場合は、交差しているように見えることからくる混乱を防ぐため、ずらすものとする。」 とありますが、これに準拠しないことになります。
#FlowchartGenerator では、今のところは、すべての線に対して矢先をつける予定でいます。その方が分かりやすいというのもありますし、プログラムの方で矢先の要否を判定するのは難しいですし、何より、私がフローチャートを描くときは全ての線に矢先を付けている、というのが一番の理由ですね。
むしろ #FlowchartGenerator では、判断の記号以外は、左右から線を出すことを許さないつもりでいます。データの流れは基本的に「上から下」のみ。
#FlowchartGenerator では、現時点では ・処理 ・定義済み処理 ・判断 ・端子 ・線 の5つしか作成できません。将来的にはこれに ・ループ端 ・結合子 の2つを追加したいと考えています。他の記号について採用しないのは、単に私が使ったことがないからです。
JIS X0121の適用範囲(§1)は、 1) データ流れ図 2) プログラム流れ図 3) システム流れ図 4) プログラム網図 5) システム資源図 の5種類のフローチャートですが、 #FlowchartGenerator が対象とするのはプログラム流れ図のみです。他の4種類のフローチャートに対応する予定は、今のところありません。
#FlowchartGenerator では文字通りフローチャートを扱っているので、一応関連規格に目を通しておこうかなと思い、JIS X0121:1986「情報処理用流れ図・プログラム網図・システム資源図記号」を読んでいる。フローチャートに関係するJISって、この最終改定1986年のX0121が最新なのよね。
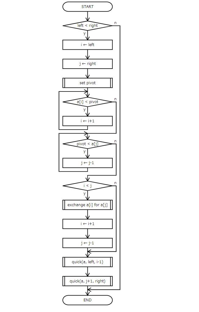
クイックソートのフローチャートが綺麗に描けるようになりました。行間マージンも自動で調整してくれます。 ユーザは些末な体裁を気にせずに、フローチャートを描くことに集中できる、という #FlowchartGenerator の目指すUXに、また一歩近づきました!
 
                                            while文対策、break文対策は途中です。位置が上下関係にあるけど直接矢印が引かれないシンボル同士が、ちょっと近すぎるなぁと感じる。ユーザが気を遣って1行分空けるのは #FlowchartGenerator のUX設計思想に合わないので、ここは自動的に行間の隙間が広がる機能が実装されるべき、ですな。
 
                                            #FlowchartGenerator で下から上へ戻る矢印が2本ある場合でも、矢印同士が重ならないようになりました。 バブルソートのフローチャートが正しく描けるようになりました! flowchart-generator.com
 
                                            #FlowchartGenerator の分岐シンボルで、elseなしif文を表現できるようになりました。 これにより、表現できるフローチャートが増えました! flowchart-generator.com
 
                                            #FlowchartGenerator のシンボルから文字がはみ出る問題を解決しました。 これで、フローチャート作成時に、いちいちシンボルから文字がはみ出るかどうかを気にする必要はありません! flowchart-generator.com
 
                                            #FlowchartGenerator の改修中。 シンボル内の文字がはみ出さないようにする問題は、ひとまず対策しました。シンボルのサイズ変更に伴う矢印の追従も、意外と楽に改修できました。
Membuat Diagram Dari Script Pernah tidak ingin membuat diagaram, tetapi malas pakai mouse. Malas geser-geser dan nyusun diagram sedemikian rupa? Kali ini saya mau share, nama librarynya adalah #MermaidJS. #FlowchartGenerator #DiagramGenerator 1/
 
                                            クイックソートのフローチャートが綺麗に描けるようになりました。行間マージンも自動で調整してくれます。 ユーザは些末な体裁を気にせずに、フローチャートを描くことに集中できる、という #FlowchartGenerator の目指すUXに、また一歩近づきました!
 
                                            while文対策、break文対策は途中です。位置が上下関係にあるけど直接矢印が引かれないシンボル同士が、ちょっと近すぎるなぁと感じる。ユーザが気を遣って1行分空けるのは #FlowchartGenerator のUX設計思想に合わないので、ここは自動的に行間の隙間が広がる機能が実装されるべき、ですな。
 
                                            I highly recommend @code2flow if you’re into that kinda thing. I spent a good couple hrs searching for and learning this thing, and I think I’m better for it. Apparently could be useful for physician lectures and research too #flowchartgenerator
#FlowchartGenerator の分岐シンボルで、elseなしif文を表現できるようになりました。 これにより、表現できるフローチャートが増えました! flowchart-generator.com
 
                                            #FlowchartGenerator で下から上へ戻る矢印が2本ある場合でも、矢印同士が重ならないようになりました。 バブルソートのフローチャートが正しく描けるようになりました! flowchart-generator.com
 
                                            #FlowchartGenerator のシンボルから文字がはみ出る問題を解決しました。 これで、フローチャート作成時に、いちいちシンボルから文字がはみ出るかどうかを気にする必要はありません! flowchart-generator.com
 
                                            Flowchart Generatorは完全日本語対応になりました。 サブテキスト(分岐シンボルの周りにあるテキスト)も日本語入力できます! flowchart-generator.com キーボード入力だけで、簡単、素早くフローチャート作成ができます。 #FlowchartGenerator
 
                                            Flowchart Generator Beta Version Release! flowchart-generator.com Only using your keyboard, you can make flowcharts. Simple and quickly. #FlowchartGenerator
 
                                            Something went wrong.
Something went wrong.
United States Trends
- 1. Skattebo 9,073 posts
- 2. Saquon 11.6K posts
- 3. Nick Mangold 22.2K posts
- 4. Vini 105K posts
- 5. #FlyEaglesFly 5,494 posts
- 6. James Cook 2,286 posts
- 7. Tush Push 8,560 posts
- 8. #NYGiants 2,542 posts
- 9. Lamine 248K posts
- 10. Ravens 31.9K posts
- 11. #ElClasico 92.5K posts
- 12. Go Birds 8,171 posts
- 13. Myles Garrett 1,356 posts
- 14. Madrid 528K posts
- 15. Mike Green 1,293 posts
- 16. Andy Dalton 2,749 posts
- 17. #BillsMafia 5,472 posts
- 18. #NYGvsPHI N/A
- 19. Tyler Nubin N/A
- 20. Barca 175K posts
 
             
             
             
             
                                             
                                             
                                            