#gdprfail search results

Can't get onto @Food52 website. Thanks to #GDPR #GDPRfail

mattski2000's tweet image. Can't get onto @Food52 website. Thanks to #GDPR #GDPRfail

Non BFM Business ceci n’est pas conforme au #RGPD la publicité ciblée doit être en opt in par défaut PAS en opt out par défaut #privacybydesign #GDPRfail / offrir le moyen de refuser sur votre site le suivi FACILEMENT

MCPLLM's tweet image. Non BFM Business ceci n’est pas conforme au #RGPD la publicité ciblée doit être en opt in par défaut PAS en opt out par défaut #privacybydesign #GDPRfail / offrir le moyen de refuser sur votre site le suivi FACILEMENT

Well done Europe! #gdprfail 🤣

lars_gerckens's tweet image. Well done Europe! #gdprfail 🤣

Another entry from the Express (UK) for my irregular series of “How not to implement cookie notices” … #GDPRfail #cookienotice

axelsegebrecht's tweet image. Another entry from the Express (UK) for my irregular series of “How not to implement cookie notices” …

#GDPRfail #cookienotice

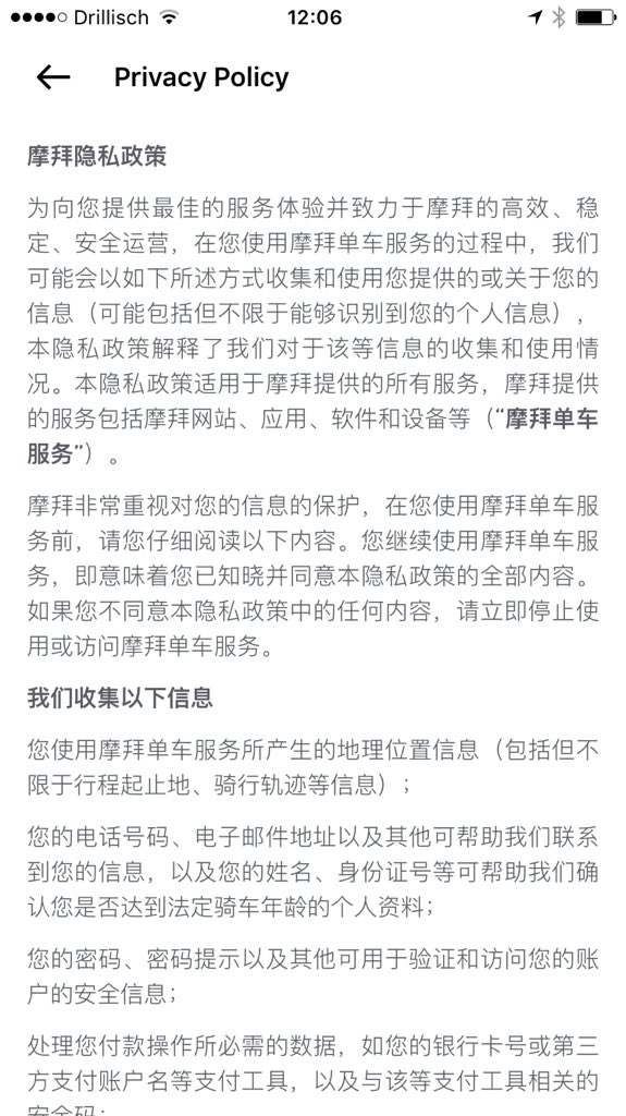
Eh. In the language you are offering the service in, please. @MobikeDE #gdprfail #gdpr

silvanjongerius's tweet image. Eh. In the language you are offering the service in, please. @MobikeDE #gdprfail #gdpr

Non @LesEchos ceci n’est pas #privacybydesign #privacybydefault vous demandez à vos lecteurs d’aller sur chaque site de société de traçage pour faire un opt out de cookies. Utilisez un outil qui permet de choisir VRAIMENT facilement quels cookies vos lecteurs acceptent #GDPRfail

MCPLLM's tweet image. Non @LesEchos ceci n’est pas #privacybydesign #privacybydefault vous demandez à vos lecteurs d’aller sur chaque site de société de traçage pour faire un opt out de cookies. Utilisez un outil qui permet de choisir VRAIMENT facilement quels cookies vos lecteurs acceptent  #GDPRfail

I'm sure, long after a nuclear war when the ants and cockroaches rule the planet, I'll still be getting pointless Pinterest emails despite repeatedly unsubscribing. #GDPRfail

glovelace's tweet image. I'm sure, long after a nuclear war when the ants and cockroaches rule the planet, I'll still be getting pointless Pinterest emails despite repeatedly unsubscribing. #GDPRfail

So GDPR seems to be working well then... 2 phone calls in the last 2 days that both went like this. Me: Hello Them: Hello, Mr Young? Me: Yes? Them: Hello Mr Young, are you the business owner? Me: THIS IS A PRIVATE NUMBER, GO AWAY! Hhhhhmmmm #GDPRFail #GDPR


A good investigation by Sunday Times, highlighting how travel companies use cookies to track your searches....and then personalise prices *upwards* #GDPRfail

PaulHood's tweet image. A good investigation by Sunday Times, highlighting how travel companies use cookies to track your searches....and then personalise prices *upwards* #GDPRfail

Yeah not sure that's how the #ePrivacyDirective is supposed to work. #GDPRfail

bnjmnprry's tweet image. Yeah not sure that's how the #ePrivacyDirective is supposed to work. 

#GDPRfail

#isItOK that @ScanComputers sends marketing emails without unsubscribe link? Is it OK that they don’t operate an [email protected] email address? #GDPRfail

axelsegebrecht's tweet image. #isItOK that @ScanComputers sends marketing emails without unsubscribe link?

Is it OK that they don’t operate an abuse@scan.co.uk email address?

#GDPRfail
axelsegebrecht's tweet image. #isItOK that @ScanComputers sends marketing emails without unsubscribe link?

Is it OK that they don’t operate an abuse@scan.co.uk email address?

#GDPRfail

This ⁦@instagram⁩ cookie pop up seems to provide two options – with or without optional cookies. But the “essential cookies” option doesn’t actually work. So I took the third option: close instagram #GDPRFail

SynchroM's tweet image. This ⁦@instagram⁩ cookie pop up seems to provide two options – with or without optional cookies. But the “essential cookies” option doesn’t actually work. So I took the third option: close instagram #GDPRFail

What is all this about, I wonder. #GDPRfail? Is it not possible to share news without stealing personal data from the readers? #gdprjokes

jasonmashak's tweet image. What is all this about, I wonder. #GDPRfail? Is it not possible to share news without stealing personal data from the readers? #gdprjokes

Hey @ArlaDairyUK @ArlaFoodsUK consent must be freely given! Forced consent is not consent! #GDPRFail #GDPR

markbezza's tweet image. Hey @ArlaDairyUK @ArlaFoodsUK consent must be freely given! Forced consent is not consent! #GDPRFail #GDPR
markbezza's tweet image. Hey @ArlaDairyUK @ArlaFoodsUK consent must be freely given! Forced consent is not consent! #GDPRFail #GDPR

GDPR: >1 200 miljarder SEK i efterlevnad, böter & tappad tillväxt. EU reglerar & subventionerar – Kina och resten av världen skrattar och vinner mark. #EUPolitik #GDPRFail


I've more stuff to deal with anyways: trying to update my name on the Greenwich Housing Register has turned into a farce - apparently it's too hardcore for their system 🤦‍♂️👑. #HousingFarce #GDPRFail


when I switch my location to the EU the #PayToRemoveAds option disappears how come @ICOnews treats UK citizens as data fodder? #GDPR #GDPRfail #GDPRuk x.com/a1_bloke/statu…

is this a thing now - give us your data or you cannot read anything in the Independent? is this even GDPR compliant? @ICOnews

a1_bloke's tweet image. is this a thing now - give us your data or you cannot read anything in the Independent?

is this even GDPR compliant?

@ICOnews


@AgeasUK not great. The emailed me this week stating they can no longer insure my house, leaving me stuck. I asked why I had no notice and they advised they wrote to me… at my previous address?!! They have my address on the insured property! Epic #customerservicefail #gdprfail


Hello @cottontradersuk I ordered from you once and returned the item. I didn't sign up for your mailing list. How do I stop you sending me all these catalogues? #GDPRfail


Ah bah si c'est que ça alors ça va 🙃 Pas de quoi recouper avec les 70 autres fuites de données par mois, ça va, on est safe... Une vraie réussite la @CNIL, on se sent tellement bien protégé 🤡 #GDPRfail


The real kicker? This was sent to a German customer. Germany, where GDPR is king! 🇩🇪 Amazon, explain yourself! How about using your internal messaging system next time? #GDPRFail #AmazonMistake


Binface to Tory - quite the political journey as believable as you claim that "constituents" were telling you how great Sunak's conference speech was ... and it turned out that they were Tory Party members! #WalterMitty #GE24 #GDPRfail x.com/BylineTimes/st…

🔴Tory Party Chair Greg Hands in Apparent Data Breach Tweeting Praise for Sunak from Conservative Constituents Attempt to show support during PM's speech turns into an an embarrassing gaffe, reports @josiahmortimer bylinetimes.com/2023/10/05/tor…



what happened to the people whose data you breached last year? did they have to change the phone numbers? #GDPRfail x.com/BylineTimes/st…

🔴Tory Party Chair Greg Hands in Apparent Data Breach Tweeting Praise for Sunak from Conservative Constituents Attempt to show support during PM's speech turns into an an embarrassing gaffe, reports @josiahmortimer bylinetimes.com/2023/10/05/tor…



Alarm is growing in CCHQ as they realise that locals are afraid to hand over their contact details #GDPRfail x.com/BylineTimes/st…

🔴Tory Party Chair Greg Hands in Apparent Data Breach Tweeting Praise for Sunak from Conservative Constituents Attempt to show support during PM's speech turns into an an embarrassing gaffe, reports @josiahmortimer bylinetimes.com/2023/10/05/tor…



how many of those email addresses that you hoovered up did you subsequently leak? #GDPRfail x.com/BylineTimes/st…

🔴Tory Party Chair Greg Hands in Apparent Data Breach Tweeting Praise for Sunak from Conservative Constituents Attempt to show support during PM's speech turns into an an embarrassing gaffe, reports @josiahmortimer bylinetimes.com/2023/10/05/tor…



all politician personal "petitions" are data hoovering exercises Greg has a history of #GDPRfail x.com/BylineTimes/st…

🔴Tory Party Chair Greg Hands in Apparent Data Breach Tweeting Praise for Sunak from Conservative Constituents Attempt to show support during PM's speech turns into an an embarrassing gaffe, reports @josiahmortimer bylinetimes.com/2023/10/05/tor…



please do NOT sign these "petitions" are simply data hoovering exercises ... and Greg has a history of #GDPRfail if you want to save the school - do something more constructive than handing over your data to Greg

🔴Tory Party Chair Greg Hands in Apparent Data Breach Tweeting Praise for Sunak from Conservative Constituents Attempt to show support during PM's speech turns into an an embarrassing gaffe, reports @josiahmortimer bylinetimes.com/2023/10/05/tor…



reminder - giving Greg your personal data may result in a #GDPRfail

🔴Tory Party Chair Greg Hands in Apparent Data Breach Tweeting Praise for Sunak from Conservative Constituents Attempt to show support during PM's speech turns into an an embarrassing gaffe, reports @josiahmortimer bylinetimes.com/2023/10/05/tor…



did you ever meet with @ICOnews after your #GDPRfail last year?

🔴Tory Party Chair Greg Hands in Apparent Data Breach Tweeting Praise for Sunak from Conservative Constituents Attempt to show support during PM's speech turns into an an embarrassing gaffe, reports @josiahmortimer bylinetimes.com/2023/10/05/tor…



Did Allan and Allison have to change their phone numbers after your #GDPRfail last year?

🔴Tory Party Chair Greg Hands in Apparent Data Breach Tweeting Praise for Sunak from Conservative Constituents Attempt to show support during PM's speech turns into an an embarrassing gaffe, reports @josiahmortimer bylinetimes.com/2023/10/05/tor…



Gregory constantly issues "surveys" and "petitions" hosted on his own website in an attempt to hoover up constituent data There was also the time that Gregory had a serious #GDPRfail with his own local party members data

🔴Tory Party Chair Greg Hands in Apparent Data Breach Tweeting Praise for Sunak from Conservative Constituents Attempt to show support during PM's speech turns into an an embarrassing gaffe, reports @josiahmortimer bylinetimes.com/2023/10/05/tor…



1/2 We need to consider that this may be a systemic failure. What if the system cannot cope? I’ll wager a good lunch that there are missing #Bichard intelligence lessons here. #IntSOPs #GDPRFail Cc @Sandbagger_01 @HindsHelen @jock_bruce


The most important page of Greg's "survey" - handing over your personal data Just remember - he may release your name and mobile phone number on Twitter #GDPRfail #HandsGDPRfail #HandsDataFail

a1_bloke's tweet image. The most important page of Greg's "survey" - handing over your personal data

Just remember - he may release your name and mobile phone number on Twitter

#GDPRfail #HandsGDPRfail #HandsDataFail

🔴Tory Party Chair Greg Hands in Apparent Data Breach Tweeting Praise for Sunak from Conservative Constituents Attempt to show support during PM's speech turns into an an embarrassing gaffe, reports @josiahmortimer bylinetimes.com/2023/10/05/tor…



Giving Greg Hands your data may result in him publishing it on Twitter #GDPRfail #GregHandsGDPRfail

🔴Tory Party Chair Greg Hands in Apparent Data Breach Tweeting Praise for Sunak from Conservative Constituents Attempt to show support during PM's speech turns into an an embarrassing gaffe, reports @josiahmortimer bylinetimes.com/2023/10/05/tor…



People over at @Ghostery right now ... #gdpr #GDPRfail

sehnaoui's tweet image. People over at @Ghostery right now ... #gdpr #GDPRfail
sehnaoui's tweet image. People over at @Ghostery right now ... #gdpr #GDPRfail

Hey @ghostery WTF! Sending a #GDPR email out with 100's of your customers showing in the cc box!!! #GDPRFAIL

DoggyStyle's tweet image. Hey @ghostery WTF! Sending a #GDPR email out with 100's of your customers showing in the cc box!!! #GDPRFAIL

This is my new favourite website 😂 gdprhallofshame.com #GDPRfail

hello_im_nik's tweet image. This is my new favourite website 😂 gdprhallofshame.com #GDPRfail

The fuck were you doing with that personal data of mine, @instapaper? 🧐 #GDPR #GDPRfail

goshki's tweet image. The fuck were you doing with that personal data of mine, @instapaper? 🧐 #GDPR #GDPRfail

Hey @Samsung - a) Your LATE! b) You cannot force acceptance to use your products c) You cannot default to acceptance to using my data - has to be OPT IN #GDPR #GDPRfail

Katie_TriPixels's tweet image. Hey @Samsung - 
a) Your LATE!
b) You cannot force acceptance to use your products 
c) You cannot default to acceptance to using my data - has to be OPT IN
#GDPR #GDPRfail
Katie_TriPixels's tweet image. Hey @Samsung - 
a) Your LATE!
b) You cannot force acceptance to use your products 
c) You cannot default to acceptance to using my data - has to be OPT IN
#GDPR #GDPRfail

Can't get onto @Food52 website. Thanks to #GDPR #GDPRfail

mattski2000's tweet image. Can't get onto @Food52 website. Thanks to #GDPR #GDPRfail

Lots of #GDPR emails today and I'm unsubscribing from those who make no case as to why I should stay subscribed. Here's a perfect example of what not to do! They provided their company name (I don't remember them) and this... don't do this! #GDPRfail

kathdawson's tweet image. Lots of #GDPR emails today and I'm unsubscribing from those who make no case as to why I should stay subscribed. Here's a perfect example of what not to do! They provided their company name (I don't remember them) and this... don't do this! #GDPRfail

The best GDPR email so far, received on 25 May 2018, 02:21. #gdprfail

igama's tweet image. The best GDPR email so far, received on 25 May 2018, 02:21. #gdprfail

I love dialog boxes that offer me an option that I can't take. #gdprfail

jwnichls's tweet image. I love dialog boxes that offer me an option that I can't take. #gdprfail

Thanks @facebook for changing privacy settings without informing anyone. Means my stalkers have been entertained for 24 hours. Great start to the new #GDPRfail

Esther9982's tweet image. Thanks @facebook for changing privacy settings without informing anyone. Means my stalkers have been entertained for 24 hours. Great start to the new #GDPRfail

Non @LesEchos ceci n’est pas #privacybydesign #privacybydefault vous demandez à vos lecteurs d’aller sur chaque site de société de traçage pour faire un opt out de cookies. Utilisez un outil qui permet de choisir VRAIMENT facilement quels cookies vos lecteurs acceptent #GDPRfail

MCPLLM's tweet image. Non @LesEchos ceci n’est pas #privacybydesign #privacybydefault vous demandez à vos lecteurs d’aller sur chaque site de société de traçage pour faire un opt out de cookies. Utilisez un outil qui permet de choisir VRAIMENT facilement quels cookies vos lecteurs acceptent  #GDPRfail

Non BFM Business ceci n’est pas conforme au #RGPD la publicité ciblée doit être en opt in par défaut PAS en opt out par défaut #privacybydesign #GDPRfail / offrir le moyen de refuser sur votre site le suivi FACILEMENT

MCPLLM's tweet image. Non BFM Business ceci n’est pas conforme au #RGPD la publicité ciblée doit être en opt in par défaut PAS en opt out par défaut #privacybydesign #GDPRfail / offrir le moyen de refuser sur votre site le suivi FACILEMENT

so who do I report #GDPR violations to :-D @PolicyExpert #GDPRFail

blundell_apps's tweet image. so who do I report #GDPR violations to :-D @PolicyExpert #GDPRFail

Yeah not sure that's how the #ePrivacyDirective is supposed to work. #GDPRfail

bnjmnprry's tweet image. Yeah not sure that's how the #ePrivacyDirective is supposed to work. 

#GDPRfail

Loading...

Something went wrong.


Something went wrong.


United States Trends