#javaprojectideasforbeginners результаты поиска

Нет результатов для «#javaprojectideasforbeginners»

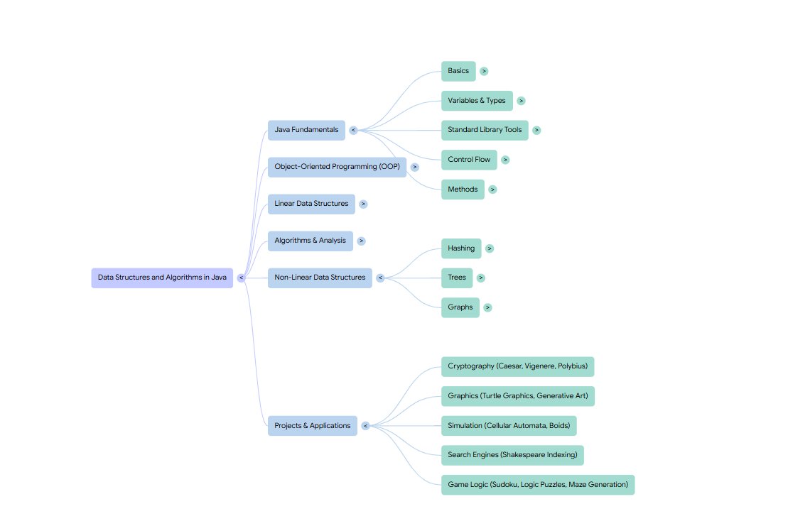
Day 1 of JavaXplore >we will make interesting projects like these in the upcoming days by using the first principles >will simultaneously prepare you for DSA and LLD rounds in tech interviews as well as projects to showcase #100DaysOfCode #buildinpublic #Java

notfunnyshreya's tweet image. Day 1 of JavaXplore 

>we will make interesting projects like these in the upcoming days by using the first principles
>will simultaneously prepare you for DSA and LLD rounds in tech interviews as well as projects to showcase 

#100DaysOfCode #buildinpublic #Java

5 Mini JavaScript Projects - For Beginners 5 different JavaScript projects for beginners. By the end of this video you will have 5 working applications complete with JavaScript, HTML, & CSS. youtube.com/watch?v=2ml4x0…

javascript_fan's tweet card. 5 Mini JavaScript Projects - For Beginners

youtube.com

YouTube

5 Mini JavaScript Projects - For Beginners


This is a great project to strengthen your #JavaScript fundamentals while creating something fun and engaging. roadmap.sh/projects/quiz-…

roadmapsh's tweet image. This is a great project to strengthen your #JavaScript fundamentals while creating something fun and engaging. 

roadmap.sh/projects/quiz-…

200 Full Stack Development Project Ideas • Beginner Projects (1–50) ➡ Personal Portfolio Website ➡ Blog Website with Admin Panel ➡ Task Tracker with Login ➡ Contact Form with Email Notifications ➡ Expense Tracker with Charts ➡ To-Do App with User Accounts ➡ Notes App…

socket.io

Socket.IO

Socket.IO


200 JavaScript Project Ideas to Master Frontend, Backend, APIs & Fullstack Development. 1. Todo List App 2. Calculator 3. Digital Clock 4. Stopwatch 5. Countdown Timer 6. Tip Calculator 7. BMI Calculator 8. Weather App (API) 9. Currency Converter 10. QR Code…


Want to get better at JavaScript? The best way to learn is to build, build, build! Here are 5 beginner friendly projects to improve your skills and build your portfolio. 🧵👇

benitambulu_'s tweet image. Want to get better at JavaScript? The best way to learn is to build, build, build!

Here are 5 beginner friendly projects to improve your skills and build your portfolio. 🧵👇

𝗝𝗮𝘃𝗮 𝗣𝗿𝗼𝗷𝗲𝗰𝘁 𝗜𝗱𝗲𝗮𝘀 𝗳𝗼𝗿 𝗕𝗲𝗴𝗶𝗻𝗻𝗲𝗿𝘀 𝗶𝗻 𝟮𝟬𝟮𝟰 tinyurl.com/3ed8h225 #JavaProjectIdeasforBeginners #JavaNetworking #DataStructures #JavaProjectIdeas #Java #AI #AINews #AnalyticsInsight #AnalyticsInsightMagazine

analyticsinme's tweet image. 𝗝𝗮𝘃𝗮 𝗣𝗿𝗼𝗷𝗲𝗰𝘁 𝗜𝗱𝗲𝗮𝘀 𝗳𝗼𝗿 𝗕𝗲𝗴𝗶𝗻𝗻𝗲𝗿𝘀 𝗶𝗻 𝟮𝟬𝟮𝟰

tinyurl.com/3ed8h225

#JavaProjectIdeasforBeginners #JavaNetworking #DataStructures #JavaProjectIdeas #Java #AI #AINews #AnalyticsInsight #AnalyticsInsightMagazine

3 Essential JavaScript Projects for Beginners #javascript morioh.com/p/8e2596a4408c


Java Roadmap For Beginners Java is a popular, versatile, and widely-used programming language that's known for its simplicity, platform independence, and the ability to write code once and run it on multiple platforms. Here's what you might encounter when learning Java as a…


10 Fantastic JavaScript Projects For Beginners 🚀 Open: 🧵

ATechAjay's tweet image. 10 Fantastic JavaScript Projects For Beginners 🚀

Open: 🧵

Javascript project ideas for beginners 🚀 ★ Easy • Digital clock • Number guessing game • Calendar • Calculator ★ Medium • To-do list • Quiz app • Search filter • increment/decrement counter • Notes taking app More 👇


We just published a FREE full-length book: Java for Beginners ☕️ Written by software engineer and prolific freeCodeCamp contributor @frhnhsin. You'll learn: 🤖 The Java Virtual Machine 🔣 Java IDEs 🪵 Data Types 🏗️ Operators 🛠️ and more Bookmark it. 🔖 freecodecamp.org/news/the-java-…


I often get asked about project ideas to put into practice JavaScript, so here is a list: 1. Stopwatch 2. Todo app 3. Calculator 4. Weather app 5. Shopping cart page 6. A login/authentication page 7. Create a Modal 8. Quiz App 9. Tic tac toe game 10. Image slider


Some beginner friendly JavaScript Projects💫 ⏲️ Clock 🥁 Drum Kit 📄 To do List ❓ Quiz Game ❎ Tic Tac Toe ♦️ Pairs Game 🖼️ Image Slider ➕ Counter App ⛅ Weather App ➗ Tip Calculator 🪂 Hangman Game 🌈 Guess the Color Game ✂️ Rock Paper Scissor Game Did I miss any ?


I often get asked about project ideas to put into practice JavaScript, so here is a list: 1. Stopwatch 2. Todo app 3. Calculator 4. Weather app 5. Shopping cart page 6. A login/authentication page 7. Create a Modal 8. Quiz App 9. Tic tac toe game 10. Image slider


Java Course 1: Java is a general-purpose programming language. Learn how to program in Java in this full tutorial course. This is a complete Java course meant for absolute beginners. Course created by Tech with Tim: youtu.be/GoXwIVyNvX0

thePiggsBoson's tweet card. Intro to Java Programming - Course for Absolute Beginners

youtube.com

YouTube

Intro to Java Programming - Course for Absolute Beginners


Projects to build as a beginner developer👇 1. Gradient Background Generator 2. To-Do List App 3. Loan Calculator 4. Number Guesser 5. Book List 6. Calculator App 7. Weather App Remember to start small Build the UI first, then add the functionality!


10 Vanilla JavaScript Projects For Total Beginners. - Changing Text - Hiding Text - Value Slider - Smiley Change - Dark Mode Toggle - Increase Text Size - Scroll Indicator - Expending Container - List View or Grid View - Full Screen View Document


The wait is over! I've just released my free #Java course! 🎉 The course is designed for beginners to programming, so if you or anyone you know has been wanting to get into coding, this is a great resource to do so. testautomationu.applitools.com/java-programmi…

techgirl1908's tweet image. The wait is over! I've just released my free #Java course! 🎉

The course is designed for beginners to programming, so if you or anyone you know has been wanting to get into coding, this is a great resource to do so. 

testautomationu.applitools.com/java-programmi…

Нет результатов для «#javaprojectideasforbeginners»
Нет результатов для «#javaprojectideasforbeginners»
Loading...

Something went wrong.


Something went wrong.


United States Trends