#krishnadefence 搜尋結果

Just read the concall of #krishnadefence- so many pearls of wisdom over there. Management is so grounded and great visionaries. One of the best concall I read this season


#KrishnaDefence – H1 FY26 Concall Highlights 🔹FY26 revenue growth guided at ~35–40% 🔹Margins to sustain; EBITDA can scale to 15–20% over time 🔹Order book at ~₹190 Cr+ (NG Destroyers, NGC, Coast Guard, exports) 🔹Bulbar sections 65–70%, Weld consumables ~15%, Armour steel…


#KrishnaDefence looking good at CMP. 🎯Multiple upcoming triggers: 🔹1. Mainboard Migration 🔹2. Shipbuilding sector Tailwinds 🔹3. Expected order inflows in H2 🔹4. Multiple products in development Will soon post latest detailed notes soon.


#KrishnaDefence Krishna Defence (KDAIL) H1'26 Con-Call: Key Highlights & Re-rating Triggers Highlights: 1. Margin enhancement due to efficiency and product mix- to sustain & improve 2. Mainboard migration likely by Dec'25 3. India's largest AUV is under construction at the…

#KDAIL #KrishnaDefence The target addressable market image for the key spaces Krishna Defence operates in, according to Perplexity Pro. P.S. treat the chart with a pinch of salt, since some of the bigger buckets won't materialize. On a serious note, looking at the competitive…

SidNayak7's tweet image. #KDAIL #KrishnaDefence

The target addressable market image for the key spaces Krishna Defence operates in, according to Perplexity Pro.

P.S. treat the chart with a pinch of salt, since some of the bigger buckets won't materialize.

On a serious note, looking at the competitive…
SidNayak7's tweet image. #KDAIL #KrishnaDefence

The target addressable market image for the key spaces Krishna Defence operates in, according to Perplexity Pro.

P.S. treat the chart with a pinch of salt, since some of the bigger buckets won't materialize.

On a serious note, looking at the competitive…


#SME #KrishnaDefence #KrishnaDefenceAndAlliedIndustries #KrishnaDef Krishna Defence & Allied Industries H1 FY26 Concall Highlights: 👉FY 2026 & Future Outlook : ▫️No explicit full-year FY26 numbers were provided 💠 But emphasized targets for full-year revenue growth of ~35-40%…


Here are the top highlights from #KrishnaDefence & Allied Industries Ltd’s H1 FY2026 Investor Presentation 1) Capacity Expansion - New fabrication and machining bays added; operational capacity doubled from April 2025. 2) Autonomous Underwater Vehicle (AUV) - Commenced…


Just read the concall of #krishnadefence- so many pearls of wisdom over there. Management is so grounded and great visionaries. One of the best concall I read this season


#KrishnaDefence Krishna Defence (KDAIL) H1'26 Con-Call: Key Highlights & Re-rating Triggers Highlights: 1. Margin enhancement due to efficiency and product mix- to sustain & improve 2. Mainboard migration likely by Dec'25 3. India's largest AUV is under construction at the…

#KDAIL #KrishnaDefence The target addressable market image for the key spaces Krishna Defence operates in, according to Perplexity Pro. P.S. treat the chart with a pinch of salt, since some of the bigger buckets won't materialize. On a serious note, looking at the competitive…

SidNayak7's tweet image. #KDAIL #KrishnaDefence

The target addressable market image for the key spaces Krishna Defence operates in, according to Perplexity Pro.

P.S. treat the chart with a pinch of salt, since some of the bigger buckets won't materialize.

On a serious note, looking at the competitive…
SidNayak7's tweet image. #KDAIL #KrishnaDefence

The target addressable market image for the key spaces Krishna Defence operates in, according to Perplexity Pro.

P.S. treat the chart with a pinch of salt, since some of the bigger buckets won't materialize.

On a serious note, looking at the competitive…


#KrishnaDefence looking good at CMP. 🎯Multiple upcoming triggers: 🔹1. Mainboard Migration 🔹2. Shipbuilding sector Tailwinds 🔹3. Expected order inflows in H2 🔹4. Multiple products in development Will soon post latest detailed notes soon.


#KrishnaDefence – H1 FY26 Concall Highlights 🔹FY26 revenue growth guided at ~35–40% 🔹Margins to sustain; EBITDA can scale to 15–20% over time 🔹Order book at ~₹190 Cr+ (NG Destroyers, NGC, Coast Guard, exports) 🔹Bulbar sections 65–70%, Weld consumables ~15%, Armour steel…


Here are the top highlights from #KrishnaDefence & Allied Industries Ltd’s H1 FY2026 Investor Presentation 1) Capacity Expansion - New fabrication and machining bays added; operational capacity doubled from April 2025. 2) Autonomous Underwater Vehicle (AUV) - Commenced…


#SME #KrishnaDefence #KrishnaDefenceAndAlliedIndustries #KrishnaDef Krishna Defence & Allied Industries H1 FY26 Concall Highlights: 👉FY 2026 & Future Outlook : ▫️No explicit full-year FY26 numbers were provided 💠 But emphasized targets for full-year revenue growth of ~35-40%…


Krishna defence ----------------- Market Cap -1263cr. -Great Set of number in H1 -Closing Order Book: 196cr as of 30th September 2025. -Generally H2 is heavy in defence. - 2x capacity expansion operational from April 2025. -Composite structures JV progressing; new doors &…

Vihaan_001_'s tweet image. Krishna defence 
-----------------
Market Cap -1263cr.

-Great Set of number in H1 
-Closing Order Book: 196cr as of 30th   September 2025.
-Generally H2 is heavy in defence.
- 2x capacity expansion operational from April 2025.
-Composite structures JV progressing; new doors &…
Vihaan_001_'s tweet image. Krishna defence 
-----------------
Market Cap -1263cr.

-Great Set of number in H1 
-Closing Order Book: 196cr as of 30th   September 2025.
-Generally H2 is heavy in defence.
- 2x capacity expansion operational from April 2025.
-Composite structures JV progressing; new doors &…


💬 What impressed you most — Revenue, Margins, or Order Book? Drop your view ⬇️ Retweet to support meaningful analysis 🔁✨ #KrishnaDefence #H1FY26 #StockMarket #IndiaInvesting #DefenceSector #AtmanirbharBharat


Krishna Defence – H1FY26 results - Strong performance 🔥👏 • Revenue ₹120 cr (+28% YoY, +19% HoH vs H2FY25) • Gross Profit ₹63 cr (+56% YoY, +10% HoH) • EBITDA ₹22 cr (+53% YoY, +34% HoH) • PAT ₹18.4 cr (+71% YoY, +61% HoH) #KrishnaDefence #H1FY26 #SahilResearch

choprasahil8's tweet image. Krishna Defence – H1FY26 results - Strong performance 🔥👏

• Revenue ₹120 cr (+28% YoY, +19% HoH vs H2FY25)
• Gross Profit ₹63 cr (+56% YoY, +10% HoH)
• EBITDA ₹22 cr (+53% YoY, +34% HoH)
• PAT ₹18.4 cr (+71% YoY, +61% HoH)

#KrishnaDefence #H1FY26 #SahilResearch

Krishna Defence & Allied Industries Ltd's H1FY26 Result Insights #KrishnaDefence #H1FY26 #H1Results #Q2Results Decent🔥 Revenue YoY: 120cr vs 94cr (up 28.10%)⬆️ HoH: 120cr vs 101cr (up 19.48%)⬆️ EBITDA YoY: 22cr vs 14cr (up 52.93%)⬆️ HoH: 22cr vs 16cr (up 33.70%)⬆️ EBITDA…


Krishna Defence & Allied Industries Ltd's H1FY26 Result Insights #KrishnaDefence #H1FY26 #H1Results #Q2Results Decent🔥 Revenue YoY: 120cr vs 94cr (up 28.10%)⬆️ HoH: 120cr vs 101cr (up 19.48%)⬆️ EBITDA YoY: 22cr vs 14cr (up 52.93%)⬆️ HoH: 22cr vs 16cr (up 33.70%)⬆️ EBITDA…


Krishna Defence & Allied Industries H1FY26 result 👉 Revenue at ₹121.38cr (+20% YoY) 👉PAT ₹18.37cr (+76% YoY) 👉EPS at ₹12.71. 👉Strong growth and margin improvement. Company expanding into new segments #H1FY26Results #KrishnaDefence

ManojSh52935210's tweet image. Krishna Defence & Allied Industries H1FY26 result

👉 Revenue at ₹121.38cr (+20% YoY)
👉PAT ₹18.37cr (+76% YoY)
👉EPS at ₹12.71.
👉Strong growth and margin improvement. Company expanding into new segments

 #H1FY26Results #KrishnaDefence
ManojSh52935210's tweet image. Krishna Defence & Allied Industries H1FY26 result

👉 Revenue at ₹121.38cr (+20% YoY)
👉PAT ₹18.37cr (+76% YoY)
👉EPS at ₹12.71.
👉Strong growth and margin improvement. Company expanding into new segments

 #H1FY26Results #KrishnaDefence

Krishna Defence Interesting 🧐 🔥 RSI breakout 👀 OBV kissing resistance ⚡️ Price is contracting inside triangle Looking solid for next move in 5-10 days #KrishnaDefence #DefenceSector

Asset_Architect's tweet image. Krishna Defence 
Interesting 🧐 

🔥 RSI breakout 
👀 OBV kissing resistance 
⚡️ Price is contracting inside triangle

Looking solid for next move in 5-10 days

#KrishnaDefence #DefenceSector

#KDAIL #KrishnaDefence The target addressable market image for the key spaces Krishna Defence operates in, according to Perplexity Pro. P.S. treat the chart with a pinch of salt, since some of the bigger buckets won't materialize. On a serious note, looking at the competitive…

SidNayak7's tweet image. #KDAIL #KrishnaDefence

The target addressable market image for the key spaces Krishna Defence operates in, according to Perplexity Pro.

P.S. treat the chart with a pinch of salt, since some of the bigger buckets won't materialize.

On a serious note, looking at the competitive…
SidNayak7's tweet image. #KDAIL #KrishnaDefence

The target addressable market image for the key spaces Krishna Defence operates in, according to Perplexity Pro.

P.S. treat the chart with a pinch of salt, since some of the bigger buckets won't materialize.

On a serious note, looking at the competitive…

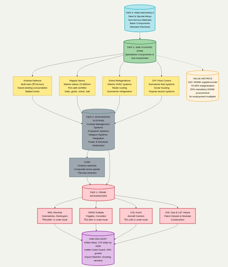
Naval #shipbuilding Process flow map I had created a month ago SMEs and large caps in the image are for illustrative purposes, not recommendation #KrishnaDefence #RappidValves #CFFFLuid #shreerefrigerations #GRSE / #GRSEL #MazagonDock #mdl #CochinShipyard (and shared on…

SidNayak7's tweet image. Naval #shipbuilding  Process flow map I had created a month ago 

SMEs and large caps in the image are for illustrative purposes, not recommendation
#KrishnaDefence
#RappidValves
#CFFFLuid
#shreerefrigerations 
#GRSE / #GRSEL 
#MazagonDock
#mdl
#CochinShipyard

(and shared on…


Krishna Defence & Allied Industries Ltd 🔖 🤵Promoter Buying~ Jun 2025~59.96% Sep 2025~60.02 % 🔥 🚀Fii Buying  ~ Jun 2025~ 0.04% Sep 2025~0.24 % 🔥 🚀DII Buying  ~ Jun 2025~0.00% Sep 2025~0.68 % 🔥 #krishnadefence

stockmarket8058's tweet image. Krishna Defence & Allied Industries Ltd 🔖 

🤵Promoter Buying~ 

Jun 2025~59.96%
Sep 2025~60.02 % 🔥

🚀Fii Buying  ~

Jun 2025~ 0.04%
Sep 2025~0.24 % 🔥

🚀DII Buying  ~

Jun 2025~0.00%
Sep 2025~0.68 % 🔥
#krishnadefence

Krishna Defence & Allied Industries Ltd 🔖 💰Market Cap ~₹ 1,186 Cr. 🔥ROE ~18.4 % 💥ROCE ~24.3 % 🪴OPM ~16% 👉Stock P/E ~54.1 💥Profit growth 3Yrs ~107% 🔥Sales growth 3Years ~58% #krishnadefence

stockmarket8058's tweet image. Krishna Defence & Allied Industries Ltd 🔖 

💰Market Cap ~₹ 1,186 Cr.
🔥ROE ~18.4 %
💥ROCE ~24.3 %
🪴OPM ~16%
👉Stock P/E ~54.1
💥Profit growth 3Yrs ~107%
🔥Sales growth 3Years ~58%

#krishnadefence

04/11/2025: Bought #KrishnaDefence at Rs 793 Like #KMEW, #KrishnaDef is directly positioned to benefit from GoI's ongoing/upcoming naval & shipbuilding initiatives. The Indian Navy’s 2030–2047 vision involves over 160 new warships/submarines -surface and underwater combatants


#KDAIL #KrishnaDefence The target addressable market image for the key spaces Krishna Defence operates in, according to Perplexity Pro. P.S. treat the chart with a pinch of salt, since some of the bigger buckets won't materialize. On a serious note, looking at the competitive…

SidNayak7's tweet image. #KDAIL #KrishnaDefence

The target addressable market image for the key spaces Krishna Defence operates in, according to Perplexity Pro.

P.S. treat the chart with a pinch of salt, since some of the bigger buckets won't materialize.

On a serious note, looking at the competitive…
SidNayak7's tweet image. #KDAIL #KrishnaDefence

The target addressable market image for the key spaces Krishna Defence operates in, according to Perplexity Pro.

P.S. treat the chart with a pinch of salt, since some of the bigger buckets won't materialize.

On a serious note, looking at the competitive…

Naval #shipbuilding Process flow map I had created a month ago SMEs and large caps in the image are for illustrative purposes, not recommendation #KrishnaDefence #RappidValves #CFFFLuid #shreerefrigerations #GRSE / #GRSEL #MazagonDock #mdl #CochinShipyard (and shared on…

SidNayak7's tweet image. Naval #shipbuilding  Process flow map I had created a month ago 

SMEs and large caps in the image are for illustrative purposes, not recommendation
#KrishnaDefence
#RappidValves
#CFFFLuid
#shreerefrigerations 
#GRSE / #GRSEL 
#MazagonDock
#mdl
#CochinShipyard

(and shared on…


Naval #shipbuilding Process flow map I had created a month ago SMEs and large caps in the image are for illustrative purposes, not recommendation #KrishnaDefence #RappidValves #CFFFLuid #shreerefrigerations #GRSE / #GRSEL #MazagonDock #mdl #CochinShipyard (and shared on…

SidNayak7's tweet image. Naval #shipbuilding  Process flow map I had created a month ago 

SMEs and large caps in the image are for illustrative purposes, not recommendation
#KrishnaDefence
#RappidValves
#CFFFLuid
#shreerefrigerations 
#GRSE / #GRSEL 
#MazagonDock
#mdl
#CochinShipyard

(and shared on…

Agreed here, #shipbuilding, quality companies listed as of now may see a few multi baggers over next 3-7 years and more... entry at right valuations the key. Personally, I am invested in #KrishnaDefence, #RappidValves and #ApolloMicro (albeit a bit lowered position)... Might…



#KrishnaDefence call pointers 🟠40% CAGR for 3/5yrs, margins can improve 200bps in 2 yrs 🟠Govt outlook- stable for orders & payments as of now 🟠 Wave optics - subsidiary bullish, margins can be 25% 🟠 Working capital cycle - ⬇️

drjimmy2407's tweet image. #KrishnaDefence call pointers

🟠40% CAGR for 3/5yrs, margins can improve 200bps in 2 yrs

🟠Govt outlook- stable for orders & payments as of now

🟠 Wave optics - subsidiary bullish, margins can be 25%

🟠 Working capital cycle - ⬇️
drjimmy2407's tweet image. #KrishnaDefence call pointers

🟠40% CAGR for 3/5yrs, margins can improve 200bps in 2 yrs

🟠Govt outlook- stable for orders & payments as of now

🟠 Wave optics - subsidiary bullish, margins can be 25%

🟠 Working capital cycle - ⬇️

Krishna Defence raising funds through Preferential. #krishnadefence #defence

rahuja671's tweet image. Krishna Defence raising funds through Preferential.

#krishnadefence #defence

Krishna Defence Interesting 🧐 🔥 RSI breakout 👀 OBV kissing resistance ⚡️ Price is contracting inside triangle Looking solid for next move in 5-10 days #KrishnaDefence #DefenceSector

Asset_Architect's tweet image. Krishna Defence 
Interesting 🧐 

🔥 RSI breakout 
👀 OBV kissing resistance 
⚡️ Price is contracting inside triangle

Looking solid for next move in 5-10 days

#KrishnaDefence #DefenceSector

Lot of great high growth SME companies coming out of ESM framework . Look out for opportunities. Some of them gave excellent results, excellent management & growth projection . Yet stuck due to esm. Valuation looks attractive. My favorites #Krishnadefence #Sathlokhar

MeyyappanPl1's tweet image. Lot of great high growth SME companies coming out of ESM  framework .

Look out for opportunities. 

Some of them gave excellent results, excellent management & growth projection .

Yet stuck due to esm.

Valuation looks attractive. 

My favorites
#Krishnadefence
#Sathlokhar

#krishnadefence is a proxy to Defence and Shipbuilding sector which is witnessing strong focus from the government. The management seems to be of underpromising and overdelivering kind which is a rarity in SMEs. Sharing my notes on #krishnadef here on Twitter:

AdityaMittal795's tweet image. #krishnadefence is a proxy to Defence and Shipbuilding sector which is witnessing strong focus from the government. The management seems to be of underpromising and overdelivering kind which is a rarity in SMEs.

Sharing my notes on #krishnadef here on Twitter:
AdityaMittal795's tweet image. #krishnadefence is a proxy to Defence and Shipbuilding sector which is witnessing strong focus from the government. The management seems to be of underpromising and overdelivering kind which is a rarity in SMEs.

Sharing my notes on #krishnadef here on Twitter:

#KrishnaDefence Issues 16.8 cr preferential warrant to promoter and non promoter. List includes Ace Investor Ashish kacholia sir

Market_learner7's tweet image. #KrishnaDefence

Issues 16.8 cr preferential warrant to promoter and non promoter.

List includes Ace Investor Ashish kacholia sir

"31 Days, 31 Multibaggers-Transforming Insights into Wealth". 8. Krishna Defence Detailed Analysis : #KrishnaDefence 📌

tayyyyciturn's tweet image. "31 Days, 31 Multibaggers-Transforming Insights into Wealth".

8. Krishna Defence 
Detailed Analysis :

#KrishnaDefence 📌
tayyyyciturn's tweet image. "31 Days, 31 Multibaggers-Transforming Insights into Wealth".

8. Krishna Defence 
Detailed Analysis :

#KrishnaDefence 📌

#KrishnaDefence Coming out of long base Defence names showing strength post report of "2025 being a year of Reforms" H2 heavy PEG < 1 Risk: can enter ESM 2

drjimmy2407's tweet image. #KrishnaDefence 
Coming out of long base
Defence names showing strength post report of &quot;2025 being a year of Reforms&quot;
H2 heavy
PEG &amp;lt; 1

Risk: can enter ESM 2

#KrishnaDefence Solid update for Q3 Revenue for Q3 stands at 50cr (198% YoY growth) 9MFY25 Revenue at 146cr (180% YoY Growth ) Unexecuted order book - 311cr ( need to bag few more high worth orders ) New production line - March25 Guidance - 40% CAGR

drjimmy2407's tweet image. #KrishnaDefence
Solid update for Q3

Revenue for Q3 stands at 50cr (198% YoY growth)
9MFY25 Revenue at 146cr (180% YoY Growth )

Unexecuted order book - 311cr ( need to bag few more high worth orders )

New production line - March25

Guidance - 40% CAGR

Jai shree Krishna 🙏 mitrao #sstvi #krishnadefence 🪷🔱

surajdeep_9's tweet image. Jai shree Krishna 🙏 mitrao #sstvi #krishnadefence 🪷🔱

Just an observation. #KrishnaDefence bagged order worth 63crs in Defence which is 1/3rd of its current market cap. Interesting!

MrFinterest's tweet image. Just an observation. #KrishnaDefence bagged order worth  63crs in Defence which is 1/3rd of its current market cap. Interesting!

#KRISHNADEFENCE - #RESULTS BLOCKBUSTER RESULTS BY THE COMPANY 🔥⭐️ #TRACKLIST

RoshanStocks's tweet image. #KRISHNADEFENCE - #RESULTS 

BLOCKBUSTER RESULTS BY THE COMPANY 🔥⭐️

#TRACKLIST
RoshanStocks's tweet image. #KRISHNADEFENCE - #RESULTS 

BLOCKBUSTER RESULTS BY THE COMPANY 🔥⭐️

#TRACKLIST

Krishna Defence & Allied Industries H1FY26 result 👉 Revenue at ₹121.38cr (+20% YoY) 👉PAT ₹18.37cr (+76% YoY) 👉EPS at ₹12.71. 👉Strong growth and margin improvement. Company expanding into new segments #H1FY26Results #KrishnaDefence

ManojSh52935210's tweet image. Krishna Defence &amp;amp; Allied Industries H1FY26 result

👉 Revenue at ₹121.38cr (+20% YoY)
👉PAT ₹18.37cr (+76% YoY)
👉EPS at ₹12.71.
👉Strong growth and margin improvement. Company expanding into new segments

 #H1FY26Results #KrishnaDefence
ManojSh52935210's tweet image. Krishna Defence &amp;amp; Allied Industries H1FY26 result

👉 Revenue at ₹121.38cr (+20% YoY)
👉PAT ₹18.37cr (+76% YoY)
👉EPS at ₹12.71.
👉Strong growth and margin improvement. Company expanding into new segments

 #H1FY26Results #KrishnaDefence

Loading...

Something went wrong.


Something went wrong.


United States Trends