#lmssolution نتائج البحث
PV Battery DC Microgrid with ANFIS MPPT ☀️ Simulate an intelligent PV-Battery DC Microgrid with ANFIS MPPT Control 🔋 Optimize solar power extraction, stabilize DC bus voltage 🔗 zurl.co/daZZI #LMSSolution #MATLAB #PVMicrogrid #ANFIS #MPPT #RenewableEnergy

Closed Loop Control of Fuel Cell with Buck Converter 🌱 High-efficiency, PID-based renewable energy control model for research & learning. 🔗 zurl.co/RLcOx #LMSSolution #MATLAB #FuelCell #BuckConverter #PowerElectronics #ControlSystem #EnergyResearch

🧠 Detailed Literature Review AI Template 🎥 zurl.co/3r4uk • Generate complete literature reviews using AI. • Input title, abstract, intro, and conclusion #LMSsolution #LiteratureReview #AITool #ResearchPaper #AcademicAI #AIResearchAssistant
youtube.com
YouTube
AI Template for Detailed Literature Review Writing | Research support...
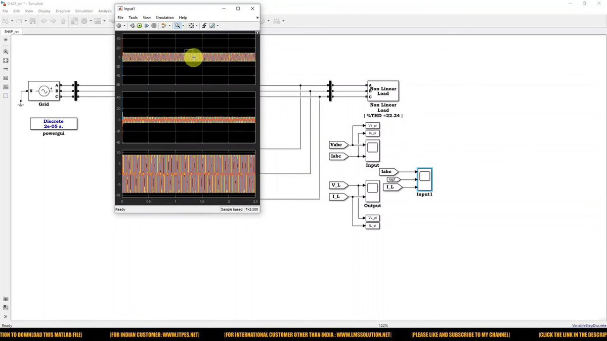
Unified Power Quality Conditioner (UPQC) | MATLAB Simulink Demo 🔋 THD reduced from 22.2 % to 2.45 %, DC-link regulated at 700 V for stable power flow. 🌐 Model link 👉 zurl.co/gn888 #LMSSolution #UPQC #PowerQuality #MATLAB #Simulink #ActivePowerFilter




I’d choose all of them and more. Learning never ends, but the way we learn is evolving. Can AI learn from us to teach us better? With @Pratham_India driving one of the biggest education initiatives, maybe it’s possible. Letstalk@ManpraXOfficial #lmssolution #edtech
🕒 Fast Plagiarism & AI Check within 1 hour! Your document is 100% safe 🛡️ with No Repository mode. Try now 👇 🔗 zurl.co/UcFrt 🔗 zurl.co/fDnlZ #PlagiarismCheck #AICheck #LMSsolution #AcademicWriting #ResearchTools

5 reasons to build a custom #LMSsolution for your business #sme #businesstips - businesspartnermagazine.com/5-reasons-buil…
5 reasons to build a custom #LMSsolution for your business #sme #businesstips businesspartnermagazine.com/5-reasons-buil…
What if you could spend less time on logistics and more time inspiring your students? 🤔 This week, we're diving into the world of Learning Management Systems (LMS) and how they're revolutionizing education. Let's chat! ➡️ #educationtechnology #instructionaldesign #LMSsolution




Seamlessly Access and Join LMS Solution Services zurl.co/ClRLk #LMSSolution #EasyAccess #JoinUs #HowToPay #DownloadNow #UserGuide #EdTechPlatform #SeamlessExperience #TechSupport #SimpleProcess
🔥 25% OFF LMS AI Plans – Limited Time! ✅ Full AI access for educators, institutes & pros ✅ Flexible plans: Basic, Pro, Premium, Ultimate etc 🎯 Promo Code: Premium Sale Claim Now: zurl.co/QeU9u #AIDiscount #LMSsolution #AIPlans #AIOffer #AIinResearch #EducationalAI

Explore the Comprehensive Offerings of LMS Solution zurl.co/qCdww #LMSSolution #AItools #EducationalResources #TechServices #MATLABProjects #ResearchSupport #AcademicTools #OnlineLearning #ContentCreation #AIInnovation
Say goodbye to traditional learning methods and hello to our new LMS solution landing page!📉 Discover a smarter, more efficient way of educating with our interactive platform. Join us on this learning journey today.⤵ bdt.to/wmnLh #LMSsolution #smarterlearning…

🎉 25% OFF All LMS AI Plans! 🔓 Unlock premium AI features at lower rates 🔹 Plans: Basic | Pro | Ultimate | Premium Plus 🔗 zurl.co/dDxpN 💬 Promo Code: Premium Sale #aiwriting #aiplans #lmssolution #productivitytools #edtech #aipricing#writersupport

Internship on MATLAB Fundamentals for Electrical Engineering Gain essential MATLAB skills with LMS Solution's comprehensive internship program. Duration: 14 Days Registration Link: rs.lmssolution.net/internship #MATLABInternship #ElectricalEngineering #LMSsolution

🧠 Detailed Literature Review AI Template 🎥 zurl.co/3r4uk • Generate complete literature reviews using AI. • Input title, abstract, intro, and conclusion #LMSsolution #LiteratureReview #AITool #ResearchPaper #AcademicAI #AIResearchAssistant
youtube.com
YouTube
AI Template for Detailed Literature Review Writing | Research support...
PV Battery DC Microgrid with ANFIS MPPT ☀️ Simulate an intelligent PV-Battery DC Microgrid with ANFIS MPPT Control 🔋 Optimize solar power extraction, stabilize DC bus voltage 🔗 zurl.co/daZZI #LMSSolution #MATLAB #PVMicrogrid #ANFIS #MPPT #RenewableEnergy

Closed Loop Control of Fuel Cell with Buck Converter 🌱 High-efficiency, PID-based renewable energy control model for research & learning. 🔗 zurl.co/RLcOx #LMSSolution #MATLAB #FuelCell #BuckConverter #PowerElectronics #ControlSystem #EnergyResearch

Unified Power Quality Conditioner (UPQC) | MATLAB Simulink Demo 🔋 THD reduced from 22.2 % to 2.45 %, DC-link regulated at 700 V for stable power flow. 🌐 Model link 👉 zurl.co/gn888 #LMSSolution #UPQC #PowerQuality #MATLAB #Simulink #ActivePowerFilter




🕒 Fast Plagiarism & AI Check within 1 hour! Your document is 100% safe 🛡️ with No Repository mode. Try now 👇 🔗 zurl.co/UcFrt 🔗 zurl.co/fDnlZ #PlagiarismCheck #AICheck #LMSsolution #AcademicWriting #ResearchTools

5 reasons to build a custom #LMSsolution for your business #sme #businesstips - businesspartnermagazine.com/5-reasons-buil…
🔥 25% OFF LMS AI Plans – Limited Time! ✅ Full AI access for educators, institutes & pros ✅ Flexible plans: Basic, Pro, Premium, Ultimate etc 🎯 Promo Code: Premium Sale Claim Now: zurl.co/QeU9u #AIDiscount #LMSsolution #AIPlans #AIOffer #AIinResearch #EducationalAI

5 reasons to build a custom #LMSsolution for your business #sme #businesstips - businesspartnermagazine.com/5-reasons-buil…
I’d choose all of them and more. Learning never ends, but the way we learn is evolving. Can AI learn from us to teach us better? With @Pratham_India driving one of the biggest education initiatives, maybe it’s possible. Letstalk@ManpraXOfficial #lmssolution #edtech
5 reasons to build a custom #LMSsolution for your business #sme #businesstips businesspartnermagazine.com/5-reasons-buil…
5 reasons to build a custom #LMSsolution for your business #sme #businesstips businesspartnermagazine.com/5-reasons-buil…
🎉 25% OFF All LMS AI Plans! 🔓 Unlock premium AI features at lower rates 🔹 Plans: Basic | Pro | Ultimate | Premium Plus 🔗 zurl.co/dDxpN 💬 Promo Code: Premium Sale #aiwriting #aiplans #lmssolution #productivitytools #edtech #aipricing#writersupport

Unified Power Quality Conditioner (UPQC) | MATLAB Simulink Demo 🔋 THD reduced from 22.2 % to 2.45 %, DC-link regulated at 700 V for stable power flow. 🌐 Model link 👉 zurl.co/gn888 #LMSSolution #UPQC #PowerQuality #MATLAB #Simulink #ActivePowerFilter




Closed Loop Control of Fuel Cell with Buck Converter 🌱 High-efficiency, PID-based renewable energy control model for research & learning. 🔗 zurl.co/RLcOx #LMSSolution #MATLAB #FuelCell #BuckConverter #PowerElectronics #ControlSystem #EnergyResearch

PV Battery DC Microgrid with ANFIS MPPT ☀️ Simulate an intelligent PV-Battery DC Microgrid with ANFIS MPPT Control 🔋 Optimize solar power extraction, stabilize DC bus voltage 🔗 zurl.co/daZZI #LMSSolution #MATLAB #PVMicrogrid #ANFIS #MPPT #RenewableEnergy

🕒 Fast Plagiarism & AI Check within 1 hour! Your document is 100% safe 🛡️ with No Repository mode. Try now 👇 🔗 zurl.co/UcFrt 🔗 zurl.co/fDnlZ #PlagiarismCheck #AICheck #LMSsolution #AcademicWriting #ResearchTools

🔥 25% OFF LMS AI Plans – Limited Time! ✅ Full AI access for educators, institutes & pros ✅ Flexible plans: Basic, Pro, Premium, Ultimate etc 🎯 Promo Code: Premium Sale Claim Now: zurl.co/QeU9u #AIDiscount #LMSsolution #AIPlans #AIOffer #AIinResearch #EducationalAI

Say goodbye to traditional learning methods and hello to our new LMS solution landing page!📉 Discover a smarter, more efficient way of educating with our interactive platform. Join us on this learning journey today.⤵ bdt.to/wmnLh #LMSsolution #smarterlearning…

What if you could spend less time on logistics and more time inspiring your students? 🤔 This week, we're diving into the world of Learning Management Systems (LMS) and how they're revolutionizing education. Let's chat! ➡️ #educationtechnology #instructionaldesign #LMSsolution




RT vapvarun: Have a dream to build a community on #WordPress or want to share your expertise using #LMSsolution? Or want to take your retail business online by creating WordPress #marketplace? Whatever is your dream, we’re here to fulfill it with custom…

#RT @wbcomdesigns: Have a dream to build a community on #WordPress or want to share your expertise using #LMSsolution? Or want to take your retail business online by creating WordPress #marketplace? Whatever is your dream, we’re here to fulfill it with c…

We, at #Cyblance try to make strenuous efforts and give the best possible solutions to our clients. #MyChequemate is one such innovative #LMSsolution given to our client so far.

Have a dream to build a community on #WordPress or want to share your expertise using #LMSsolution? Or want to take your retail business online by creating WordPress #marketplace? Whatever is your dream, we’re here to fulfill it with custom #WebSolutions. wbcomdesigns.com

🎉 25% OFF All LMS AI Plans! 🔓 Unlock premium AI features at lower rates 🔹 Plans: Basic | Pro | Ultimate | Premium Plus 🔗 zurl.co/dDxpN 💬 Promo Code: Premium Sale #aiwriting #aiplans #lmssolution #productivitytools #edtech #aipricing#writersupport

Platform to manage and organize courses and provide learners with a central repository for the customised syllabus. . . #lmssolution #onlineteaching #virtualclassroom

Online Teaching becomes effective with Vu2learn’s #LMSsolution. It offers a unique whiteboard that gets easily connected to a digital pad. The Teacher can now write & draw to explain a topic to the students. vu2learn.com #OnlineEducation #OnlineClasses #edtech #Learn

#Onlineclasses becomes effective with Vu2learn #LMSsolution. It offers a unique facility that allows the teacher to highlight every important point in the shared documents or notes. vu2learn.com #OnlineEducation #LearningManagementSystem #University #Colleges #EdTech

Have a dream to build a community on #WordPress or want to share your expertise using #LMSsolution? Or want to take your retail business online by creating WordPress #marketplace? Whatever is your dream, we’re here to fulfill it with custom #WebSolutions. wbcomdesigns.com

𝐓𝐡𝐞 𝐓𝐨𝐩 𝐋𝐞𝐚𝐫𝐧𝐢𝐧𝐠 𝐌𝐚𝐧𝐚𝐠𝐞𝐦𝐞𝐧𝐭 𝐒𝐲𝐬𝐭𝐞𝐦 𝐏𝐫𝐨𝐯𝐢𝐝𝐞𝐫 𝐎𝐟𝐟𝐞𝐫𝐢𝐧𝐠 𝐁𝐞𝐬𝐭 𝐋𝐌𝐒 𝐒𝐨𝐥𝐮𝐭𝐢𝐨𝐧𝐬 𝐑𝐞𝐚𝐝 𝐌𝐨𝐫𝐞:👉 bit.ly/3ewwj6k #lmsservices #lmssolution #moodledeveloper #learningsolution #learningmanagementsystem #lmssoftware

Something went wrong.
Something went wrong.
United States Trends
- 1. $ZOOZ N/A
- 2. Knesset 70.5K posts
- 3. Columbus 47.1K posts
- 4. Good Monday 30.9K posts
- 5. #MondayMotivation 10.1K posts
- 6. #IndigenousPeoplesDay 1,368 posts
- 7. #SwiftDay 1,356 posts
- 8. Israeli Parliament 7,250 posts
- 9. #LingOrmTop1and2EMVDiorSS26 102K posts
- 10. StandX 2,200 posts
- 11. CONGRATS LINGORM PFW EMV 94.1K posts
- 12. #MondayVibes 2,430 posts
- 13. Marc 32.4K posts
- 14. Branch 43.3K posts
- 15. All 20 69.5K posts
- 16. Cryptocurrencies 4,096 posts
- 17. Rod Wave 2,275 posts
- 18. Victory Monday N/A
- 19. United States Navy N/A
- 20. Happy Thanksgiving 18.5K posts