Howard Page Clark, author of many books on programming with #Pascal, #ObjectPascal and the #Lazarus_IDE passed away. R. I. P. blaisepascalmagazine.eu

SciPasTips's tweet image. Howard Page Clark, author of many books on programming with #Pascal, #ObjectPascal and the #Lazarus_IDE passed away. R. I. P. blaisepascalmagazine.eu

A collaborative robot system supports the finishing of tableware in the ceramic industry. The software required for decision-making has been written in #Pascal with the #Lazarus_IDE. doi.org/10.1007/978-98…

SciPasTips's tweet image. A collaborative robot system supports the finishing of tableware in the ceramic industry. The software required for decision-making has been written in #Pascal with the #Lazarus_IDE. doi.org/10.1007/978-98…
SciPasTips's tweet image. A collaborative robot system supports the finishing of tableware in the ceramic industry. The software required for decision-making has been written in #Pascal with the #Lazarus_IDE. doi.org/10.1007/978-98…
SciPasTips's tweet image. A collaborative robot system supports the finishing of tableware in the ceramic industry. The software required for decision-making has been written in #Pascal with the #Lazarus_IDE. doi.org/10.1007/978-98…

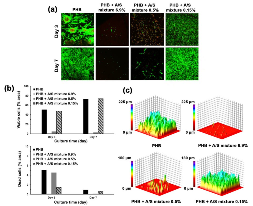
The development of optimised fibre mats facilitating #wound healing is supported by image analysis software written in #ObjectPascal with the #Lazarus_IDE for #FreePascal. #Pascal #programming #Object_Pascal pubmed.ncbi.nlm.nih.gov/34211727/ doi.org/10.1093/rb/rba…

SciPasTips's tweet image. The development of optimised fibre mats facilitating #wound healing is supported by image analysis software written in #ObjectPascal with the #Lazarus_IDE for #FreePascal. #Pascal #programming #Object_Pascal pubmed.ncbi.nlm.nih.gov/34211727/ doi.org/10.1093/rb/rba…
SciPasTips's tweet image. The development of optimised fibre mats facilitating #wound healing is supported by image analysis software written in #ObjectPascal with the #Lazarus_IDE for #FreePascal. #Pascal #programming #Object_Pascal pubmed.ncbi.nlm.nih.gov/34211727/ doi.org/10.1093/rb/rba…
SciPasTips's tweet image. The development of optimised fibre mats facilitating #wound healing is supported by image analysis software written in #ObjectPascal with the #Lazarus_IDE for #FreePascal. #Pascal #programming #Object_Pascal pubmed.ncbi.nlm.nih.gov/34211727/ doi.org/10.1093/rb/rba…

Avoiding collisions is among the most important goals when developing autonomous vehicles. Simulations written in #ObjectPascal in the #Lazarus_IDE show potential advantageous ways. #Pascal programming @LazarusDev @freepascaldev pubmed.ncbi.nlm.nih.gov/37141186/ doi.org/10.1371/journa…

SciPasTips's tweet image. Avoiding collisions is among the most important goals when developing autonomous vehicles. Simulations written in #ObjectPascal in the #Lazarus_IDE show potential advantageous ways. 

#Pascal programming @LazarusDev @freepascaldev 

pubmed.ncbi.nlm.nih.gov/37141186/ doi.org/10.1371/journa…
SciPasTips's tweet image. Avoiding collisions is among the most important goals when developing autonomous vehicles. Simulations written in #ObjectPascal in the #Lazarus_IDE show potential advantageous ways. 

#Pascal programming @LazarusDev @freepascaldev 

pubmed.ncbi.nlm.nih.gov/37141186/ doi.org/10.1371/journa…
SciPasTips's tweet image. Avoiding collisions is among the most important goals when developing autonomous vehicles. Simulations written in #ObjectPascal in the #Lazarus_IDE show potential advantageous ways. 

#Pascal programming @LazarusDev @freepascaldev 

pubmed.ncbi.nlm.nih.gov/37141186/ doi.org/10.1371/journa…

This software comes along with source code in #ObjectPascal (for the #Lazarus_IDE). @LazarusDev @freepascaldev

#SimulaBeta 3.0.2 available. This version fixes some minor GUI bugs on all supported platforms. sourceforge.net/projects/simul… doi.org/10.5281/zenodo… doi.org/10.5281/zenodo…

SimulaBetaTeam's tweet image. #SimulaBeta 3.0.2 available. This version fixes some minor GUI bugs on all supported platforms. sourceforge.net/projects/simul… doi.org/10.5281/zenodo… doi.org/10.5281/zenodo…


Howard Page Clark, author of many books on programming with #Pascal, #ObjectPascal and the #Lazarus_IDE passed away. R. I. P. blaisepascalmagazine.eu

SciPasTips's tweet image. Howard Page Clark, author of many books on programming with #Pascal, #ObjectPascal and the #Lazarus_IDE passed away. R. I. P. blaisepascalmagazine.eu

A collaborative robot system supports the finishing of tableware in the ceramic industry. The software required for decision-making has been written in #Pascal with the #Lazarus_IDE. doi.org/10.1007/978-98…

SciPasTips's tweet image. A collaborative robot system supports the finishing of tableware in the ceramic industry. The software required for decision-making has been written in #Pascal with the #Lazarus_IDE. doi.org/10.1007/978-98…
SciPasTips's tweet image. A collaborative robot system supports the finishing of tableware in the ceramic industry. The software required for decision-making has been written in #Pascal with the #Lazarus_IDE. doi.org/10.1007/978-98…
SciPasTips's tweet image. A collaborative robot system supports the finishing of tableware in the ceramic industry. The software required for decision-making has been written in #Pascal with the #Lazarus_IDE. doi.org/10.1007/978-98…

Avoiding collisions is among the most important goals when developing autonomous vehicles. Simulations written in #ObjectPascal in the #Lazarus_IDE show potential advantageous ways. #Pascal programming @LazarusDev @freepascaldev pubmed.ncbi.nlm.nih.gov/37141186/ doi.org/10.1371/journa…

SciPasTips's tweet image. Avoiding collisions is among the most important goals when developing autonomous vehicles. Simulations written in #ObjectPascal in the #Lazarus_IDE show potential advantageous ways. 

#Pascal programming @LazarusDev @freepascaldev 

pubmed.ncbi.nlm.nih.gov/37141186/ doi.org/10.1371/journa…
SciPasTips's tweet image. Avoiding collisions is among the most important goals when developing autonomous vehicles. Simulations written in #ObjectPascal in the #Lazarus_IDE show potential advantageous ways. 

#Pascal programming @LazarusDev @freepascaldev 

pubmed.ncbi.nlm.nih.gov/37141186/ doi.org/10.1371/journa…
SciPasTips's tweet image. Avoiding collisions is among the most important goals when developing autonomous vehicles. Simulations written in #ObjectPascal in the #Lazarus_IDE show potential advantageous ways. 

#Pascal programming @LazarusDev @freepascaldev 

pubmed.ncbi.nlm.nih.gov/37141186/ doi.org/10.1371/journa…

This software comes along with source code in #ObjectPascal (for the #Lazarus_IDE). @LazarusDev @freepascaldev

#SimulaBeta 3.0.2 available. This version fixes some minor GUI bugs on all supported platforms. sourceforge.net/projects/simul… doi.org/10.5281/zenodo… doi.org/10.5281/zenodo…

SimulaBetaTeam's tweet image. #SimulaBeta 3.0.2 available. This version fixes some minor GUI bugs on all supported platforms. sourceforge.net/projects/simul… doi.org/10.5281/zenodo… doi.org/10.5281/zenodo…


The development of optimised fibre mats facilitating #wound healing is supported by image analysis software written in #ObjectPascal with the #Lazarus_IDE for #FreePascal. #Pascal #programming #Object_Pascal pubmed.ncbi.nlm.nih.gov/34211727/ doi.org/10.1093/rb/rba…

SciPasTips's tweet image. The development of optimised fibre mats facilitating #wound healing is supported by image analysis software written in #ObjectPascal with the #Lazarus_IDE for #FreePascal. #Pascal #programming #Object_Pascal pubmed.ncbi.nlm.nih.gov/34211727/ doi.org/10.1093/rb/rba…
SciPasTips's tweet image. The development of optimised fibre mats facilitating #wound healing is supported by image analysis software written in #ObjectPascal with the #Lazarus_IDE for #FreePascal. #Pascal #programming #Object_Pascal pubmed.ncbi.nlm.nih.gov/34211727/ doi.org/10.1093/rb/rba…
SciPasTips's tweet image. The development of optimised fibre mats facilitating #wound healing is supported by image analysis software written in #ObjectPascal with the #Lazarus_IDE for #FreePascal. #Pascal #programming #Object_Pascal pubmed.ncbi.nlm.nih.gov/34211727/ doi.org/10.1093/rb/rba…

ไม่พบผลลัพธ์สำหรับ "#lazarus_ide"

Howard Page Clark, author of many books on programming with #Pascal, #ObjectPascal and the #Lazarus_IDE passed away. R. I. P. blaisepascalmagazine.eu

SciPasTips's tweet image. Howard Page Clark, author of many books on programming with #Pascal, #ObjectPascal and the #Lazarus_IDE passed away. R. I. P. blaisepascalmagazine.eu

A collaborative robot system supports the finishing of tableware in the ceramic industry. The software required for decision-making has been written in #Pascal with the #Lazarus_IDE. doi.org/10.1007/978-98…

SciPasTips's tweet image. A collaborative robot system supports the finishing of tableware in the ceramic industry. The software required for decision-making has been written in #Pascal with the #Lazarus_IDE. doi.org/10.1007/978-98…
SciPasTips's tweet image. A collaborative robot system supports the finishing of tableware in the ceramic industry. The software required for decision-making has been written in #Pascal with the #Lazarus_IDE. doi.org/10.1007/978-98…
SciPasTips's tweet image. A collaborative robot system supports the finishing of tableware in the ceramic industry. The software required for decision-making has been written in #Pascal with the #Lazarus_IDE. doi.org/10.1007/978-98…

Avoiding collisions is among the most important goals when developing autonomous vehicles. Simulations written in #ObjectPascal in the #Lazarus_IDE show potential advantageous ways. #Pascal programming @LazarusDev @freepascaldev pubmed.ncbi.nlm.nih.gov/37141186/ doi.org/10.1371/journa…

SciPasTips's tweet image. Avoiding collisions is among the most important goals when developing autonomous vehicles. Simulations written in #ObjectPascal in the #Lazarus_IDE show potential advantageous ways. 

#Pascal programming @LazarusDev @freepascaldev 

pubmed.ncbi.nlm.nih.gov/37141186/ doi.org/10.1371/journa…
SciPasTips's tweet image. Avoiding collisions is among the most important goals when developing autonomous vehicles. Simulations written in #ObjectPascal in the #Lazarus_IDE show potential advantageous ways. 

#Pascal programming @LazarusDev @freepascaldev 

pubmed.ncbi.nlm.nih.gov/37141186/ doi.org/10.1371/journa…
SciPasTips's tweet image. Avoiding collisions is among the most important goals when developing autonomous vehicles. Simulations written in #ObjectPascal in the #Lazarus_IDE show potential advantageous ways. 

#Pascal programming @LazarusDev @freepascaldev 

pubmed.ncbi.nlm.nih.gov/37141186/ doi.org/10.1371/journa…

The development of optimised fibre mats facilitating #wound healing is supported by image analysis software written in #ObjectPascal with the #Lazarus_IDE for #FreePascal. #Pascal #programming #Object_Pascal pubmed.ncbi.nlm.nih.gov/34211727/ doi.org/10.1093/rb/rba…

SciPasTips's tweet image. The development of optimised fibre mats facilitating #wound healing is supported by image analysis software written in #ObjectPascal with the #Lazarus_IDE for #FreePascal. #Pascal #programming #Object_Pascal pubmed.ncbi.nlm.nih.gov/34211727/ doi.org/10.1093/rb/rba…
SciPasTips's tweet image. The development of optimised fibre mats facilitating #wound healing is supported by image analysis software written in #ObjectPascal with the #Lazarus_IDE for #FreePascal. #Pascal #programming #Object_Pascal pubmed.ncbi.nlm.nih.gov/34211727/ doi.org/10.1093/rb/rba…
SciPasTips's tweet image. The development of optimised fibre mats facilitating #wound healing is supported by image analysis software written in #ObjectPascal with the #Lazarus_IDE for #FreePascal. #Pascal #programming #Object_Pascal pubmed.ncbi.nlm.nih.gov/34211727/ doi.org/10.1093/rb/rba…

Loading...

Something went wrong.


Something went wrong.


United States Trends