#matlabhelp 搜尋結果
Factorise the first row and column. What do you notice? Can you complete the grid? mathsbot.com/grids/binomials

Complete Advance DSA Resources in One Place👇 From beginner sheets to advanced problem-solving guides, logic-building notes, and real-world DSA applications , everything you need to master Data Structures & Algorithms is HERE! Perfect for coding prep & product-based interviews.…

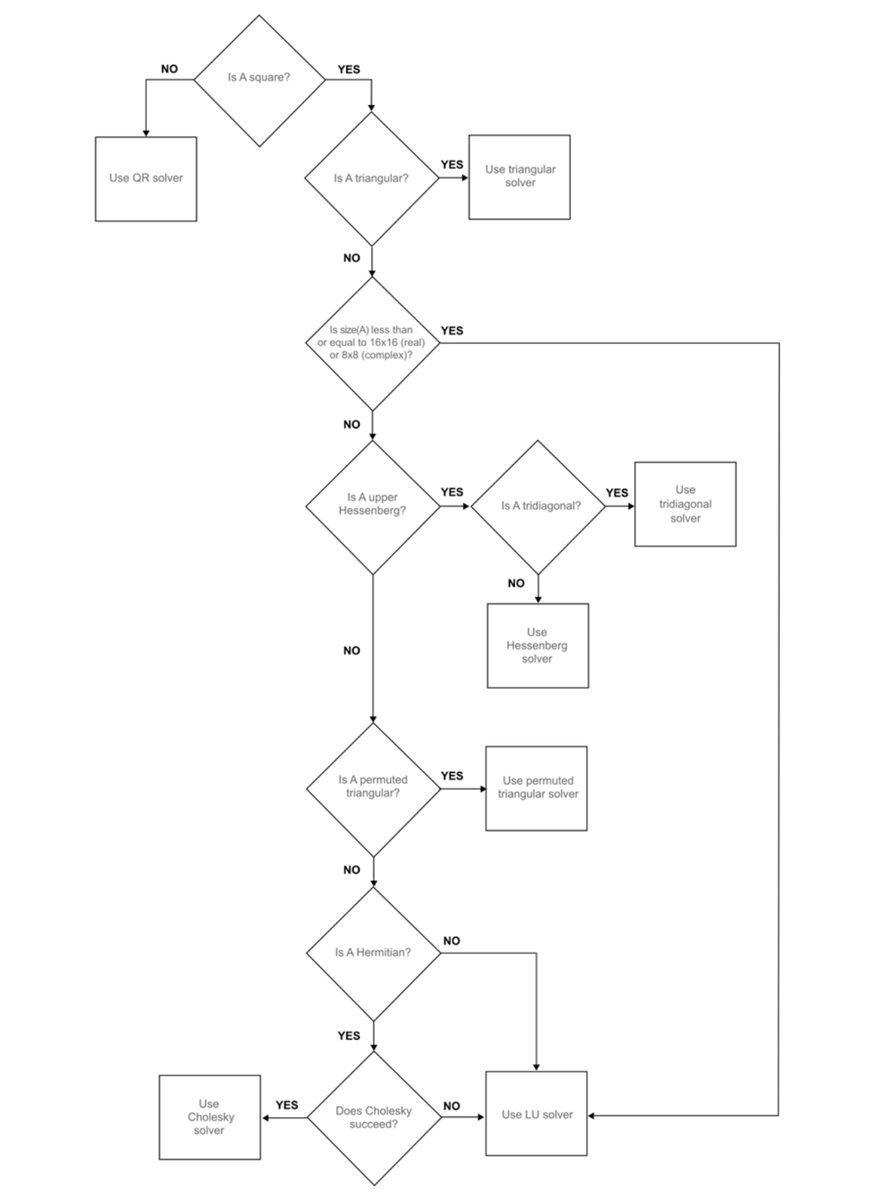
Matlab is maligned, sometimes for good reason, sometimes unfairly. But there is this thing in it called the backslash operator. A\b “solves” Ax = b. But this operator has like half of numerical linear algebra in it. It actually does this.

"An Introduction to Statistical Learning" Book freely available at: statlearning.com Youtube Playlist (Python version): youtube.com/playlist?list=… Youtube Playlist (R version): youtube.com/playlist?list=…

数列の添字とかで0が含まれても含まれてなくてもいい文脈なら¥mathbbN使って、0が含まれるかどうかが大事な文脈の時はZ_{>0}かZ_{¥ge0}使うようにしてる
FREE Data Analytics courses with Certificates: 1. Phyton: cs50.harvard.edu/python/2022/ 2. SQL: openclassrooms.com/en/courses/207… 3. Excel: simplilearn.com/learn-business… 4. PowerBI: learn.microsoft.com/en-us/collecti… 5. Tableau: openclassrooms.com/en/courses/587… 6. Data Analysis: cognitiveclass.ai 7. ML:…
github.com/mathworks/MATL… 「乗除算、べき乗演算子の前後にスペースを入れない」、「加減算演算子は主要な項の間にはスペースを入れ、グループ化された項の中ではスペースを入れない」というのは一般的なコーディングガイドラインとは違った思想が感じられて面白い。 #MATLABCodingGuidelines
New in MATLAB: the Tabbed Figure Container 🔹 Bigger, smarter figures 🔹 Tabs to organize multiple views 🔹 Easy tiling for comparisons 🔹 Toolstrip + side panels Upgrade your workflow 👉 spr.ly/6012A9MuI

Did you know you already have access to MATLAB Copilot with MathWorks Startup Suites? Learn how to enhance your coding efficiency with a free introduction course from Coursera ➡️spr.ly/6017AAcsv
[2年前の投稿] #matlab #simulink #onthisday MATLABで学ぶモード同定法 最も簡便な方法 | MATLAB - MATLABパイセンが教える振動・騒音・音響・機械工学 mech-eng-uni.com/matlab%e3%81%a…
今日はAppDesignerで試作していました。データ参照箇所を示すために、xlineさんが活躍していました 【今日のMATLAB、使用事例】 xline

👉 Explore what's changing in MATLAB! From a refreshed desktop layout to new ways to manage figures and enhance live scripts, these updates are designed to help you work more efficiently. See what's new ➡️ spr.ly/6018AAHZr
GitHub に最近公開された MATLAB Coding Guidelines (Version 1.0.0) の日本語訳👇 内容の正確性には注意していますが、あくまで参考情報としてご利用ください。 正式かつ最新の情報については、英語版の MATLAB Coding Guidelines をご参照くださいませ🤭

And that explains why multiplying 3×1 Matrix with 1×3 matrix gives a 9-elemnts Matrix (3×3) (Submitted by @undoderdnfeins)

github.com/mathworks/MATL… MATLABスクリプトのコーディングスタイルをチーム内で統一したいとは常々思ってたので、こうやって公式からコーディングガイドライン出してくれるのはとてもウレシイ。 #MATLABCodingGuidelines
github.com/mathworks/MATL… 実際「普通の文では演算子の両側にスペース入れるけど、コロンの前後では詰めたいよなぁ」と思ってたので、このルールには頭がもげるほどうなづいてる。
GitHub に最近公開された MATLAB Coding Guidelines (Version 1.0.0) の日本語訳👇 内容の正確性には注意していますが、あくまで参考情報としてご利用ください。 正式かつ最新の情報については、英語版の MATLAB Coding Guidelines をご参照くださいませ🤭

⚡ MATLAB + ChatGPT = MatGPT ⚡ An open-source MATLAB app and class to call ChatGPT directly from MATLAB. It was developed by MathWorkers to help the community be more productive. Repository here: mathworks.com/matlabcentral/…
🔹 Deadlines around the corner? Get instant #MATLAB assignment help.... · ⏳ Fast turnaround · 💡 Step-by-step solutions · 🔬 Signal & Image Processing · 📊 Data visualization More: wp.me/P8rG0l-1Wy #MATLABHelp #MATLABAssignment #MATLABExperts #MATLABProjects

Struggling with your MATLAB assignments?🤔Get professional help from Native Assignment Help. our experts ensure timely delivery ⏰ and top-quality solutions. Ace your MATLAB projects with ease📚 . #MATLAB #matlabhelp #CodingHelp #programminghelp #studentlife #AssignmentExperts
Struggling with MAE 215 - Introduction to Programming in MATLAB? We’ve Got You Covered! Message us now #MATLABHelp #MAE215 #ProgrammingSupport #EngineeringAssignmentHelp #StudentSupport #MATLABExperts

Need help with MATLAB in 2025? 🤖 Here are the Top 3 Best #MATLAB Assignment Help Websites in the USA 🇺🇸 ✅ 24/7 Support ✅ Plagiarism-Free ✅ Expert Tutors #MATLABHelp #StudentSupport #STEMSuccess linkedin.com/pulse/matlab-a…
Struggling with MATLAB for your MS assignments? #MATLABSupport #MSAssignments #MATLABHelp #EngineeringSupport #ProjectAssistance #MATLABProjects #StudentHelp #AcademicSupport #TechAssignments #MatlabExperts #AssignmentHelp #GraduateStudies #Takeoffprojects #Takeoffedugroup

I was stuck on my project until I found an image processing assignment helper at matlabassignmentexperts.com/image-processi… Their experts provided accurate solutions, making complex coding easy to understand. Highly recommend their service! #MatlabHelp, #AssignmentExperts, #ImageProcessing,

From Matlab to Nursing, I’ve got the expertise to help you tackle your assignments. Contact me today! 📞 WhatsApp: +254 70013 6434 #MatlabHelp #NursingStudent #HomeworkHelp #TutoringForSuccess

From Matlab to Nursing, I’ve got the expertise to help you tackle your assignments. Contact me today! 📞 WhatsApp: +254 70013 6434 #MatlabHelp #NursingStudent #HomeworkHelp #TutoringForSuccess

📈 Want to excel in your Matlab coursework? Our dedicated team of Matlab specialists is at your service. Get the help you need to ace your assignments and boost your academic performance! 🎓 #AcademicSuccess #MatlabHelp Visit Us:- myassignmenthelp.expert/matlab-assignm…
Looking for Matlab Homework Help? Look no further! Our website, matlabassignmentexperts.com, has received rave reviews from students on Site Jabber, Google, Mouthshut, and Facebook. Don't take our word for it, check out our testimonials! #matlabreviews #matlabhomeworkhelp #matlabhelp
Read genuine and verified reviews from our valued clients! We take immense pride in delivering exceptional MATLAB assignment solutions to students worldwide. Read More Reviews at bit.ly/43qyznq Or You may Visit us at matlabassignmentexperts.com #MatlabReviews #MAtlabHelp




Struggling with your Matlab assignments? Don't Worry! Check out my sample work for top-notch Matlab assignment help that'll help you ace your class! Visit: matlabassignmentexperts.com #matlabassignmenthelp #matlabhelp #education #studytip #onlinehelp #educationalwebsite #help #study




🔹 Deadlines around the corner? Get instant #MATLAB assignment help.... · ⏳ Fast turnaround · 💡 Step-by-step solutions · 🔬 Signal & Image Processing · 📊 Data visualization More: wp.me/P8rG0l-1Wy #MATLABHelp #MATLABAssignment #MATLABExperts #MATLABProjects

#MatlabAssignmentHelp #MatlabHelp #MatlabCoding #EngineeringAssignmentHelp #SignalProcessingHelp #SimulinkHelp #MatlabProjects #AcademicCodingHelp #ElectricalEngineeringHelp #MechanicalEngineeringHelp #DataAnalysisHelp #MatlabTutors #MatlabProgramming #MatlabSupport #Matlab

From Matlab to Nursing, I’ve got the expertise to help you tackle your assignments. Contact me today! 📞 WhatsApp: +254 70013 6434 #MatlabHelp #NursingStudent #HomeworkHelp #TutoringForSuccess

Do you like to enjoy a good meal with your friends in peace or rush up to complete your assignments? Get help in MATLAB today. #MATLABHelp

Struggling with MATLAB for your MS assignments? #MATLABSupport #MSAssignments #MATLABHelp #EngineeringSupport #ProjectAssistance #MATLABProjects #StudentHelp #AcademicSupport #TechAssignments #MatlabExperts #AssignmentHelp #GraduateStudies #Takeoffprojects #Takeoffedugroup

Struggling with MAE 215 - Introduction to Programming in MATLAB? We’ve Got You Covered! Message us now #MATLABHelp #MAE215 #ProgrammingSupport #EngineeringAssignmentHelp #StudentSupport #MATLABExperts

We provide accurate solutions to #matlab and #simulink problems, no matter how complex it is. We work 24hrs a day - chat with us or email us for instant help. #matlabhelp #matlabassignmenthelp #matlabhomeworkhelp #matlabprogramminghelp #matlabprojethelp #simulinkhelp

Recognizing number of people from any frame using Image Processing. Make your personal face detector using MATLAB. Learn more with our blog at mlhp.link/FaceDetCount #MATLAB #MATLABHelp #MATLABHelper #ImageProcessing #FaceRecognition

Hey! @ExpertsMatlab can any professional Matlab Assignment Helper provide me information about problem 1(a)? I have almost done all the questions just need a little assistance with them. #MATLABassignmenthelp, #MATLABhelp #assignmentquestion #needhelp

Were you day dreaming during your lecture and now you are stressed up? Do not worry and Get your task done by MATLAB Helper Experts. #MATLABHelp

Contact us for help with Matlab image processing, Matlab video processing, Matlab signal processing, Matlab electrical engineering & Matlab aerospace engineering assignments. #matlabassignmenthelp #matlabhomeworkhelp #matlabhelp #matlabimageprocessing #matlabsignalprocessing

Get premium Matlab assignment help from top industry experts with guaranteed scores, 24/7 support & assured delivery on time. Contact us 24/7 by chat or email us at [email protected]. #matlabassignmenthelp #matlabhomeworkhelp #matlabhelp #matlabtutor #matlabonlinehelp

This June, Use PROMO CODE: ACTBM2206 & get a full 22% discount for all orders placed with us for assignment & homework help. Offer valid only for orders placed with us and our affiliates & partners. #homeworkhelp #AssignmentHelp #matlabhelp #SPSShelp #statisticshelp #essayhelp

MATLAB Helper is an organization providing programming expertize with assistance to students, professionals, and researchers. We help from MATLAB basics to advanced MATLAB codes and Simulink Projects. Learn more with our blog at mlhp.link/blog #MATLAB #Blog #MATLABHelp…

Get matlab programming assignment & homework help 24 hours a day. Send us yr matlab assignment questions, let us know when you hv to submit it, get a quote & confirm your order. Collect your assignment on delivery date! #matlabhelp #matlabassignment #matlabprojecthelp #homework

Struggling with MAE 215 – Introduction to Programming in MATLAB! Don't stress – we've got your back! DM us now or comment “HELP” to get started. Let’s ace that MAE 215 assignment together! #MATLABHelp #MAE215 #ASUAssignments #EngineeringTutors #AssignmentHelp #Programming

Why Wait? Get Help Now! Get your problem solved with MATLAB Helper ®, A Team of Experts providing assistance to Students, Professionals & Researchers. Visit mlhp.link/services and book your session. #MATLABHelp #MATLAB

Ace your #MATLAB assignments with one-to-one assistance from certified experts. Book a session at mlhp.link/buy #MATLABHelp

There are many pros of assignments that every student should know to boost their academic scores. #MatlabAssignmentExperts are professional assignment helpers. Our experts are highly qualifies to provide you the best #matlabassignmenthelp with the given deadlines. #matlabhelp

Something went wrong.
Something went wrong.
United States Trends
- 1. White House 118K posts
- 2. #pilotstwtselfieday N/A
- 3. #Integra 1,093 posts
- 4. NASA 60.2K posts
- 5. Fermin 11.6K posts
- 6. #hoothoot N/A
- 7. Warner Bros 6,769 posts
- 8. #JUNGKOOKXCALVINKLEIN 47.7K posts
- 9. Rick Scott 1,923 posts
- 10. NBA IS BACK 26.6K posts
- 11. Crosby 3,053 posts
- 12. #Melissa 2,527 posts
- 13. East Wing 106K posts
- 14. Taco Tuesday 14K posts
- 15. CARAMELO ON TLMD 24.9K posts
- 16. Knicks 10K posts
- 17. Gucci 30.5K posts
- 18. Christopher Moynihan 5,859 posts
- 19. Olympiacos 20.7K posts
- 20. Duffy 8,932 posts