#maxxpro search results

New Maxx Pro Model is Underway. I have the textures done, just need to throw them on and I’ll be working on the turret next. #armareforger #maxxpro #arma #developer


Un tanque Ukraino #Ukraina intento evacuar un vehículo blindado internacional #Maxxpro destrozado ..mala suerte, un dron #Rusia 🇷🇺 Lancet voló hacia el #NatoRusiaWar


Maxx Pro is almost ready, need to finishing some rigging and textures need a tweak. There will be a green texture and a medical version as well. #armareforger #maxxpro #arma #developer

Spartan_Team6's tweet image. Maxx Pro is almost ready, need to finishing some rigging and textures need a tweak. 

There will be a green texture and a medical version as well. 

#armareforger #maxxpro #arma #developer
Spartan_Team6's tweet image. Maxx Pro is almost ready, need to finishing some rigging and textures need a tweak. 

There will be a green texture and a medical version as well. 

#armareforger #maxxpro #arma #developer
Spartan_Team6's tweet image. Maxx Pro is almost ready, need to finishing some rigging and textures need a tweak. 

There will be a green texture and a medical version as well. 

#armareforger #maxxpro #arma #developer

Maxx Pro is about 90% done. Finishing textures and then trying to remember animations for the doors 😑😅 #armareforger #maxxpro #arma #developer @MilsimUnits

Spartan_Team6's tweet image. Maxx Pro is about 90% done. Finishing textures and then trying to remember animations for the doors 😑😅

#armareforger #maxxpro #arma #developer @MilsimUnits
Spartan_Team6's tweet image. Maxx Pro is about 90% done. Finishing textures and then trying to remember animations for the doors 😑😅

#armareforger #maxxpro #arma #developer @MilsimUnits
Spartan_Team6's tweet image. Maxx Pro is about 90% done. Finishing textures and then trying to remember animations for the doors 😑😅

#armareforger #maxxpro #arma #developer @MilsimUnits
Spartan_Team6's tweet image. Maxx Pro is about 90% done. Finishing textures and then trying to remember animations for the doors 😑😅

#armareforger #maxxpro #arma #developer @MilsimUnits

На війні немає другорядних речей. Люди – головне, а техніка – опомагає зберегти життя. MaxxPro – це частина команди. З ним воїни мобільні, захищені та ефективні. #MaxxPro захищає від уламків і ворожих fpv, допомагає швидко змінити позицію, вивозить поранених і доставляє БК.

GeneralStaffUA's tweet image. На війні немає другорядних речей. Люди – головне, а техніка – опомагає зберегти життя. MaxxPro – це частина команди. З ним воїни мобільні, захищені та ефективні. 
#MaxxPro захищає від уламків і ворожих fpv, допомагає швидко змінити позицію, вивозить поранених і доставляє БК.
GeneralStaffUA's tweet image. На війні немає другорядних речей. Люди – головне, а техніка – опомагає зберегти життя. MaxxPro – це частина команди. З ним воїни мобільні, захищені та ефективні. 
#MaxxPro захищає від уламків і ворожих fpv, допомагає швидко змінити позицію, вивозить поранених і доставляє БК.
GeneralStaffUA's tweet image. На війні немає другорядних речей. Люди – головне, а техніка – опомагає зберегти життя. MaxxPro – це частина команди. З ним воїни мобільні, захищені та ефективні. 
#MaxxPro захищає від уламків і ворожих fpv, допомагає швидко змінити позицію, вивозить поранених і доставляє БК.
GeneralStaffUA's tweet image. На війні немає другорядних речей. Люди – головне, а техніка – опомагає зберегти життя. MaxxPro – це частина команди. З ним воїни мобільні, захищені та ефективні. 
#MaxxPro захищає від уламків і ворожих fpv, допомагає швидко змінити позицію, вивозить поранених і доставляє БК.

A US-supplied Ukrainian MaxxPro MRAP, damaged by an ATGM and a Tank, reportedly in Bakhmut. #Maxxpro #US #Russia #Ukraine #UkraineRussiaWar #Bakhmut


Maxx Pro Update! I've added several new variants to the Maxx Pro lineup: M134 Minigun Variant & .50 Cal Variant in all four colors Tan Dually Maxx Pro Green Dually Maxx Pro New Medical Maxx Pro #armarefoger #maxxpro #arma #developer

Spartan_Team6's tweet image. Maxx Pro Update! 

I've added several new variants to the Maxx Pro lineup:

M134 Minigun Variant & .50 Cal Variant in all four colors

Tan Dually Maxx Pro
Green Dually Maxx Pro
New Medical Maxx Pro

#armarefoger #maxxpro #arma #developer

Maxx Pro is getting a little bit of a make over & a medical version as well. #armareforger #maxxpro #arma #developer

Spartan_Team6's tweet image. Maxx Pro is getting a little bit of a make over & a medical version as well. 

#armareforger #maxxpro #arma #developer
Spartan_Team6's tweet image. Maxx Pro is getting a little bit of a make over & a medical version as well. 

#armareforger #maxxpro #arma #developer
Spartan_Team6's tweet image. Maxx Pro is getting a little bit of a make over & a medical version as well. 

#armareforger #maxxpro #arma #developer

Ukraiński samochód pancerny #Maxxpro pod ostrzałem obok Alei Przemysłowej w #Avdeevka. Droga została już przecięta przez nacierających Rosjan, ale wciąż na większości jej długości toczą się zażarte walki.


Another M1224 MaxxPro MRAP reportedly captured by the Russian Forces in Belgorod Oblast. #MaxxPro #mrap #armored #Russia #Belgorod #Ukraine #Grayvoron

THEEURASIATIMES's tweet image. Another M1224 MaxxPro MRAP reportedly captured by the Russian Forces in Belgorod Oblast.

#MaxxPro #mrap #armored #Russia #Belgorod #Ukraine #Grayvoron
THEEURASIATIMES's tweet image. Another M1224 MaxxPro MRAP reportedly captured by the Russian Forces in Belgorod Oblast.

#MaxxPro #mrap #armored #Russia #Belgorod #Ukraine #Grayvoron

🇺🇦 Continuation of the story about how the American International MaxxPro armored vehicle of the AFU refused to perform combat tasks💥 📍Kharkiv region #Ukraine #Kharkiv #MaxxPro #Military #AFU #ArmoredVehicle


Ukraińcy wzięli się za podziemną produkcję klonów amerykańskich #MaxxPro z powodu coraz mniejszych dostaw z Zachodu.

KrystianJachacy's tweet image. Ukraińcy wzięli się za podziemną produkcję klonów amerykańskich #MaxxPro z powodu coraz mniejszych dostaw z Zachodu.
KrystianJachacy's tweet image. Ukraińcy wzięli się za podziemną produkcję klonów amerykańskich #MaxxPro z powodu coraz mniejszych dostaw z Zachodu.
KrystianJachacy's tweet image. Ukraińcy wzięli się za podziemną produkcję klonów amerykańskich #MaxxPro z powodu coraz mniejszych dostaw z Zachodu.

Otro Vehículo blindado estadounidense International #MaxxPro fue destruido en el frente de combate. Estos transporte Militar fueron entregados al ejército ucraniano con el propósito de hacer retroceder a #Rusia en su operación militar especial. #Wagner #Donbass #Donetsk #OTAN

DanielEstrellaA's tweet image. Otro Vehículo blindado estadounidense International #MaxxPro fue destruido en el frente de combate. Estos transporte Militar fueron entregados al ejército ucraniano con el propósito de hacer retroceder a #Rusia en su operación militar especial.
#Wagner #Donbass #Donetsk #OTAN

Starting to make a medical Maxx Pro while buddy makes the finer details that are wrong with it. #armareforger #maxxpro #arma #developer

Spartan_Team6's tweet image. Starting to make a medical Maxx Pro while buddy makes the finer details that are wrong with it.

#armareforger #maxxpro #arma #developer
Spartan_Team6's tweet image. Starting to make a medical Maxx Pro while buddy makes the finer details that are wrong with it.

#armareforger #maxxpro #arma #developer
Spartan_Team6's tweet image. Starting to make a medical Maxx Pro while buddy makes the finer details that are wrong with it.

#armareforger #maxxpro #arma #developer
Spartan_Team6's tweet image. Starting to make a medical Maxx Pro while buddy makes the finer details that are wrong with it.

#armareforger #maxxpro #arma #developer

El ejército ucraniano🇺🇦 en Ugledar utiliza vehículos blindados EEUU🇺🇸 American International #MaxxPro No es lo mismo ir de paseo a #Irak o #Siria, que ir al frente, En #Ucrania. Siguen siendo destruidos por el ejercito ruso Z-🇷🇺 #Rusia #Ucrania #EEUU #OTAN #Wagner #Donbass

DanielEstrellaA's tweet image. El ejército ucraniano🇺🇦 en  Ugledar utiliza vehículos blindados EEUU🇺🇸 American International #MaxxPro
No es lo mismo ir de paseo a #Irak o #Siria, que ir al frente, En #Ucrania. 
Siguen siendo destruidos por el ejercito ruso 
Z-🇷🇺
#Rusia #Ucrania #EEUU #OTAN 
#Wagner #Donbass

FALLA LA OFENSIVA Los famosos #Vehículos Internacional #MaxxPro que les regalaron a los mercenarios de la #OTAN en #Ucrania , para conquistar todo el #Donbass y si es posible, también para conquistar toda #RUSIA fueron olvidaron, abandonados en el sur de la región de #Donetsk


Zniszczenie ukraińskiego pojazdu opancerzonego #MaxxPro w obwodzie #Kursk.


🇺🇦 Continuation of the story about how the American International MaxxPro armored vehicle of the AFU refused to perform combat tasks💥 📍Kharkiv region #Ukraine #Kharkiv #MaxxPro #Military #AFU #ArmoredVehicle


New Maxx Pro Model is Underway. I have the textures done, just need to throw them on and I’ll be working on the turret next. #armareforger #maxxpro #arma #developer


Maxx Pro Update! I've added several new variants to the Maxx Pro lineup: M134 Minigun Variant & .50 Cal Variant in all four colors Tan Dually Maxx Pro Green Dually Maxx Pro New Medical Maxx Pro #armarefoger #maxxpro #arma #developer

Spartan_Team6's tweet image. Maxx Pro Update! 

I've added several new variants to the Maxx Pro lineup:

M134 Minigun Variant & .50 Cal Variant in all four colors

Tan Dually Maxx Pro
Green Dually Maxx Pro
New Medical Maxx Pro

#armarefoger #maxxpro #arma #developer

Maxx Pro is getting a little bit of a make over & a medical version as well. #armareforger #maxxpro #arma #developer

Spartan_Team6's tweet image. Maxx Pro is getting a little bit of a make over & a medical version as well. 

#armareforger #maxxpro #arma #developer
Spartan_Team6's tweet image. Maxx Pro is getting a little bit of a make over & a medical version as well. 

#armareforger #maxxpro #arma #developer
Spartan_Team6's tweet image. Maxx Pro is getting a little bit of a make over & a medical version as well. 

#armareforger #maxxpro #arma #developer

Starting to make a medical Maxx Pro while buddy makes the finer details that are wrong with it. #armareforger #maxxpro #arma #developer

Spartan_Team6's tweet image. Starting to make a medical Maxx Pro while buddy makes the finer details that are wrong with it.

#armareforger #maxxpro #arma #developer
Spartan_Team6's tweet image. Starting to make a medical Maxx Pro while buddy makes the finer details that are wrong with it.

#armareforger #maxxpro #arma #developer
Spartan_Team6's tweet image. Starting to make a medical Maxx Pro while buddy makes the finer details that are wrong with it.

#armareforger #maxxpro #arma #developer
Spartan_Team6's tweet image. Starting to make a medical Maxx Pro while buddy makes the finer details that are wrong with it.

#armareforger #maxxpro #arma #developer

Maxx Pro is about 90% done. Finishing textures and then trying to remember animations for the doors 😑😅 #armareforger #maxxpro #arma #developer @MilsimUnits

Spartan_Team6's tweet image. Maxx Pro is about 90% done. Finishing textures and then trying to remember animations for the doors 😑😅

#armareforger #maxxpro #arma #developer @MilsimUnits
Spartan_Team6's tweet image. Maxx Pro is about 90% done. Finishing textures and then trying to remember animations for the doors 😑😅

#armareforger #maxxpro #arma #developer @MilsimUnits
Spartan_Team6's tweet image. Maxx Pro is about 90% done. Finishing textures and then trying to remember animations for the doors 😑😅

#armareforger #maxxpro #arma #developer @MilsimUnits
Spartan_Team6's tweet image. Maxx Pro is about 90% done. Finishing textures and then trying to remember animations for the doors 😑😅

#armareforger #maxxpro #arma #developer @MilsimUnits

Maxx Pro is almost ready, need to finishing some rigging and textures need a tweak. There will be a green texture and a medical version as well. #armareforger #maxxpro #arma #developer

Spartan_Team6's tweet image. Maxx Pro is almost ready, need to finishing some rigging and textures need a tweak. 

There will be a green texture and a medical version as well. 

#armareforger #maxxpro #arma #developer
Spartan_Team6's tweet image. Maxx Pro is almost ready, need to finishing some rigging and textures need a tweak. 

There will be a green texture and a medical version as well. 

#armareforger #maxxpro #arma #developer
Spartan_Team6's tweet image. Maxx Pro is almost ready, need to finishing some rigging and textures need a tweak. 

There will be a green texture and a medical version as well. 

#armareforger #maxxpro #arma #developer

#Ukrainian armored vehicle #MaxxPro equipped with a dome-shaped #antidrone protection system featuring metal spikes and #electronicwarfare equipment. #dronewars

Drone_Wars_'s tweet image. #Ukrainian armored vehicle #MaxxPro equipped with a dome-shaped #antidrone protection system featuring metal spikes and #electronicwarfare equipment. #dronewars
Drone_Wars_'s tweet image. #Ukrainian armored vehicle #MaxxPro equipped with a dome-shaped #antidrone protection system featuring metal spikes and #electronicwarfare equipment. #dronewars

Maxxpro débarque : 105 Nm, 2,56 kg, batterie 900 Wh (257 Wh/kg). Combo moteur+batterie 6,06 kg = 100 Wh de plus pour 160 g de moins que DJI. Gamme RS 2026 🔥 Lien en commentaire 👇 #Maxxpro #VAE #eBike #VTTAE

Meilleur_Velo's tweet image. Maxxpro débarque : 105 Nm, 2,56 kg, batterie 900 Wh (257 Wh/kg).

Combo moteur+batterie 6,06 kg = 100 Wh de plus pour 160 g de moins que DJI.
Gamme RS 2026 🔥

Lien en commentaire 👇

#Maxxpro #VAE #eBike #VTTAE

Appointing Distributors for Double Walled Stainless Steel Casserole, Stainless Steel . Brand 👉 #MAXXPRO Details 👉 getdistributors.com/tiny/Oiidi5UyHn ★Investment Needed : Rs. 10Lac – 12 Lac ✓Hurry to take #Distributorship ! Share your contact details. #Caserolls #Colabottle #Lunchbox

getdistributors's tweet image. Appointing Distributors for Double Walled Stainless Steel Casserole, Stainless Steel .
Brand 👉 #MAXXPRO
Details 👉 getdistributors.com/tiny/Oiidi5UyHn
★Investment Needed : Rs. 10Lac – 12 Lac
✓Hurry to take #Distributorship !
Share your contact details.
#Caserolls #Colabottle #Lunchbox

Maxx Pro is about 90% done. Finishing textures and then trying to remember animations for the doors 😑😅 #armareforger #maxxpro #arma #developer @MilsimUnits

Spartan_Team6's tweet image. Maxx Pro is about 90% done. Finishing textures and then trying to remember animations for the doors 😑😅

#armareforger #maxxpro #arma #developer @MilsimUnits
Spartan_Team6's tweet image. Maxx Pro is about 90% done. Finishing textures and then trying to remember animations for the doors 😑😅

#armareforger #maxxpro #arma #developer @MilsimUnits
Spartan_Team6's tweet image. Maxx Pro is about 90% done. Finishing textures and then trying to remember animations for the doors 😑😅

#armareforger #maxxpro #arma #developer @MilsimUnits
Spartan_Team6's tweet image. Maxx Pro is about 90% done. Finishing textures and then trying to remember animations for the doors 😑😅

#armareforger #maxxpro #arma #developer @MilsimUnits

Maxx Pro is almost ready, need to finishing some rigging and textures need a tweak. There will be a green texture and a medical version as well. #armareforger #maxxpro #arma #developer

Spartan_Team6's tweet image. Maxx Pro is almost ready, need to finishing some rigging and textures need a tweak. 

There will be a green texture and a medical version as well. 

#armareforger #maxxpro #arma #developer
Spartan_Team6's tweet image. Maxx Pro is almost ready, need to finishing some rigging and textures need a tweak. 

There will be a green texture and a medical version as well. 

#armareforger #maxxpro #arma #developer
Spartan_Team6's tweet image. Maxx Pro is almost ready, need to finishing some rigging and textures need a tweak. 

There will be a green texture and a medical version as well. 

#armareforger #maxxpro #arma #developer

O American International #MaxxPro, capturado na região de #Belgorod, #Rússia, durante incursão ucraniana, foi levado como troféu. Enquanto isso os #USA negam que seus veículos foram usados no ataque. Foto: Reprodução

FV131414769's tweet image. O American International #MaxxPro, capturado na região de #Belgorod, #Rússia, durante incursão ucraniana, foi levado como troféu. Enquanto isso os #USA negam que seus veículos foram usados no ataque.

Foto: Reprodução

Maxxpro débarque : 105 Nm, 2,56 kg, batterie 900 Wh (257 Wh/kg). Combo moteur+batterie 6,06 kg = 100 Wh de plus pour 160 g de moins que DJI. Gamme RS 2026 🔥 Lien en commentaire 👇 #Maxxpro #VAE #eBike #VTTAE

Meilleur_Velo's tweet image. Maxxpro débarque : 105 Nm, 2,56 kg, batterie 900 Wh (257 Wh/kg).

Combo moteur+batterie 6,06 kg = 100 Wh de plus pour 160 g de moins que DJI.
Gamme RS 2026 🔥

Lien en commentaire 👇

#Maxxpro #VAE #eBike #VTTAE

Starting to make a medical Maxx Pro while buddy makes the finer details that are wrong with it. #armareforger #maxxpro #arma #developer

Spartan_Team6's tweet image. Starting to make a medical Maxx Pro while buddy makes the finer details that are wrong with it.

#armareforger #maxxpro #arma #developer
Spartan_Team6's tweet image. Starting to make a medical Maxx Pro while buddy makes the finer details that are wrong with it.

#armareforger #maxxpro #arma #developer
Spartan_Team6's tweet image. Starting to make a medical Maxx Pro while buddy makes the finer details that are wrong with it.

#armareforger #maxxpro #arma #developer
Spartan_Team6's tweet image. Starting to make a medical Maxx Pro while buddy makes the finer details that are wrong with it.

#armareforger #maxxpro #arma #developer

El ejército ucraniano🇺🇦 en Ugledar utiliza vehículos blindados EEUU🇺🇸 American International #MaxxPro No es lo mismo ir de paseo a #Irak o #Siria, que ir al frente, En #Ucrania. Siguen siendo destruidos por el ejercito ruso Z-🇷🇺 #Rusia #Ucrania #EEUU #OTAN #Wagner #Donbass

DanielEstrellaA's tweet image. El ejército ucraniano🇺🇦 en  Ugledar utiliza vehículos blindados EEUU🇺🇸 American International #MaxxPro
No es lo mismo ir de paseo a #Irak o #Siria, que ir al frente, En #Ucrania. 
Siguen siendo destruidos por el ejercito ruso 
Z-🇷🇺
#Rusia #Ucrania #EEUU #OTAN 
#Wagner #Donbass

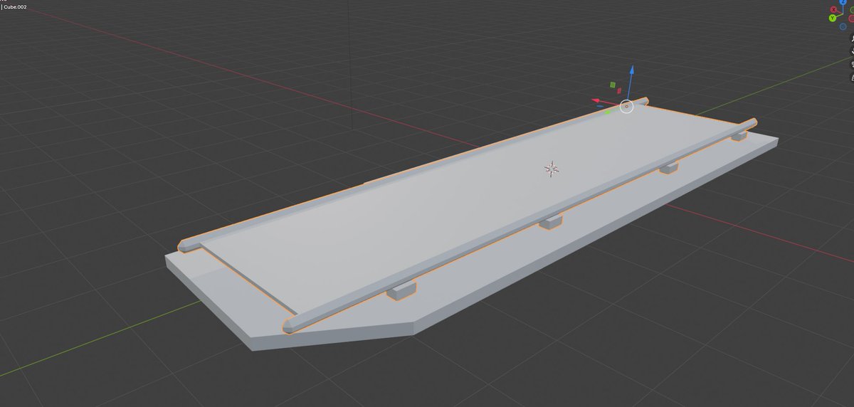
MRAP International MaxxPro Vehicle Low-poly 3D Model bit.ly/4cOPKTw - Rendered in Substance painter - Cinema 4d and blender 3d files are textured linked - UDIM UV maps #MRAP #International #MaxxPro #Vehicle #Lowpoly #3DModel #3D #AR #VR @3dexport

3DExport's tweet image. MRAP International MaxxPro Vehicle Low-poly 3D Model
bit.ly/4cOPKTw

- Rendered in Substance painter
- Cinema 4d and blender 3d files are textured linked
- UDIM UV maps

#MRAP #International #MaxxPro #Vehicle #Lowpoly #3DModel #3D #AR #VR 

@3dexport

So @HaitiMSS had 12 of these MaxxPro delivered and the max passengers is 10 per #MaxxPro Adjeeee 😎😎😎

Prez_Aya42's tweet image. So @HaitiMSS had 12 of these MaxxPro delivered and the max passengers is 10 per #MaxxPro Adjeeee 😎😎😎

Maxx Pro Update! I've added several new variants to the Maxx Pro lineup: M134 Minigun Variant & .50 Cal Variant in all four colors Tan Dually Maxx Pro Green Dually Maxx Pro New Medical Maxx Pro #armarefoger #maxxpro #arma #developer

Spartan_Team6's tweet image. Maxx Pro Update! 

I've added several new variants to the Maxx Pro lineup:

M134 Minigun Variant & .50 Cal Variant in all four colors

Tan Dually Maxx Pro
Green Dually Maxx Pro
New Medical Maxx Pro

#armarefoger #maxxpro #arma #developer

یک دستگاه خودروی محافظت شده ضد مین و کمین اوکراینی مدل #MaxxPro تولید دو مجموعه آمریکایی و اسرائیلی نویستار دفنس و پلاسان ساسا که برای مشارکت در جنگ شرکت داده شده بود نابود شد این خودرو که بنا بود در برابر مین و ترکشهای توپخانه مقاومت کند تو زرد از آب در آمد! #UkraineRussiaWar

dan_defa's tweet image. یک دستگاه خودروی محافظت شده ضد مین و کمین اوکراینی مدل #MaxxPro تولید دو مجموعه آمریکایی و اسرائیلی نویستار دفنس و پلاسان ساسا که برای مشارکت در جنگ شرکت داده شده بود نابود شد
این خودرو که بنا بود در برابر مین و ترکشهای توپخانه مقاومت کند تو زرد از آب در آمد!

 #UkraineRussiaWar

Дохлый марадер протянул копыта и разъебаная пиндосовская свиновозка International MaxxPro в Курском приграничье. #maxxpro

mirijevac75's tweet image. Дохлый марадер протянул копыта и разъебаная пиндосовская свиновозка International MaxxPro в Курском приграничье. #maxxpro
mirijevac75's tweet image. Дохлый марадер протянул копыта и разъебаная пиндосовская свиновозка International MaxxPro в Курском приграничье. #maxxpro

Brazilian Army buys 20 MaxxPro Recovery Vehicles from Navistar Defense. @NavistarNews #MaxxPro #RecoveryVehicles

GuiWiltgen's tweet image. Brazilian Army buys 20 MaxxPro Recovery Vehicles from Navistar Defense. 
@NavistarNews #MaxxPro #RecoveryVehicles

Loading...

Something went wrong.


Something went wrong.