#ModulusZK is a game changer When you build it , they will come $CULT 🩸🩸🩸


“They always say, ‘If you don’t like the way things are, change them.’” So we did. We stopped waiting, we stopped complaining, and we started building. Here we are turning ideas into action, and action into reality. #fortressprotocol #moduluszk #Blockchain #web3

Fortress Protocol and @ModulusZK are excited to announce a strategic partnership that will redefine what privacy-first technology can deliver. By combining Modulus Layer X zero-knowledge infrastructure with the Fortress suite of user-focused security applications, we are…



Stop being sidelined $CULT DAO for governance #ModulusZK the tech

cultdao_LayerX's tweet image. Stop being sidelined
$CULT DAO for governance
#ModulusZK the tech

🚨🚨CULT DAO 🚨🚨 Modulus ZK is the sleeper tech nobody is ready for. Decentralized power + zero-knowledge speed is a lethal combo. Early conviction pays. #CULT #ModulusZK #Crypto” $cult dao @ModulusZK


$Cult 💎💎💎 be smart => Read the manifesto => Join the revolution @wearecultdao #ModuluszK

MohamedMezrioui's tweet image. $Cult 💎💎💎 be smart
=> Read the manifesto 
=> Join the revolution
@wearecultdao #ModuluszK

when I asked ChatGPT to provide me a list with the best zkEVM projects, including early stage projects #Moduluszk was not in the list. I asked why? Here is the reply 👇

SPRIIRPS's tweet image. when I asked ChatGPT to provide me a list with the best zkEVM projects, including early stage projects #Moduluszk was not in the list. I asked why?

Here is the reply
👇

$CULT DAO is the future and We are early #moduluszk @wearecultdao

neothewarriorx's tweet image. $CULT DAO is the future and We are early #moduluszk @wearecultdao

How to add CULTDAO #ModulusZK testnet on @Mises001 with 🦊wallet. Cultdao.io

Modulus Testnet is here! 🎉 It's been a long time coming but we have finally deployed our public testnet build v0.9. You can find all the information in the Medium here: wearecultdao.medium.com/modulus-testne… And our updated docs here: docs.moduluszk.io

ModulusZK's tweet image. Modulus Testnet is here! 🎉

It's been a long time coming but we have finally deployed our public testnet build v0.9.

You can find all the information in the Medium here:

wearecultdao.medium.com/modulus-testne…

And our updated docs here:

docs.moduluszk.io


If id have to guess, im guessing dec 04. $CULT #ModulusZK


$Cult Dao: first unique DAO @ModulusZK: first Blockchain power by Dao @stoneswap_io: first Dex on #moduluszk $cult: the only Decentralised L2 at sub $12M mcap. $Stone: the only Dex at sub $190k mcap. This opportunity can only come once in blue moon. Don't miss out

RabahM12's tweet image. $Cult Dao: first unique DAO
@ModulusZK: first Blockchain power by Dao
@stoneswap_io: first Dex on #moduluszk 
$cult: the only Decentralised L2 at sub $12M mcap.
$Stone: the only Dex at sub $190k mcap.
This opportunity can only come once in blue moon.
Don't miss out

$Cult Dao: first unique DAO @ModulusZK: first Blockchain power by Dao @stoneswap_io: first Dex on #moduluszk $cult: the only Decentralised L2 at sub $12M mcap. $Stone: the only Dex at sub $190k mcap. This opportunity can only come once in blue moon. Don't miss out

cultdao_Maxi's tweet image. $Cult Dao: first unique DAO
@ModulusZK: first Blockchain power by Dao
@stoneswap_io: first Dex on #moduluszk 
$cult: the only Decentralised L2 at sub $12M mcap.
$Stone: the only Dex at sub $190k mcap.
This opportunity can only come once in blue moon.
Don't miss out


“There is no freedom without privacy” Dr Murdoch Jamie Gabbay - CTO #Moduluszk AKA - Dr Chad 🔥 cultdao.io/manifesto $CULT 🩸🩸🩸


🚨 BREAKING 🚨 Jim Cramer says: " @MrOmodulus will never launch #moduluszk“ He also believes @wearecultdao will never be among the top 5 crypto projects.

MCAPMOON's tweet image. 🚨 BREAKING 🚨

Jim Cramer says: " @MrOmodulus will never launch #moduluszk“ 

He also believes @wearecultdao will never be among the top 5 crypto projects.

Have you stacked your @cultpunksnfts yet? Floor Price.. @SoupSea_io @wearecultdao $CULT #ModulusZK

C07770's tweet image. Have you stacked your @cultpunksnfts yet? Floor Price..
@SoupSea_io
@wearecultdao $CULT
#ModulusZK

CULT DAO 🩸🩸🩸 Power to The PEOPLE ✊ Kyle is asking for a Update 🙌🏽 lets give him one 🔥🔥🔥#cultdao #cult #moduluszk #modulus


Every single bit you grab a hold on could be worth a ton⬇️ #LayerX #FOL #ModulusZK

#Bitcoin pioneer Hal Finney unearths a 25-year-old talk on zero-knowledge crypto.



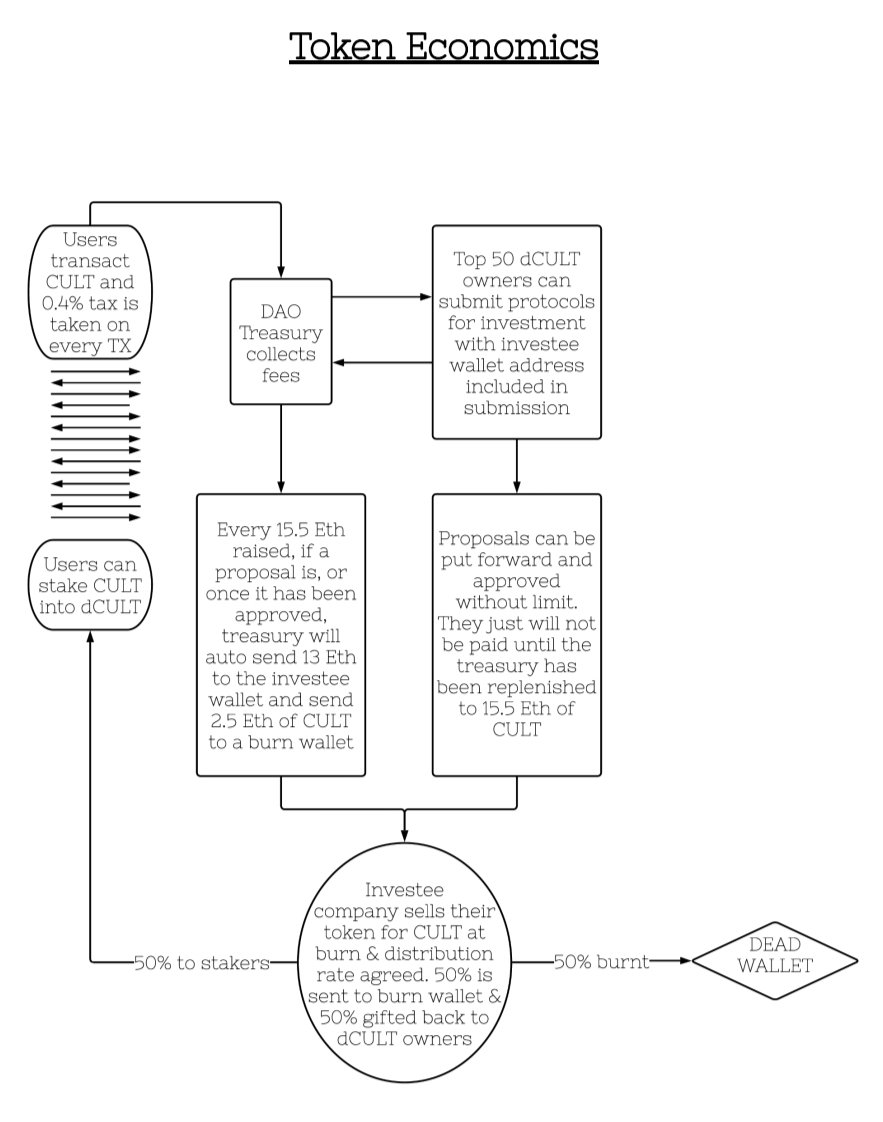
#ModulusZK, a layer X blockchain presents the Most Aggressive Value Accrual Model in Crypto. $MOD isn’t just a token. It’s a self-reinforcing economic organism designed to: • Burn supply on every return • Share revenue with stakers • Reward builders • Auto-fund successful…


First Order Logic is THE CODE #Moduluszk #LayerX

The code is in the whitepaper. First order logic is the code, they just can’t read it because they only understand Turing machines. That paper proves it, it’s not theory



"FOL is quantum proof" @MrOmodulus #quantum #FOL #Moduluszk #Limitless


All I say to that is: $CULT DAO #Moduluszk #LayerX

I’m sorry but, Let me ask you 2 questions. And I need you to answer HONESTLY. Not to me. To yourself. These are the most IMPORTANT questions I could ever ask you. In fact, They’re the MOST important questions ANYONE could ever ask you. Question one: 1. Have you found…



“They always say, ‘If you don’t like the way things are, change them.’” So we did. We stopped waiting, we stopped complaining, and we started building. Here we are turning ideas into action, and action into reality. #fortressprotocol #moduluszk #Blockchain #web3

Fortress Protocol and @ModulusZK are excited to announce a strategic partnership that will redefine what privacy-first technology can deliver. By combining Modulus Layer X zero-knowledge infrastructure with the Fortress suite of user-focused security applications, we are…



We're in the "very early" trenches with $CULT—$MOD's just drop #1, more airdrops queued for holders who grind without the noise. #ModulusZK launch? Merely the opener. Patience = power. Holding steady? 💎🩸 $CULT $MOD #TalkAboutCult


It seems like it has been a while since we were trending but we are back!! $CULT $RVLT #ModulusZK

stevesky01's tweet image. It seems like it has been a while since we were trending but we are back!! $CULT $RVLT #ModulusZK

So here we are again and again! $CULT #ModulusZK

CultLazarus's tweet image. So here we are again and again!
$CULT #ModulusZK

$CULT Zero knowledge catégorie 👀👀👀👀 #ModulusZK

MohamedMezrioui's tweet image. $CULT  Zero knowledge catégorie
👀👀👀👀 #ModulusZK
MohamedMezrioui's tweet image. $CULT  Zero knowledge catégorie
👀👀👀👀 #ModulusZK

TheChadFather's tweet image. $CULT
#ModulusZK
#zkEVM

This is the greatest and best chain in the world. … @ModulusZK.



$CULT #ModulusZK $ETH #zkEVM

TheChadFather's tweet image. $CULT
#ModulusZK
$ETH
#zkEVM

You’ve been waiting your whole life for something like CULT DAO — you just don't know it yet. If you’re reading this, you’re already halfway there. Halfway to reclaiming your belief in what crypto was supposed to be. I get it. Rug after rug, betrayal after betrayal, the crypto…



Loading...

Something went wrong.


Something went wrong.


United States Trends