I need one of these for every time a Quorum issue with a primary or secondary #NameNode's and I'm have to fix issues clusters keeping in Sync with a #JournalNode or falls out of sync with one of the HDFS cluster's racks or god forbid a single machine ( argh.. )

dez_blanchfield's tweet image. I need one of these for every time a Quorum issue with a primary or secondary #NameNode's and I'm have to fix issues clusters keeping in Sync with a #JournalNode or falls out of sync with one of the HDFS cluster's racks or god forbid a single machine ( argh.. )

there are days where I manage to screw up a #NameNode and I spend the rest of my day "blowing chunks" in 64k and 356K blocks rebuilding indexes and sweating blood..


Our Data Infrastructure team overhauled our approach to scaling our #Hadoop storage infrastructure by incorporating several new features and functionalities, including #ViewFs, #NameNode garbage collection tuning, and an #HDFS load management service. ubere.ng/2GzMf9o

UberEng's tweet image. Our Data Infrastructure team overhauled our approach to scaling our #Hadoop storage infrastructure by incorporating several new features and functionalities, including #ViewFs, #NameNode garbage collection tuning, and an #HDFS load management service.
ubere.ng/2GzMf9o

After installation of Hadoop i got error No such file or directory stackoverflow.com/questions/6136… #hadoop2 #ubuntu #namenode

overflow_meme's tweet image. After installation of Hadoop i got error No such file or directory stackoverflow.com/questions/6136… #hadoop2 #ubuntu #namenode

Workout wearing favorite shirt by @Cloudera. Starting new year off right #NameNode

toddlew's tweet image. Workout wearing favorite shirt by @Cloudera. Starting new year off right #NameNode

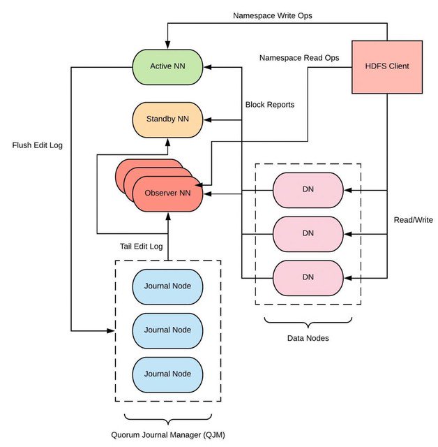
#hadoop #Namenode high availability using cloud services only for #Namenode...while the actual data are on premise. A good solution to guarantee the high availability of the cluster while the cloud cost is limited only for one machine resource. #Hadoop #Azure #DevOps #AWS #Cloud

MohadMasadeh's tweet image. #hadoop #Namenode high availability using cloud services only for #Namenode...while the actual data are on premise.
A good solution to guarantee the high availability of the cluster while the cloud cost is limited only for one machine resource.
#Hadoop #Azure #DevOps #AWS #Cloud

NameNode is considered the system’s master that keeps track of the Metadata & file system tree for all the system’s files & folders. #datascience #datamodel #namenode #datawarehouse #datamodeling #dataanalyst #data #dataanalysis #DataDriven #FutureTechnology #dasca

DASCA_Insights's tweet image. NameNode is considered the system’s master that keeps track of the Metadata & file system tree for all the system’s files & folders.

#datascience #datamodel #namenode #datawarehouse #datamodeling #dataanalyst #data #dataanalysis #DataDriven #FutureTechnology #dasca

RT @otisg: Looks like #hadoop is going to eliminate the #NameNode SPOF via Avatar patch FB: https://issues.apache.org/jira/browse/HDFS-976


Basic Introduction to Apache Hadoop dub.io/s/89489 - rewteet! #apache_hadoop #namenode

dataloco's tweet image. Basic Introduction to Apache Hadoop dub.io/s/89489 - rewteet! #apache_hadoop #namenode

#Hadoop follows master-slave architecture. * 1 main node & multiple data node. #NameNode: Name node holds the meta data in a tabular format which holds the information on which information is stored in which block of the data node. Kind of an index #BigData #Data #Python #HDFS


The $NOME-powered layer on @genome_protocol gives builders a clean way to drive retention without messy tools.


We are the first name service on Monad and built natively for Monad 🫡


Step into tomorrow with 0x.city! 🌠 Tokenized identities for a decentralized world. It's more than a subdomain. 👉 Join the movement: yourname.0x.city Powered by namefi.io #FutureOfWeb #Namefi #web3

0xDotCity's tweet image. Step into tomorrow with 0x.city! 🌠 Tokenized identities for a decentralized world. It's more than a subdomain.

👉 Join the movement: yourname.0x.city 

Powered by namefi.io
 #FutureOfWeb #Namefi #web3

$NOME makes engagement meaningful, not mechanical. A system where you grow because you contribute is exactly what Web3 needs.


Thank you for messaging us! If you have a customer support question, please fill out the simple form at name.com/support-ticket, or if you’ve already submitted a ticket, please provide us with the ticket number, and we’re happy to look into it. Thanks! -EO


It treats data like building blocks that you can reuse instead of starting from zero every time @genome_protocol . Nome is the part that keeps your identity and history in one place, so you don’t lose trust or progress when you move across apps.


We are live on Monad Mainnet!! Official link: app.nad.domains Mint your name now and participate in the NAD campaign. Each .nad domain you hold is a ticket to █ ████ ██ ███████ $NAD The more domains you own, the more █ ████ $NAD ██

NadDomains's tweet image. We are live on Monad Mainnet!!

Official link: app.nad.domains

Mint your name now and participate in the NAD campaign.

Each .nad domain you hold is a ticket to █ ████ ██ ███████ $NAD

The more domains you own, the more █ ████ $NAD ██

今日の気づき ネームは内枠をはみ出さない右左どちらのページでもいけるようなコマ割りをベースに考えておくことで、後からページ追加などをしてノド側が変わっても対処するのが楽になる


Day 4 – Namekeeper Downs (Namecoin) Names on-chain. “Then came the Downs of Names. Titles unbound from ledgers of paper, whispered instead to the chain.” #Worldbuilding

SOULANA01's tweet image. Day 4 – Namekeeper Downs (Namecoin)

Names on-chain.

“Then came the Downs of Names. Titles unbound from ledgers of paper, whispered instead to the chain.”

#Worldbuilding

🇪🇸 La identidad es la pieza que falta en la Web3. Los subnombres ENS otorgan a cada usuario un nombre de usuario universal, y simplificamos enormemente su integración. 🥷 #ENS #Namechain


Real talk. @genome_protocol + KODE is the ultimate “you dream it, we run it” combo for Web3 builders. $NOME fueling real products with zero infra headaches.


welcome 🌱 gifted you PeterTodd.xch and 5 NAME tokens ( in case you want another .xch name) from Namesdao

RightSexyOrc's tweet image. welcome 🌱

gifted you PeterTodd.xch and 5 NAME tokens ( in case you want another .xch name)

from Namesdao

Love it! Finally a system where every action stacks real value, not just vanity metrics. $NOME is making participation matter.


Nome brings actual structure to user journeys.


Earlier versions required developers to compute parent nodes manually. Enscribe V2 now handles those details for you using the ENS NameCoder library. The result is a simpler API that reduces code, removes brittle steps, and keeps naming focused on clarity rather than…

enscribe_'s tweet image. Earlier versions required developers to compute parent nodes manually. Enscribe V2 now handles those details for you using the ENS NameCoder library.

The result is a simpler API that reduces code, removes brittle steps, and keeps naming focused on clarity rather than…

This is next-level turning every action into compounding value is exactly the kind of engagement Web3 has been missing. $NOME as fuel, not fluff


Genome Protocol rewards meaningful Web3 actions with $NOME tokens.$NOME tokens.


the ticker is $NOME ( @genome_protocol ) is built around the idea of on-chain memory where every quest + streak and contribution leaves a verifiable trail those actions stack into reputation + influence and ultimately rewards $NOME = proof of contribution + memory of…

dcryptodragons's tweet image. the ticker is $NOME 

( @genome_protocol )  is built around the idea of on-chain memory where every quest + streak and contribution leaves a verifiable trail
those actions stack into reputation + influence and ultimately rewards 

$NOME = proof of contribution + memory of…

NNS is excited to introduce the NAD Campaign on Monad mainnet day 1 The campaign is designed to guide users through the essentials of NNS, from registering your first domain and setting your primary name, to adding social records. Every action you take earns stars, and…

NadDomains's tweet image. NNS is excited to introduce the NAD Campaign on Monad mainnet day 1

The campaign is designed to guide users through the essentials of NNS, from registering your first domain and setting your primary name, to adding social records. Every action you take earns stars, and…

$Nome is the ticker. Genome is almost here


After installation of Hadoop i got error No such file or directory stackoverflow.com/questions/6136… #hadoop2 #ubuntu #namenode

overflow_meme's tweet image. After installation of Hadoop i got error No such file or directory stackoverflow.com/questions/6136… #hadoop2 #ubuntu #namenode

there are days where I manage to screw up a #NameNode and I spend the rest of my day "blowing chunks" in 64k and 356K blocks rebuilding indexes and sweating blood..


Our Data Infrastructure team overhauled our approach to scaling our #Hadoop storage infrastructure by incorporating several new features and functionalities, including #ViewFs, #NameNode garbage collection tuning, and an #HDFS load management service. ubere.ng/2GzMf9o

UberEng's tweet image. Our Data Infrastructure team overhauled our approach to scaling our #Hadoop storage infrastructure by incorporating several new features and functionalities, including #ViewFs, #NameNode garbage collection tuning, and an #HDFS load management service.
ubere.ng/2GzMf9o

I need one of these for every time a Quorum issue with a primary or secondary #NameNode's and I'm have to fix issues clusters keeping in Sync with a #JournalNode or falls out of sync with one of the HDFS cluster's racks or god forbid a single machine ( argh.. )

dez_blanchfield's tweet image. I need one of these for every time a Quorum issue with a primary or secondary #NameNode's and I'm have to fix issues clusters keeping in Sync with a #JournalNode or falls out of sync with one of the HDFS cluster's racks or god forbid a single machine ( argh.. )

Workout wearing favorite shirt by @Cloudera. Starting new year off right #NameNode

toddlew's tweet image. Workout wearing favorite shirt by @Cloudera. Starting new year off right #NameNode

#hadoop #Namenode high availability using cloud services only for #Namenode...while the actual data are on premise. A good solution to guarantee the high availability of the cluster while the cloud cost is limited only for one machine resource. #Hadoop #Azure #DevOps #AWS #Cloud

MohadMasadeh's tweet image. #hadoop #Namenode high availability using cloud services only for #Namenode...while the actual data are on premise.
A good solution to guarantee the high availability of the cluster while the cloud cost is limited only for one machine resource.
#Hadoop #Azure #DevOps #AWS #Cloud

NameNode is considered the system’s master that keeps track of the Metadata & file system tree for all the system’s files & folders. #datascience #datamodel #namenode #datawarehouse #datamodeling #dataanalyst #data #dataanalysis #DataDriven #FutureTechnology #dasca

DASCA_Insights's tweet image. NameNode is considered the system’s master that keeps track of the Metadata & file system tree for all the system’s files & folders.

#datascience #datamodel #namenode #datawarehouse #datamodeling #dataanalyst #data #dataanalysis #DataDriven #FutureTechnology #dasca

Basic Introduction to Apache Hadoop dub.io/s/89489 - rewteet! #apache_hadoop #namenode

dataloco's tweet image. Basic Introduction to Apache Hadoop dub.io/s/89489 - rewteet! #apache_hadoop #namenode

ENROLL NOW: bit.ly/2qI7TOC Single Node or Psuedo-Distributed Cluster is the one in which all the essential daemons (like #NameNode, #DataNode, #JobTracker, and TaskTracker) run on CALL NOW: 9962504283 the same machine. ... Single node #Hadoop means setting up.

besanttech's tweet image. ENROLL NOW: bit.ly/2qI7TOC
Single Node or Psuedo-Distributed Cluster is the one in which all the essential daemons (like #NameNode, #DataNode, #JobTracker, and TaskTracker) run on
CALL NOW: 9962504283

the same machine. ... Single node #Hadoop means setting up.

Loading...

Something went wrong.


Something went wrong.


United States Trends