#neuralnetworkcontrol search results

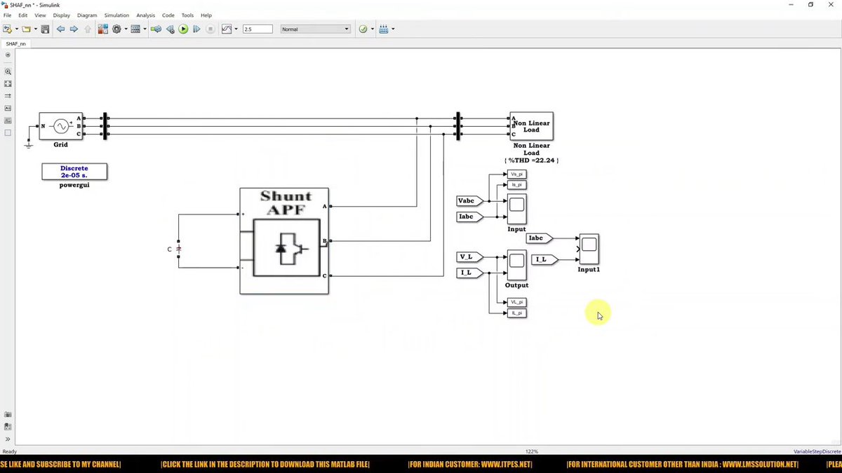
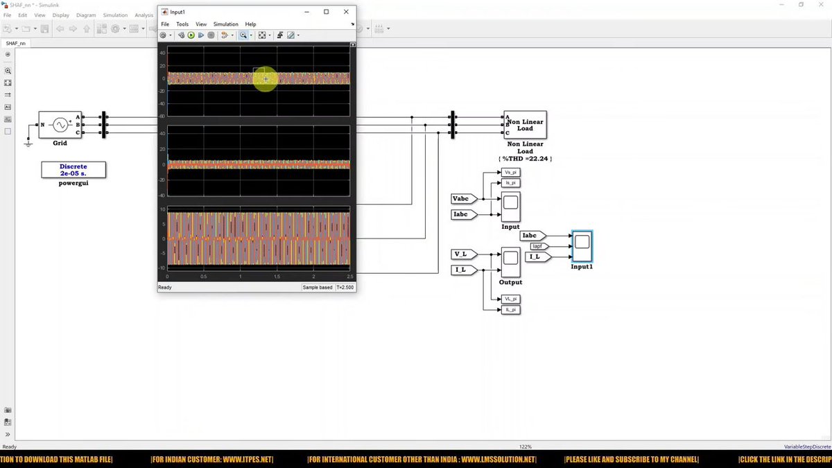
Neural Network Control of Shunt Active Filter ๐Ÿ”— zurl.co/mO1wq โ€ข ๐Ÿ“‰ Improved power factor as the source current becomes nearly sinusoidal and in phase with the supply voltage. #ShuntActiveFilter #NeuralNetworkControl #PowerQualityImprovement

Lms_Solution's tweet image. Neural Network Control of Shunt Active Filter

๐Ÿ”— zurl.co/mO1wq

โ€ข ๐Ÿ“‰ Improved power factor as the source current becomes nearly sinusoidal and in phase with the supply voltage.

#ShuntActiveFilter #NeuralNetworkControl #PowerQualityImprovement
Lms_Solution's tweet image. Neural Network Control of Shunt Active Filter

๐Ÿ”— zurl.co/mO1wq

โ€ข ๐Ÿ“‰ Improved power factor as the source current becomes nearly sinusoidal and in phase with the supply voltage.

#ShuntActiveFilter #NeuralNetworkControl #PowerQualityImprovement
Lms_Solution's tweet image. Neural Network Control of Shunt Active Filter

๐Ÿ”— zurl.co/mO1wq

โ€ข ๐Ÿ“‰ Improved power factor as the source current becomes nearly sinusoidal and in phase with the supply voltage.

#ShuntActiveFilter #NeuralNetworkControl #PowerQualityImprovement

Neural Network Control of Shunt Active Filter | MATLAB Model ๐Ÿ”— zurl.co/omNDI ANN replaces PI for DC-link voltage control ๐Ÿง  Based on Instantaneous Power (pโ€“q) Theory โš™๏ธ #PowerQuality #MATLABSimulink #NeuralNetworkControl

Lms_Solution's tweet image. Neural Network Control of Shunt Active Filter | MATLAB Model
๐Ÿ”— zurl.co/omNDI

ANN replaces PI for DC-link voltage control ๐Ÿง 

Based on Instantaneous Power (pโ€“q) Theory โš™๏ธ

#PowerQuality #MATLABSimulink #NeuralNetworkControl
Lms_Solution's tweet image. Neural Network Control of Shunt Active Filter | MATLAB Model
๐Ÿ”— zurl.co/omNDI

ANN replaces PI for DC-link voltage control ๐Ÿง 

Based on Instantaneous Power (pโ€“q) Theory โš™๏ธ

#PowerQuality #MATLABSimulink #NeuralNetworkControl
Lms_Solution's tweet image. Neural Network Control of Shunt Active Filter | MATLAB Model
๐Ÿ”— zurl.co/omNDI

ANN replaces PI for DC-link voltage control ๐Ÿง 

Based on Instantaneous Power (pโ€“q) Theory โš™๏ธ

#PowerQuality #MATLABSimulink #NeuralNetworkControl
Lms_Solution's tweet image. Neural Network Control of Shunt Active Filter | MATLAB Model
๐Ÿ”— zurl.co/omNDI

ANN replaces PI for DC-link voltage control ๐Ÿง 

Based on Instantaneous Power (pโ€“q) Theory โš™๏ธ

#PowerQuality #MATLABSimulink #NeuralNetworkControl

Energy Management in Solar PV Powered EV Charging Station ๐Ÿ”— zurl.co/knuti ๐Ÿš— Ensures intelligent SoC tracking and optimal energy distribution. ๐ŸŽฅMATLAB-based intelligent EV charging system. #SolarEV #AIinEnergy #NeuralNetworkControl #SmartGrid #ANFISMPPT


Demand Side Management in Grid-Connected Battery System Using DNN zurl.co/MUCvu ๐Ÿ”น AI-based DNN intelligently manages battery charging & discharging. ๐Ÿ”น Reduces peak grid demand by shifting load during off-peak hours. #DemandSideManagement #NeuralNetworkControl #Grid

Lms_Solution's tweet image. Demand Side Management in Grid-Connected Battery System Using DNN
zurl.co/MUCvu

๐Ÿ”น AI-based DNN intelligently manages battery charging & discharging.
๐Ÿ”น Reduces peak grid demand by shifting load during off-peak hours.

#DemandSideManagement #NeuralNetworkControl #Grid
Lms_Solution's tweet image. Demand Side Management in Grid-Connected Battery System Using DNN
zurl.co/MUCvu

๐Ÿ”น AI-based DNN intelligently manages battery charging & discharging.
๐Ÿ”น Reduces peak grid demand by shifting load during off-peak hours.

#DemandSideManagement #NeuralNetworkControl #Grid
Lms_Solution's tweet image. Demand Side Management in Grid-Connected Battery System Using DNN
zurl.co/MUCvu

๐Ÿ”น AI-based DNN intelligently manages battery charging & discharging.
๐Ÿ”น Reduces peak grid demand by shifting load during off-peak hours.

#DemandSideManagement #NeuralNetworkControl #Grid
Lms_Solution's tweet image. Demand Side Management in Grid-Connected Battery System Using DNN
zurl.co/MUCvu

๐Ÿ”น AI-based DNN intelligently manages battery charging & discharging.
๐Ÿ”น Reduces peak grid demand by shifting load during off-peak hours.

#DemandSideManagement #NeuralNetworkControl #Grid

#Article ๐Ÿ“œ Design and Experimental Characterization of Artificial Neural Network Controller for a Lower Limb Robotic Exoskeleton by Chih-Jer Lin and Ting-Yi Sie mdpi.com/2076-0825/12/2โ€ฆ #pneumaticartificialmuscles #neuralnetworkcontrol #artificialneuralnetwork #exoskeletonrobot

Actuators_MDPI's tweet image. #Article
๐Ÿ“œ Design and Experimental Characterization of Artificial Neural Network Controller for a Lower Limb Robotic Exoskeleton
by Chih-Jer Lin and Ting-Yi Sie
mdpi.com/2076-0825/12/2โ€ฆ
#pneumaticartificialmuscles #neuralnetworkcontrol 
#artificialneuralnetwork #exoskeletonrobot

Demand Side Management in Grid-Connected Battery System Using DNN zurl.co/MUCvu ๐Ÿ”น AI-based DNN intelligently manages battery charging & discharging. ๐Ÿ”น Reduces peak grid demand by shifting load during off-peak hours. #DemandSideManagement #NeuralNetworkControl #Grid

Lms_Solution's tweet image. Demand Side Management in Grid-Connected Battery System Using DNN
zurl.co/MUCvu

๐Ÿ”น AI-based DNN intelligently manages battery charging & discharging.
๐Ÿ”น Reduces peak grid demand by shifting load during off-peak hours.

#DemandSideManagement #NeuralNetworkControl #Grid
Lms_Solution's tweet image. Demand Side Management in Grid-Connected Battery System Using DNN
zurl.co/MUCvu

๐Ÿ”น AI-based DNN intelligently manages battery charging & discharging.
๐Ÿ”น Reduces peak grid demand by shifting load during off-peak hours.

#DemandSideManagement #NeuralNetworkControl #Grid
Lms_Solution's tweet image. Demand Side Management in Grid-Connected Battery System Using DNN
zurl.co/MUCvu

๐Ÿ”น AI-based DNN intelligently manages battery charging & discharging.
๐Ÿ”น Reduces peak grid demand by shifting load during off-peak hours.

#DemandSideManagement #NeuralNetworkControl #Grid
Lms_Solution's tweet image. Demand Side Management in Grid-Connected Battery System Using DNN
zurl.co/MUCvu

๐Ÿ”น AI-based DNN intelligently manages battery charging & discharging.
๐Ÿ”น Reduces peak grid demand by shifting load during off-peak hours.

#DemandSideManagement #NeuralNetworkControl #Grid

Neural Network Control of Shunt Active Filter ๐Ÿ”— zurl.co/mO1wq โ€ข ๐Ÿ“‰ Improved power factor as the source current becomes nearly sinusoidal and in phase with the supply voltage. #ShuntActiveFilter #NeuralNetworkControl #PowerQualityImprovement

Lms_Solution's tweet image. Neural Network Control of Shunt Active Filter

๐Ÿ”— zurl.co/mO1wq

โ€ข ๐Ÿ“‰ Improved power factor as the source current becomes nearly sinusoidal and in phase with the supply voltage.

#ShuntActiveFilter #NeuralNetworkControl #PowerQualityImprovement
Lms_Solution's tweet image. Neural Network Control of Shunt Active Filter

๐Ÿ”— zurl.co/mO1wq

โ€ข ๐Ÿ“‰ Improved power factor as the source current becomes nearly sinusoidal and in phase with the supply voltage.

#ShuntActiveFilter #NeuralNetworkControl #PowerQualityImprovement
Lms_Solution's tweet image. Neural Network Control of Shunt Active Filter

๐Ÿ”— zurl.co/mO1wq

โ€ข ๐Ÿ“‰ Improved power factor as the source current becomes nearly sinusoidal and in phase with the supply voltage.

#ShuntActiveFilter #NeuralNetworkControl #PowerQualityImprovement

Neural Network Control of Shunt Active Filter | MATLAB Model ๐Ÿ”— zurl.co/omNDI ANN replaces PI for DC-link voltage control ๐Ÿง  Based on Instantaneous Power (pโ€“q) Theory โš™๏ธ #PowerQuality #MATLABSimulink #NeuralNetworkControl

Lms_Solution's tweet image. Neural Network Control of Shunt Active Filter | MATLAB Model
๐Ÿ”— zurl.co/omNDI

ANN replaces PI for DC-link voltage control ๐Ÿง 

Based on Instantaneous Power (pโ€“q) Theory โš™๏ธ

#PowerQuality #MATLABSimulink #NeuralNetworkControl
Lms_Solution's tweet image. Neural Network Control of Shunt Active Filter | MATLAB Model
๐Ÿ”— zurl.co/omNDI

ANN replaces PI for DC-link voltage control ๐Ÿง 

Based on Instantaneous Power (pโ€“q) Theory โš™๏ธ

#PowerQuality #MATLABSimulink #NeuralNetworkControl
Lms_Solution's tweet image. Neural Network Control of Shunt Active Filter | MATLAB Model
๐Ÿ”— zurl.co/omNDI

ANN replaces PI for DC-link voltage control ๐Ÿง 

Based on Instantaneous Power (pโ€“q) Theory โš™๏ธ

#PowerQuality #MATLABSimulink #NeuralNetworkControl
Lms_Solution's tweet image. Neural Network Control of Shunt Active Filter | MATLAB Model
๐Ÿ”— zurl.co/omNDI

ANN replaces PI for DC-link voltage control ๐Ÿง 

Based on Instantaneous Power (pโ€“q) Theory โš™๏ธ

#PowerQuality #MATLABSimulink #NeuralNetworkControl

Energy Management in Solar PV Powered EV Charging Station ๐Ÿ”— zurl.co/knuti ๐Ÿš— Ensures intelligent SoC tracking and optimal energy distribution. ๐ŸŽฅMATLAB-based intelligent EV charging system. #SolarEV #AIinEnergy #NeuralNetworkControl #SmartGrid #ANFISMPPT


#Article ๐Ÿ“œ Design and Experimental Characterization of Artificial Neural Network Controller for a Lower Limb Robotic Exoskeleton by Chih-Jer Lin and Ting-Yi Sie mdpi.com/2076-0825/12/2โ€ฆ #pneumaticartificialmuscles #neuralnetworkcontrol #artificialneuralnetwork #exoskeletonrobot

Actuators_MDPI's tweet image. #Article
๐Ÿ“œ Design and Experimental Characterization of Artificial Neural Network Controller for a Lower Limb Robotic Exoskeleton
by Chih-Jer Lin and Ting-Yi Sie
mdpi.com/2076-0825/12/2โ€ฆ
#pneumaticartificialmuscles #neuralnetworkcontrol 
#artificialneuralnetwork #exoskeletonrobot

#Article ๐Ÿ“œ Design and Experimental Characterization of Artificial Neural Network Controller for a Lower Limb Robotic Exoskeleton by Chih-Jer Lin and Ting-Yi Sie mdpi.com/2076-0825/12/2โ€ฆ National Taipei University of Technology @MDPIOpenAccess #neuralnetworkcontrol

Actuators_MDPI's tweet image. #Article
๐Ÿ“œ Design and Experimental Characterization of Artificial Neural Network Controller for a Lower Limb Robotic Exoskeleton
by Chih-Jer Lin and Ting-Yi Sie 
mdpi.com/2076-0825/12/2โ€ฆ 
National Taipei University of Technology 
@MDPIOpenAccess 

#neuralnetworkcontrol

No results for "#neuralnetworkcontrol"

Neural Network Control of Shunt Active Filter ๐Ÿ”— zurl.co/mO1wq โ€ข ๐Ÿ“‰ Improved power factor as the source current becomes nearly sinusoidal and in phase with the supply voltage. #ShuntActiveFilter #NeuralNetworkControl #PowerQualityImprovement

Lms_Solution's tweet image. Neural Network Control of Shunt Active Filter

๐Ÿ”— zurl.co/mO1wq

โ€ข ๐Ÿ“‰ Improved power factor as the source current becomes nearly sinusoidal and in phase with the supply voltage.

#ShuntActiveFilter #NeuralNetworkControl #PowerQualityImprovement
Lms_Solution's tweet image. Neural Network Control of Shunt Active Filter

๐Ÿ”— zurl.co/mO1wq

โ€ข ๐Ÿ“‰ Improved power factor as the source current becomes nearly sinusoidal and in phase with the supply voltage.

#ShuntActiveFilter #NeuralNetworkControl #PowerQualityImprovement
Lms_Solution's tweet image. Neural Network Control of Shunt Active Filter

๐Ÿ”— zurl.co/mO1wq

โ€ข ๐Ÿ“‰ Improved power factor as the source current becomes nearly sinusoidal and in phase with the supply voltage.

#ShuntActiveFilter #NeuralNetworkControl #PowerQualityImprovement

Neural Network Control of Shunt Active Filter | MATLAB Model ๐Ÿ”— zurl.co/omNDI ANN replaces PI for DC-link voltage control ๐Ÿง  Based on Instantaneous Power (pโ€“q) Theory โš™๏ธ #PowerQuality #MATLABSimulink #NeuralNetworkControl

Lms_Solution's tweet image. Neural Network Control of Shunt Active Filter | MATLAB Model
๐Ÿ”— zurl.co/omNDI

ANN replaces PI for DC-link voltage control ๐Ÿง 

Based on Instantaneous Power (pโ€“q) Theory โš™๏ธ

#PowerQuality #MATLABSimulink #NeuralNetworkControl
Lms_Solution's tweet image. Neural Network Control of Shunt Active Filter | MATLAB Model
๐Ÿ”— zurl.co/omNDI

ANN replaces PI for DC-link voltage control ๐Ÿง 

Based on Instantaneous Power (pโ€“q) Theory โš™๏ธ

#PowerQuality #MATLABSimulink #NeuralNetworkControl
Lms_Solution's tweet image. Neural Network Control of Shunt Active Filter | MATLAB Model
๐Ÿ”— zurl.co/omNDI

ANN replaces PI for DC-link voltage control ๐Ÿง 

Based on Instantaneous Power (pโ€“q) Theory โš™๏ธ

#PowerQuality #MATLABSimulink #NeuralNetworkControl
Lms_Solution's tweet image. Neural Network Control of Shunt Active Filter | MATLAB Model
๐Ÿ”— zurl.co/omNDI

ANN replaces PI for DC-link voltage control ๐Ÿง 

Based on Instantaneous Power (pโ€“q) Theory โš™๏ธ

#PowerQuality #MATLABSimulink #NeuralNetworkControl

Demand Side Management in Grid-Connected Battery System Using DNN zurl.co/MUCvu ๐Ÿ”น AI-based DNN intelligently manages battery charging & discharging. ๐Ÿ”น Reduces peak grid demand by shifting load during off-peak hours. #DemandSideManagement #NeuralNetworkControl #Grid

Lms_Solution's tweet image. Demand Side Management in Grid-Connected Battery System Using DNN
zurl.co/MUCvu

๐Ÿ”น AI-based DNN intelligently manages battery charging & discharging.
๐Ÿ”น Reduces peak grid demand by shifting load during off-peak hours.

#DemandSideManagement #NeuralNetworkControl #Grid
Lms_Solution's tweet image. Demand Side Management in Grid-Connected Battery System Using DNN
zurl.co/MUCvu

๐Ÿ”น AI-based DNN intelligently manages battery charging & discharging.
๐Ÿ”น Reduces peak grid demand by shifting load during off-peak hours.

#DemandSideManagement #NeuralNetworkControl #Grid
Lms_Solution's tweet image. Demand Side Management in Grid-Connected Battery System Using DNN
zurl.co/MUCvu

๐Ÿ”น AI-based DNN intelligently manages battery charging & discharging.
๐Ÿ”น Reduces peak grid demand by shifting load during off-peak hours.

#DemandSideManagement #NeuralNetworkControl #Grid
Lms_Solution's tweet image. Demand Side Management in Grid-Connected Battery System Using DNN
zurl.co/MUCvu

๐Ÿ”น AI-based DNN intelligently manages battery charging & discharging.
๐Ÿ”น Reduces peak grid demand by shifting load during off-peak hours.

#DemandSideManagement #NeuralNetworkControl #Grid

#Article ๐Ÿ“œ Design and Experimental Characterization of Artificial Neural Network Controller for a Lower Limb Robotic Exoskeleton by Chih-Jer Lin and Ting-Yi Sie mdpi.com/2076-0825/12/2โ€ฆ #pneumaticartificialmuscles #neuralnetworkcontrol #artificialneuralnetwork #exoskeletonrobot

Actuators_MDPI's tweet image. #Article
๐Ÿ“œ Design and Experimental Characterization of Artificial Neural Network Controller for a Lower Limb Robotic Exoskeleton
by Chih-Jer Lin and Ting-Yi Sie
mdpi.com/2076-0825/12/2โ€ฆ
#pneumaticartificialmuscles #neuralnetworkcontrol 
#artificialneuralnetwork #exoskeletonrobot

Loading...

Something went wrong.


Something went wrong.


United States Trends