#pythonscalabilityandperformance kết quả tìm kiếm
What if scaling the context windows of frontier LLMs is much easier than it sounds? We’re excited to share our work on Recursive Language Models (RLMs). A new inference strategy where LLMs can decompose and recursively interact with input prompts of seemingly unbounded length,…

过去一年里,Python 让我损失了至少 1万美元,后来我决定通过逐步迁移的方式“叛逃”到 JS。 很多独立开发者喜欢用 FastAPI 来编写后端API,这在大多数情况下没什么问题。 FastAPI 是一个优秀的 Python 后端框架,验证和中间件之类的配套非常好用,我也使用这个框架超过 5…

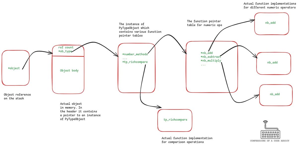
How does Python work? You write a .py file (your source code). The Python interpreter reads it and compiles it into bytecode (a platform-independent, lower-level representation). That bytecode is stored (or cached) in .pyc files (in __pycache__ folders). At runtime: → The…

Announcing the completely reimagined vLLM TPU! In collaboration with @Google, we've launched a new high-performance TPU backend unifying @PyTorch and JAX under a single lowering path for amazing performance and flexibility. 🚀 What's New? - JAX + Pytorch: Run PyTorch models on…

The Art of Scaling Reinforcement Learning Compute for LLMs - Sigmoidal RL compute law predicts reward vs compute with ±0.02 fit error; extrapolates from small runs to 100k+ GPU-hours. - ScaleRL outperforms GRPO/DAPO/Magistral/MiniMax-M1 in asymptote and efficiency; validated…


Clustering NVIDIA DGX Spark + M3 Ultra Mac Studio for 4x faster LLM inference. DGX Spark: 128GB @ 273GB/s, 100 TFLOPS (fp16), $3,999 M3 Ultra: 256GB @ 819GB/s, 26 TFLOPS (fp16), $5,599 The DGX Spark has 3x less memory bandwidth than the M3 Ultra but 4x more FLOPS. By running…

say hello to Sandboxes ⚡ run any command or process, expose URLs, make file operations, stream real-time logs and directly execute python & javascript! spin up secure & scalable sandboxes with a simple SDK sandbox.cloudflare.com

🚀 Why Parallelization Matters in Web3? From DeFi to GameFi, NFTs to AI-powered dApps — the demand for high-performance execution is exploding. Bitroot’s multi-engine parallel architecture was built to break these limits: ⚡ Parallel transaction processing ⚡ Independent…

We are often asked to design for high availability, high scalability, and high throughput. What do they mean exactly? The method to download the high-resolution PDF is available at the end. The diagram below is a system design cheat sheet with common solutions. 1. High…
From early July to August 31st, the decode output throughput performance on DeepSeek FP4 MoE GB200 NVL72 improved by 10–15% across all interactivity (tok/s/user) levels. One of these optimizations, from cracked NVIDIA engineers, includes fusing several AllToAll kernels —…

Satellite datasets are exploding in size. But what if we could compress terabytes of Earth data into gigabytes, without losing quality? A new Python library shows how. Here’s the breakdown:

Sneak peak from a paper about scaling RL compute for LLMs: probably the most compute-expensive paper I've worked on, but hoping that others can run experiments cheaply for the science of scaling RL. Coincidentally, this is similar motivation to what we had for the NeurIPS best…

Sliding window attention (SWA) is powering frontier hybrid models for efficiency. Is there something better? Introducing Phalanx, a faster and better quality drop-in replacement for sliding window attention (SWA). Phalanx is a new family of hardware and numerics-aware windowed…

𝗗𝗮𝘆 𝟰: 𝗣𝘆𝘁𝗵𝗼𝗻 𝗳𝗼𝗿 𝗗𝗮𝘁𝗮 𝗘𝗻𝗴𝗶𝗻𝗲𝗲𝗿𝗶𝗻𝗴 - 𝗧𝗵𝗲 𝗙𝗼𝘂𝗻𝗱𝗮𝘁𝗶𝗼𝗻. Dove deep into Python for DE today. Back to fundamentals, but with engineering context. Here’s what clicked 🧵 𝗣𝘆𝘁𝗵𝗼𝗻 𝗙𝘂𝗻𝗱𝗮𝗺𝗲𝗻𝘁𝗮𝗹𝘀 𝗥𝗲𝗳𝗿𝗲𝘀𝗵𝗲𝗿 I know Python…

Day 3: Built my complete Data Engineering roadmap. 3+ hour crash course done. Now I know exactly what I’m building toward. Here’s the path 🧵 𝗧𝗵𝗲 𝗕𝗶𝗴 𝗧𝗵𝗿𝗲𝗲 𝗖𝗹𝗼𝘂𝗱 𝗦𝗲𝘁𝘂𝗽 Deep dove into how AWS, Azure, and GCP architect data engineering infrastructure…


Python consumes 76 times more energy and is 72 times slower than C. haslab.github.io/SAFER/scp21.pdf

Pandas is one of the most important libraries for Data Science. But when working with larger datasets it becomes really slow and runs out of memory Introducing Modin a python library which is 10x faster than Pandas🔥 Thread🧵👇
Not All Bits Are Equal: What We Learned From 1700 Experiments on Memory-Optimal Reasoning Given a fixed memory budget, how should you allocate across model weights, KV cache, and test-time compute to maximize accuracy in reasoning models? For example: would you choose a 32B,…



Something went wrong.
Something went wrong.
United States Trends
- 1. Bengals 32.1K posts
- 2. Ace Frehley 55.4K posts
- 3. Aaron Rodgers 12.1K posts
- 4. #911onABC 10.2K posts
- 5. Chase Brown 2,777 posts
- 6. Cuomo 43.9K posts
- 7. Bolton 159K posts
- 8. #HereWeGo 6,055 posts
- 9. Mookie 5,669 posts
- 10. Asheville 10.7K posts
- 11. #TNFonPrime 2,091 posts
- 12. RIP Spaceman 1,894 posts
- 13. Yoshi 20.4K posts
- 14. athena 11.6K posts
- 15. Sliwa 18K posts
- 16. #NYCMayoralDebate N/A
- 17. Glasnow 3,960 posts
- 18. Space Ace 2,096 posts
- 19. #PITvsCIN 1,643 posts
- 20. New York Groove N/A