#rflevelvcircle search results

Who’s everyone voting for?🤔 Some very obvious picks and some not so much

The season's best are on the line. Make your picks for the #FC26 Bundesliga Team of the Season: x.ea.com/88932 #BLTOTS

EASPORTSFC's tweet image. The season's best are on the line. Make your picks for the #FC26 Bundesliga Team of the Season: x.ea.com/88932

#BLTOTS
EASPORTSFC's tweet image. The season's best are on the line. Make your picks for the #FC26 Bundesliga Team of the Season: x.ea.com/88932

#BLTOTS
EASPORTSFC's tweet image. The season's best are on the line. Make your picks for the #FC26 Bundesliga Team of the Season: x.ea.com/88932

#BLTOTS
EASPORTSFC's tweet image. The season's best are on the line. Make your picks for the #FC26 Bundesliga Team of the Season: x.ea.com/88932

#BLTOTS


Everyone’s chasing AI. When we know there is no AI without energy. Meanwhile, OpenVPP is quietly putting the global energy grid on-chain. EVs, solar, batteries → all becoming yield-generating assets ⚡ $25M+ already tokenized Real partners. Real infrastructure. This is the

RamzsRiyadh's tweet image. Everyone’s chasing AI. When we know there is no AI without energy.

Meanwhile, OpenVPP is quietly putting the global energy grid on-chain.

EVs, solar, batteries → all becoming yield-generating assets ⚡
$25M+ already tokenized
Real partners. Real infrastructure.

This is the
RamzsRiyadh's tweet image. Everyone’s chasing AI. When we know there is no AI without energy.

Meanwhile, OpenVPP is quietly putting the global energy grid on-chain.

EVs, solar, batteries → all becoming yield-generating assets ⚡
$25M+ already tokenized
Real partners. Real infrastructure.

This is the

im so sad why are we so unbelievably washed now 😞😞😞😞 this te match made me so devastated there are tears in my eyes,,,,, mrc you are our last hope 😢

RCvsTE戦の試合後、慵懒兎(中華公式キャスターの方)のステージ上の一言がめちゃ心に刺さった 「大陸地区のキャスターとして、こう言うのは非常に心苦しいのですが、 正直言って今回は実力の差がはっきり出てしまいました。 バンピックや調子とかのせいにする必要はないと思います。」



🚨 REMINDER: The High-Gain Antenna Project will expire before the Riven Tides update. Make sure to finish it before then

ARCRaidersNews's tweet image. 🚨 REMINDER:

The High-Gain Antenna Project will expire before the Riven Tides update. Make sure to finish it before then

Last week, we had @PopPunkOnChain (founder of @pumpcade) come on the show to talk about their $1M pre-seed raise and what the future looks like for the product & token... Today, announced another $5M seed raise surging $PUMPCADE to $45M market cap. Up ~200% since our interview

We're proud to announce that we have closed another oversubscribed funding round for $5M We're bringing on @jump_ for their expertise in revolutionary decentralized technology and are excited to have @foundationcap double down on fast paced instantly resolved markets Pumpcade.

pumpcade's tweet image. We're proud to announce that we have closed another oversubscribed funding round for $5M

We're bringing on @jump_ for their expertise in revolutionary decentralized technology and are excited to have @foundationcap double down on fast paced instantly resolved markets

Pumpcade.


🚨CAEDREL IS LIVE🚨 TODAY'S SCHEDULE: - LEC: FNC vs SK // GX vs SHIFT - VARIETY: GEOGUESSER CAEDREL IS BACK HOME, LOCK IN FOR THE PACE: Twitch.tv/Caedrel


$ARC AIRDROP — SNAPSHOT SOON [$2.2B] 🪂 → Backed by @circle → Potential: $44k - $87,2k → My Rating: 10/10 Hidden tasks by insider 🧵 👇🏻

Abdu_HQ's tweet image. $ARC AIRDROP — SNAPSHOT SOON [$2.2B] 🪂

→ Backed by @circle
→ Potential: $44k - $87,2k
→ My Rating: 10/10

Hidden tasks by insider 🧵 👇🏻

🔥 THAT’S WHAT WE WANTED TO HEAR! 🔥 Finally, clear direction and real focus 💪 No more noise… only execution. Real builders never quit 🚀 The community has stayed strong through FUD, delays, and pressure. Now it’s simple: No distractions. No excuses. Just results ⚡ If

✨ After listening to the community, we’ve made our decision: We stay. We build. We win. We’re restructuring the company from the ground up. Cutting waste. Dropping distractions. Doubling down on what actually matters. No more dead weight. No more inefficient spending. No more

ice_blockchain's tweet image. ✨ After listening to the community, we’ve made our decision:

We stay. We build. We win.

We’re restructuring the company from the ground up.
Cutting waste.
Dropping distractions.
Doubling down on what actually matters.

No more dead weight.
No more inefficient spending.
No more


ARC Raiders Patch 1.24.0 is out on all platforms! This is a short update since Riven Tides is coming out at the end of April. • Addressed several issues that could cause crashes. • Fixed an issue where the Vanguard Set caused model stretching for other players. • Fixed an

ARCRaidersNews's tweet image. ARC Raiders Patch 1.24.0 is out on all platforms!
This is a short update since Riven Tides is coming out at the end of April.

• Addressed several issues that could cause crashes.
• Fixed an issue where the Vanguard Set caused model stretching for other players.
• Fixed an

NertZ calling apEX to look at him 👀


OK BRO 还在阴AK🤣🤣🤣🤣

wxzaqii's tweet image. OK BRO 还在阴AK🤣🤣🤣🤣
wxzaqii's tweet image. OK BRO 还在阴AK🤣🤣🤣🤣

I don't mind the new implant icons, but why don't the shields colors match their rarity? The green shield glows green and the item is green, I kind assumed the blue one would glow blue and BE blue. It's not the same green though tbf but still kind odd

For as awesome as today's Marathon update was balance change wise, I gotta say, I do NOT fuck with these new implant and shield designs😭

Invicta_D2's tweet image. For as awesome as today's Marathon update was balance change wise, I gotta say, I do NOT fuck with these new implant and shield designs😭


With Circle Skills and Vercel Skills, AI coding agents can move from prompt to deployed app in one workflow. That means: → Install the skills → Prompt your agent → Build with Arc and USDC context → Deploy to Vercel Read the full walkthrough: circle.com/blog/from-prom…


"Do you want to pursue the criminal life?" "I mean I'm not pursuing any other life right now for sure...." "Well, I'm gonna lead you to dark path.." The Batchelors x Life Is a Highway 🚗💨🚓 #DistrictV


who tryna go to vct with me on saturday (i lowk need a ride from irvine to the venue)


🩵🎶 Miku has entered the game 🎶🩵 Phase 1 is here! ✨ Premium Edition Hatsune Miku items are now available 🎧 Only at Round1 USA locations for a limited time! We’re just getting started… more drops arrive on 5/18/2026 👀🎧 👇 Let us know in the comments: which item are you


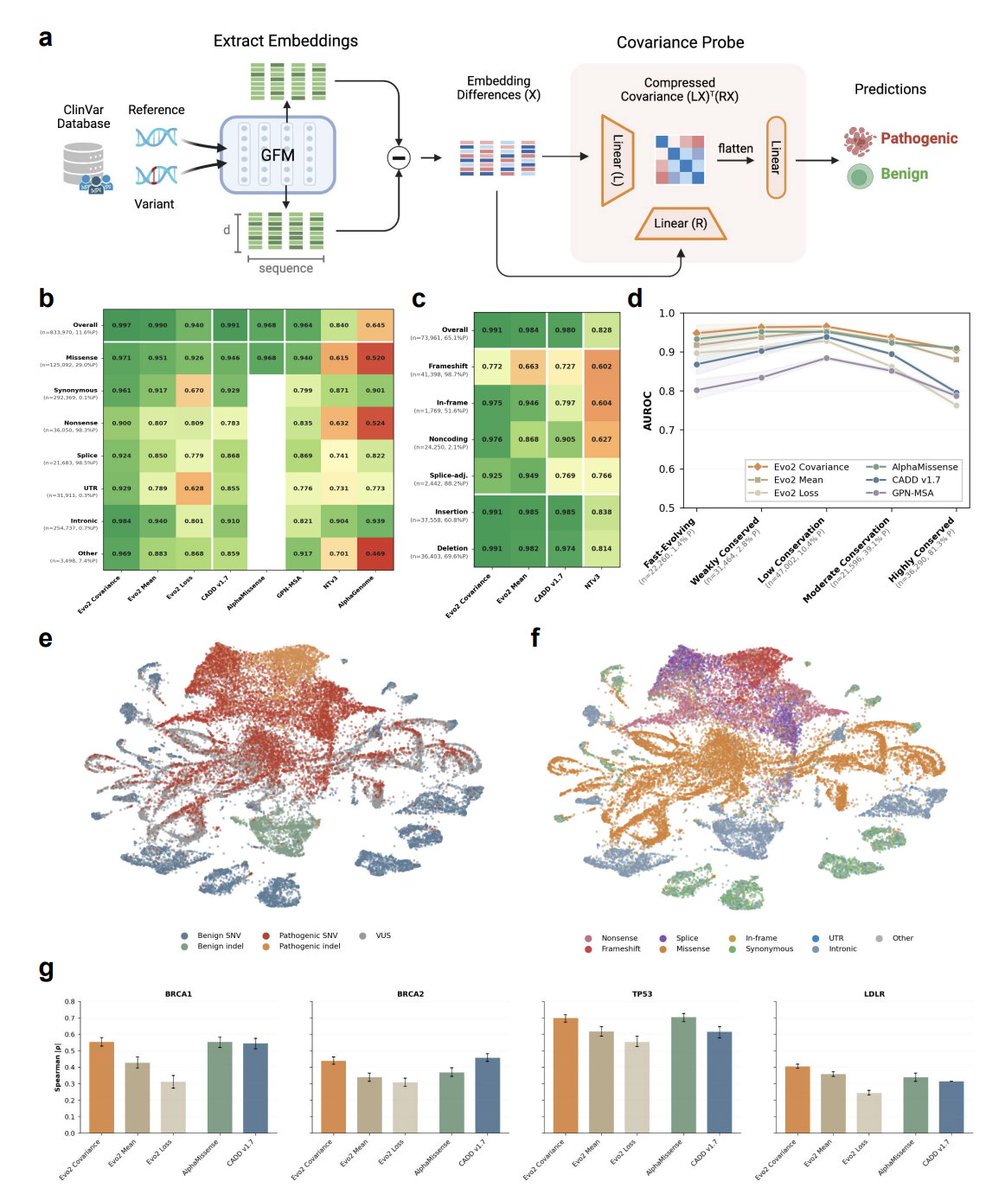
EVEE: Interpretable variant effect prediction from genomic foundation model embeddings 1. EVEE introduces a single embedding-based framework that predicts variant pathogenicity across essentially all common consequence types (coding and non-coding SNVs, plus indels) while also

BiologyAIDaily's tweet image. EVEE: Interpretable variant effect prediction from genomic foundation model embeddings

1. EVEE introduces a single embedding-based framework that predicts variant pathogenicity across essentially all common consequence types (coding and non-coding SNVs, plus indels) while also

Anyone got thoughts / decks / ideas for the Extra Regulation format that's not named Ace Moby Dick?


My estimation is 1 #ups =1$ as its circulating supply is just 3 million, and @CertiK audit incoming and one more cex incoming. What's your guesses guys 👀👀👀 @JackieNecton

Predict the price of UPS in 20 Days and stand a chance to receive a surprise DMs with 🎁. Like + Retweet Legooo

Crypto4bailout's tweet image. Predict the price of UPS in 20 Days and stand a chance to receive a surprise DMs with 🎁.

Like + Retweet 

Legooo


it's fine, don't worry. i only came back so quick because it's not the first time this has happened to me and knowing this app it most likely will not be the last. i'm kind of used to it. even if it does hurt a lot

angeliclukaa's tweet image. it's fine, don't worry. i only came back so quick because it's not the first time this has happened to me and knowing this app it most likely will not be the last. i'm kind of used to it. even if it does hurt a lot

Day 1 in San Francisco.. VIP treatment by R&F 🙌🏻 So much more than just a picture by the iconic wall 💞 Excited for tomorrow 🥰 #RFlevelVcircle #support #sisterhood #pinchmemoment

DonnaRandF's tweet image. Day 1 in San Francisco..
VIP treatment by R&F 🙌🏻
So much more than just a picture by the iconic wall 💞
Excited for tomorrow 🥰
#RFlevelVcircle #support #sisterhood #pinchmemoment
DonnaRandF's tweet image. Day 1 in San Francisco..
VIP treatment by R&F 🙌🏻
So much more than just a picture by the iconic wall 💞
Excited for tomorrow 🥰
#RFlevelVcircle #support #sisterhood #pinchmemoment
DonnaRandF's tweet image. Day 1 in San Francisco..
VIP treatment by R&F 🙌🏻
So much more than just a picture by the iconic wall 💞
Excited for tomorrow 🥰
#RFlevelVcircle #support #sisterhood #pinchmemoment
DonnaRandF's tweet image. Day 1 in San Francisco..
VIP treatment by R&F 🙌🏻
So much more than just a picture by the iconic wall 💞
Excited for tomorrow 🥰
#RFlevelVcircle #support #sisterhood #pinchmemoment

The planning of our trip is HAPPENING with our personal R+F Concierge A trip paid for by our companyThis IS possible. #RFLevelVCircle

RPeichlMcGee's tweet image. The planning of our trip is HAPPENING with our personal R+F Concierge A trip paid for by our companyThis IS possible. #RFLevelVCircle

We just love you #lakelouise and everyone at the @fairmontcll 💙💛 #rflevelvcircle @ Fairmont… instagram.com/p/BU7aZwzFUJ9/


Hey. We earned this fondue 🙃 @fairmontcll is heaven on earth! #rflevelvcircle @ Fairmont Chateau… instagram.com/p/BU6LEojFblF/


Thank you @RodanFieldsHQ for spoiling us already! We just love you 😌 #rflevelvcircle @ Lake Louise instagram.com/p/BU22DghFb_8/


Parting shots from my #RFLevelVCircle trip...after an amazing day on… instagram.com/p/BSjqRirgdAfu…


No results for "#rflevelvcircle"

OK BRO 还在阴AK🤣🤣🤣🤣

wxzaqii's tweet image. OK BRO 还在阴AK🤣🤣🤣🤣
wxzaqii's tweet image. OK BRO 还在阴AK🤣🤣🤣🤣

$ARC AIRDROP — SNAPSHOT SOON [$2.2B] 🪂 → Backed by @circle → Potential: $44k - $87,2k → My Rating: 10/10 Hidden tasks by insider 🧵 👇🏻

Abdu_HQ's tweet image. $ARC AIRDROP — SNAPSHOT SOON [$2.2B] 🪂

→ Backed by @circle
→ Potential: $44k - $87,2k
→ My Rating: 10/10

Hidden tasks by insider 🧵 👇🏻

I have never been so confused by a single series of Rocket League in my life... some comments think the RLCS players weren't using bots, but a lot of people agree something isn't adding up. I also have comments like this. I don't know what to believe anymore 🤮

Lethamyr_RL's tweet image. I have never been so confused by a single series of Rocket League in my life... some comments think the RLCS players weren't using bots, but a lot of people agree something isn't adding up. I also have comments like this.

I don't know what to believe anymore 🤮

every time i expose my wrists i myself am surprised they’re not covered in scars

durandalcomplex's tweet image. every time i expose my wrists i myself am surprised they’re not covered in scars

我现在的X互动圈,感觉是人好少......😭😭

Coxe_Pica's tweet image. 我现在的X互动圈,感觉是人好少......😭😭

我搭建了个推特圈生成器,可以使用基于nareaitter的生成老样式的推特圈

acnekot's tweet image. 我搭建了个推特圈生成器,可以使用基于nareaitter的生成老样式的推特圈


guide to create a dev controlled wallet on @arc you'd need: - entity secret created (use quoted tweet) - api key from circle console platform guide: github.com/0xchukss/creat… you need this wallet to create apps on arc, interactions in your apps built with this wallet

Chuksdakingz's tweet image. guide to create a dev controlled wallet on @arc

you'd need:
- entity secret created (use quoted tweet)
- api key from circle console platform

guide: github.com/0xchukss/creat…

you need this wallet to create apps on arc,   interactions in your apps built with this wallet

detailed guide to creating and encrypting entity secret on @arc requirements: - vscode installed - circle console account - pc - node js installed the entity secret is important when you are creating apps that involves usdc interactions on arc testnet guide:

Chuksdakingz's tweet image. detailed guide to creating and encrypting entity secret on @arc

requirements:
- vscode installed
- circle console account
- pc
- node js installed 

the entity secret is important when you are creating apps that involves usdc interactions on arc testnet

guide:


Co-founder & CEO @circle Jeremy Allaire có màn giới thiệu và hint trá hình sẽ có token ARC Đã bắt đầu FOMO hàng L1 này chưa ae Arc hiện tại đang triển khai Arc House anh em có thể kiếm point bằng các tương tác đơn hướng dẫn chi tiết anh em có thể xem ở bài

Cuong2591442657's tweet image. Co-founder & CEO   @circle  Jeremy Allaire có màn giới thiệu và hint trá hình sẽ có token ARC 

Đã bắt đầu FOMO hàng L1 này chưa ae

Arc hiện tại đang triển khai Arc House anh em có thể kiếm point bằng các tương tác đơn hướng dẫn chi tiết anh em có thể xem ở bài

Giữa vô vàn xu hướng ngoài kia từ robotic, per dex predction và RWA có lẽ mình sẽ hơi ngược xu hướng sẽ chọn và thử bước vào cơn sóng chống lại máy tính lượng tử này. Vì đây là bánh vẽ mình thấy khả thi nhất hiện tại Và @ARC đã và đang gia nhập cuộc



⭕ In case you didn't know... #NotCircleUSDC | CA: 0x5babfc2f…dec402 | ultraroundmoney.com/circle

Circle_minister's tweet image. ⭕ In case you didn't know...

#NotCircleUSDC | CA: 0x5babfc2f…dec402 | ultraroundmoney.com/circle

#StarCitizen Shiv above Levski

K9_X_'s tweet image. #StarCitizen Shiv above Levski

OFFICIAL: regali has joined Eternal Fire ‼️🔥

TheCSTimes's tweet image. OFFICIAL: regali has joined Eternal Fire ‼️🔥
TheCSTimes's tweet image. OFFICIAL: regali has joined Eternal Fire ‼️🔥

Transforming the Digital Currency Landscape: The Launch of V21 Protocol 🚀 A New Era for the Pi Network We are excited to announce that the V21 protocol has officially been deployed on the main network, ushering in a new era of capabilities for the Pi Network. This major

Pi_CoinMagazine's tweet image. Transforming the Digital Currency Landscape: The Launch of V21 Protocol 🚀

A New Era for the Pi Network

We are excited to announce that the V21 protocol has officially been deployed on the main network, ushering in a new era of capabilities for the Pi Network. This major

Circle đang bị chỉ trích vì không đóng băng USDC trong các vụ hack. Tuy nhiên, CEO của họ cho biết: Circle chỉ đóng băng tài sản khi có lệnh từ tòa án hoặc cơ quan pháp luật, chứ không tự ý can thiệp. Lý do là vì họ xem USDC như một phần của hệ thống tài

ThuanCapital's tweet image. Circle đang bị chỉ trích vì không đóng băng USDC trong các vụ hack.

Tuy nhiên, CEO của họ cho biết: Circle chỉ đóng băng tài sản khi có lệnh từ tòa án hoặc cơ quan pháp luật, chứ không tự ý can thiệp.

Lý do là vì họ xem USDC như một phần của hệ thống tài

🌏 Không thể tin nổi , một số người lo lắng khi mua Pi sàn sợ ảnh hưởng ví ! sai vì. 👉Pi sinh ra tại nước Mỹ ,nó bắt buộc phải lên sàn và thuộc quyền quản lý của SEC “ UBCKHK ”. 👉Trong sách trắng Pi có nói,nó là một đồng tiền điện tử . Lên sàn và

HienPi61's tweet image. 🌏 Không thể tin nổi , một số  người lo lắng khi mua Pi sàn sợ ảnh hưởng ví !  sai vì.
👉Pi sinh ra tại nước Mỹ ,nó bắt buộc phải lên sàn và thuộc quyền quản lý của SEC “ UBCKHK ”.
👉Trong sách trắng Pi có nói,nó là một đồng tiền điện tử .
Lên sàn và

Thank God! Protocol V21 has successfully been upgraded to Mainnet

Pi_CoinMagazine's tweet image. Thank God! Protocol V21 has successfully been upgraded to Mainnet

Any evil or demonic spirit that hinders the success of version 21.2 and the launch of Open Mainnet must be destroyed in the name of the Supreme God.

Pi_CoinMagazine's tweet image. Any evil or demonic spirit that hinders the success of version 21.2 and the launch of Open Mainnet must be destroyed in the name of the Supreme God.


Great news! Protocol V21 is now successfully upgraded to Mainnet. Great job From @PiCoreTeam. May God blessings continue to guide you and all the entire Community

Pi_CoinMagazine's tweet image. Great news! Protocol V21 is now successfully upgraded to Mainnet. Great job From @PiCoreTeam. May God blessings continue to guide you and all the entire Community

Hi everyone! 🎉 Protocol 21 has officially been upgraded on Testnet 2 and has successfully synchronized with the API, maintaining stability. The update is now also being deployed to the mainnet! #Protocol21 #Testnet2 #MainnetUpdate #CryptoCommunity #BlockchainInnovation

Pi_CoinMagazine's tweet image. Hi everyone! 🎉
Protocol 21 has officially been upgraded on Testnet 2 and has successfully synchronized with the API, maintaining stability. The update is now also being deployed to the mainnet!

#Protocol21 #Testnet2 #MainnetUpdate #CryptoCommunity #BlockchainInnovation


Everyone’s chasing AI. When we know there is no AI without energy. Meanwhile, OpenVPP is quietly putting the global energy grid on-chain. EVs, solar, batteries → all becoming yield-generating assets ⚡ $25M+ already tokenized Real partners. Real infrastructure. This is the

RamzsRiyadh's tweet image. Everyone’s chasing AI. When we know there is no AI without energy.

Meanwhile, OpenVPP is quietly putting the global energy grid on-chain.

EVs, solar, batteries → all becoming yield-generating assets ⚡
$25M+ already tokenized
Real partners. Real infrastructure.

This is the
RamzsRiyadh's tweet image. Everyone’s chasing AI. When we know there is no AI without energy.

Meanwhile, OpenVPP is quietly putting the global energy grid on-chain.

EVs, solar, batteries → all becoming yield-generating assets ⚡
$25M+ already tokenized
Real partners. Real infrastructure.

This is the

OFFICIAL: Woro2k has been benched on Eternal Fire ‼️ EMSTAR has been moved to EF Academy team.

TheCSTimes's tweet image. OFFICIAL: Woro2k has been benched on Eternal Fire ‼️

EMSTAR has been moved to EF Academy team.
TheCSTimes's tweet image. OFFICIAL: Woro2k has been benched on Eternal Fire ‼️

EMSTAR has been moved to EF Academy team.

Team work makes the dream work 💙 #F1 #VCARB

visacashapprb's tweet image. Team work makes the dream work 💙

#F1 #VCARB
visacashapprb's tweet image. Team work makes the dream work 💙

#F1 #VCARB
visacashapprb's tweet image. Team work makes the dream work 💙

#F1 #VCARB
visacashapprb's tweet image. Team work makes the dream work 💙

#F1 #VCARB

🚀MAJOR NEWS: VC Testnet Launching Soon! 🌐 The Venture Capital Ecosystem is thrilled to announce the official Testnet trial run starting April 30, 2026 (UTC+8). 📅 We are ready to share the fruits of growth with every builder.💎🔥

MOVA_VC's tweet image. 🚀MAJOR NEWS: VC Testnet Launching Soon! 🌐

The Venture Capital Ecosystem is thrilled to announce the official Testnet trial run starting April 30, 2026 (UTC+8). 📅

We are ready to share the fruits of growth with every builder.💎🔥

Loading...

Something went wrong.


Something went wrong.