#reswift 搜尋結果

@terhechte doing an awesome job explaining #ReSwift to a very critical iOS audience at @cocoaheads_hh

nikolasburk's tweet image. @terhechte doing an awesome job explaining #ReSwift to a very critical iOS audience at @cocoaheads_hh
nikolasburk's tweet image. @terhechte doing an awesome job explaining #ReSwift to a very critical iOS audience at @cocoaheads_hh

Lovely #ReSwift tutorial to create a iOS Memory Game App buff.ly/2uaUNf1

ctietze's tweet image. Lovely #ReSwift tutorial to create a iOS Memory Game App buff.ly/2uaUNf1
ctietze's tweet image. Lovely #ReSwift tutorial to create a iOS Memory Game App buff.ly/2uaUNf1

I'm getting better at this #ReSwift stuff. How to Save File Changes Using ReSwift Actions buff.ly/2iwqVG1

ctietze's tweet image. I'm getting better at this #ReSwift stuff.

How to Save File Changes Using ReSwift Actions buff.ly/2iwqVG1

これ、なに使って書いてるの #reswift

RyoAbe's tweet image. これ、なに使って書いてるの #reswift

From the archive: #ReSwift, Law of Demeter, and Another Level of Indirection buff.ly/1O0SIRV

ctietze's tweet image. From the archive: #ReSwift, Law of Demeter, and Another Level of Indirection buff.ly/1O0SIRV

I almost ended up using ReSwift as a message queue, phew. How I Avoided Over-Architecting a Simple Event Handler with #ReSwift, Cheating with Existing #RxSwift Code buff.ly/2FazNYR

ctietze's tweet image. I almost ended up using ReSwift as a message queue, phew.

How I Avoided Over-Architecting a Simple Event Handler with #ReSwift, Cheating with Existing #RxSwift Code buff.ly/2FazNYR

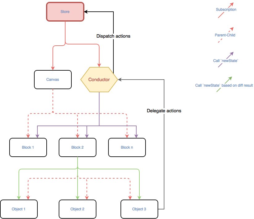
Approaches to the problem of nested subscribers, nested states, and displaying an initial data set in #ReSwift: buff.ly/2fF0E8e

ctietze's tweet image. Approaches to the problem of nested subscribers, nested states, and displaying an initial data set in #ReSwift:
buff.ly/2fF0E8e
ctietze's tweet image. Approaches to the problem of nested subscribers, nested states, and displaying an initial data set in #ReSwift:
buff.ly/2fF0E8e

José, #BestCoders iOS : "J’adore le framework #ReSwift qui met en avant l’unidirectionnel data flow" - bit.ly/2edimgj

TechDoorsLive's tweet image. José, #BestCoders iOS : "J’adore le framework #ReSwift qui met en avant l’unidirectionnel data flow" - bit.ly/2edimgj

José, #BestCoders iOS : "J’adore le framework #ReSwift qui met en avant l’unidirectionnel data flow" - bit.ly/2edimgj

Lucie_Masset's tweet image. José, #BestCoders iOS : "J’adore le framework #ReSwift qui met en avant l’unidirectionnel data flow" - bit.ly/2edimgj

José, #BestCoders iOS : "J’adore le framework #ReSwift qui met en avant l’unidirectionnel data flow" - bit.ly/2edimgj

ViedeSSII's tweet image. José, #BestCoders iOS : "J’adore le framework #ReSwift qui met en avant l’unidirectionnel data flow" - bit.ly/2edimgj

José, #BestCoders iOS : "J’adore le framework #ReSwift qui met en avant l’unidirectionnel data flow" - bit.ly/2edimgj

JobProd_iOS's tweet image. José, #BestCoders iOS : "J’adore le framework #ReSwift qui met en avant l’unidirectionnel data flow" - bit.ly/2edimgj

Ever since I started to dig into #ReSwift, I find my existing apps stupidly cumbersome. Centralized state & flow just makes sense.™


do I know what I’m gonna do with all my Taylor Swift confetti? no do I still keep them all in a ziploc on my counter anyway? yes



We’re proud to introduce #ReSwift - @benjaminencz has written a great blog post describing the thinking behind it!


youtu.be/f9-iArRbYOM W kilka chwil pokażemy jak podróżować w czasie. Taka zajawka tematu "widoku jako funkcji stanu" ;) #ReSwift #Redux #Swift #iOS


youtu.be/5nsryK1XStc Krok do tyłu i dwa do przodu. Poznamy kolejną część Reduxa na iOS czyli Middleware. #ReSwift #Redux #iOS


I've just published my third article about Reactive Programming. This time we are going to talk about #SideEffects in #unidirectionalDataFlow. As a reference, I took #reswift, #TCA from @pointfreeco and #RxFeedback Just 1 ☕️ of your time. Check it out! bit.ly/whatisrxsideef…


Do you like giant switch statements? So do we! Welcome to #ReSwift 💕


youtu.be/XuZXjLn5SnE Zaczynamy podróż w nową architekturę. Tym razem zbliżmy się do pomysłu zwanego "unidirectional data flow" :) #UnidirectionalDataFlow #Redux #ReSwift


thanks for your response! I have a hard time finding out which one to use; #SwiftRex seems to have more possibilities, but I hardly find any tutorials/videos etc. about it - only #ReSwift-stuff… weird 🤔


Use Container Views and #ReSwift (Redux) to Reduce ViewController Complexity by @mikewoelmer #SwiftLang bit.ly/2kP6qqf


@benjaminencz are you going to be at wwdc or generally in San Jose / SF area and willing to meetup? I’d love to talk to you about your experience creating, promoting and maintaining #ReSwift


Programming Architectures — Redux | ReSwift (part 0) by @hitendrahckr. Check out the article in Swift India Medium Publication: medium.com/swift-india/pr…

swiftindiagroup's tweet image. Programming Architectures — Redux | ReSwift (part 0) by  @hitendrahckr. Check out the article in Swift India Medium Publication:
medium.com/swift-india/pr…


myposter Tech Talks are back💪 ++ Unser #App Entwickler @dark0r1337 hielt für uns einen Talk über Software-Architektur/-Design in der #iOS Entwicklung. Im Blog könnt ihr seine Slides nachlesen!👉 team.myposter.de/tech-talk-resw… ++ #reswift #rxswift #rerxswift #software #appentwicklung


Is possible to use unidirectional data flow architectures on iOS & Android, I think it is! :) medium.com/@angel.anton/u… #newpost #reswift #rekotlin


これ、なに使って書いてるの #reswift

RyoAbe's tweet image. これ、なに使って書いてるの #reswift

@terhechte doing an awesome job explaining #ReSwift to a very critical iOS audience at @cocoaheads_hh

nikolasburk's tweet image. @terhechte doing an awesome job explaining #ReSwift to a very critical iOS audience at @cocoaheads_hh
nikolasburk's tweet image. @terhechte doing an awesome job explaining #ReSwift to a very critical iOS audience at @cocoaheads_hh

José, #BestCoders iOS : "J’adore le framework #ReSwift qui met en avant l’unidirectionnel data flow" - bit.ly/2edimgj

Lucie_Masset's tweet image. José, #BestCoders iOS : "J’adore le framework #ReSwift qui met en avant l’unidirectionnel data flow" - bit.ly/2edimgj

Lovely #ReSwift tutorial to create a iOS Memory Game App buff.ly/2uaUNf1

ctietze's tweet image. Lovely #ReSwift tutorial to create a iOS Memory Game App buff.ly/2uaUNf1
ctietze's tweet image. Lovely #ReSwift tutorial to create a iOS Memory Game App buff.ly/2uaUNf1

I'm getting better at this #ReSwift stuff. How to Save File Changes Using ReSwift Actions buff.ly/2iwqVG1

ctietze's tweet image. I'm getting better at this #ReSwift stuff.

How to Save File Changes Using ReSwift Actions buff.ly/2iwqVG1

José, #BestCoders iOS : "J’adore le framework #ReSwift qui met en avant l’unidirectionnel data flow" - bit.ly/2edimgj

TechDoorsLive's tweet image. José, #BestCoders iOS : "J’adore le framework #ReSwift qui met en avant l’unidirectionnel data flow" - bit.ly/2edimgj

I almost ended up using ReSwift as a message queue, phew. How I Avoided Over-Architecting a Simple Event Handler with #ReSwift, Cheating with Existing #RxSwift Code buff.ly/2FazNYR

ctietze's tweet image. I almost ended up using ReSwift as a message queue, phew.

How I Avoided Over-Architecting a Simple Event Handler with #ReSwift, Cheating with Existing #RxSwift Code buff.ly/2FazNYR

José, #BestCoders iOS : "J’adore le framework #ReSwift qui met en avant l’unidirectionnel data flow" - bit.ly/2edimgj

ViedeSSII's tweet image. José, #BestCoders iOS : "J’adore le framework #ReSwift qui met en avant l’unidirectionnel data flow" - bit.ly/2edimgj

Approaches to the problem of nested subscribers, nested states, and displaying an initial data set in #ReSwift: buff.ly/2fF0E8e

ctietze's tweet image. Approaches to the problem of nested subscribers, nested states, and displaying an initial data set in #ReSwift:
buff.ly/2fF0E8e
ctietze's tweet image. Approaches to the problem of nested subscribers, nested states, and displaying an initial data set in #ReSwift:
buff.ly/2fF0E8e

From the archive: #ReSwift, Law of Demeter, and Another Level of Indirection buff.ly/1O0SIRV

ctietze's tweet image. From the archive: #ReSwift, Law of Demeter, and Another Level of Indirection buff.ly/1O0SIRV

José, #BestCoders iOS : "J’adore le framework #ReSwift qui met en avant l’unidirectionnel data flow" - bit.ly/2edimgj

JobProd_iOS's tweet image. José, #BestCoders iOS : "J’adore le framework #ReSwift qui met en avant l’unidirectionnel data flow" - bit.ly/2edimgj

Loading...

Something went wrong.


Something went wrong.


United States Trends