#relationalprogramming search results

🎥 Meet the Wizard of Relational Programming: Will Byrd! 🧙‍♂️✨ In this video, @webyrd gives a sneak peek of his talk: "An Imperishable Wonderland of Infinite Fun". 🌟 Expect bizarre programs, #FunctionalProgramming magic, and infinite fun! 🏆 Check it! 🔮 #RelationalProgramming


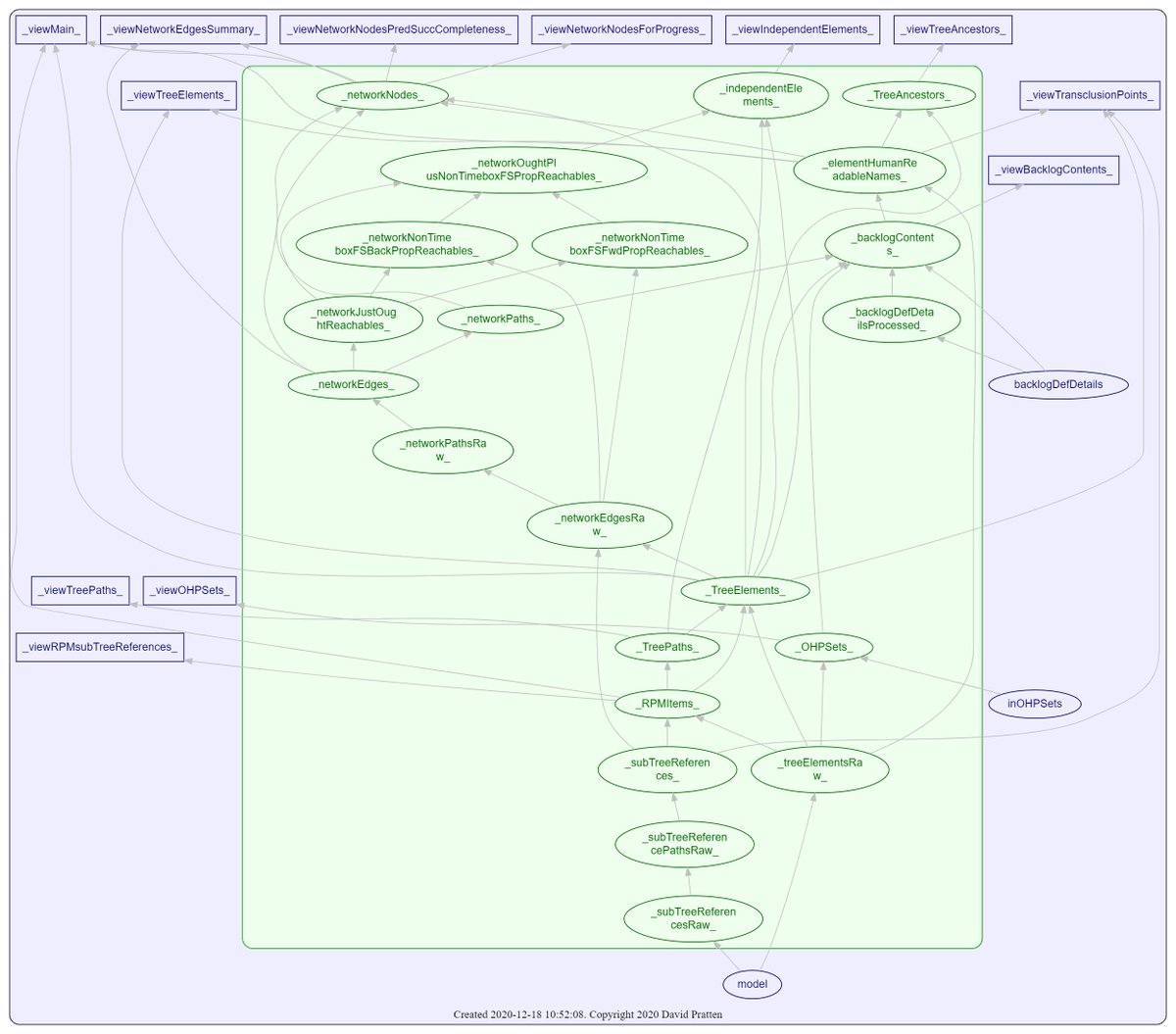
Here is an example of client side #relationalprogramming . Project Management graphical toolset rosellamodel.online js+sqlite+WASM real time - Validate, Update database, Re-query, UI rebuild, Render. (A COVID gap-year project of mine.)

davidpratten's tweet image. Here is an example of client side #relationalprogramming . Project Management graphical toolset rosellamodel.online  js+sqlite+WASM  real time - Validate, Update database, Re-query, UI rebuild, Render. (A  COVID gap-year project of mine.)

📢SPEAKER ANNOUNCEMENT!🗞️ We are super honoured to announce Will Byrd @webyrd as a speaker of our next @Lambda_World 2024. Check this out: lambda.world/speakers/?spea… #FunctionalProgramming #RelationalProgramming #miniKanren

Lambda_World's tweet image. 📢SPEAKER ANNOUNCEMENT!🗞️

We are super honoured to announce Will Byrd @webyrd as a speaker of our next @Lambda_World 2024.

Check this out:
lambda.world/speakers/?spea…

#FunctionalProgramming #RelationalProgramming #miniKanren

I want to get deeper into the relationship between #logic #types #relationalProgramming and #algorithm. Any suggestions for related papers (in addition to the one of Turing etc) ?


We are really happy to finally share with you the amazing talks we had during Lambda World 2024! 😉 Here you have @webyrd's talk "An Imperishable Wonderland of Infinite Fun". youtu.be/2QorbsJR_Sw #LambdaWorld2024 #FunctionalProgramming #RelationalProgramming

Lambda_World's tweet card. Lambda World 2024 - An Imperishable Wonderland of Infinite Fun - Will...

youtube.com

YouTube

Lambda World 2024 - An Imperishable Wonderland of Infinite Fun - Will...


Bridging the Gap, @edstrategygroup's 2024 guide to #SummerBridge, recommends #RelationalProgramming so students establish a strong peer network + cultivate #belonging. New students connect w/ experienced peers for guidance + support. Access ESG's SB Guide: bit.ly/3UcGClS

The Near Peer Leadership Team is a #WinWin component of @UofLCEHD C4 #SummerBridge Program. As education majors, the near peers build self-efficacy as future teachers + serve as role models & critical friends for incoming students. #LearningCommunity @lingo_amy @CPENews @cpepres

CEC_KY's tweet image. The Near Peer Leadership Team is a #WinWin component of @UofLCEHD C4 #SummerBridge Program. As education majors, the near peers build self-efficacy as future teachers + serve as role models & critical friends for incoming students. #LearningCommunity @lingo_amy @CPENews @cpepres


We are really happy to finally share with you the amazing talks we had during Lambda World 2024! 😉 Here you have @webyrd's talk "An Imperishable Wonderland of Infinite Fun". youtu.be/2QorbsJR_Sw #LambdaWorld2024 #FunctionalProgramming #RelationalProgramming

Lambda_World's tweet card. Lambda World 2024 - An Imperishable Wonderland of Infinite Fun - Will...

youtube.com

YouTube

Lambda World 2024 - An Imperishable Wonderland of Infinite Fun - Will...


🎥 Meet the Wizard of Relational Programming: Will Byrd! 🧙‍♂️✨ In this video, @webyrd gives a sneak peek of his talk: "An Imperishable Wonderland of Infinite Fun". 🌟 Expect bizarre programs, #FunctionalProgramming magic, and infinite fun! 🏆 Check it! 🔮 #RelationalProgramming


📢SPEAKER ANNOUNCEMENT!🗞️ We are super honoured to announce Will Byrd @webyrd as a speaker of our next @Lambda_World 2024. Check this out: lambda.world/speakers/?spea… #FunctionalProgramming #RelationalProgramming #miniKanren

Lambda_World's tweet image. 📢SPEAKER ANNOUNCEMENT!🗞️

We are super honoured to announce Will Byrd @webyrd as a speaker of our next @Lambda_World 2024.

Check this out:
lambda.world/speakers/?spea…

#FunctionalProgramming #RelationalProgramming #miniKanren

Bridging the Gap, @edstrategygroup's 2024 guide to #SummerBridge, recommends #RelationalProgramming so students establish a strong peer network + cultivate #belonging. New students connect w/ experienced peers for guidance + support. Access ESG's SB Guide: bit.ly/3UcGClS

The Near Peer Leadership Team is a #WinWin component of @UofLCEHD C4 #SummerBridge Program. As education majors, the near peers build self-efficacy as future teachers + serve as role models & critical friends for incoming students. #LearningCommunity @lingo_amy @CPENews @cpepres

CEC_KY's tweet image. The Near Peer Leadership Team is a #WinWin component of @UofLCEHD C4 #SummerBridge Program. As education majors, the near peers build self-efficacy as future teachers + serve as role models & critical friends for incoming students. #LearningCommunity @lingo_amy @CPENews @cpepres


I want to get deeper into the relationship between #logic #types #relationalProgramming and #algorithm. Any suggestions for related papers (in addition to the one of Turing etc) ?


No results for "#relationalprogramming"

Here is an example of client side #relationalprogramming . Project Management graphical toolset rosellamodel.online js+sqlite+WASM real time - Validate, Update database, Re-query, UI rebuild, Render. (A COVID gap-year project of mine.)

davidpratten's tweet image. Here is an example of client side #relationalprogramming . Project Management graphical toolset rosellamodel.online  js+sqlite+WASM  real time - Validate, Update database, Re-query, UI rebuild, Render. (A  COVID gap-year project of mine.)

📢SPEAKER ANNOUNCEMENT!🗞️ We are super honoured to announce Will Byrd @webyrd as a speaker of our next @Lambda_World 2024. Check this out: lambda.world/speakers/?spea… #FunctionalProgramming #RelationalProgramming #miniKanren

Lambda_World's tweet image. 📢SPEAKER ANNOUNCEMENT!🗞️

We are super honoured to announce Will Byrd @webyrd as a speaker of our next @Lambda_World 2024.

Check this out:
lambda.world/speakers/?spea…

#FunctionalProgramming #RelationalProgramming #miniKanren

Loading...

Something went wrong.


Something went wrong.


United States Trends