#spinalcord Suchergebnisse

3/8 🧵The key takeaways are: 1. Two patients, one presenting with a lesion in the #pons, the other an intramedullary #spinalcord malformation present unique surgical challenges 2. The management & indications for intervention are reviewed with specific illustrations of key…

StevenBremMD's tweet image. 3/8 🧵The key takeaways are: 

1. Two patients, one presenting with a lesion in the #pons, the other  an intramedullary #spinalcord malformation present unique surgical challenges

2. The management & indications for intervention  are reviewed with specific illustrations of key…

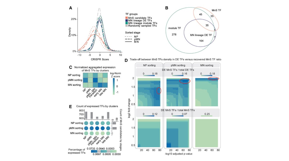
New research from @nyugrossman: Stem cell-based approach to identify important regulatory transcription factors in various pathways during mammalian cell differentiation. #development #spinalcord ow.ly/2htM50Xve5W @ISSCR @CellPressNews @GairdnerAwards @SickKidsNews

stemcellreports's tweet image. New research from @nyugrossman: Stem cell-based approach to identify important regulatory transcription factors in various pathways during mammalian cell differentiation. #development #spinalcord ow.ly/2htM50Xve5W

@ISSCR @CellPressNews @GairdnerAwards @SickKidsNews

3/8 🧵The key takeaways are: 1. Two patients, one presenting with a lesion in the #pons, the other an intramedullary #spinalcord malformation present unique surgical challenges 2. The management & indications for intervention are reviewed with specific illustrations of key…

StevenBremMD's tweet image. 3/8 🧵The key takeaways are: 

1. Two patients, one presenting with a lesion in the #pons, the other  an intramedullary #spinalcord malformation present unique surgical challenges

2. The management & indications for intervention  are reviewed with specific illustrations of key…

#TransverseMyelitis can occur when the immune system mistakenly attacks the #spinalcord, often after viral infections or illnesses. This inflammation can cause weakness, numbness, or walking difficulties. Website: drvarunneurologist.com #DrVarunReddy #BestNeurologist #Malakpet


New research from @nyugrossman: Stem cell-based approach to identify important regulatory transcription factors in various pathways during mammalian cell differentiation. #development #spinalcord ow.ly/2htM50Xve5W @ISSCR @CellPressNews @GairdnerAwards @SickKidsNews

stemcellreports's tweet image. New research from @nyugrossman: Stem cell-based approach to identify important regulatory transcription factors in various pathways during mammalian cell differentiation. #development #spinalcord ow.ly/2htM50Xve5W

@ISSCR @CellPressNews @GairdnerAwards @SickKidsNews

If your walking suddenly feels different, don’t ignore it. This can be an early sign of #TransverseMyelitis, a problem with the #spinalcord. Website: drvarunneurologist.com #DrVarunReddy #BestNeurologist #Malakpet #Hyderabad #Neurologist #BestNeurologistHyderabad

Drvarunneuro's tweet image. If your walking suddenly feels different, don’t ignore it. This can be an early sign of #TransverseMyelitis, a problem with the #spinalcord. 

Website: drvarunneurologist.com

#DrVarunReddy #BestNeurologist #Malakpet #Hyderabad #Neurologist #BestNeurologistHyderabad

Eric, a paraplegic from Columbus, Ohio, marked the 2 year anniversary of his injury in June. "Life goes on and we must keep pushing no matter the circumstances." "With God on my side, I know the devil can’t win!!!" instagram.com/the_ericb_xper… #spinalcord injury #paraplegic

SPINALpedia's tweet image. Eric, a paraplegic from Columbus, Ohio, marked the 2 year anniversary of his injury in June. "Life goes on and we must keep pushing no matter the circumstances." "With God on my side, I know the devil can’t win!!!"

instagram.com/the_ericb_xper…

#spinalcord injury #paraplegic

Hey @elonmusk Nice to meet ya too buddy! If you’re going to stare at me-you can, at least, say “hi?” We are all just — skin deep! #consciousness #spinalcord

ferociousmarket's tweet image. Hey @elonmusk 

Nice to meet ya too buddy! 

If you’re going to stare at me-you can, at least, say “hi?”

We are all just — skin deep! 

#consciousness #spinalcord

जगविख्यात डॉक्टर प्रेमानंद रामाणी यांच्या जीवनावर आधारीत 'ताठ कणा' या चित्रपटाचा ट्रेलर नुकताच प्रेक्षकांच्या भेटीला आला आहे. अभिनेता उमेश कामत याने डॉ. रामाणींची भूमिका साकारली आहे. यावेळी डॉक्टर रामाणी आणि उमेश यांनी माध्यमांशी संवाद साधला #taathkanamovie #spinalcord


जगविख्यात डॉक्टर प्रेमानंद रामाणी यांच्या जीवनावर आधारीत 'ताठ कणा' या चित्रपटाचा ट्रेलर लाँच सोहळा नुकताच पार पडला. यावेळी चित्रपटातील कलाकार आणि स्वतः डॉक्टर रामाणी या कार्यक्रमाला उपस्थित होते. #taathkanamovie #spinalcord #umeshkamatinterview #umeshpriya #priyabapat


The vertebral column protects and transmits the spinal cord and spinal nerves and contributes to the structure, support, and functions of the trunk and limbs. vonhagens-plastination.com/products/bones… #VertebralColumn #SpinalCord #Anatomy #MedicalEducation #Osteology #HumanSkeleton #SpinalNerves

vonHagensPlast's tweet image. The vertebral column protects and transmits the spinal cord and spinal nerves and contributes to the structure, support, and functions of the trunk and limbs.
vonhagens-plastination.com/products/bones…

#VertebralColumn #SpinalCord #Anatomy #MedicalEducation #Osteology #HumanSkeleton #SpinalNerves
vonHagensPlast's tweet image. The vertebral column protects and transmits the spinal cord and spinal nerves and contributes to the structure, support, and functions of the trunk and limbs.
vonhagens-plastination.com/products/bones…

#VertebralColumn #SpinalCord #Anatomy #MedicalEducation #Osteology #HumanSkeleton #SpinalNerves
vonHagensPlast's tweet image. The vertebral column protects and transmits the spinal cord and spinal nerves and contributes to the structure, support, and functions of the trunk and limbs.
vonhagens-plastination.com/products/bones…

#VertebralColumn #SpinalCord #Anatomy #MedicalEducation #Osteology #HumanSkeleton #SpinalNerves
vonHagensPlast's tweet image. The vertebral column protects and transmits the spinal cord and spinal nerves and contributes to the structure, support, and functions of the trunk and limbs.
vonhagens-plastination.com/products/bones…

#VertebralColumn #SpinalCord #Anatomy #MedicalEducation #Osteology #HumanSkeleton #SpinalNerves

Very nice summary of the spinal cord and the spinal nerves function. #Spinalcord #spinalnerves

asterkawi's tweet image. Very nice summary of the spinal cord and the spinal nerves function. #Spinalcord #spinalnerves

Gender reveal party కి మీరందరూ తప్పకుండా రావాలి చిరునామా: తాడేపల్లి కొంప #ఆత్మ #SpinalCord

ysvivekareddy's tweet image. Gender reveal party కి మీరందరూ తప్పకుండా రావాలి

చిరునామా: తాడేపల్లి కొంప

#ఆత్మ #SpinalCord

SPINAL TRACTS ✨ -These have been collectively called the ascending and descending tracts of the spinal cord, respectively. The tracts are responsible for carrying sensory and motor stimuli to and from the periphery. #Tracts #Spinalcord #PhysicalTherapy #Studygram #Medicine

PTFlashcards's tweet image. SPINAL TRACTS ✨

-These have been collectively called the ascending and descending tracts of the spinal cord, respectively. The tracts are responsible for carrying sensory and motor stimuli to and from the periphery.

#Tracts #Spinalcord #PhysicalTherapy #Studygram #Medicine
PTFlashcards's tweet image. SPINAL TRACTS ✨

-These have been collectively called the ascending and descending tracts of the spinal cord, respectively. The tracts are responsible for carrying sensory and motor stimuli to and from the periphery.

#Tracts #Spinalcord #PhysicalTherapy #Studygram #Medicine
PTFlashcards's tweet image. SPINAL TRACTS ✨

-These have been collectively called the ascending and descending tracts of the spinal cord, respectively. The tracts are responsible for carrying sensory and motor stimuli to and from the periphery.

#Tracts #Spinalcord #PhysicalTherapy #Studygram #Medicine
PTFlashcards's tweet image. SPINAL TRACTS ✨

-These have been collectively called the ascending and descending tracts of the spinal cord, respectively. The tracts are responsible for carrying sensory and motor stimuli to and from the periphery.

#Tracts #Spinalcord #PhysicalTherapy #Studygram #Medicine

Josefina Delgado, a spinal cord injury survivor from Argentina, discovered acting and dance after her injury. Here she is handcycling in Barcelona. instagram.com/josefinadelgad… #Barcelona #spinalcord injury #quadriplegic

SPINALpedia's tweet image. Josefina Delgado, a spinal cord injury survivor from Argentina, discovered acting and dance after her injury. Here she is handcycling in Barcelona.
instagram.com/josefinadelgad…
#Barcelona #spinalcord injury #quadriplegic

Eric, a paraplegic from Columbus, Ohio, marked the 2 year anniversary of his injury in June. "Life goes on and we must keep pushing no matter the circumstances." "With God on my side, I know the devil can’t win!!!" instagram.com/the_ericb_xper… #spinalcord injury #paraplegic

SPINALpedia's tweet image. Eric, a paraplegic from Columbus, Ohio, marked the 2 year anniversary of his injury in June. "Life goes on and we must keep pushing no matter the circumstances." "With God on my side, I know the devil can’t win!!!"

instagram.com/the_ericb_xper…

#spinalcord injury #paraplegic

People on my timeline saying they can’t do something because they are that sick. Don’t tell me you can’t advocate for yourself and your health. Doctors are not gods. Change your mindset. #POTS #spinalcord and neck surgery and I won’t stop fighting till the good lord calls me…

annielorri's tweet image. People on my timeline saying they can’t do something because they are that sick.  Don’t tell me you can’t advocate for yourself and your health.  Doctors are not gods.  Change your mindset.  #POTS #spinalcord and neck surgery and I won’t stop fighting till the good lord calls me…

Subhash Pothireddy is Lawyer of #SpinalCord @VSReddy_MP Some link is missing??? Vijay Sai - Shanti - Subhash

Pusif41412's tweet image. Subhash Pothireddy is Lawyer of #SpinalCord @VSReddy_MP 

Some link is missing???

Vijay Sai - Shanti - Subhash
Pusif41412's tweet image. Subhash Pothireddy is Lawyer of #SpinalCord @VSReddy_MP 

Some link is missing???

Vijay Sai - Shanti - Subhash

#Superman would have loved this! Scientists in #Israel have created a #SpinalCord from a patient’s own #bloodcells. Before winter, #Jewish doctors will perform the first human spinal cord #implant. The #paralyzed may be able to stand, walk & run again! #ChristopherReeve #History

RSKellner's tweet image. #Superman would have loved this! Scientists in #Israel have created a #SpinalCord from a patient’s own #bloodcells. Before winter, #Jewish doctors will perform the first human spinal cord #implant. The #paralyzed may be able to stand, walk & run again!
#ChristopherReeve #History

Congratulations to the newly appointed #editor of #SpinalCord, the flagship #journal of the International Spinal Cord Society (#ISCoS), @DrFehlings! go.nature.com/3KE4bhF

UofTNeuroSurge's tweet image. Congratulations to the newly appointed #editor of #SpinalCord, the flagship #journal of the International Spinal Cord Society (#ISCoS), @DrFehlings!

go.nature.com/3KE4bhF

New #SpinalCord paper - “What should a rehabilitation hospital be like?” Priorities and expectations of people with #SpinalCordInjury in Türkiye. 🇹🇷 See ➡️ nature.com/articles/s4139…

JournalSCI's tweet image. New #SpinalCord paper - “What should a rehabilitation hospital be like?” Priorities and expectations of people with #SpinalCordInjury in Türkiye. 🇹🇷 See ➡️ nature.com/articles/s4139…

🗣️ Call for papers for a new special topic issue in #BrainandSpine: Emerging challenges and opportunities in the management of #spinalcord injury, covering both basic and clinical research, with a focus on topics that are considered cutting-edge. #spinalcord #machinelearning

EANSonline50's tweet image. 🗣️ Call for papers for a new special topic issue in #BrainandSpine: Emerging challenges and opportunities in the management of #spinalcord injury, covering both basic and clinical research, with a focus on topics that are considered cutting-edge. #spinalcord #machinelearning…

The January 2025 issue of #SpinalCord is online! You can find all the papers of this issue ➡️ nature.com/sc/volumes/63/… #SpinalCordInjury

JournalSCI's tweet image. The January 2025 issue of #SpinalCord is online! You can find all the papers of this issue ➡️ nature.com/sc/volumes/63/… #SpinalCordInjury

As we reach the end of the year, we turn our attention to 2024, and planning has already begun for #ISCoS2024. Pop the date below into your diary, We hope to see you all in Belgium on 22-25 September. #spinalcordinjury #spinalcord #rehabilitation #community

ISCoSmeetings's tweet image. As we reach the end of the year, we turn our attention to 2024, and planning has already begun for #ISCoS2024. Pop the date below into your diary,

We hope to see you all in Belgium on 22-25 September.

#spinalcordinjury #spinalcord #rehabilitation #community

#neurotip Autonomic dysreflexia occurs in acute spinal cord injuries at or above the T6 level. #spinalcord #neuroscience

NeuroWalid's tweet image. #neurotip Autonomic dysreflexia occurs in acute spinal cord injuries at or above the T6 level. #spinalcord #neuroscience

Inside the OR w/ @MountSinaiNeuro! #Neurosurgeon @stephenpmiranda & PGY-4 Dr. Chi Le perform a posterior cervicothoracic decompression & fusion to relieve #spinalcord pressure & restore balance, hand coordination & dexterity. Thanks to their expertise, the patient is pain-free.

MountSinaiNeuro's tweet image. Inside the OR w/ @MountSinaiNeuro! #Neurosurgeon @stephenpmiranda & PGY-4 Dr. Chi Le perform a posterior cervicothoracic decompression & fusion to relieve #spinalcord pressure & restore balance, hand coordination & dexterity. Thanks to their expertise, the patient is pain-free.

Welcome to our medical student from Bahrain, who is a proud Newfoundlander and active member of our military, planning to come home for residency #internationaldayofPain #spinalcord injury multilevel cryo for spinal cord pain.

drpaulwinston's tweet image. Welcome to our medical student from Bahrain, who is a proud Newfoundlander and active member of our military, planning to come home for residency #internationaldayofPain #spinalcord injury multilevel cryo for spinal cord pain.

Loading...

Something went wrong.


Something went wrong.


United States Trends