#styledictionary search results

#StyleDictionary alternative: terrazzo.app Haven't tried it. But sounds interesting, especially that its built with w3c tokens as only input. I guess it all is up to how easy it is to build plugins and if you can easily get to all parts in the built process.

lukasoppermann's tweet image. #StyleDictionary alternative: terrazzo.app

Haven't tried it. But sounds interesting, especially that its built with w3c tokens as only input. I guess it all is up to how easy it is to build plugins and if you can easily get to all parts in the built process.

@chancegraff_me shows how #styledictionary can streamline going from design sketch to a full blown web experience - wow

bassamtabbara's tweet image. @chancegraff_me shows how #styledictionary can streamline going from design sketch to a full blown web experience - wow

4. GitHub actions will automatically transform the tokens into CSS with the help of #StyleDictionary


Sometimes more is more. We injected #stratostokens2021 with steroids and this is what happened next 👇🏖️ #styledictionary #moreismore #designtokens


We're releasing the latest version of #stratostokens2021 today or tomorrow 🌜It comes with 🥁 #styledictionary 3.0 RC9 🤖✅ 👉 Latest build of Style Dictionary 👉 Cleaned up our code view 👉 UI fixes 👉 Expanded the Help menu Available for both macOS and Windows.


Fun Saturday reviewing the workshop content from the @Clarity_conf workshop by @dbanksDesign #designtokens #styledictionary

demianborba's tweet image. Fun Saturday reviewing the workshop content from the @Clarity_conf workshop by @dbanksDesign #designtokens #styledictionary

Latest update of #stratostokens2021 is here 🎉 Theme for the release is 👇 🤖💪 #designtokens #styledictionary #moreismore


We supercharged our #stratostokens #npm and #styledictionary exports 💪✅Update coming 🔜 #designtokens


Great talk by @dbanksDesign on "Building Consistent Cross-Platform Interfaces". Thank you guys (@amazon) for this great project. It will make designer & dev's life so much easier. #styleDictionary has a well-thought design/architecture and it is opened for extensions. #design


#w3c @DesignTokens are the future, but how can you start using them now? In my #article I describe a great way using @dbanksDesign #styleDictionary to build a pipeline that turns w3c #designTokens into #css or #js to use in your #designSystem. 👉 buff.ly/3h4AUl8

lukasoppermann's tweet image. #w3c @DesignTokens are the future, but how can you start using them now? In my #article I describe a great way using @dbanksDesign #styleDictionary to build a pipeline that turns w3c #designTokens into #css or #js to use in your #designSystem.

👉 buff.ly/3h4AUl8

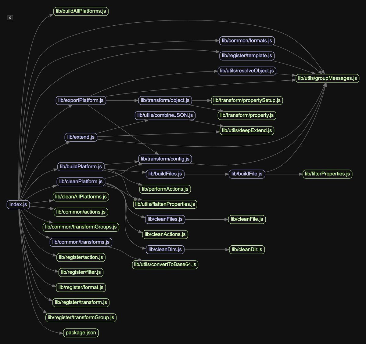
#whatif, I had to migrate #styledictionary from #js to #typescript? I will probably, at first, use the tool #madge to get an overview of the level of dependencies of its modules. Which module should I choose first, in your opinion? github.com/pahen/madge #javascript

lktslionel's tweet image. #whatif, I had to migrate #styledictionary from #js to #typescript? I will probably, at first, use the tool #madge to get an overview of the level of dependencies of its modules. Which module should I choose first, in your opinion?
github.com/pahen/madge

#javascript

Do you know what different back necklines are called? #styledictionary

Thriftstoreng's tweet image. Do you know what different back necklines are called? #styledictionary

Should designers code or not? So many times I have said from stage that no, they should not. Life is wiser. Here I am: have created a profile on Github and am writing down rules in json for #StyleDictionary that we are going to use in yet another project. #designsystems #UI #FE

unicorn_job's tweet image. Should designers code or not? So many times I have said from stage that no, they should not. Life is wiser. Here I am: have created a profile on Github and am writing down rules in json for #StyleDictionary that we are going to use in yet another project. #designsystems #UI #FE

NxKit v2 is out! @NxDevTools plugins for #Playwright and #StyleDictionary. Additional test cases added. Plugin executors, generators and typings API exposed. To update: nx migrate <plugin_name> github.com/nxkit/nxkit


So many types of sleeves and they all have names! #styledictionary Give your tailor this picture and you can always reference which sleeve you want. Photo: Pinterest

Thriftstoreng's tweet image. So many types of sleeves and they all have names! #styledictionary 

Give your tailor this picture and you can always reference which sleeve you want.

Photo: Pinterest

#StyleDictionary alternative: terrazzo.app Haven't tried it. But sounds interesting, especially that its built with w3c tokens as only input. I guess it all is up to how easy it is to build plugins and if you can easily get to all parts in the built process.

lukasoppermann's tweet image. #StyleDictionary alternative: terrazzo.app

Haven&apos;t tried it. But sounds interesting, especially that its built with w3c tokens as only input. I guess it all is up to how easy it is to build plugins and if you can easily get to all parts in the built process.

I've noticed the significance of the design handoff phase, a critical step where a web integrator interprets designs and transforms them into web language. Thanks to tools like #styledictionary, aspects of this step can be automated and formalized.


Next, I used #StyleDictionary to take the #TokensStudio output and create a tokens package containing CSS custom properties 🤖


📣 Join us this Tuesday! We got a lot of requests regarding the transformation of #designtokens to any other output. Therefore we scheduled a dedicated live stream on this topic. In this talk Joren will show you everything about the Style Dictionary Con…lnkd.in/emkSNqnt



Another great resource from @lukasoppermann 🙌 A #StyleDictionary workflow to use with W3C #DesignTokens lukasoppermann.medium.com/w3c-design-tok…

lukasoppermann.medium.com

W3C Design Tokens with Style Dictionary

Building your w3c standard design tokens with style dictionary

Thanks! There's currently a draft of the W3C design token standard. Since it's still a draft, not all tools are implementing it, which made sharing across tools and platforms less seamless. Style Dictionary becomes even more valuable here to transform tokens across



From my experience so far, I've found it to be much more powerful than the 'theming' approach that other CSS libraries take. It would also be very familiar to you if you're already using a tool like #styledictionary as this is how the tokens are provided.


and then with the output from our #designtoken #api you can use our own #styledictionary sample #git 👇 github.com/sketch2react/f…


RT @siwat@mstdn.social RT sebastiandg7 NxKit v2 is out! NxDevTools plugins for #Playwright and #StyleDictionary. Additional test cases added. Plugin executors, generators and typings API exposed. To update: nx migrate (1/2)


NxKit v2 is out! @NxDevTools plugins for #Playwright and #StyleDictionary. Additional test cases added. Plugin executors, generators and typings API exposed. To update: nx migrate <plugin_name> github.com/nxkit/nxkit


Super proud of my son, as he created this can, using our physical #designtoken transformer, to be my new pen holder, as I was missing one on my table. Guess this will be our first official kickstartDS merchandise article 😀 #styledictionary #token #designsystem

DLey_de's tweet image. Super proud of my son, as he created this can, using our physical #designtoken transformer, to be my new pen holder, as I was missing one on my table. Guess this will be our first official kickstartDS merchandise article 😀 #styledictionary #token #designsystem

#w3c @DesignTokens are the future, but how can you start using them now? In my #article I describe a great way using @dbanksDesign #styleDictionary to build a pipeline that turns w3c #designTokens into #css or #js to use in your #designSystem. 👉 buff.ly/3h4AUl8

lukasoppermann's tweet image. #w3c @DesignTokens are the future, but how can you start using them now? In my #article I describe a great way using @dbanksDesign #styleDictionary to build a pipeline that turns w3c #designTokens into #css or #js to use in your #designSystem.

👉 buff.ly/3h4AUl8

Brighten your fall style with our gold-finished Jasper Crescent Necklace and Bangles. #cabiclothing #styledictionary

cabiclothing's tweet image. Brighten your fall style with our gold-finished Jasper Crescent Necklace and Bangles. #cabiclothing #styledictionary

@chancegraff_me shows how #styledictionary can streamline going from design sketch to a full blown web experience - wow

bassamtabbara's tweet image. @chancegraff_me shows how #styledictionary can streamline going from design sketch to a full blown web experience - wow

Fun Saturday reviewing the workshop content from the @Clarity_conf workshop by @dbanksDesign #designtokens #styledictionary

demianborba's tweet image. Fun Saturday reviewing the workshop content from the @Clarity_conf workshop by @dbanksDesign #designtokens #styledictionary

Great talk by @dbanksDesign on "Building Consistent Cross-Platform Interfaces". Thank you guys (@amazon) for this great project. It will make designer & dev's life so much easier. #styleDictionary has a well-thought design/architecture and it is opened for extensions. #design


Btw we're soon releasing the next version that also comes with a simple @antdesign demo setup for the Ant Design System #styledictionary @sketch @figmadesign #designsystem

Sketch2R's tweet image. Btw we&apos;re soon releasing the next version that also comes with a simple @antdesign demo setup for the Ant Design System #styledictionary @sketch @figmadesign #designsystem

Yes, we do use design tokens generated and exported by #stratostokensapp in our own apps! ✅🙌 @Sketch2R @sketch #styledictionary @dbanksDesign

Freedruk's tweet image. Yes, we do use design tokens generated and exported by #stratostokensapp in our own apps! ✅🙌 @Sketch2R @sketch #styledictionary @dbanksDesign

We're big fans of visualising how our apps works. Here's one for #stratostokens 🤖💪#designtokens #styledictionary #ios #android #development

Sketch2R's tweet image. We&apos;re big fans of visualising how our apps works. Here&apos;s one for #stratostokens 🤖💪#designtokens #styledictionary #ios #android #development

Coming very soon to the #stratosapp alpha & beta program 🤖👉Stratos Tokens with built-in support for #styledictionary #designtokens

Sketch2R's tweet image. Coming very soon to the #stratosapp alpha &amp;amp; beta program 🤖👉Stratos Tokens with built-in support for #styledictionary #designtokens

BFFs don't let BFFs make bad style decisions. #StyleDictionary

CelebStyleStory's tweet image. BFFs don&apos;t let BFFs make bad style decisions. #StyleDictionary

When your on the carpet, it could go either way. #StyleDictionary

CelebStyleStory's tweet image. When your on the carpet, it could go either way. #StyleDictionary

psssst, if #StyleDictionary isn't your thing, we have plenty of technology-based starters to play with 👇 - #React - #Saas - #Tailwindcss - #solidJS - #Svelte - #Vuejs and more... Start playing 👉 backlight.dev

backlight_dev's tweet image. psssst, if #StyleDictionary isn&apos;t your thing, we have plenty of technology-based starters to play with 👇
- #React
- #Saas
- #Tailwindcss
- #solidJS
- #Svelte
- #Vuejs
and more...
Start playing 👉 backlight.dev

Do you know what different back necklines are called? #styledictionary

Thriftstoreng's tweet image. Do you know what different back necklines are called? #styledictionary

#whatif, I had to migrate #styledictionary from #js to #typescript? I will probably, at first, use the tool #madge to get an overview of the level of dependencies of its modules. Which module should I choose first, in your opinion? github.com/pahen/madge #javascript

lktslionel's tweet image. #whatif, I had to migrate #styledictionary from #js to #typescript? I will probably, at first, use the tool #madge to get an overview of the level of dependencies of its modules. Which module should I choose first, in your opinion?
github.com/pahen/madge

#javascript

Should designers code or not? So many times I have said from stage that no, they should not. Life is wiser. Here I am: have created a profile on Github and am writing down rules in json for #StyleDictionary that we are going to use in yet another project. #designsystems #UI #FE

unicorn_job's tweet image. Should designers code or not? So many times I have said from stage that no, they should not. Life is wiser. Here I am: have created a profile on Github and am writing down rules in json for #StyleDictionary that we are going to use in yet another project. #designsystems #UI #FE

Know your heels #styledictionary Did you know different kinds of heels have different names?

Thriftstoreng's tweet image. Know your heels #styledictionary

Did you know different kinds of heels have different names?

#StyleDictionary alternative: terrazzo.app Haven't tried it. But sounds interesting, especially that its built with w3c tokens as only input. I guess it all is up to how easy it is to build plugins and if you can easily get to all parts in the built process.

lukasoppermann's tweet image. #StyleDictionary alternative: terrazzo.app

Haven&apos;t tried it. But sounds interesting, especially that its built with w3c tokens as only input. I guess it all is up to how easy it is to build plugins and if you can easily get to all parts in the built process.

Loading...

Something went wrong.


Something went wrong.


United States Trends