#sysentlab search results

Excited about our publication on Palm weevils with @brunoasm & Brian Farrell out today in @Ecol_Evol. First phylogenetic analysis of Dryophthorinae reveals Cenozoic diversification onlinelibrary.wiley.com/share/UGPBMDEH… #openaccess #SysEntLab

LourdesChamorro's tweet image. Excited about our publication on Palm weevils with @brunoasm & Brian Farrell out today in @Ecol_Evol. 

First phylogenetic analysis of Dryophthorinae reveals Cenozoic diversification 

onlinelibrary.wiley.com/share/UGPBMDEH…

#openaccess #SysEntLab

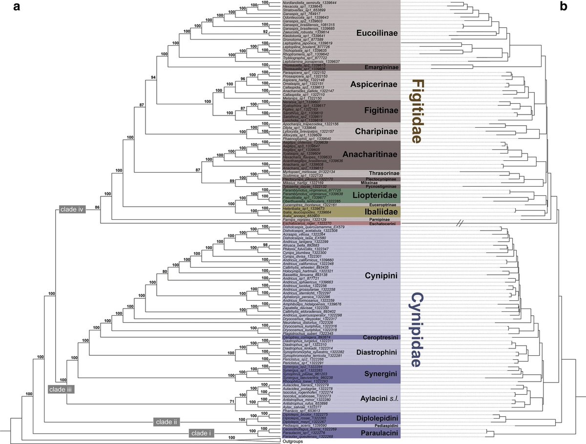
Exciting new transformative research by @BBlaimer Matt Buffington @firefangled & D . Gotzek on Cynipoid & galling evolution rdcu.be/cbfez #SysEntLab

LourdesChamorro's tweet image. Exciting new transformative research by @BBlaimer Matt Buffington @firefangled & D . Gotzek on Cynipoid & galling evolution rdcu.be/cbfez #SysEntLab

Meet M. Alma Solis, Ph.D. (@drpyralid), research entomologist and curator at @USDA_ARS #SysEntLab and @NMNH and an ESA Fellow (2018).

EntsocAmerica's tweet image. Meet M. Alma Solis, Ph.D. (@drpyralid), research entomologist and curator at @USDA_ARS #SysEntLab and @NMNH and an ESA Fellow (2018).

ARS postdoc Miles Zhang and collaborators revealed the parasitoid wasp Ormyrus labotus, a generalist with 65 known hosts in the literature, to actually be a complex of 16-18 cryptic specialist species each with a much narrower host preference. bit.ly/3L2NCdv #SysEntLab

USDA_ARS's tweet image. ARS postdoc Miles Zhang and collaborators revealed the parasitoid wasp Ormyrus labotus, a generalist with 65 known hosts in the literature, to actually be a complex of 16-18 cryptic specialist species each with a much narrower host preference. bit.ly/3L2NCdv #SysEntLab

Scientific illustrator Taina Litwak w/ ARS's Systematic Entomology Lab, contributed a mural which captures the presence of nature even in the middle of a city in the Smithsonian National Museum of Natural History’s new exhibit “Our Places: Connecting People and Nature” #SysEntLab

USDA_ARS's tweet image. Scientific illustrator Taina Litwak w/ ARS's Systematic Entomology Lab, contributed a mural which captures the presence of nature even in the middle of a city in the Smithsonian National Museum of Natural History’s new exhibit “Our Places: Connecting People and Nature” #SysEntLab
USDA_ARS's tweet image. Scientific illustrator Taina Litwak w/ ARS's Systematic Entomology Lab, contributed a mural which captures the presence of nature even in the middle of a city in the Smithsonian National Museum of Natural History’s new exhibit “Our Places: Connecting People and Nature” #SysEntLab
USDA_ARS's tweet image. Scientific illustrator Taina Litwak w/ ARS's Systematic Entomology Lab, contributed a mural which captures the presence of nature even in the middle of a city in the Smithsonian National Museum of Natural History’s new exhibit “Our Places: Connecting People and Nature” #SysEntLab

A friendly wasp? Scientists are researching whether the Chalcidoid wasp can be used to biologically control an invasive species that consumes food crops. Learn more about this and other tiny creatures in the bug corner go.usa.gov/xuYab #SysEntLab #ARSAgLab

USDA_ARS's tweet image. A friendly wasp? Scientists are researching whether the Chalcidoid wasp can be used to biologically control an invasive species that consumes food crops. Learn more about this and other tiny creatures in the bug corner go.usa.gov/xuYab #SysEntLab

#ARSAgLab

Fantastic work by Matt Buffington #SysEntLab & colleagues! Very proud. doi.org/10.1093/isd/ix…

LourdesChamorro's tweet image. Fantastic work by Matt Buffington #SysEntLab & colleagues! Very proud. doi.org/10.1093/isd/ix…
This post is unavailable.

Moved the entire 😓 (6 cabinets) Pterophoridae-plume #moth Collection ⁦@NMNH_Entomology⁩ today😀 very carefully! Empty drawers were at the end & I needed space after some of the larger genera ⁦@EntCollNet#Sysentlab@NotaLepido⁩ ⁦@TheLepSoc

drpyralid's tweet image. Moved the entire 😓 (6 cabinets) Pterophoridae-plume #moth Collection ⁦@NMNH_Entomology⁩ today😀 very carefully! Empty drawers were at the end & I needed space after some of the larger genera ⁦@EntCollNet⁩ #Sysentlab ⁦@NotaLepido⁩ ⁦@TheLepSoc⁩
drpyralid's tweet image. Moved the entire 😓 (6 cabinets) Pterophoridae-plume #moth Collection ⁦@NMNH_Entomology⁩ today😀 very carefully! Empty drawers were at the end & I needed space after some of the larger genera ⁦@EntCollNet⁩ #Sysentlab ⁦@NotaLepido⁩ ⁦@TheLepSoc⁩

I hear the organizers are top notch 😁 & clearly music lovers “Wish They Could All Be California Galls” & “Galls just wanna have fun” #SysEntLab @EntCollNet @EntsocAmerica

LourdesChamorro's tweet image. I hear the organizers are top notch 😁 & clearly music lovers “Wish They Could All Be California Galls” & “Galls just wanna have fun” #SysEntLab @EntCollNet @EntsocAmerica
This post is unavailable.

Haunted houses in Halloween are full of creatures in disguises. These plant eating flea beetles disguise themselves by making similarly shaped holes in leaves of their host plants. Learn more about their clever strategy s.si.edu/2ZhaxPX #SysEntLab #halloween2021

USDA_ARS's tweet image. Haunted houses in Halloween are full of creatures in disguises. These plant eating flea beetles disguise themselves by making similarly shaped holes in leaves of their host plants. Learn more about their clever strategy s.si.edu/2ZhaxPX  #SysEntLab #halloween2021
USDA_ARS's tweet image. Haunted houses in Halloween are full of creatures in disguises. These plant eating flea beetles disguise themselves by making similarly shaped holes in leaves of their host plants. Learn more about their clever strategy s.si.edu/2ZhaxPX  #SysEntLab #halloween2021

Battlezone: parasitic wasp vs. invasive fly! This wasp may soon prove the victor against this devastating pest of various fruits. #SysEntLab #Hymenoptera #Figitidae #Diptera #NISAW 📷Warren Wang, Simon Fraser

USDA_ARS's tweet image. Battlezone: parasitic wasp vs. invasive fly! This wasp may soon prove the victor against this devastating pest of various fruits. #SysEntLab #Hymenoptera #Figitidae #Diptera #NISAW

📷Warren Wang, Simon Fraser

How can you tell a cicada killer from other gigantic wasps? The cicada killer’s eyes are big & round/oval. The Asian giant hornet, Vespa mandarinia, has a bright orange-yellow head & dark eyes w/ a notch. The European hornet, Vespa crabro, also has dark, notched eyes. #SysEntLab

USDA_ARS's tweet image. How can you tell a cicada killer from other gigantic wasps? The cicada killer’s eyes are big & round/oval. The Asian giant hornet, Vespa mandarinia, has a bright orange-yellow head & dark eyes w/ a notch. The European hornet, Vespa crabro, also has dark, notched eyes. #SysEntLab
USDA_ARS's tweet image. How can you tell a cicada killer from other gigantic wasps? The cicada killer’s eyes are big & round/oval. The Asian giant hornet, Vespa mandarinia, has a bright orange-yellow head & dark eyes w/ a notch. The European hornet, Vespa crabro, also has dark, notched eyes. #SysEntLab

Got permission to go into ⁦@NMNH_Entomology⁩ today for 6 hours! Yippee!!! I realized I miss talking to my #SysentLab colleagues in person. It was great to work with #pyraloid moth specimens again! Torticulladia eucosmella Dyar below (Crambidae: Crambinae)

drpyralid's tweet image. Got permission to go into ⁦@NMNH_Entomology⁩ today for 6 hours! Yippee!!! I realized I miss talking to my #SysentLab colleagues in person. It was great to work with #pyraloid moth specimens again! Torticulladia eucosmella Dyar below (Crambidae: Crambinae)

𝗙𝗿𝗼𝗺 𝘁𝗵𝗲 #𝗔𝗥𝗦𝗔𝗴𝗟𝗮𝗯 𝗕𝘂𝗴 𝗖𝗼𝗿𝗻𝗲𝗿 🐛🪲🦟 ARS scientists are constantly discovering and describing new species of insects like this ostrich moth. Learn about its impact on agriculture & where you can find them go.usa.gov/xtvqU #SysEntLab 📷Kenji Nishida

USDA_ARS's tweet image. 𝗙𝗿𝗼𝗺 𝘁𝗵𝗲 #𝗔𝗥𝗦𝗔𝗴𝗟𝗮𝗯 𝗕𝘂𝗴 𝗖𝗼𝗿𝗻𝗲𝗿 🐛🪲🦟
ARS scientists are constantly discovering and describing new species of insects like this ostrich moth. Learn about its impact on agriculture & where you can find them go.usa.gov/xtvqU #SysEntLab

📷Kenji Nishida

Did you know? The ARS Systematic Entomology Lab has a collection of 100,000 specimens that can be used to identify harmful pests including these beetles--giraffe stag beetle (l), hercules beetle (r) king stag beetle (b). Learn about their work go.usa.gov/xeXR4 #SysEntLab

USDA_ARS's tweet image. Did you know? The ARS Systematic Entomology Lab has a collection of 100,000 specimens that can be used to identify harmful pests including these beetles--giraffe stag beetle (l), hercules beetle (r) king stag beetle (b). Learn about their work go.usa.gov/xeXR4 #SysEntLab

The Ligurian leafhopper established in North America in 2009 is an invasive species that feeds by puncturing plant cells and causes stippling on mints. #SysEntLab #Membracoidea #NISAW 📷 woodillj, @iNaturalist

USDA_ARS's tweet image. The Ligurian leafhopper established in North America in 2009 is an invasive species that feeds by puncturing plant cells and causes stippling on mints. #SysEntLab #Membracoidea #NISAW

📷 woodillj, @iNaturalist

The allium leafminer is a new invasive species in the United States that attacks onions, garlic and leeks. The strong smell may not be enough to repel the invasive pest. Parasitic wasps can help! Read more here go.usa.gov/xthe7 #SysEntLab #Hymenoptera #NISAW

USDA_ARS's tweet image. The allium leafminer is a new invasive species in the United States that attacks onions, garlic and leeks. The strong smell may not be enough to repel the invasive pest. Parasitic wasps can help! Read more here go.usa.gov/xthe7 #SysEntLab #Hymenoptera #NISAW

The 17-yr Magicicada Brood X may have emerged in spectacular numbers, but not to be forgotten are their non-periodic, larger cousins, with subtle black & green markings. Did you know, when cicadas emerge with them come their natural enemies? #SysEntLab

USDA_ARS's tweet image. The 17-yr Magicicada Brood X may have emerged in spectacular numbers, but not to be forgotten are their non-periodic, larger cousins, with subtle black & green markings. Did you know, when cicadas emerge with them come their natural enemies? #SysEntLab
USDA_ARS's tweet image. The 17-yr Magicicada Brood X may have emerged in spectacular numbers, but not to be forgotten are their non-periodic, larger cousins, with subtle black & green markings. Did you know, when cicadas emerge with them come their natural enemies? #SysEntLab

Do you remember spending summer evenings capturing fireflies? There are over 136 species of fireflies in the United States & Canada, but did you know fireflies are a beneficial predator of garden pests & sometimes, pollinators? Find out more: go.usa.gov/x6zU6 #SysEntLab

USDA_ARS's tweet image. Do you remember spending summer evenings capturing fireflies? There are over 136 species of fireflies in the United States & Canada, but did you know fireflies are a beneficial predator of garden pests & sometimes, pollinators? Find out more: go.usa.gov/x6zU6 #SysEntLab

A bulbous and swollen fifth metatarsomere of powerfully jumping flea beetles may function as a vibration minimizing bow stabilizer, a rod with a ball attached to the end of it. Learn more bit.ly/3KY5NnI #SysEntLab

USDA_ARS's tweet image. A bulbous and swollen fifth metatarsomere of powerfully jumping flea beetles may function as a vibration minimizing bow stabilizer, a rod with a ball attached to the end of it. Learn more bit.ly/3KY5NnI #SysEntLab

Conoce a M. Alma Solis, Ph.D. (@drpyralid), entomóloga investigadora y curadora en el @USDA_ARS #SysEntLab y @NMNH y un miembro de ESA (2018).

Somosento1's tweet image. Conoce a M. Alma Solis, Ph.D. (@drpyralid), entomóloga investigadora y curadora en el @USDA_ARS #SysEntLab y @NMNH y un miembro de ESA (2018).

Meet M. Alma Solis, Ph.D. (@drpyralid), research entomologist and curator at @USDA_ARS #SysEntLab and @NMNH and an ESA Fellow (2018).

EntsocAmerica's tweet image. Meet M. Alma Solis, Ph.D. (@drpyralid), research entomologist and curator at @USDA_ARS #SysEntLab and @NMNH and an ESA Fellow (2018).

𝗘𝗻𝘁𝗼𝗺𝗼𝗹𝗼𝗴𝗶𝗰𝗮𝗹 𝗠𝘆𝘀𝘁𝗲𝗿𝗶𝗲𝘀! Treehoppers are famous for their expanded first thoracic segment. #SysEntLab


𝗙𝘂𝗻 𝗙𝗮𝗰𝘁! Acropyga ants and root mealybugs have evolved as mutualists. The mealybugs provide honeydew for the ants, and the ants protect the mealybugs from predators. #SysEntLab


𝗘𝗻𝘁𝗼𝗺𝗼𝗹𝗼𝗴𝗶𝗰𝗮𝗹 𝗥𝗲𝗹𝗮𝘁𝗶𝗼𝗻𝘀𝗵𝗶𝗽𝘀! In 2020, chat groups helped us maintain a sense of community. A new ant-associated mealybug is named in tribute to these groups. The species epithet “telalia” means distant conversation. bit.ly/3YuhjLN #SysEntLab

USDA_ARS's tweet image. 𝗘𝗻𝘁𝗼𝗺𝗼𝗹𝗼𝗴𝗶𝗰𝗮𝗹 𝗥𝗲𝗹𝗮𝘁𝗶𝗼𝗻𝘀𝗵𝗶𝗽𝘀! In 2020, chat groups helped us maintain a sense of community. A new ant-associated mealybug is named in tribute to these groups. The species epithet “telalia” means distant conversation. bit.ly/3YuhjLN #SysEntLab

A bulbous and swollen fifth metatarsomere of powerfully jumping flea beetles may function as a vibration minimizing bow stabilizer, a rod with a ball attached to the end of it. Learn more bit.ly/3KY5NnI #SysEntLab

USDA_ARS's tweet image. A bulbous and swollen fifth metatarsomere of powerfully jumping flea beetles may function as a vibration minimizing bow stabilizer, a rod with a ball attached to the end of it. Learn more bit.ly/3KY5NnI #SysEntLab

I hear the organizers are top notch 😁 & clearly music lovers “Wish They Could All Be California Galls” & “Galls just wanna have fun” #SysEntLab @EntCollNet @EntsocAmerica

LourdesChamorro's tweet image. I hear the organizers are top notch 😁 & clearly music lovers “Wish They Could All Be California Galls” & “Galls just wanna have fun” #SysEntLab @EntCollNet @EntsocAmerica
This post is unavailable.

Meet Persimilis! This tiny mite may look creepy but this ‘mitey’ hero feasts on many mites and bugs that destroy strawberries and other crops. More here, including a cool video from @PBS loom.ly/EhVQ3Q4 #SysEntLab #CreepingItReal | #Halloween

USDA_ARS's tweet image. Meet Persimilis! This tiny mite may look creepy but this ‘mitey’ hero feasts on many mites and bugs that destroy strawberries and other crops. More here, including a cool video from @PBS loom.ly/EhVQ3Q4 #SysEntLab

#CreepingItReal | #Halloween

𝘋𝘪𝘢𝘱𝘩𝘢𝘯𝘪𝘢 𝘯𝘪𝘵𝘪𝘥𝘢𝘭𝘪𝘴, also called pumpkin caterpillar, devours leaves, burrows into stems, attacks newly set fruit & tunnels in pulp. They also feed on other members of the squash family, such as cucumbers, eggplant & melons. loom.ly/9VU7a0E #SysEntLab

USDA_ARS's tweet image. 𝘋𝘪𝘢𝘱𝘩𝘢𝘯𝘪𝘢 𝘯𝘪𝘵𝘪𝘥𝘢𝘭𝘪𝘴, also called pumpkin caterpillar, devours leaves, burrows into stems, attacks newly set fruit & tunnels in pulp. They also feed on other members of the squash family, such as cucumbers, eggplant & melons. loom.ly/9VU7a0E #SysEntLab
USDA_ARS's tweet image. 𝘋𝘪𝘢𝘱𝘩𝘢𝘯𝘪𝘢 𝘯𝘪𝘵𝘪𝘥𝘢𝘭𝘪𝘴, also called pumpkin caterpillar, devours leaves, burrows into stems, attacks newly set fruit & tunnels in pulp. They also feed on other members of the squash family, such as cucumbers, eggplant & melons. loom.ly/9VU7a0E #SysEntLab

This is stunning! Check it out at the @NMNH @USDA_ARS #SysEntLab

Scientific illustrator Taina Litwak w/ ARS's Systematic Entomology Lab, contributed a mural which captures the presence of nature even in the middle of a city in the Smithsonian National Museum of Natural History’s new exhibit “Our Places: Connecting People and Nature” #SysEntLab

USDA_ARS's tweet image. Scientific illustrator Taina Litwak w/ ARS's Systematic Entomology Lab, contributed a mural which captures the presence of nature even in the middle of a city in the Smithsonian National Museum of Natural History’s new exhibit “Our Places: Connecting People and Nature” #SysEntLab
USDA_ARS's tweet image. Scientific illustrator Taina Litwak w/ ARS's Systematic Entomology Lab, contributed a mural which captures the presence of nature even in the middle of a city in the Smithsonian National Museum of Natural History’s new exhibit “Our Places: Connecting People and Nature” #SysEntLab
USDA_ARS's tweet image. Scientific illustrator Taina Litwak w/ ARS's Systematic Entomology Lab, contributed a mural which captures the presence of nature even in the middle of a city in the Smithsonian National Museum of Natural History’s new exhibit “Our Places: Connecting People and Nature” #SysEntLab


Scientific illustrator Taina Litwak w/ ARS's Systematic Entomology Lab, contributed a mural which captures the presence of nature even in the middle of a city in the Smithsonian National Museum of Natural History’s new exhibit “Our Places: Connecting People and Nature” #SysEntLab

USDA_ARS's tweet image. Scientific illustrator Taina Litwak w/ ARS's Systematic Entomology Lab, contributed a mural which captures the presence of nature even in the middle of a city in the Smithsonian National Museum of Natural History’s new exhibit “Our Places: Connecting People and Nature” #SysEntLab
USDA_ARS's tweet image. Scientific illustrator Taina Litwak w/ ARS's Systematic Entomology Lab, contributed a mural which captures the presence of nature even in the middle of a city in the Smithsonian National Museum of Natural History’s new exhibit “Our Places: Connecting People and Nature” #SysEntLab
USDA_ARS's tweet image. Scientific illustrator Taina Litwak w/ ARS's Systematic Entomology Lab, contributed a mural which captures the presence of nature even in the middle of a city in the Smithsonian National Museum of Natural History’s new exhibit “Our Places: Connecting People and Nature” #SysEntLab

Are Asian giant hornets a threat to our native species? Dr. Buffington talks wasps and biological control. smithsonianmag.com/blogs/national… #AGH #SysEntLab


It takes scientist to accurately recreate an organism’s morphology on a canvas, reflecting the reference specimen, but it takes an artist to make this motionless and quiescent depiction come to life. #SysEntLab Check this out 👇

Exquisite imagery requires the gentle and imaginative hand of an artist like Taina R. Litwak a scientific illustrator with the @USDA_ARS & the @NMNH who joined us for our seminar series to talk about entomological art in the digital age. 🦗🎨💻🦗go.umd.edu/qFu

UMDEntomology's tweet image. Exquisite imagery requires the gentle and imaginative hand of an artist like Taina R. Litwak a scientific illustrator with the @USDA_ARS & the @NMNH who joined us for our seminar series to talk about entomological art in the digital age. 🦗🎨💻🦗go.umd.edu/qFu


A friendly wasp? Scientists are researching whether the Chalcidoid wasp can be used to biologically control an invasive species that consumes food crops. Learn more about this and other tiny creatures in the bug corner go.usa.gov/xuYab #SysEntLab #ARSAgLab

USDA_ARS's tweet image. A friendly wasp? Scientists are researching whether the Chalcidoid wasp can be used to biologically control an invasive species that consumes food crops. Learn more about this and other tiny creatures in the bug corner go.usa.gov/xuYab #SysEntLab

#ARSAgLab

ARS postdoc Miles Zhang and collaborators revealed the parasitoid wasp Ormyrus labotus, a generalist with 65 known hosts in the literature, to actually be a complex of 16-18 cryptic specialist species each with a much narrower host preference. bit.ly/3L2NCdv #SysEntLab

USDA_ARS's tweet image. ARS postdoc Miles Zhang and collaborators revealed the parasitoid wasp Ormyrus labotus, a generalist with 65 known hosts in the literature, to actually be a complex of 16-18 cryptic specialist species each with a much narrower host preference. bit.ly/3L2NCdv #SysEntLab

The allium leafminer is a new invasive species in the United States that attacks onions, garlic and leeks. The strong smell may not be enough to repel the invasive pest. Parasitic wasps can help! Read more here go.usa.gov/xthe7 #SysEntLab #Hymenoptera #NISAW

USDA_ARS's tweet image. The allium leafminer is a new invasive species in the United States that attacks onions, garlic and leeks. The strong smell may not be enough to repel the invasive pest. Parasitic wasps can help! Read more here go.usa.gov/xthe7 #SysEntLab #Hymenoptera #NISAW

The Ligurian leafhopper established in North America in 2009 is an invasive species that feeds by puncturing plant cells and causes stippling on mints. #SysEntLab #Membracoidea #NISAW 📷 woodillj, @iNaturalist

USDA_ARS's tweet image. The Ligurian leafhopper established in North America in 2009 is an invasive species that feeds by puncturing plant cells and causes stippling on mints. #SysEntLab #Membracoidea #NISAW

📷 woodillj, @iNaturalist

Battlezone: parasitic wasp vs. invasive fly! This wasp may soon prove the victor against this devastating pest of various fruits. #SysEntLab #Hymenoptera #Figitidae #Diptera #NISAW 📷Warren Wang, Simon Fraser

USDA_ARS's tweet image. Battlezone: parasitic wasp vs. invasive fly! This wasp may soon prove the victor against this devastating pest of various fruits. #SysEntLab #Hymenoptera #Figitidae #Diptera #NISAW

📷Warren Wang, Simon Fraser

𝗙𝗿𝗼𝗺 𝘁𝗵𝗲 #𝗔𝗥𝗦𝗔𝗴𝗟𝗮𝗯 𝗕𝘂𝗴 𝗖𝗼𝗿𝗻𝗲𝗿 🐛🪲🦟 ARS scientists are constantly discovering and describing new species of insects like this ostrich moth. Learn about its impact on agriculture & where you can find them go.usa.gov/xtvqU #SysEntLab 📷Kenji Nishida

USDA_ARS's tweet image. 𝗙𝗿𝗼𝗺 𝘁𝗵𝗲 #𝗔𝗥𝗦𝗔𝗴𝗟𝗮𝗯 𝗕𝘂𝗴 𝗖𝗼𝗿𝗻𝗲𝗿 🐛🪲🦟
ARS scientists are constantly discovering and describing new species of insects like this ostrich moth. Learn about its impact on agriculture & where you can find them go.usa.gov/xtvqU #SysEntLab

📷Kenji Nishida

The Eduard Jendek collection of Buprestidae is now @NMNH_Entomology - 3150 type specimens; 426 primary, mainly Agrilus - 1500+ species of Agrilus - 25,000+ specimens Thanks to @smithsonian @forestservice @USDA_APHIS @USDA_ARS & #SysEntLab #EAB

USDA's Systematic Entomology Laboratory Leads Acquisition For One of the World's Largest Private Beetle Collections go.usa.gov/xtCQY

USDA_ARS's tweet image. USDA's Systematic Entomology Laboratory Leads Acquisition For One of the World's Largest Private Beetle Collections go.usa.gov/xtCQY


No results for "#sysentlab"

Excited about our publication on Palm weevils with @brunoasm & Brian Farrell out today in @Ecol_Evol. First phylogenetic analysis of Dryophthorinae reveals Cenozoic diversification onlinelibrary.wiley.com/share/UGPBMDEH… #openaccess #SysEntLab

LourdesChamorro's tweet image. Excited about our publication on Palm weevils with @brunoasm & Brian Farrell out today in @Ecol_Evol. 

First phylogenetic analysis of Dryophthorinae reveals Cenozoic diversification 

onlinelibrary.wiley.com/share/UGPBMDEH…

#openaccess #SysEntLab

Meet M. Alma Solis, Ph.D. (@drpyralid), research entomologist and curator at @USDA_ARS #SysEntLab and @NMNH and an ESA Fellow (2018).

EntsocAmerica's tweet image. Meet M. Alma Solis, Ph.D. (@drpyralid), research entomologist and curator at @USDA_ARS #SysEntLab and @NMNH and an ESA Fellow (2018).

Exciting new transformative research by @BBlaimer Matt Buffington @firefangled & D . Gotzek on Cynipoid & galling evolution rdcu.be/cbfez #SysEntLab

LourdesChamorro's tweet image. Exciting new transformative research by @BBlaimer Matt Buffington @firefangled & D . Gotzek on Cynipoid & galling evolution rdcu.be/cbfez #SysEntLab

ARS postdoc Miles Zhang and collaborators revealed the parasitoid wasp Ormyrus labotus, a generalist with 65 known hosts in the literature, to actually be a complex of 16-18 cryptic specialist species each with a much narrower host preference. bit.ly/3L2NCdv #SysEntLab

USDA_ARS's tweet image. ARS postdoc Miles Zhang and collaborators revealed the parasitoid wasp Ormyrus labotus, a generalist with 65 known hosts in the literature, to actually be a complex of 16-18 cryptic specialist species each with a much narrower host preference. bit.ly/3L2NCdv #SysEntLab

A friendly wasp? Scientists are researching whether the Chalcidoid wasp can be used to biologically control an invasive species that consumes food crops. Learn more about this and other tiny creatures in the bug corner go.usa.gov/xuYab #SysEntLab #ARSAgLab

USDA_ARS's tweet image. A friendly wasp? Scientists are researching whether the Chalcidoid wasp can be used to biologically control an invasive species that consumes food crops. Learn more about this and other tiny creatures in the bug corner go.usa.gov/xuYab #SysEntLab

#ARSAgLab

It's cicada season! Check out this adult cicada freshly emerged from nymph skin w/ wings expanded. It's still soft and pale. Their wings appear small and crumpled then slowly expand to full size. Photo by Taina Litwak, ARS Systematic Entomology Lab, Beltsville, MD #SysEntLab

USDA_ARS's tweet image. It's cicada season! Check out this adult cicada freshly emerged from nymph skin w/ wings expanded. It's still soft and pale. Their wings appear small and crumpled then slowly expand to full size.

Photo by Taina Litwak, ARS Systematic Entomology Lab, Beltsville, MD #SysEntLab

The allium leafminer is a new invasive species in the United States that attacks onions, garlic and leeks. The strong smell may not be enough to repel the invasive pest. Parasitic wasps can help! Read more here go.usa.gov/xthe7 #SysEntLab #Hymenoptera #NISAW

USDA_ARS's tweet image. The allium leafminer is a new invasive species in the United States that attacks onions, garlic and leeks. The strong smell may not be enough to repel the invasive pest. Parasitic wasps can help! Read more here go.usa.gov/xthe7 #SysEntLab #Hymenoptera #NISAW

Haunted houses in Halloween are full of creatures in disguises. These plant eating flea beetles disguise themselves by making similarly shaped holes in leaves of their host plants. Learn more about their clever strategy s.si.edu/2ZhaxPX #SysEntLab #halloween2021

USDA_ARS's tweet image. Haunted houses in Halloween are full of creatures in disguises. These plant eating flea beetles disguise themselves by making similarly shaped holes in leaves of their host plants. Learn more about their clever strategy s.si.edu/2ZhaxPX  #SysEntLab #halloween2021
USDA_ARS's tweet image. Haunted houses in Halloween are full of creatures in disguises. These plant eating flea beetles disguise themselves by making similarly shaped holes in leaves of their host plants. Learn more about their clever strategy s.si.edu/2ZhaxPX  #SysEntLab #halloween2021

It's World Pest Day! It’s not easy being a bee! Especially when under attack from the dreaded mite, Varroa destructor. Here is a cryo-scanning electron microscope image of a varroa mite attacking a bee larva. #SysEntLab

USDA_ARS's tweet image. It's World Pest Day! It’s not easy being a bee! Especially when under attack from the dreaded mite, Varroa destructor. Here is a cryo-scanning electron microscope image of a varroa mite attacking a bee larva. #SysEntLab

Scientific illustrator Taina Litwak w/ ARS's Systematic Entomology Lab, contributed a mural which captures the presence of nature even in the middle of a city in the Smithsonian National Museum of Natural History’s new exhibit “Our Places: Connecting People and Nature” #SysEntLab

USDA_ARS's tweet image. Scientific illustrator Taina Litwak w/ ARS's Systematic Entomology Lab, contributed a mural which captures the presence of nature even in the middle of a city in the Smithsonian National Museum of Natural History’s new exhibit “Our Places: Connecting People and Nature” #SysEntLab
USDA_ARS's tweet image. Scientific illustrator Taina Litwak w/ ARS's Systematic Entomology Lab, contributed a mural which captures the presence of nature even in the middle of a city in the Smithsonian National Museum of Natural History’s new exhibit “Our Places: Connecting People and Nature” #SysEntLab
USDA_ARS's tweet image. Scientific illustrator Taina Litwak w/ ARS's Systematic Entomology Lab, contributed a mural which captures the presence of nature even in the middle of a city in the Smithsonian National Museum of Natural History’s new exhibit “Our Places: Connecting People and Nature” #SysEntLab

Fantastic work by Matt Buffington #SysEntLab & colleagues! Very proud. doi.org/10.1093/isd/ix…

LourdesChamorro's tweet image. Fantastic work by Matt Buffington #SysEntLab & colleagues! Very proud. doi.org/10.1093/isd/ix…
This post is unavailable.

Battlezone: parasitic wasp vs. invasive fly! This wasp may soon prove the victor against this devastating pest of various fruits. #SysEntLab #Hymenoptera #Figitidae #Diptera #NISAW 📷Warren Wang, Simon Fraser

USDA_ARS's tweet image. Battlezone: parasitic wasp vs. invasive fly! This wasp may soon prove the victor against this devastating pest of various fruits. #SysEntLab #Hymenoptera #Figitidae #Diptera #NISAW

📷Warren Wang, Simon Fraser

𝗙𝗿𝗼𝗺 𝘁𝗵𝗲 #𝗔𝗥𝗦𝗔𝗴𝗟𝗮𝗯 𝗕𝘂𝗴 𝗖𝗼𝗿𝗻𝗲𝗿 🐛🪲🦟 ARS scientists are constantly discovering and describing new species of insects like this ostrich moth. Learn about its impact on agriculture & where you can find them go.usa.gov/xtvqU #SysEntLab 📷Kenji Nishida

USDA_ARS's tweet image. 𝗙𝗿𝗼𝗺 𝘁𝗵𝗲 #𝗔𝗥𝗦𝗔𝗴𝗟𝗮𝗯 𝗕𝘂𝗴 𝗖𝗼𝗿𝗻𝗲𝗿 🐛🪲🦟
ARS scientists are constantly discovering and describing new species of insects like this ostrich moth. Learn about its impact on agriculture & where you can find them go.usa.gov/xtvqU #SysEntLab

📷Kenji Nishida

Did you know? The ARS Systematic Entomology Lab has a collection of 100,000 specimens that can be used to identify harmful pests including these beetles--giraffe stag beetle (l), hercules beetle (r) king stag beetle (b). Learn about their work go.usa.gov/xeXR4 #SysEntLab

USDA_ARS's tweet image. Did you know? The ARS Systematic Entomology Lab has a collection of 100,000 specimens that can be used to identify harmful pests including these beetles--giraffe stag beetle (l), hercules beetle (r) king stag beetle (b). Learn about their work go.usa.gov/xeXR4 #SysEntLab

Could this tiny mite be a friend, pest, or both? Find out and learn about some of the tiniest creatures on the planet and how they interact with the societies around them. Visit the AgLab Bug Corner go.usa.gov/xejbk #ARSAgLab #SysEntLab

USDA_ARS's tweet image. Could this tiny mite be a friend, pest, or both? Find out and learn about some of the tiniest creatures on the planet and how they interact with the societies around them. Visit the AgLab Bug Corner go.usa.gov/xejbk 

#ARSAgLab #SysEntLab

Do you remember spending summer evenings capturing fireflies? There are over 136 species of fireflies in the United States & Canada, but did you know fireflies are a beneficial predator of garden pests & sometimes, pollinators? Find out more: go.usa.gov/x6zU6 #SysEntLab

USDA_ARS's tweet image. Do you remember spending summer evenings capturing fireflies? There are over 136 species of fireflies in the United States & Canada, but did you know fireflies are a beneficial predator of garden pests & sometimes, pollinators? Find out more: go.usa.gov/x6zU6 #SysEntLab

The Ligurian leafhopper established in North America in 2009 is an invasive species that feeds by puncturing plant cells and causes stippling on mints. #SysEntLab #Membracoidea #NISAW 📷 woodillj, @iNaturalist

USDA_ARS's tweet image. The Ligurian leafhopper established in North America in 2009 is an invasive species that feeds by puncturing plant cells and causes stippling on mints. #SysEntLab #Membracoidea #NISAW

📷 woodillj, @iNaturalist

Meet Persimilis! This tiny mite may look creepy but this ‘mitey’ hero feasts on many mites and bugs that destroy strawberries and other crops. More here, including a cool video from @PBS loom.ly/EhVQ3Q4 #SysEntLab #CreepingItReal | #Halloween

USDA_ARS's tweet image. Meet Persimilis! This tiny mite may look creepy but this ‘mitey’ hero feasts on many mites and bugs that destroy strawberries and other crops. More here, including a cool video from @PBS loom.ly/EhVQ3Q4 #SysEntLab

#CreepingItReal | #Halloween

Varroa mites have a huge economic impact on agriculture (crop pollination & honey production) by parasitizing adult bees and larvae. Here is a varroa mite (in red) under the tergite of a bee, while inserting its mouthparts under a neighboring sternite #WorldPestDay #SysEntLab

USDA_ARS's tweet image. Varroa mites have a huge economic impact on agriculture (crop pollination & honey production) by parasitizing adult bees and larvae. Here is a varroa mite (in red) under the tergite of a bee, while inserting its mouthparts under a neighboring sternite #WorldPestDay #SysEntLab

I hear the organizers are top notch 😁 & clearly music lovers “Wish They Could All Be California Galls” & “Galls just wanna have fun” #SysEntLab @EntCollNet @EntsocAmerica

LourdesChamorro's tweet image. I hear the organizers are top notch 😁 & clearly music lovers “Wish They Could All Be California Galls” & “Galls just wanna have fun” #SysEntLab @EntCollNet @EntsocAmerica
This post is unavailable.

Loading...

Something went wrong.


Something went wrong.