#backenddevelopment search results
كيف تكون Backend Developer في 2025 ؟ ❗️ دور Backend Developer – هو باختصار العمود الفقري لأي مشروع رقمي ناجح ! و اليكم الخريطة الكاملة لهذا المجال خطوة بخطوة 🧠 التفاصيل من هنا ✅ facebook.com/share/p/1WvgPM… #Saios_Technology #BackendDevelopment #WebDevelopment #Programming

Endpoint 127.0.0.1:61718/api/books is live and responding! ✅ Running smoothly on local environment. #API #BackendDevelopment

Learned what Redis actually is ✅ It’s like the RAM of databases — super fast and perfect for caching! ⚡ #Python #Redis #BackendDevelopment #Database #Coding #InMemoryDB #100DaysOfCode #DevJourney

🎉 Excited to share that I’ve joined Akdenar Pvt Ltd as a Backend Developer Intern! Grateful for this opportunity and the support from everyone along the way. Looking forward to learning and growing! #internship #backendDevelopment #career #newbeginnings #grateful #Akdenar

I’ve noticed most devs procrastinate when it comes to building a portfolio. If portfolio-building had a Software Development Life Cycle… 👉 What stage are you currently in? #Tech #BackendDevelopment #SQLServer #WindowsServer #LearningInPublic #CareerGrowth

🚀 I've started my Backend Development journey! 💻✨ 🔑 First step: Node.js 🟢 ⚡️ Ran my very first code and got the server up & running 🖥️🎉 Feeling pumped to dive deeper into APIs, databases, and building real-world apps 🔧🌐 #NodeJS #BackendDevelopment #CodingJourney

🛠️ Backend Dev Progress Exploring how to set up folders & files for a professional backend project 📂⚡ Clean structure = easier scaling, teamwork & maintenance 🚀 #BuildInPublic #BackendDevelopment #MERN #100DaysOfCode

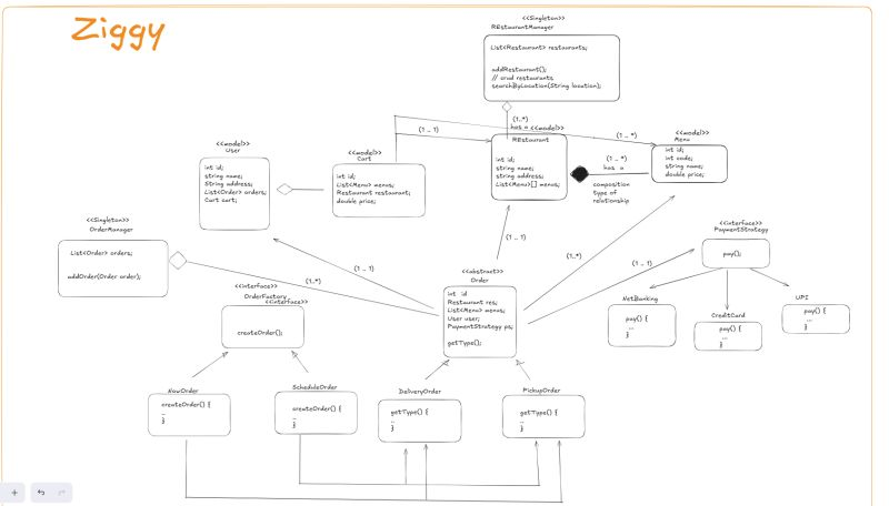
🚀 Day 25/100 — Full-Stack Kickoff 🎉 Finished backend of my Course Selling App => Auth (User & Admin) => Schemas: User, Admin, Course, Video, Purchase Payment => Payments with status & methods (UPI, Card, NetBanking) #100DaysOfCode #BackendDevelopment




Month 2 at ALX Backend was intense! I mastered loops, functions, data structures, and OOP in Python. Debugging was tough, but I learned structure, error handling, and clean coding growing stronger as a backend developer. 🚀 #ALX #BackendDevelopment

Day 33 of #100DaysCodeChallenge 1️⃣ Studied Redis in a bit more depth 2️⃣ Learned about Rate Limiter in LLD ⚙️ Got to explore a lot of new concepts today! ⚡ Productivity: Medium #BackendDevelopment #Redis #SystemDesign #100DaysOfCode #CodingJourney


I Built an Event Management System as a backend developer — handling event creation, ticketing, and Paystack payment integration. project! (live site:event-management-2-qqa8.onrender.com) #SIWES #BackendDevelopment #NodeJS #WebDevelopment #Paystack #Event
Good docs means: ✅ Faster frontend integration ✅ Fewer questions from teammates ✅ Easier onboarding for new devs ✅ Clear structure for future updates Don’t just build APIs — make them discoverable, testable, and understandable #BackendDevelopment #API #Swagger #DevTips

👨💻Day 1 of my backend journey with Node.js! #100DaysOfCode #Nodejs #BackendDevelopment #FullStackDeveloper

✅ Phase 0 - Day 40: Started learning Node.js 🚀 Backend begins — servers, APIs, and more! #100DaysOfCode #NodeJS #BackendDevelopment #WebDevelopment #CodingJourney #BuildInPublic #Developer

Wrapped up a great week practicing backend modeling with Mongoose💻 Built schemas for: 📝 ToDo App (User, Todo, SubTodo) 🛒 E-Com. System (User, Product, Order, Category) 🏥 Hospital Mg. System (Hospital, Doctor, Patient, Prescription) #BackEndDevelopment #development



Question to all the Devs.. How did you separate logic while building backend and frontend both by yourself? .. Is there a plan to follow or is it just go with the flow strategy? #BackEndDevelopment #frontendarchitecture #systemdesign #fullstackdev
Day 49 of #100DaysOfCode 🚀 🌸 Solved LeetCode QOTD: Alice & Bob Playing Flower Game 💻 Backend dev grind continues Balancing DSA + Dev is tough, but every struggle is an investment in future wins. 🔥 #LeetCode #BackendDevelopment #KeepBuilding



Day 55/#100DaysOfCode Wrapped up almost the final part of my backend — got pagination working smoothly ✅ Next stop: jumping into the UI side 🎨 For DSA, solved Find Closest Person (easy one today since I was deep into backend dev).💻#BackendDevelopment #FullStackJourney


كيف تكون Backend Developer في 2025 ؟ ❗️ دور Backend Developer – هو باختصار العمود الفقري لأي مشروع رقمي ناجح ! و اليكم الخريطة الكاملة لهذا المجال خطوة بخطوة 🧠 التفاصيل من هنا ✅ facebook.com/share/p/1WvgPM… #Saios_Technology #BackendDevelopment #WebDevelopment #Programming

Endpoint 127.0.0.1:61718/api/books is live and responding! ✅ Running smoothly on local environment. #API #BackendDevelopment

I Built an Event Management System as a backend developer — handling event creation, ticketing, and Paystack payment integration. project! (live site:event-management-2-qqa8.onrender.com) #SIWES #BackendDevelopment #NodeJS #WebDevelopment #Paystack #Event
Question to all the Devs.. How did you separate logic while building backend and frontend both by yourself? .. Is there a plan to follow or is it just go with the flow strategy? #BackEndDevelopment #frontendarchitecture #systemdesign #fullstackdev
Check these 5 habits I wrote about for building a rock-solid, high-performance PostgreSQL database. ahmedzrouqui.hashnode.dev/5-habits-for-1… #Postgres #BackendDevelopment #SQL #Performance
One thing I’ve been intentional about while building the Booz MVP is keeping cloud and infrastructure costs low without cutting corner.... #BackendDevelopment #AWS
For the Booz MVP, I’m focusing on getting the foundation right, clean architecture, stable endpoints, and predictable responses. #BackendDevelopment #SystemDesign
Just learned how to create an HTTP server using Node.js 🚀 It listens on port 7777 and responds to requests simple yet powerful to understand how the web works behind the scenes! #NodeJS #BackendDevelopment #LearningInPublic #JavaScript

Check out my github profile guys github.com/Onyedika1234 #tech #programming #backenddevelopment
"Authentication & Authorization in Backend Development" #DEVCommunity #WebDev #BackEndDevelopment #beginnersguide #programmer #Security dev.to/riteshkokam/au…
Day 33 of #100DaysCodeChallenge 1️⃣ Studied Redis in a bit more depth 2️⃣ Learned about Rate Limiter in LLD ⚙️ Got to explore a lot of new concepts today! ⚡ Productivity: Medium #BackendDevelopment #Redis #SystemDesign #100DaysOfCode #CodingJourney


🔗 Encuentra todos mis recursos tech aquí 👉 linktr.ee/soydianapinto #BackendDevelopment #ReactiveProgramming #JavaDevelopers #ProjectReactor #RxJava #AsynchronousProgramming #SoftwareEngineering #Microservices #ReactiveSystems #DevCommunity #TechEducation #WomenInTech
For the Booz MVP, I’m focusing on getting the foundation right, clean architecture, stable endpoints, and predictable responses. #BackendDevelopment #SystemDesign
I’ve been working on the backend for an on-demand service platform called Booz, It’s been interesting handling real-time service requests, payments, communication etc. Over the next few days, I’ll share what’s been working, what hasn’t, and how I’m trying to improve the system
كيف تكون Backend Developer في 2025 ؟ ❗️ دور Backend Developer – هو باختصار العمود الفقري لأي مشروع رقمي ناجح ! و اليكم الخريطة الكاملة لهذا المجال خطوة بخطوة 🧠 التفاصيل من هنا ✅ facebook.com/share/p/1WvgPM… #Saios_Technology #BackendDevelopment #WebDevelopment #Programming

What if I told you that soon, this workflow will be possible: @figma → Visual Backend Design → Full Node.js App In minutes, not weeks ⚡ #ComingSoon #Figma #BackendDevelopment

Endpoint 127.0.0.1:61718/api/books is live and responding! ✅ Running smoothly on local environment. #API #BackendDevelopment

🚀 Day 25/100 — Full-Stack Kickoff 🎉 Finished backend of my Course Selling App => Auth (User & Admin) => Schemas: User, Admin, Course, Video, Purchase Payment => Payments with status & methods (UPI, Card, NetBanking) #100DaysOfCode #BackendDevelopment




I’ve noticed most devs procrastinate when it comes to building a portfolio. If portfolio-building had a Software Development Life Cycle… 👉 What stage are you currently in? #Tech #BackendDevelopment #SQLServer #WindowsServer #LearningInPublic #CareerGrowth

Learned what Redis actually is ✅ It’s like the RAM of databases — super fast and perfect for caching! ⚡ #Python #Redis #BackendDevelopment #Database #Coding #InMemoryDB #100DaysOfCode #DevJourney

"Countdown Timer⏳" it is and , its just a little project form my side it is always good to practice concepts by building small projects. Well Until then STAY HARD💪. #webdeveloper #SoftwareEngineering #BackEndDevelopment #Java

🛠️ Backend Dev Progress Exploring how to set up folders & files for a professional backend project 📂⚡ Clean structure = easier scaling, teamwork & maintenance 🚀 #BuildInPublic #BackendDevelopment #MERN #100DaysOfCode

Day 58 of Sigma 8.0 🚀 Learned about Mongoose Models Insert (single & multiple) in DB 📝 Find & Update operations 🔄 Step by step, MongoDB & Mongoose are getting clearer 💡 #MongoDB #Mongoose #BackendDevelopment #100DaysOfCode @ApnacollegeX @ShradhaKhapra_

🎉 Excited to share that I’ve joined Akdenar Pvt Ltd as a Backend Developer Intern! Grateful for this opportunity and the support from everyone along the way. Looking forward to learning and growing! #internship #backendDevelopment #career #newbeginnings #grateful #Akdenar

Will the cookie-factory serialize my snacks too? Source: devhubby.com/thread/how-to-… #LearnRust #RustCode #BackendDevelopment #Programming #instacookies #rust

Day 31/100⚙️ > Explored ORMs with Prisma > Designed DB models & relationships > Ran migrations to keep schema in sync #100DaysOfCode #Prisma #BackendDevelopment #BuildInPublic

🚀 I've started my Backend Development journey! 💻✨ 🔑 First step: Node.js 🟢 ⚡️ Ran my very first code and got the server up & running 🖥️🎉 Feeling pumped to dive deeper into APIs, databases, and building real-world apps 🔧🌐 #NodeJS #BackendDevelopment #CodingJourney

⚡ Leveling up my backend journey with Node.js + Express.js 🚀 Dived into 📡 Requests & Responses, 📂 File Serving, 🌐 CORS, 🛡️ Middleware, and ⏱️ Job Scheduling. Step by step, building the backbone of real-world apps! 💻🔥 #Nodejs #Expressjs #BackendDevelopment #WebDevJourney


👨💻Day 1 of my backend journey with Node.js! #100DaysOfCode #Nodejs #BackendDevelopment #FullStackDeveloper

Today I completed the serializers part in Django REST Framework! 🚀 ✅ Nested serializers with ForeignKey & ManyToMany fields ✅ Custom & advanced serializer validations Learned how to handle complex data structures smoothly 🔥 #Django #BackendDevelopment #DRF

✅ Phase 0 - Day 40: Started learning Node.js 🚀 Backend begins — servers, APIs, and more! #100DaysOfCode #NodeJS #BackendDevelopment #WebDevelopment #CodingJourney #BuildInPublic #Developer

Something went wrong.
Something went wrong.
United States Trends
- 1. D’Angelo 169K posts
- 2. D’Angelo 169K posts
- 3. Brown Sugar 14.5K posts
- 4. Black Messiah 6,669 posts
- 5. Voodoo 14.2K posts
- 6. #GoodTimebro 1,456 posts
- 7. Happy Birthday Charlie 117K posts
- 8. Powell 35.4K posts
- 9. How Does It Feel 6,679 posts
- 10. #PortfolioDay 9,228 posts
- 11. Osimhen 105K posts
- 12. #BornOfStarlightHeeseung 80.2K posts
- 13. Pentagon 95.9K posts
- 14. Neo-Soul 15.5K posts
- 15. Alex Jones 26.9K posts
- 16. Sandy Hook 10.7K posts
- 17. Untitled 5,838 posts
- 18. Jill Scott 1,038 posts
- 19. CJGJ N/A
- 20. Devil's Pie N/A