#blender5 search results

all in @Blender ... share your blender art in the comments !!! Let's celebrate the release of #blender5.0

DesignYourEuph1's tweet image. all in @Blender ...
share your blender art in the comments !!! Let's celebrate the release of #blender5.0
DesignYourEuph1's tweet image. all in @Blender ...
share your blender art in the comments !!! Let's celebrate the release of #blender5.0
DesignYourEuph1's tweet image. all in @Blender ...
share your blender art in the comments !!! Let's celebrate the release of #blender5.0
DesignYourEuph1's tweet image. all in @Blender ...
share your blender art in the comments !!! Let's celebrate the release of #blender5.0

Wow, Blender 5.0 ^ ^ I only expected Repeat zones, but Node Closures are just remarkable. I tested with my SDF Setup, and customization, speed & performance have all improved. #blender #b3d #blender5.0 #3DCG


AIの波についていけず結局自力で3D動かしてる人 #b3d #blender5


Playing with the new modifiers in Blender 5.0 #b3d #blender5 #motiongraphics


Blender 5.0 Archviz #b3d #blender #blender5.0 #3DCG #archviz

SAXN___'s tweet image. Blender 5.0 Archviz 
#b3d  #blender #blender5.0 #3DCG #archviz
SAXN___'s tweet image. Blender 5.0 Archviz 
#b3d  #blender #blender5.0 #3DCG #archviz

Blender 5.0 incoming ^^ Massive appreciation to the Blender Foundation, the awesome artists who donated to the Blender Development Fund and Personally, my deepest thanks, which will never be enough, to you who fed me by purchasing my product 🙇‍♂️ #b3d #blender #blender5.0 #3DCG


My first ever render in blender... A master stroke in making... Maulik Studio I'm a total newbie...but I'm locked in... #b3d #blender5


DeepPaint week06 リメイクををしてみました。 #山梨市 #旧室伏学校 #Blender5 #DeepPaint

Sunyufang's tweet image. DeepPaint week06 リメイクををしてみました。
#山梨市 #旧室伏学校 #Blender5 #DeepPaint

#Voronoi texture changed and may break your material in #Blender #Blender5 bit.ly/4pirSOP

contentguild's tweet image. #Voronoi texture changed and may break your material in #Blender #Blender5  bit.ly/4pirSOP

glass dispersion exploration #b3d #blender5


Curve to Tube Modifier in #Blender Explained in 6 Minutes - #blender5 bit.ly/4ibHDoD

contentguild's tweet image. Curve to Tube Modifier in #Blender Explained in 6 Minutes - #blender5  bit.ly/4ibHDoD

Import Methods for Asset Libraries in #Blender 5.0 - #blender5 bit.ly/4omPm4N

contentguild's tweet image. Import Methods for Asset Libraries in #Blender 5.0 - #blender5  bit.ly/4omPm4N

#Blender5.0 アップにしてよく見ると、目の周りにふわっとグラデーションが入ってるんですよね。4.5のときからあったのかなぁ? まぁ、これはこれでいいような気もするので、今日から5.0を使っていきましょうか。

KudoShusak's tweet image. #Blender5.0
アップにしてよく見ると、目の周りにふわっとグラデーションが入ってるんですよね。4.5のときからあったのかなぁ?
まぁ、これはこれでいいような気もするので、今日から5.0を使っていきましょうか。

Anybody else has problems writting files (cryptomattes in my case) with the file output node in the compositor ? #blender #blender5


Archviz Shrine #b3d #blender #blender5.0 #3DCG

SAXN___'s tweet image. Archviz Shrine
#b3d  #blender #blender5.0 #3DCG

#blender #cycles #blender5 i didnt finished this yet, just checked out UDIMS pipeline, so quick draft render from scratch i def gonna do cinematic =D

delphinipls's tweet image. #blender #cycles #blender5 
i didnt finished this yet, just checked out UDIMS pipeline, so quick draft render from scratch
i def gonna do cinematic =D

AIの波についていけず結局自力で3D動かしてる人 #b3d #blender5


Curve to Tube Modifier in #Blender Explained in 6 Minutes - #blender5 bit.ly/4ibHDoD

contentguild's tweet image. Curve to Tube Modifier in #Blender Explained in 6 Minutes - #blender5  bit.ly/4ibHDoD

Anybody else has problems writting files (cryptomattes in my case) with the file output node in the compositor ? #blender #blender5


#Blender5.0 mit zahlreichen Neuerungen verfügbar – Intel-Macs bleiben außen vor | Die sind ja schon antik, für 68000er gibt’s das auch nicht. 🤡 | #MacTechNews mactechnews.de/news/article/B…


#Voronoi texture changed and may break your material in #Blender #Blender5 bit.ly/4pirSOP

contentguild's tweet image. #Voronoi texture changed and may break your material in #Blender #Blender5  bit.ly/4pirSOP

Wow, Blender 5.0 ^ ^ I only expected Repeat zones, but Node Closures are just remarkable. I tested with my SDF Setup, and customization, speed & performance have all improved. #blender #b3d #blender5.0 #3DCG


Import Methods for Asset Libraries in #Blender 5.0 - #blender5 bit.ly/4omPm4N

contentguild's tweet image. Import Methods for Asset Libraries in #Blender 5.0 - #blender5  bit.ly/4omPm4N

O Blender 5 chegou com interface renovada, fluxo de trabalho mais rápido e novos recursos para modelagem, materiais e animação. Veja tudo o que muda: maxrender.com.br/artigo/blender… #MaxRender #Blender5 #blender3d

maxrender_CG's tweet image. O Blender 5 chegou com interface renovada, fluxo de trabalho mais rápido e novos recursos para modelagem, materiais e animação.
Veja tudo o que muda: maxrender.com.br/artigo/blender… 

#MaxRender #Blender5 #blender3d

Top one was made with circular array - displacement - solidify - bevel - an empty driving the displacement movement Bottom one uses vertex weight proximity - displacement - instance on elements Working on the tutorials today #b3d #blender5

Playing with the new modifiers in Blender 5.0 #b3d #blender5 #motiongraphics



We made a super quick overview video to sum up all the new things in Blender 5.0, check it out! 🔥  #blender #blender3d #blender5 youtu.be/ryc9e-_TTZA

polygoniq's tweet card. What's new in Blender 5.0 | Quick Overview

youtube.com

YouTube

What's new in Blender 5.0 | Quick Overview


DeepPaint week06 リメイクををしてみました。 #山梨市 #旧室伏学校 #Blender5 #DeepPaint

Sunyufang's tweet image. DeepPaint week06 リメイクををしてみました。
#山梨市 #旧室伏学校 #Blender5 #DeepPaint

Playing with the new modifiers in Blender 5.0 #b3d #blender5 #motiongraphics


#Blender5.0 アップにしてよく見ると、目の周りにふわっとグラデーションが入ってるんですよね。4.5のときからあったのかなぁ? まぁ、これはこれでいいような気もするので、今日から5.0を使っていきましょうか。

KudoShusak's tweet image. #Blender5.0
アップにしてよく見ると、目の周りにふわっとグラデーションが入ってるんですよね。4.5のときからあったのかなぁ?
まぁ、これはこれでいいような気もするので、今日から5.0を使っていきましょうか。

🖌️ O Blender 5.0 chega com interface renovada, suporte a HDR, ACES e Vulkan, exigindo GPUs modernas: NVIDIA GeForce 900+, AMD GCN 4ª geração+ e Intel Kaby Lake+. Placas antigas perdem suporte oficial, recomendando-se a versão 4.5 LTS. Fonte: VideoCardZ #Blender5

j_a_p_a_h__'s tweet image. 🖌️ O Blender 5.0 chega com interface renovada, suporte a HDR, ACES e Vulkan, exigindo GPUs modernas: NVIDIA GeForce 900+, AMD GCN 4ª geração+ e Intel Kaby Lake+. Placas antigas perdem suporte oficial, recomendando-se a versão 4.5 LTS. Fonte: VideoCardZ #Blender5
j_a_p_a_h__'s tweet image. 🖌️ O Blender 5.0 chega com interface renovada, suporte a HDR, ACES e Vulkan, exigindo GPUs modernas: NVIDIA GeForce 900+, AMD GCN 4ª geração+ e Intel Kaby Lake+. Placas antigas perdem suporte oficial, recomendando-se a versão 4.5 LTS. Fonte: VideoCardZ #Blender5
j_a_p_a_h__'s tweet image. 🖌️ O Blender 5.0 chega com interface renovada, suporte a HDR, ACES e Vulkan, exigindo GPUs modernas: NVIDIA GeForce 900+, AMD GCN 4ª geração+ e Intel Kaby Lake+. Placas antigas perdem suporte oficial, recomendando-se a versão 4.5 LTS. Fonte: VideoCardZ #Blender5

Blender 5.0 Archviz #b3d #blender #blender5.0 #3DCG #archviz

SAXN___'s tweet image. Blender 5.0 Archviz 
#b3d  #blender #blender5.0 #3DCG #archviz
SAXN___'s tweet image. Blender 5.0 Archviz 
#b3d  #blender #blender5.0 #3DCG #archviz

all in @Blender ... share your blender art in the comments !!! Let's celebrate the release of #blender5.0

DesignYourEuph1's tweet image. all in @Blender ...
share your blender art in the comments !!! Let's celebrate the release of #blender5.0
DesignYourEuph1's tweet image. all in @Blender ...
share your blender art in the comments !!! Let's celebrate the release of #blender5.0
DesignYourEuph1's tweet image. all in @Blender ...
share your blender art in the comments !!! Let's celebrate the release of #blender5.0
DesignYourEuph1's tweet image. all in @Blender ...
share your blender art in the comments !!! Let's celebrate the release of #blender5.0

Archviz Shrine #b3d #blender #blender5.0 #3DCG

SAXN___'s tweet image. Archviz Shrine
#b3d  #blender #blender5.0 #3DCG

#Blender5.0 アップにしてよく見ると、目の周りにふわっとグラデーションが入ってるんですよね。4.5のときからあったのかなぁ? まぁ、これはこれでいいような気もするので、今日から5.0を使っていきましょうか。

KudoShusak's tweet image. #Blender5.0
アップにしてよく見ると、目の周りにふわっとグラデーションが入ってるんですよね。4.5のときからあったのかなぁ?
まぁ、これはこれでいいような気もするので、今日から5.0を使っていきましょうか。

How did an open‑source tool just make half the industry rethink its pipeline? Blender 5.0 Alpha isn’t just another update. #blender5 #3dsoftware #opensourcecreativity #animationproduction #cgcommunity

Blackd0824's tweet image. How did an open‑source tool just make half the industry rethink its pipeline?

Blender 5.0 Alpha isn’t just another update.

#blender5 #3dsoftware #opensourcecreativity #animationproduction #cgcommunity

DeepPaint week06 リメイクををしてみました。 #山梨市 #旧室伏学校 #Blender5 #DeepPaint

Sunyufang's tweet image. DeepPaint week06 リメイクををしてみました。
#山梨市 #旧室伏学校 #Blender5 #DeepPaint

#blender #cycles #blender5 i didnt finished this yet, just checked out UDIMS pipeline, so quick draft render from scratch i def gonna do cinematic =D

delphinipls's tweet image. #blender #cycles #blender5 
i didnt finished this yet, just checked out UDIMS pipeline, so quick draft render from scratch
i def gonna do cinematic =D

Blender 5.0 is here! Watch the full video: youtu.be/QOhZH2230tY It brings huge updates to Geometry Nodes — with new Simulation Nodes, Volume Grids, and better performance. #Blender #Blender3D #Blender5 #3DModeling #GeometryNodes

TutsInspir94132's tweet image. Blender 5.0 is here! 
Watch the full video: youtu.be/QOhZH2230tY

It brings huge updates to Geometry Nodes — with new Simulation Nodes, Volume Grids, and better performance. 

#Blender #Blender3D #Blender5 #3DModeling #GeometryNodes

𝐖𝐚𝐭𝐜𝐡 𝐭𝐡𝐞 𝐟𝐮𝐥𝐥 𝐯𝐢𝐝𝐞𝐨 𝐡𝐞𝐫𝐞: youtu.be/DQFGu2arep0 Blender 5.0 Beta is here with powerful new 3D tools and major workflow updates! #Blender5 #Blender5Beta #Blender3D #GeometryNodes #BlenderModeling #BlenderSculpting #BlenderUV #BlenderUpdate #3DModeling

TutsInspir94132's tweet image. 𝐖𝐚𝐭𝐜𝐡 𝐭𝐡𝐞 𝐟𝐮𝐥𝐥 𝐯𝐢𝐝𝐞𝐨 𝐡𝐞𝐫𝐞: youtu.be/DQFGu2arep0 
Blender 5.0 Beta is here with powerful new 3D tools and major workflow updates! #Blender5 #Blender5Beta #Blender3D #GeometryNodes #BlenderModeling #BlenderSculpting #BlenderUV #BlenderUpdate #3DModeling

#blender5 #array in the new circular array it really needs the ability to rotate source geommetry independently of the array, do we need to have a rotation modifier to place before the circular array?

RussDionne's tweet image. #blender5  #array in the new circular array it really needs the ability to rotate source geommetry independently of the array, do we need to have a rotation modifier to place before the circular array?

Curve to Tube Modifier in #Blender Explained in 6 Minutes - #blender5 bit.ly/4ibHDoD

contentguild's tweet image. Curve to Tube Modifier in #Blender Explained in 6 Minutes - #blender5  bit.ly/4ibHDoD

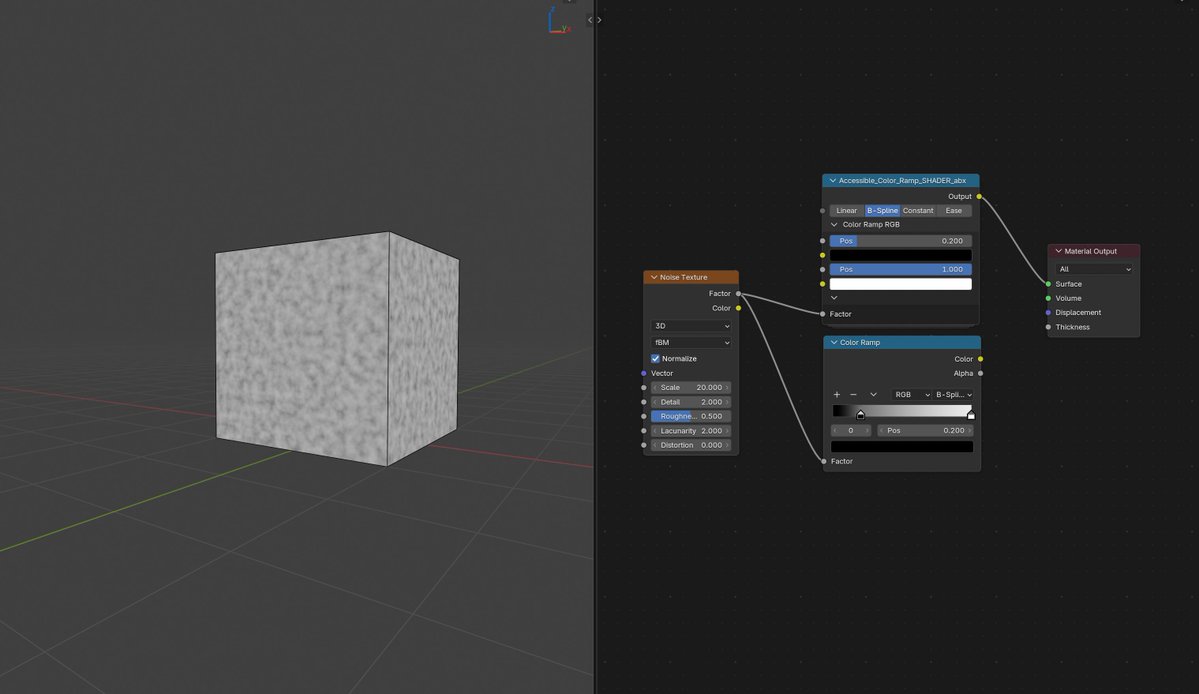
So Blender 5.0 is out and I'm so excited! I watched all the updates yesterday and I finished my dynamic color ramp for shader and geonodes (no drivers) ! alexbloch.gumroad.com/l/color_ramp_d… It's free! Please share, it would mean a lot 💜💜💜! #b3d #blender5 #geonodes #geometrynodes

AltBlocx's tweet image. So Blender 5.0 is out and I'm so excited! 
I watched all the updates yesterday and I finished my dynamic color ramp for shader and geonodes (no drivers) !

alexbloch.gumroad.com/l/color_ramp_d…

It's free! Please share, it would mean a lot 💜💜💜! 
 #b3d #blender5 #geonodes #geometrynodes

Bundles, Closures and New Geometry Node Sockets in #Blender 5.0 - #blender5 bit.ly/4nN49G9

contentguild's tweet image. Bundles, Closures and New Geometry Node Sockets in #Blender 5.0 - #blender5 bit.ly/4nN49G9

#Voronoi texture changed and may break your material in #Blender #Blender5 bit.ly/4pirSOP

contentguild's tweet image. #Voronoi texture changed and may break your material in #Blender #Blender5  bit.ly/4pirSOP

Blender 5.x Tuto Français - Formation gratuite youtu.be/UCsr4o6OLRk?si… via @YouTube Sur fr.tuto.com, vous retrouverez ma formation gratuite sur Blender 5, Bonne formation et bon apprentissage, #Blender5 #tutofr #frtutocom

sitejmr1's tweet image. Blender 5.x Tuto Français - Formation gratuite youtu.be/UCsr4o6OLRk?si… via @YouTube 

Sur fr.tuto.com, vous retrouverez ma formation gratuite sur Blender 5,

Bonne formation et bon apprentissage,

#Blender5 #tutofr #frtutocom

O Blender 5 chegou com interface renovada, fluxo de trabalho mais rápido e novos recursos para modelagem, materiais e animação. Veja tudo o que muda: maxrender.com.br/artigo/blender… #MaxRender #Blender5 #blender3d

maxrender_CG's tweet image. O Blender 5 chegou com interface renovada, fluxo de trabalho mais rápido e novos recursos para modelagem, materiais e animação.
Veja tudo o que muda: maxrender.com.br/artigo/blender… 

#MaxRender #Blender5 #blender3d

🖌️ O Blender 5.0 chega com interface renovada, suporte a HDR, ACES e Vulkan, exigindo GPUs modernas: NVIDIA GeForce 900+, AMD GCN 4ª geração+ e Intel Kaby Lake+. Placas antigas perdem suporte oficial, recomendando-se a versão 4.5 LTS. Fonte: VideoCardZ #Blender5

j_a_p_a_h__'s tweet image. 🖌️ O Blender 5.0 chega com interface renovada, suporte a HDR, ACES e Vulkan, exigindo GPUs modernas: NVIDIA GeForce 900+, AMD GCN 4ª geração+ e Intel Kaby Lake+. Placas antigas perdem suporte oficial, recomendando-se a versão 4.5 LTS. Fonte: VideoCardZ #Blender5
j_a_p_a_h__'s tweet image. 🖌️ O Blender 5.0 chega com interface renovada, suporte a HDR, ACES e Vulkan, exigindo GPUs modernas: NVIDIA GeForce 900+, AMD GCN 4ª geração+ e Intel Kaby Lake+. Placas antigas perdem suporte oficial, recomendando-se a versão 4.5 LTS. Fonte: VideoCardZ #Blender5
j_a_p_a_h__'s tweet image. 🖌️ O Blender 5.0 chega com interface renovada, suporte a HDR, ACES e Vulkan, exigindo GPUs modernas: NVIDIA GeForce 900+, AMD GCN 4ª geração+ e Intel Kaby Lake+. Placas antigas perdem suporte oficial, recomendando-se a versão 4.5 LTS. Fonte: VideoCardZ #Blender5

Import Methods for Asset Libraries in #Blender 5.0 - #blender5 bit.ly/4omPm4N

contentguild's tweet image. Import Methods for Asset Libraries in #Blender 5.0 - #blender5  bit.ly/4omPm4N

Loading...

Something went wrong.


Something went wrong.


United States Trends