#coretechnologie ผลการค้นหา

Pensez à vous inscrire à notre atelier solution sur les échanges de données. ✍️ Inscription gratuite > bit.ly/2I57SQ9 Cet atelier s’appuiera sur l’expertise de #CoreTechnologie qui couvre l’ensemble des points abordés avec ses solutions. 📅 Rendez-vous le 19 mars à Lyon

af_micado's tweet image. Pensez à vous inscrire à notre atelier solution sur les échanges de données. 
✍️ Inscription gratuite > bit.ly/2I57SQ9
Cet atelier s’appuiera sur l’expertise de #CoreTechnologie qui couvre l’ensemble des points abordés avec ses solutions.
📅 Rendez-vous le 19 mars à Lyon

Mit der neuesten Version der #3D-Druck-Software 4D_Additive von #Coretechnologie können #3D-Scan-Daten und andere #STL-Dateien mit einer sogenannten Marching Cube-Funktion in kürzester Zeit in geschlossene #Volumenkörper verwandelt und vereinfacht digital-engineering-magazin.de/?p=109120

de_magazin's tweet image. Mit der neuesten Version der #3D-Druck-Software 4D_Additive von #Coretechnologie können #3D-Scan-Daten und andere #STL-Dateien mit einer sogenannten Marching Cube-Funktion in kürzester Zeit in geschlossene #Volumenkörper verwandelt und vereinfacht digital-engineering-magazin.de/?p=109120

⚡️ @CoreTechnologie soutient et sponsorise l'European Summit for Women in AM de Berlin 🏆 👏 #AMForum2019 #CoreTechnologie #4D_Additive #3Dprinting @SimoneDorenburg @MarieLanger @valeriatirelli @LisaWidmann @GretaDAngelo @StefanieBrickwede 🏆 👏 @IPM_Network

📷Picture from the European Summit for Women in #AdditiveManufacturing Forum ⚡️... in Berlin-Germany... 👉@CoreTechnologie was a sponsor for the event #AMforum2019 #CoreTechnologie #4D_Additive #3dprinting

CoreTechnologie's tweet image. 📷Picture from the European Summit for Women in #AdditiveManufacturing Forum ⚡️... in Berlin-Germany... 
👉@CoreTechnologie was a sponsor for the event 
#AMforum2019 #CoreTechnologie #4D_Additive #3dprinting


Neue Software für die additive Fertigung der Zukunft pr-gateway.de/s/354065 #CoreTechnologie #3D #CAD

presseticker's tweet image. Neue Software für die additive Fertigung der Zukunft pr-gateway.de/s/354065

#CoreTechnologie #3D #CAD

Notre partenaire #CoreTechnologie, fournisseur principal de solutions d'interopérabilité et de conversion de données #CAO #3D, vous présente la solution 4D_Additive, couvrant de bout en bout la préparation des modèles et leur production par #impression 3D. goo.gl/9AmC3g

Expo_Permanente's tweet image. Notre partenaire #CoreTechnologie, fournisseur principal de solutions d'interopérabilité et de conversion de données #CAO #3D, vous présente la solution 4D_Additive, couvrant de bout en bout la préparation des modèles et leur production par #impression 3D.
goo.gl/9AmC3g

#MercedesBenz hat die neueste Version des 3D_Evolution #CAD Universalkonverters von #Coretechnologie für den #Datenaustausch mit dem #JT10.5 Datenformat zertifiziert. Die aktuelle #Zertifizierung umfasst Modelle, die mit den CAD-Systemen #CatiaV5 und digital-engineering-magazin.de/?p=109514

de_magazin's tweet image. #MercedesBenz hat die neueste Version des 3D_Evolution #CAD Universalkonverters von #Coretechnologie für den #Datenaustausch mit dem #JT10.5 Datenformat zertifiziert. Die aktuelle #Zertifizierung umfasst Modelle, die mit den CAD-Systemen #CatiaV5 und digital-engineering-magazin.de/?p=109514

Neue Software für Direktschnittstellen zu CAD-Systemen pr-gateway.de/s/362134 #CoreTechnologie #CAD #3D

presseticker's tweet image. Neue Software für Direktschnittstellen zu CAD-Systemen pr-gateway.de/s/362134

#CoreTechnologie #CAD #3D

Cheers to the end of the year! 🥂 But the excitement doesn't stop there - brace yourselves for an amazing lineup of new events coming your way in 2024! #CoreTechnologie #4D_Additive #3D_Evolution #3D_Analyzer #3D_Kernel_IO

CoreTechnologie's tweet image. Cheers to the end of the year! 🥂 But the excitement doesn't stop there - brace yourselves for an amazing lineup of new events coming your way in 2024!

#CoreTechnologie #4D_Additive #3D_Evolution #3D_Analyzer #3D_Kernel_IO

Formnext Messeneuheit: Neue 3D Printing Software-Version pr-gateway.de/s/392463 #CoreTechnologie #Software #Formnext

presseticker's tweet image. Formnext Messeneuheit: Neue 3D Printing Software-Version pr-gateway.de/s/392463

#CoreTechnologie #Software #Formnext

#Day5 pictures from @IMTEX 🇮🇳. Drop by our booth N° A160 🚩 in Hall 4, our team is waiting for you to present all new about our range of products .... #IMTEX #CoreTechnologie #TheStrongestCADConverter #3D_Evolution #3Dprinting#4D_Additive #additivemanufacturing

CoreTechnologie's tweet image. #Day5 pictures from @IMTEX 🇮🇳. Drop by our booth N° A160 🚩 in Hall 4, our team is waiting for you to present all new about our range of products ....
#IMTEX #CoreTechnologie #TheStrongestCADConverter #3D_Evolution #3Dprinting ️#4D_Additive #additivemanufacturing
CoreTechnologie's tweet image. #Day5 pictures from @IMTEX 🇮🇳. Drop by our booth N° A160 🚩 in Hall 4, our team is waiting for you to present all new about our range of products ....
#IMTEX #CoreTechnologie #TheStrongestCADConverter #3D_Evolution #3Dprinting ️#4D_Additive #additivemanufacturing
CoreTechnologie's tweet image. #Day5 pictures from @IMTEX 🇮🇳. Drop by our booth N° A160 🚩 in Hall 4, our team is waiting for you to present all new about our range of products ....
#IMTEX #CoreTechnologie #TheStrongestCADConverter #3D_Evolution #3Dprinting ️#4D_Additive #additivemanufacturing
CoreTechnologie's tweet image. #Day5 pictures from @IMTEX 🇮🇳. Drop by our booth N° A160 🚩 in Hall 4, our team is waiting for you to present all new about our range of products ....
#IMTEX #CoreTechnologie #TheStrongestCADConverter #3D_Evolution #3Dprinting ️#4D_Additive #additivemanufacturing

Software-Pionier CoreTechnologie auf der Messe Formnext pr-gateway.de/s/374440 #CoreTechnologie #Formnext #Software

presseticker's tweet image. Software-Pionier CoreTechnologie auf der Messe Formnext pr-gateway.de/s/374440

#CoreTechnologie #Formnext #Software

Journée #GALIA - Le digital au service de la performance des échanges collaboratifs #CoreTechnologie interviendra à la table ronde "Interopérabilité à moindre coût par l'usage des standards - Illustration par STEP AP242" @cao_fr @CADmagazine @usinenouvelle bit.ly/2DHpn1g

SophieGarofalo's tweet image. Journée #GALIA - Le digital au service de la performance des échanges collaboratifs #CoreTechnologie interviendra à la table ronde "Interopérabilité à moindre coût par l'usage des standards - Illustration par STEP AP242" @cao_fr @CADmagazine @usinenouvelle bit.ly/2DHpn1g

Software-Innovation: 3D Master für die digitale Fabrik pr-gateway.de/s/353537 #3D #Master #CoreTechnologie

presseticker's tweet image. Software-Innovation: 3D Master für die digitale Fabrik pr-gateway.de/s/353537

#3D #Master #CoreTechnologie

📣 Exciting News! Join us at #Manufacturing World Japan, the world's leading trade show for the manufacturing #industry! From June 21-23, 2023 East Hall 1 / Booth 10-21 Tokyo Big Sight #CoreTechnologie #ManufacturingWorldJapan

CoreTechnologie's tweet image. 📣 Exciting News! Join us at #Manufacturing World Japan, the world's leading trade show for the manufacturing #industry!

From June 21-23, 2023
East Hall 1 / Booth 10-21
Tokyo Big Sight

#CoreTechnologie #ManufacturingWorldJapan

🚩 #CoreTechnologie⚡️ Solutions logicielles de #Conversions #CAO 3D au @SIANEtlse avec les #Industriels de La Région @Occitanie 👉 @CaroleDelga @Toulouse 🛰✈️ En savoir coretechnologie.com

SophieGarofalo's tweet image. 🚩 #CoreTechnologie⚡️ Solutions logicielles de #Conversions #CAO 3D au @SIANEtlse avec les #Industriels de La Région @Occitanie 
👉 @CaroleDelga @Toulouse  🛰✈️ En savoir coretechnologie.com

CoreTechnologie und Phasio präsentieren neue AM-Lösung pr-gateway.de/s/460910 #CoreTechnologie # Phasio # Software # Rapid + TCT

presseticker's tweet image. CoreTechnologie und Phasio präsentieren neue AM-Lösung pr-gateway.de/s/460910

#CoreTechnologie # Phasio # Software # Rapid + TCT

Der #Software-Entwickler CT #CoreTechnologie hat den #CAD-Konverter #3D_Evolution weiterentwickelt und stellt als aktuelle Ergänzung Nativschnittstellen für das Lesen von #Solidedge sowie zum Schreiben von #Nx- sowie #Solidworks-Dateien vor. digital-engineering-magazin.de/so-lassen-sich…

de_magazin's tweet image. Der #Software-Entwickler CT #CoreTechnologie hat den #CAD-Konverter #3D_Evolution weiterentwickelt und stellt als aktuelle Ergänzung Nativschnittstellen für das Lesen von #Solidedge sowie zum Schreiben von #Nx- sowie #Solidworks-Dateien vor.

digital-engineering-magazin.de/so-lassen-sich…

Der Software-Hersteller #CoreTechnologie ist eine Partnerschaft mit dem Drucker-Spezialisten Weirather eingegangen und realisiert so ein offenes System für den SLS #3D-Druck von hochwertigen Kunststoffteilen. digital-engineering-magazin.de/sls-3d-druck-o…

de_magazin's tweet image. Der Software-Hersteller #CoreTechnologie ist eine Partnerschaft mit dem Drucker-Spezialisten Weirather eingegangen und realisiert so ein offenes System für den SLS #3D-Druck von hochwertigen Kunststoffteilen.

digital-engineering-magazin.de/sls-3d-druck-o…

Cheers to the end of the year! 🥂 But the excitement doesn't stop there - brace yourselves for an amazing lineup of new events coming your way in 2024! #CoreTechnologie #4D_Additive #3D_Evolution #3D_Analyzer #3D_Kernel_IO

CoreTechnologie's tweet image. Cheers to the end of the year! 🥂 But the excitement doesn't stop there - brace yourselves for an amazing lineup of new events coming your way in 2024!

#CoreTechnologie #4D_Additive #3D_Evolution #3D_Analyzer #3D_Kernel_IO

▶︎ Hall: 12.1 Stand: D59 🔥 Don't miss your last chance to dive deep into the future of #3Dprinting Book a live demo at Formnext 2023 and grab a free visitor ticket! calendly.com/formnext_23/fo… #4D_Additive #CoreTechnologie

CoreTechnologie's tweet image. ▶︎ Hall: 12.1 Stand: D59 🔥 Don't miss your last chance to dive deep into the future of #3Dprinting
Book a live demo at Formnext 2023 and grab a free visitor ticket! calendly.com/formnext_23/fo…

#4D_Additive #CoreTechnologie
CoreTechnologie's tweet image. ▶︎ Hall: 12.1 Stand: D59 🔥 Don't miss your last chance to dive deep into the future of #3Dprinting
Book a live demo at Formnext 2023 and grab a free visitor ticket! calendly.com/formnext_23/fo…

#4D_Additive #CoreTechnologie

The @formnext_expo Forum #Tokyo show was an outstanding event and we would like to sincerely thank all participants, exhibitors and visitors! 🚀 #CoreTechnologie #4D_Additive #Tokyo #Formnext

CoreTechnologie's tweet image. The @formnext_expo Forum #Tokyo show was an outstanding event and we would like to sincerely thank all participants, exhibitors and visitors! 🚀

#CoreTechnologie #4D_Additive #Tokyo #Formnext

📣 Exciting News! Join us at #Manufacturing World Japan, the world's leading trade show for the manufacturing #industry! From June 21-23, 2023 East Hall 1 / Booth 10-21 Tokyo Big Sight #CoreTechnologie #ManufacturingWorldJapan

CoreTechnologie's tweet image. 📣 Exciting News! Join us at #Manufacturing World Japan, the world's leading trade show for the manufacturing #industry!

From June 21-23, 2023
East Hall 1 / Booth 10-21
Tokyo Big Sight

#CoreTechnologie #ManufacturingWorldJapan

United Grinding Group bietet für seine Maschinen digitale Assistenzsysteme an, die unterschiedlichen Nutzergruppen die Arbeit erleichtern sollen. @UnitedGrinding #CoreTechnologie #ServiceRequest #DigitaleAssistenzsysteme #Effizienzsteigerung maschinenbau.kuhn-fachmedien.de/2023/05/11/dig…

fachmedien's tweet image. United Grinding Group bietet für seine Maschinen digitale Assistenzsysteme an, die unterschiedlichen Nutzergruppen die Arbeit erleichtern sollen. @UnitedGrinding #CoreTechnologie #ServiceRequest #DigitaleAssistenzsysteme #Effizienzsteigerung

maschinenbau.kuhn-fachmedien.de/2023/05/11/dig…

We're at Manufacturing World Japan! - Tokyo Big Sight At this exhibition, we will be presenting our innovative softwares. June 21 - 23, 2023 - Tokyo Big Sight ➡ Booth number is coming soon! #CoreTechnologie #4D_Additive #3DKernel_IO #3D_Evolution #3D_Analyzer

CoreTechnologie's tweet image. We're at Manufacturing World Japan! - Tokyo Big Sight
At this exhibition, we will be presenting our innovative softwares.

June 21 - 23, 2023 - Tokyo Big Sight
➡ Booth number is coming soon!

#CoreTechnologie #4D_Additive #3DKernel_IO #3D_Evolution #3D_Analyzer

Der #Software-Hersteller #Coretechnologie ist eine Partnerschaft mit dem #Drucker-Spezialisten #Weirather eingegangen und realisiert so ein offenes System für den #SLS #3D-Druck von hochwertigen #Kunststoffteilen. digital-manufacturing-magazin.de/3d-druck-softw…

DM_Magazin's tweet image. Der #Software-Hersteller #Coretechnologie ist eine Partnerschaft mit dem #Drucker-Spezialisten #Weirather eingegangen und realisiert so ein offenes System für den #SLS #3D-Druck von hochwertigen #Kunststoffteilen.

digital-manufacturing-magazin.de/3d-druck-softw…

Neuer Beitrag auf EngineeringSpot - engineeringspot.de/2022/06/corete…: #CoreTechnologie: Mercedes zertifiziert 3D_Evolution mit #JT 10.5 #3DEvolution #MercedesBenz

ralfsteck's tweet image. Neuer Beitrag auf EngineeringSpot - engineeringspot.de/2022/06/corete…: #CoreTechnologie: Mercedes zertifiziert 3D_Evolution mit #JT 10.5
#3DEvolution #MercedesBenz

Photocentric und CoreTechnologie mit neuer Partnerschaft pr-gateway.de/s/404248 #CoreTechnologie #Photocentric #3D-Druck

presseticker's tweet image. Photocentric und CoreTechnologie mit neuer Partnerschaft pr-gateway.de/s/404248

#CoreTechnologie #Photocentric #3D-Druck

Neuer Beitrag auf EngineeringSpot - engineeringspot.de/2022/06/corete…: #CoreTechnologie: Mercedes zertifiziert 3D_Evolution mit #JT 10.5 #3DEvolution #MercedesBenz

EngineeringSpot's tweet image. Neuer Beitrag auf EngineeringSpot - engineeringspot.de/2022/06/corete…: #CoreTechnologie: Mercedes zertifiziert 3D_Evolution mit #JT 10.5
#3DEvolution #MercedesBenz

Der #Software-Hersteller #Coretechnologie ist eine Partnerschaft mit dem #Drucker-Spezialisten #Weirather eingegangen und realisiert so ein offenes System für den #SLS #3D-Druck von hochwertigen #Kunststoffteilen. digital-manufacturing-magazin.de/3d-druck-softw…

DM_Magazin's tweet image. Der #Software-Hersteller #Coretechnologie ist eine Partnerschaft mit dem #Drucker-Spezialisten #Weirather eingegangen und realisiert so ein offenes System für den #SLS #3D-Druck von hochwertigen #Kunststoffteilen.

digital-manufacturing-magazin.de/3d-druck-softw…

Software-Innovation: 3D Master für die digitale Fabrik pr-gateway.de/s/353537 #3D #Master #CoreTechnologie

presseticker's tweet image. Software-Innovation: 3D Master für die digitale Fabrik pr-gateway.de/s/353537

#3D #Master #CoreTechnologie

Notre partenaire #CoreTechnologie, fournisseur principal de solutions d'interopérabilité et de conversion de données #CAO #3D, vous présente la solution 4D_Additive, couvrant de bout en bout la préparation des modèles et leur production par #impression 3D. goo.gl/9AmC3g

Expo_Permanente's tweet image. Notre partenaire #CoreTechnologie, fournisseur principal de solutions d'interopérabilité et de conversion de données #CAO #3D, vous présente la solution 4D_Additive, couvrant de bout en bout la préparation des modèles et leur production par #impression 3D.
goo.gl/9AmC3g

Mit der neuesten Version der #3D-Druck-Software 4D_Additive von #Coretechnologie können #3D-Scan-Daten und andere #STL-Dateien mit einer sogenannten Marching Cube-Funktion in kürzester Zeit in geschlossene #Volumenkörper verwandelt und vereinfacht digital-engineering-magazin.de/?p=109120

de_magazin's tweet image. Mit der neuesten Version der #3D-Druck-Software 4D_Additive von #Coretechnologie können #3D-Scan-Daten und andere #STL-Dateien mit einer sogenannten Marching Cube-Funktion in kürzester Zeit in geschlossene #Volumenkörper verwandelt und vereinfacht digital-engineering-magazin.de/?p=109120

Optimierte CAD Performance im Maschinen- und Anlagenbau pr-gateway.de/s/351323 #CoreTechnologie #CAD #Simplifier

presseticker's tweet image. Optimierte CAD Performance im Maschinen- und Anlagenbau pr-gateway.de/s/351323

#CoreTechnologie #CAD #Simplifier

CoreTechnologie und Phasio präsentieren neue AM-Lösung pr-gateway.de/s/460910 #CoreTechnologie # Phasio # Software # Rapid + TCT

presseticker's tweet image. CoreTechnologie und Phasio präsentieren neue AM-Lösung pr-gateway.de/s/460910

#CoreTechnologie # Phasio # Software # Rapid + TCT

Innovatives Batchnesting Tool für automatischen 3D-Druck pr-gateway.de/s/375325 #CoreTechnologie #Software #CAD

presseticker's tweet image. Innovatives Batchnesting Tool für automatischen 3D-Druck pr-gateway.de/s/375325

#CoreTechnologie #Software #CAD

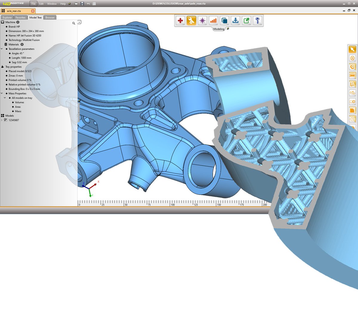
Neuer Beitrag auf EngineeringSpot - engineeringspot.de/2020/11/corete…: Core Technologie: Neues 3D-Druck-Tool zur Erzeugung von Gitterstrukturen #3DDruck #4DAdditive #CoreTechnologie #Lattice #Stützstrukturen

EngineeringSpot's tweet image. Neuer Beitrag auf EngineeringSpot - engineeringspot.de/2020/11/corete…: Core Technologie: Neues 3D-Druck-Tool zur Erzeugung von Gitterstrukturen
#3DDruck #4DAdditive #CoreTechnologie #Lattice #Stützstrukturen

Neue Software für Direktschnittstellen zu CAD-Systemen pr-gateway.de/s/362134 #CoreTechnologie #CAD #3D

presseticker's tweet image. Neue Software für Direktschnittstellen zu CAD-Systemen pr-gateway.de/s/362134

#CoreTechnologie #CAD #3D

United Grinding Group bietet für seine Maschinen digitale Assistenzsysteme an, die unterschiedlichen Nutzergruppen die Arbeit erleichtern sollen. @UnitedGrinding #CoreTechnologie #ServiceRequest #DigitaleAssistenzsysteme #Effizienzsteigerung maschinenbau.kuhn-fachmedien.de/2023/05/11/dig…

fachmedien's tweet image. United Grinding Group bietet für seine Maschinen digitale Assistenzsysteme an, die unterschiedlichen Nutzergruppen die Arbeit erleichtern sollen. @UnitedGrinding #CoreTechnologie #ServiceRequest #DigitaleAssistenzsysteme #Effizienzsteigerung

maschinenbau.kuhn-fachmedien.de/2023/05/11/dig…

Pensez à vous inscrire à notre atelier solution sur les échanges de données. ✍️ Inscription gratuite > bit.ly/2I57SQ9 Cet atelier s’appuiera sur l’expertise de #CoreTechnologie qui couvre l’ensemble des points abordés avec ses solutions. 📅 Rendez-vous le 19 mars à Lyon

af_micado's tweet image. Pensez à vous inscrire à notre atelier solution sur les échanges de données. 
✍️ Inscription gratuite > bit.ly/2I57SQ9
Cet atelier s’appuiera sur l’expertise de #CoreTechnologie qui couvre l’ensemble des points abordés avec ses solutions.
📅 Rendez-vous le 19 mars à Lyon

Der Software-Hersteller #CoreTechnologie ist eine Partnerschaft mit dem Drucker-Spezialisten Weirather eingegangen und realisiert so ein offenes System für den SLS #3D-Druck von hochwertigen Kunststoffteilen. digital-engineering-magazin.de/sls-3d-druck-o…

de_magazin's tweet image. Der Software-Hersteller #CoreTechnologie ist eine Partnerschaft mit dem Drucker-Spezialisten Weirather eingegangen und realisiert so ein offenes System für den SLS #3D-Druck von hochwertigen Kunststoffteilen.

digital-engineering-magazin.de/sls-3d-druck-o…

🚩 #CoreTechnologie⚡️ Solutions logicielles de #Conversions #CAO 3D au @SIANEtlse avec les #Industriels de La Région @Occitanie 👉 @CaroleDelga @Toulouse 🛰✈️ En savoir coretechnologie.com

SophieGarofalo's tweet image. 🚩 #CoreTechnologie⚡️ Solutions logicielles de #Conversions #CAO 3D au @SIANEtlse avec les #Industriels de La Région @Occitanie 
👉 @CaroleDelga @Toulouse  🛰✈️ En savoir coretechnologie.com

Loading...

Something went wrong.


Something went wrong.