#csharp13 arama sonuçları

I really love how different features are comming together in C# by re-using the same machinery.. For instance, 'params collections' are built on top of collections literals, which is built on top of other stuff added recently, like linline arrays! #csharp #dotnet #csharp13

STeplyakov's tweet image. I really love how different features are comming together in C# by re-using the same machinery..
For instance, 'params collections' are built on top of collections literals, which is built on top of other stuff added recently, like linline arrays!

#csharp #dotnet #csharp13

Keep your skills sharp with C# 13! Explore the newest language features and how they can transform your development workflow. Dive into the details: tinyurl.com/4chbhwjv #Csharp #CSharp13 #LearnCSharp


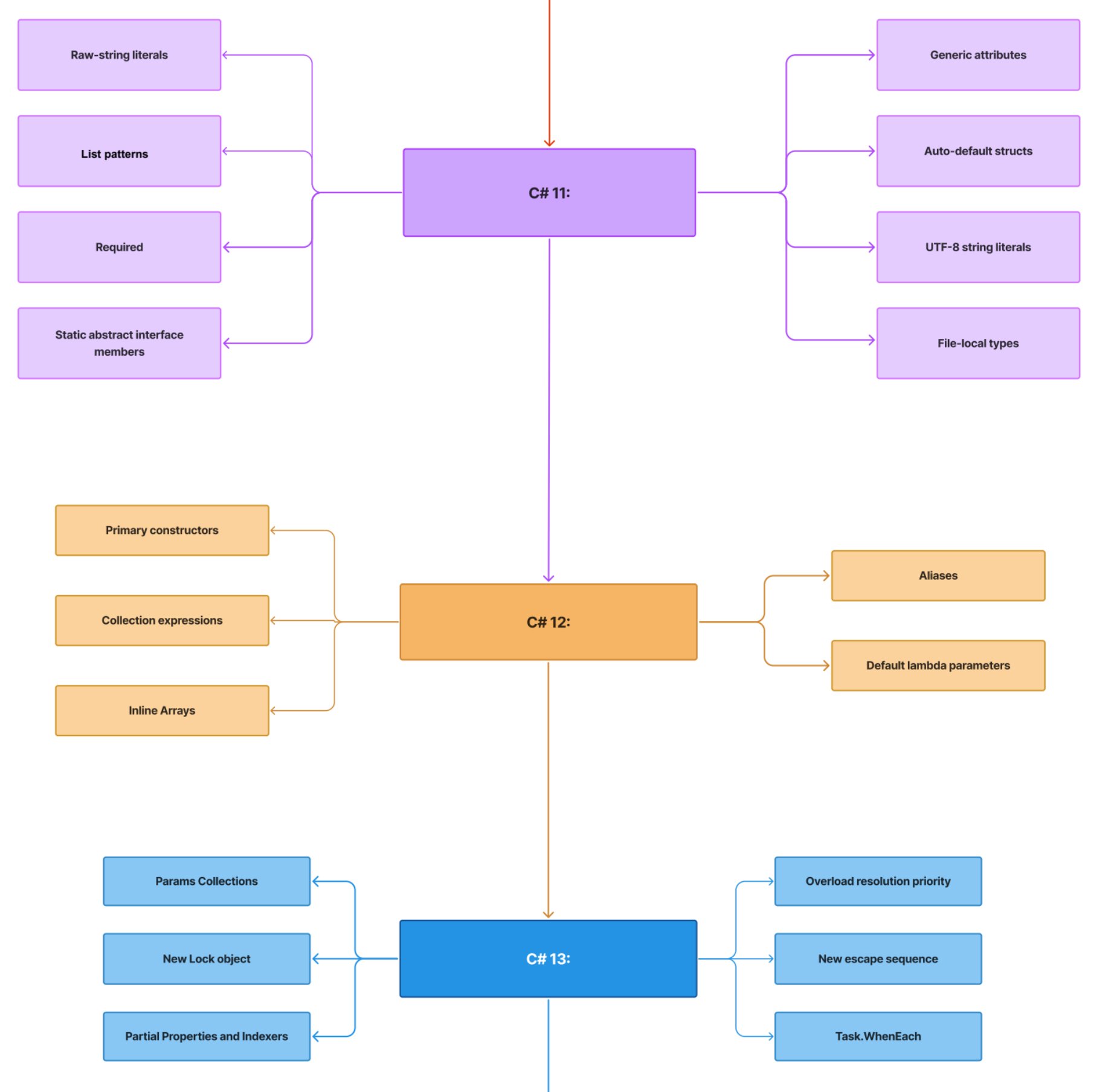
🚀 What's New in C# 13? 📜 C# 13 brings some exciting new features and improvements! Let’s dive in and compare them with C# 12. 👇 #CSharp #dotnet #CSharp13 #Programming 1. Record Structs with Default Parameters 🏗️ C# 12: Structs had no default parameters. C# 13: Record…

iamsbdash's tweet image. 🚀 What's New in C# 13? 📜

C# 13 brings some exciting new features and improvements! Let’s dive in and compare them with C# 12. 👇

#CSharp #dotnet #CSharp13 #Programming

1. Record Structs with Default Parameters 🏗️

C# 12: Structs had no default parameters.
C# 13: Record…

Feedback like this keeps us motivated. “The instructor made complex topics easy to understand — his enthusiasm was contagious!” Thanks to @UofGlasgow for joining us for our ASP.NET Core with C# 13 & .NET 9 training 🚀 #dotnet9 #csharp13 #aspnetcore #training

FrameworkTrain's tweet image. Feedback like this keeps us motivated.

“The instructor made complex topics easy to understand — his enthusiasm was contagious!”

Thanks to @UofGlasgow for joining us for our ASP.NET Core with C# 13 & .NET 9 training 🚀

#dotnet9 #csharp13 #aspnetcore #training

⚙️ Params Span<t> You can create variadic functions without array allocation—ideal for high-performance UI components like Data Grids. #dotnetperformance #csharp13 (7/9)

Syncfusion's tweet image. ⚙️ Params Span&amp;lt;t&amp;gt;
You can create variadic functions without array allocation—ideal for high-performance UI components like Data Grids.
#dotnetperformance #csharp13
(7/9)

🧠 Using Aliases for Any Type Aliases now go beyond namespaces—use them with tuples, arrays, and generics for cleaner, more readable APIs. #csharp13 #dotnetdeveloper (5/9)

Syncfusion's tweet image. 🧠 Using Aliases for Any Type
Aliases now go beyond namespaces—use them with tuples, arrays, and generics for cleaner, more readable APIs.
#csharp13 #dotnetdeveloper
(5/9)

🚀 Check out my new guide: ".NET 9 & C# 13: Features and Best Practices" on @CsharpCorner ! 📚 Learn the latest features, performance boosts, and best practices to level up your coding! 💡 csharp.com/ebooks/dot-net… #DotNet9 #CSharp13 #Programming #CSharpCorner #Tech

ziggyrafiq's tweet image. 🚀 Check out my new guide: &quot;.NET 9 &amp;amp; C# 13: Features and Best Practices&quot; on @CsharpCorner ! 📚

Learn the latest features, performance boosts, and best practices to level up your coding! 💡

csharp.com/ebooks/dot-net… 
#DotNet9 #CSharp13 #Programming #CSharpCorner #Tech

📣 .NET Conf 2024 is just around the corner! The one & only @ddskier shares why you should 100% join! Trust her, there's lots to dive into: #DotNet 9, #cSharp13, #ASPNETCore, #Blazor, #DotNetMAUI & more! 🔗 Catch the full agenda out now: prgress.co/402Hi0p #dotnetconf


The Complete Guide to NUnit Testing in C# 13 and .NET 9 c-sharpcorner.com/article/the-co… by @ziggyrafiq via @CsharpCorner #CSharp13 #DotNet9


ℹ️ Also available in Rider 2025.3 All about same-day C# 14 support in Rider 2025.3 here: jb.gg/rs-rd-253-c-sh…

🔧 Generate try-catch blocks automatically in @resharper 2025.3! When a method has <exception> tags in its XML docs, ReSharper offers to wrap the call with proper error handling. What's new in ReSharper 2025.3: jb.gg/rs-253-vs2026-…



Aspire 13 technical question: AddCSharpApp("api", "./api") → no <ProjectReference> → F5 in VS → compiles & runs What's the actual build mechanism? Does Aspire invoke MSBuild/dotnet CLI on the folder path at startup to build api?


Did you know that thanks to file-based execution in #dotNET 10, you can basically treat #cSharp like a scripting language? 💡 Check out @IAmTimCorey's video & catch him dive into the specifics of this massive productivity boost: prgress.co/3JJrgmu

Telerik's tweet image. Did you know that thanks to file-based execution in #dotNET 10, you can basically treat #cSharp like a scripting language? 💡 

Check out @IAmTimCorey&apos;s video &amp;amp; catch him dive into the specifics of this massive productivity boost: prgress.co/3JJrgmu

See Microsoft's introduction to C# 14 on the .NET Blog for a concise tour of planned language changes focused on developer productivity, readability, and ergonomics in everyday code. #CSharp #dotnet #programming hubs.ly/Q03TBMpl0

TrailheadTech's tweet image. See Microsoft&apos;s introduction to C# 14 on the .NET Blog for a concise tour of planned language changes focused on developer productivity, readability, and ergonomics in everyday code. #CSharp #dotnet #programming

hubs.ly/Q03TBMpl0

Exciting updates in Aspire 13! Experience enhanced performance, streamlined workflows, and new tools tailored for developers. #aspnet #dotnet #aspire isaacl.dev/gvm


Windowsは好きだけどpwshは関数の戻り値とか面倒だしこれ書くならCSharp書いたほうが楽じゃないみたいな気持ちになるのでpwshはそんな好きじゃない、書くけど。 JShellみたいな感じでCSharpShellがあると本当は嬉しいんですね。


📌 Join 𝟭𝟳,𝟬𝟬𝟬+ developers and download my free C# Roadmap that contains resources for learning all of these topics: antondevtips.com/roadmap/csharp…


🚀 Découvrez notre nouvel épisode sur C# 14 et .NET 10 ! 🎥 👉 youtu.be/Y4epabZ0Xy8 Plongez dans : ✔️ les nouveautés de C# 14 ✔️ l’évolution de la Base Class Library ✔️ ce que vous devez savoir sur le SDK à venir #dotnet #CSharp14 #SDK #dev #programmation #podcast

DevdevdevDotnet's tweet image. 🚀 Découvrez notre nouvel épisode sur C# 14 et .NET 10 ! 🎥
👉 youtu.be/Y4epabZ0Xy8

Plongez dans :
✔️ les nouveautés de C# 14
✔️ l’évolution de la Base Class Library
✔️ ce que vous devez savoir sur le SDK à venir

#dotnet #CSharp14 #SDK #dev #programmation #podcast

zenn.dev/inuinu/article… 流れてきたC#サイトを見てた。C#を社員として使うようになったら、同僚のコードも理解する必要があるし、ググった時にも知識が必要だろうから、覚えなきゃという圧迫感があって辛いなあ。苦しい。


テンプレがtop-level statementsだというののあって、もはやstatic void mainを見ると違和感があるぐらいにはシンプルコードで馴染んでる。複雑なパターンマッチはいまだに馴染んでないので割と辛いし自分で書くこともほとんどない。 zenn.dev/inuinu/article…


zenn.dev/inuinu/article… この記事では過去5年以内にC#に追加された記法・文法・APIを使う「モダンC#」を紹介します。 シンプルコード、パターンマッチ、安全なコード、高パフォーマンスなど6つの重要な流れを解説。


C# 14 では、拡張プロパティを宣言できるようになるのね! 前からずっと欲しかったの。 field キーワードも助かる。 プロパティの実体としてのフィールドを守れるようになるね。 ほかにもいろいろ追加されているっぽいので、後で確認しよう。 learn.microsoft.com/ja-jp/dotnet/c…


fieldキーワードとnull-conditional assignmentのためだけに14へ移行したい。神 learn.microsoft.com/en-us/dotnet/c…


Feedback like this keeps us motivated. “The instructor made complex topics easy to understand — his enthusiasm was contagious!” Thanks to @UofGlasgow for joining us for our ASP.NET Core with C# 13 & .NET 9 training 🚀 #dotnet9 #csharp13 #aspnetcore #training

FrameworkTrain's tweet image. Feedback like this keeps us motivated.

“The instructor made complex topics easy to understand — his enthusiasm was contagious!”

Thanks to @UofGlasgow for joining us for our ASP.NET Core with C# 13 &amp;amp; .NET 9 training 🚀

#dotnet9 #csharp13 #aspnetcore #training

I really love how different features are comming together in C# by re-using the same machinery.. For instance, 'params collections' are built on top of collections literals, which is built on top of other stuff added recently, like linline arrays! #csharp #dotnet #csharp13

STeplyakov's tweet image. I really love how different features are comming together in C# by re-using the same machinery..
For instance, &apos;params collections&apos; are built on top of collections literals, which is built on top of other stuff added recently, like linline arrays!

#csharp #dotnet #csharp13

⚙️ Params Span<t> You can create variadic functions without array allocation—ideal for high-performance UI components like Data Grids. #dotnetperformance #csharp13 (7/9)

Syncfusion's tweet image. ⚙️ Params Span&amp;lt;t&amp;gt;
You can create variadic functions without array allocation—ideal for high-performance UI components like Data Grids.
#dotnetperformance #csharp13
(7/9)

🧠 Using Aliases for Any Type Aliases now go beyond namespaces—use them with tuples, arrays, and generics for cleaner, more readable APIs. #csharp13 #dotnetdeveloper (5/9)

Syncfusion's tweet image. 🧠 Using Aliases for Any Type
Aliases now go beyond namespaces—use them with tuples, arrays, and generics for cleaner, more readable APIs.
#csharp13 #dotnetdeveloper
(5/9)

🚀 What's New in C# 13? 📜 C# 13 brings some exciting new features and improvements! Let’s dive in and compare them with C# 12. 👇 #CSharp #dotnet #CSharp13 #Programming 1. Record Structs with Default Parameters 🏗️ C# 12: Structs had no default parameters. C# 13: Record…

iamsbdash's tweet image. 🚀 What&apos;s New in C# 13? 📜

C# 13 brings some exciting new features and improvements! Let’s dive in and compare them with C# 12. 👇

#CSharp #dotnet #CSharp13 #Programming

1. Record Structs with Default Parameters 🏗️

C# 12: Structs had no default parameters.
C# 13: Record…

🚀 Check out my new guide: ".NET 9 & C# 13: Features and Best Practices" on @CsharpCorner ! 📚 Learn the latest features, performance boosts, and best practices to level up your coding! 💡 csharp.com/ebooks/dot-net… #DotNet9 #CSharp13 #Programming #CSharpCorner #Tech

ziggyrafiq's tweet image. 🚀 Check out my new guide: &quot;.NET 9 &amp;amp; C# 13: Features and Best Practices&quot; on @CsharpCorner ! 📚

Learn the latest features, performance boosts, and best practices to level up your coding! 💡

csharp.com/ebooks/dot-net… 
#DotNet9 #CSharp13 #Programming #CSharpCorner #Tech

Novo post no meu blog -> C# 13 - Guia de Referência: artigos, dicas, vídeos e exemplos de utilização -- Link: renatogroffe.medium.com/c-13-guia-de-r… #csharp13 #dotnet9 #csharp #dotnet #dotnetcore #aspnet #aspnetcore #visualstudio #visualstudio2022 #visualstudiocode #vs2022 #vscode

RenatoGroff's tweet image. Novo post no meu blog -&amp;gt; C# 13 - Guia de Referência: artigos, dicas, vídeos e exemplos de utilização -- Link: renatogroffe.medium.com/c-13-guia-de-r…

#csharp13 #dotnet9 #csharp #dotnet #dotnetcore #aspnet #aspnetcore #visualstudio #visualstudio2022 #visualstudiocode #vs2022 #vscode

Novo vídeo no Canal .NET -> Novidades do C# 13: simplificando a declaração de propriedades com a palavra-chave field -- Link: youtube.com/watch?v=2MyO64… C/ @ionixjunior #csharp13 #dotnet9 #csharp #dotnet #dotnetcore #aspnet #aspnetcore #visualstudio #visualstudio2022

RenatoGroff's tweet image. Novo vídeo no Canal .NET -&amp;gt; Novidades do C# 13: simplificando a declaração de propriedades com a palavra-chave field -- Link: youtube.com/watch?v=2MyO64…

C/ @ionixjunior

#csharp13 #dotnet9 #csharp #dotnet #dotnetcore #aspnet #aspnetcore #visualstudio #visualstudio2022

👉 Join our Free Live Demos C#.Net & Full Stack .Net Training ✍️ 𝐑𝐞𝐠𝐢𝐬𝐭𝐞𝐫 𝐟𝐨𝐫 𝐅𝐑𝐄𝐄 : tr.ee/xG48xx New Batch Details: Date: 30th June 2025 Time: 9:15 AM to 10:30 AM Mode of Training: Classroom / Online in Ameerpet #DotNet9 #CSharp13 #FullStackDeveloper

it_vasavi's tweet image. 👉 Join our Free Live Demos C#.Net &amp;amp; Full Stack .Net Training
✍️ 𝐑𝐞𝐠𝐢𝐬𝐭𝐞𝐫 𝐟𝐨𝐫 𝐅𝐑𝐄𝐄 : tr.ee/xG48xx

New Batch Details:
Date: 30th June 2025
Time: 9:15 AM to 10:30 AM
Mode of Training: Classroom / Online in Ameerpet

#DotNet9 #CSharp13 #FullStackDeveloper

Loading...

Something went wrong.


Something went wrong.


United States Trends