#distributedweb результаты поиска

Just released a new track, perhaps the very first one hosted on ENS + IPFS ever? | @ensdomains @IPFSbot 💿 hexadecima.zplit.eth 🔗 hexadecima.zplit.eth.link #ethereum #distributedweb #web3 #electronic #idm #analog #acid #techno

xedraism's tweet image. Just released a new track, perhaps the very first one hosted on ENS + IPFS ever? | @ensdomains @IPFSbot 

💿 hexadecima.zplit.eth
🔗 hexadecima.zplit.eth.link 

#ethereum #distributedweb #web3 #electronic #idm #analog #acid #techno

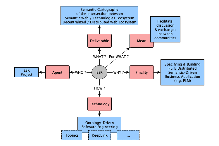
Toward mapping the ecosystem at the intersection of the #SemanticWeb & the #DistributedWeb => The Entangled Bootstrap repository NEW (FUTURE) ontology

DecentralEvery's tweet image. Toward mapping the ecosystem at the intersection of the #SemanticWeb & the #DistributedWeb 
=> The Entangled Bootstrap repository NEW (FUTURE) ontology

What a great time we had at the Wellington and Auckland meetups in Newzeland. 🙌 Meeting mazing people interested in the #distributedweb and #web3 and having some great discussions about the potential of Distributed Collective #Sensemaking. Thread 👇

Neighbour_hoods's tweet image. What a great time we had at the Wellington and Auckland meetups in Newzeland. 🙌  

Meeting mazing people interested in the #distributedweb and #web3 and having some great discussions about the potential of Distributed Collective #Sensemaking.

Thread 👇
Neighbour_hoods's tweet image. What a great time we had at the Wellington and Auckland meetups in Newzeland. 🙌  

Meeting mazing people interested in the #distributedweb and #web3 and having some great discussions about the potential of Distributed Collective #Sensemaking.

Thread 👇
Neighbour_hoods's tweet image. What a great time we had at the Wellington and Auckland meetups in Newzeland. 🙌  

Meeting mazing people interested in the #distributedweb and #web3 and having some great discussions about the potential of Distributed Collective #Sensemaking.

Thread 👇

🎉🎉 @IPFS is now natively supported in the @Brave web browser! 🎉🎉. With 20 million+ users, Brave has made the #distributedweb easily available for the people who need it most. Read more: blog.ipfs.io/2021-01-19-ipf…

protocollabs's tweet image. 🎉🎉 @IPFS is now natively supported in the @Brave web browser! 🎉🎉. With 20 million+ users, Brave has made the #distributedweb easily available for the people who need it most. 

Read more: blog.ipfs.io/2021-01-19-ipf…

🌲⛺️ Reflecting on our incredible journey at #DWebCamp2023 with the best minds of the #DistributedWeb. It was an inspiring time of collaboration, cross-pollination, and alignment with the #DWeb community. Here's a recap of our experience at #DwebCamp: bit.ly/dweb-camp-2023…

Holochain's tweet image. 🌲⛺️ Reflecting on our incredible journey at #DWebCamp2023 with the best minds of the #DistributedWeb. It was an inspiring time of collaboration, cross-pollination, and alignment with the #DWeb community. 

Here's a recap of our experience at #DwebCamp: bit.ly/dweb-camp-2023…

Adam Uhlíř's mind-expanding TechTea about the future of #distributedweb is taking place today at 6:30pm at Impact Hub in the Orange meeting room. See you there! hubpraha.cz/en/contact/

usertech's tweet image. Adam Uhlíř's mind-expanding TechTea about the future of #distributedweb is taking place today at 6:30pm at Impact Hub in the Orange meeting room. See you there!  hubpraha.cz/en/contact/

Gm web3 Rise and grind! Excited to dive into the decentralized web today—building the future of a freer, fairer internet! #DistributedWeb #Blockchain" Hope I get a GM back 🥺🌈🌞


Posting notes on your site is the “Hello World” of the independent web. If you speak to the ideals of the #openWeb #decentralizedWeb #distributedWeb #federatedWeb #indieWeb or even #smallWeb, walk your talk: post your notes somewhere you control. ... tantek.com/t5G_1


Last month was the anniversary of two #IndieWeb #distributedWeb building block specifications becoming @W3C Recommendations: * 5y Webmention: w3.org/TR/2017/REC-we… * 4y WebSub: w3.org/TR/2018/REC-we… Both specs are peer-to-peer mechanisms, ... tantek.com/t5H42


🎉 Get ready for the biggest event of the year for #decentralized web enthusiasts! #distributedweb #web3 #privacy #security #futureoftheweb

⛺️ Exciting News! #Holochain is sponsoring #DWebCamp2023, a five-day conference bringing together #decentralized web enthusiasts to build networks and collaborate on a better, distributed web. Join us 21–25 June in Navarro, California! @GETDWeb bit.ly/t-dweb-camp-di…



Excited to do a keynote speech on the Future of Blockchain at @discon303 this weekend! #blockchian #distributedweb DID I MENTION? I LOVE BOULDER <3


We were heartened to be among old and new #neighbours in 2024! 🌤️ Cheers to all of you technologists, social scientists, activists, and dreamers building alongside us 🥂 #p2p #distributedweb #web3 #opensource #resilientweb #socialcoordination


Gm web3 Rise and grind! Excited to dive into the decentralized web today—building the future of a freer, fairer internet! #DistributedWeb #Blockchain" Hope I get a GM back 🥺🌈🌞


🌍 Powered by a Global Network Filecoin isn’t just a protocol — it’s a planet-wide movement. Thousands of nodes store and protect the world’s data, making Filecoin one of the most robust decentralized networks today. #Filecoin #DistributedWeb #Web3AI @Filecoin


Holochain is a framework for building fully decentralized, peer-to-peer apps. Holochain applications are held entirely by people. No trusted third parties. No central points of failure. @holochain @TokensEconomy bit.ly/33XsuDp @antgrasso #dapps #holochain

NewTechTwin's tweet image. Holochain is a framework for building fully decentralized, peer-to-peer apps. Holochain applications are held entirely by people. No trusted third parties. No central points of failure.

 @holochain @TokensEconomy bit.ly/33XsuDp @antgrasso #dapps #holochain


@Holochain is agent-centric — not chain-centric. Instead of global consensus, each node maintains its own state, validated by peers. The web becomes a living network of trust. @KaitoAI #Holochain #AgentCentric #DistributedWeb

0xhenrydev's tweet image. @Holochain is agent-centric — not chain-centric.
Instead of global consensus, each node maintains its own state, validated by peers.
The web becomes a living network of trust.
@KaitoAI 
#Holochain #AgentCentric #DistributedWeb

2/8 💡 How does #IPFS work? It breaks down files into smaller chunks, assigns unique hashes, and distributes them across the network. When you request a file, IPFS fetches it from the nearest nodes. Fast, efficient, and super reliable! 🔍📡 #DistributedWeb


We were heartened to be among old and new #neighbours in 2024! 🌤️ Cheers to all of you technologists, social scientists, activists, and dreamers building alongside us 🥂 #p2p #distributedweb #web3 #opensource #resilientweb #socialcoordination


🚀Web 3.0: The "Decentralized Web," transforms the internet with blockchain technology. Emphasizing decentralization enhances security, privacy, and interoperability. #Decentralization #BlockchainWeb #DistributedWeb #Interoperability #Web3Innovation #openforbusiness #project

huellasLabs's tweet image. 🚀Web 3.0: The &quot;Decentralized Web,&quot; transforms the internet with blockchain technology. Emphasizing decentralization enhances security, privacy, and interoperability. 

#Decentralization #BlockchainWeb
 #DistributedWeb 
#Interoperability #Web3Innovation
#openforbusiness #project

Are you curious about CRDTs? Check out our explainer post that dives into the different types of CRDTs, real-world applications, and their benefits and limitations. buff.ly/451lcuG #CRDT #distributedweb #dweb


Learn all about CRDTs in our latest blog post! buff.ly/451lcuG #distributedweb


🌲⛺️ Reflecting on our incredible journey at #DWebCamp2023 with the best minds of the #DistributedWeb. It was an inspiring time of collaboration, cross-pollination, and alignment with the #DWeb community. Here's a recap of our experience at #DwebCamp: bit.ly/dweb-camp-2023…

Holochain's tweet image. 🌲⛺️ Reflecting on our incredible journey at #DWebCamp2023 with the best minds of the #DistributedWeb. It was an inspiring time of collaboration, cross-pollination, and alignment with the #DWeb community. 

Here&apos;s a recap of our experience at #DwebCamp: bit.ly/dweb-camp-2023…

Here comes #DwebCamp and many insightful and productive workshops and side conversations. We’re looking forward to hearing from our team about #AI, #DistributedWeb, and design patterns including: @artbrock, @zippy314, @marycamacho, @helioscomm, @CollinMcclain, and @matthewjosef.

There's still time to come. June 21-25: DWeb Camp, building a better, decentralized web. Check out who is coming: dwebcamp.org/people/

internetarchive's tweet image. There&apos;s still time to come. 
June 21-25: DWeb Camp, building a better, decentralized web.
Check out who is coming: dwebcamp.org/people/


🎉 Get ready for the biggest event of the year for #decentralized web enthusiasts! #distributedweb #web3 #privacy #security #futureoftheweb

⛺️ Exciting News! #Holochain is sponsoring #DWebCamp2023, a five-day conference bringing together #decentralized web enthusiasts to build networks and collaborate on a better, distributed web. Join us 21–25 June in Navarro, California! @GETDWeb bit.ly/t-dweb-camp-di…



@societydotbond The foundation for a decentralized global Society powered by #Nexus. Let's bond together to build a new society. $NXS #DistributedWeb #Blockchain #Web3

NXS_Philippines's tweet image. @societydotbond 
The foundation for a decentralized global Society powered by #Nexus.

Let&apos;s bond together to build a new society.

$NXS #DistributedWeb #Blockchain #Web3

Just released a new track, perhaps the very first one hosted on ENS + IPFS ever? | @ensdomains @IPFSbot 💿 hexadecima.zplit.eth 🔗 hexadecima.zplit.eth.link #ethereum #distributedweb #web3 #electronic #idm #analog #acid #techno

xedraism's tweet image. Just released a new track, perhaps the very first one hosted on ENS + IPFS ever? | @ensdomains @IPFSbot 

💿 hexadecima.zplit.eth
🔗 hexadecima.zplit.eth.link 

#ethereum #distributedweb #web3 #electronic #idm #analog #acid #techno

🌲⛺️ Reflecting on our incredible journey at #DWebCamp2023 with the best minds of the #DistributedWeb. It was an inspiring time of collaboration, cross-pollination, and alignment with the #DWeb community. Here's a recap of our experience at #DwebCamp: bit.ly/dweb-camp-2023…

Holochain's tweet image. 🌲⛺️ Reflecting on our incredible journey at #DWebCamp2023 with the best minds of the #DistributedWeb. It was an inspiring time of collaboration, cross-pollination, and alignment with the #DWeb community. 

Here&apos;s a recap of our experience at #DwebCamp: bit.ly/dweb-camp-2023…

What a great time we had at the Wellington and Auckland meetups in Newzeland. 🙌 Meeting mazing people interested in the #distributedweb and #web3 and having some great discussions about the potential of Distributed Collective #Sensemaking. Thread 👇

Neighbour_hoods's tweet image. What a great time we had at the Wellington and Auckland meetups in Newzeland. 🙌  

Meeting mazing people interested in the #distributedweb and #web3 and having some great discussions about the potential of Distributed Collective #Sensemaking.

Thread 👇
Neighbour_hoods's tweet image. What a great time we had at the Wellington and Auckland meetups in Newzeland. 🙌  

Meeting mazing people interested in the #distributedweb and #web3 and having some great discussions about the potential of Distributed Collective #Sensemaking.

Thread 👇
Neighbour_hoods's tweet image. What a great time we had at the Wellington and Auckland meetups in Newzeland. 🙌  

Meeting mazing people interested in the #distributedweb and #web3 and having some great discussions about the potential of Distributed Collective #Sensemaking.

Thread 👇

🎉🎉 @IPFS is now natively supported in the @Brave web browser! 🎉🎉. With 20 million+ users, Brave has made the #distributedweb easily available for the people who need it most. Read more: blog.ipfs.io/2021-01-19-ipf…

protocollabs's tweet image. 🎉🎉 @IPFS is now natively supported in the @Brave web browser! 🎉🎉. With 20 million+ users, Brave has made the #distributedweb easily available for the people who need it most. 

Read more: blog.ipfs.io/2021-01-19-ipf…

Toward mapping the ecosystem at the intersection of the #SemanticWeb & the #DistributedWeb => The Entangled Bootstrap repository NEW (FUTURE) ontology

DecentralEvery's tweet image. Toward mapping the ecosystem at the intersection of the #SemanticWeb &amp;amp; the #DistributedWeb 
=&amp;gt; The Entangled Bootstrap repository NEW (FUTURE) ontology

Step 2: Qri nodes are built on #IPFS. When you download qri, you’re on the #distributedweb, and so are your #datasets.

qri_io's tweet image. Step 2: Qri nodes are built on #IPFS. When you download qri, you’re on the #distributedweb, and so are your #datasets.

@Holochain is agent-centric — not chain-centric. Instead of global consensus, each node maintains its own state, validated by peers. The web becomes a living network of trust. @KaitoAI #Holochain #AgentCentric #DistributedWeb

0xhenrydev's tweet image. @Holochain is agent-centric — not chain-centric.
Instead of global consensus, each node maintains its own state, validated by peers.
The web becomes a living network of trust.
@KaitoAI 
#Holochain #AgentCentric #DistributedWeb

Adam Uhlíř's mind-expanding TechTea about the future of #distributedweb is taking place today at 6:30pm at Impact Hub in the Orange meeting room. See you there! hubpraha.cz/en/contact/

usertech's tweet image. Adam Uhlíř&apos;s mind-expanding TechTea about the future of #distributedweb is taking place today at 6:30pm at Impact Hub in the Orange meeting room. See you there!  hubpraha.cz/en/contact/

Can't wait. I also plan to Bootstrap as soon as possible : github.com/iPlumb3r/Entan…… for building "Fully Distributed Semantic-Driven Applications" ;-) #DistributedWeb #SemanticTechnologies #Holochain

DecentralEvery's tweet image. Can&apos;t wait. I also plan to Bootstrap as soon as possible : github.com/iPlumb3r/Entan…… for building &quot;Fully Distributed Semantic-Driven Applications&quot; ;-) #DistributedWeb #SemanticTechnologies #Holochain

🚀Web 3.0: The "Decentralized Web," transforms the internet with blockchain technology. Emphasizing decentralization enhances security, privacy, and interoperability. #Decentralization #BlockchainWeb #DistributedWeb #Interoperability #Web3Innovation #openforbusiness #project

huellasLabs's tweet image. 🚀Web 3.0: The &quot;Decentralized Web,&quot; transforms the internet with blockchain technology. Emphasizing decentralization enhances security, privacy, and interoperability. 

#Decentralization #BlockchainWeb
 #DistributedWeb 
#Interoperability #Web3Innovation
#openforbusiness #project

I got a new Dead World Radio TV episode coming tomorrow. If you missed the last one, tune in now EXCLUSIVELY on #IPFS ipfs.io/ipfs/QmQhvWWdU… #distributedweb #pirateradio $ARRR

deadworldradio's tweet image. I got a new Dead World Radio TV episode coming tomorrow. 

If you missed the last one, tune in now EXCLUSIVELY on #IPFS

ipfs.io/ipfs/QmQhvWWdU…

#distributedweb #pirateradio $ARRR

Here's what the morning looks like at our invitational team daylong workshop for devs & designers #blockchain #distributedweb 9AM Reg & networking 9AM Blockchain in JavaScript in 60 lines of code 10AM Ethereum Smart Contracts 10:30AM IPFS.io & other platforms

azblockathon's tweet image. Here&apos;s what the morning looks like at our invitational team daylong workshop for devs &amp;amp; designers #blockchain #distributedweb 
9AM Reg &amp;amp; networking
9AM Blockchain in JavaScript in 60 lines of code
10AM Ethereum Smart Contracts
10:30AM IPFS.io &amp;amp; other platforms

Loading...

Something went wrong.


Something went wrong.


United States Trends