#editorschoice search results

A modular deaminative ring‑contraction approach enables scalable access to (di)aza[5]- and (di)aza[6]helicenes from tertiary amine templates. #EditorsChoice #OrgLett go.acs.org/dRd


Copper–Iron catalysis unlocks efficient cross-coupling of sterically hindered sulfonamides with (hetero)aryl chlorides & alkyl halides in #OrgLett #EditorsChoice ✅ Diverse substrate scope ✅ Gram-scale ✅ 10 sulfonamide drugs synthesized Read more 👉 go.acs.org/dw8


Read our Editor's Choice Article "Hydrogen Impact: A Review on Diffusibility, Embrittlement Mechanisms, and Characterization " Access the article for FREE: brnw.ch/21wY9Aa #MaterialsScience #MechanicalBehavior #EditorsChoice

Materials_mdpi's tweet image. Read our Editor's Choice Article "Hydrogen Impact: A Review on Diffusibility, Embrittlement Mechanisms, and Characterization
" 

Access the article for FREE: brnw.ch/21wY9Aa

#MaterialsScience #MechanicalBehavior #EditorsChoice

#EditorsChoice Lymphadenectomy in early-stage #ovariancancer: is there still a role? @gcarusomd Lymphadenectomy decisions should be individualized by: 🔬Histotype 📶 Grade 📌 Stage 🧬 Biomarkers 💡 bit.ly/41YRyXg @pedroramirezMD @HsuMd @JayrajAarthi @AndreFernandes2

IJGConline's tweet image. #EditorsChoice Lymphadenectomy in early-stage #ovariancancer: is there still a role? @gcarusomd

Lymphadenectomy decisions should be individualized by:
🔬Histotype
📶 Grade
📌 Stage
🧬 Biomarkers

💡 bit.ly/41YRyXg

@pedroramirezMD @HsuMd @JayrajAarthi @AndreFernandes2

Our recent review systematically analyzed the development of titanium-based and magnesium-based metallic glasses for biomedical applications 👉Access the full paper for FREE: brnw.ch/21wZY0C #MetallicGlasses #MaterialsScience #EditorsChoice

Materials_mdpi's tweet image. Our recent review systematically analyzed the development of titanium-based and magnesium-based metallic glasses for biomedical applications

👉Access the full paper for FREE: brnw.ch/21wZY0C

#MetallicGlasses #MaterialsScience #EditorsChoice

Another #EditorsChoice article published in #JOrgChem! Learn more about cyclopropane annulation to form elusive iminodihydrothiophene derivatives from Maity and co-workers go.acs.org/dit


How did Zhou et al. monitor the temporal profiling of lipid mediators in the synovium and tibial plateau during joint inflammation🧐? Learn out this work in this month's #EditorsChoice paper for #Basic #Science. 🔗sciencedirect.com/science/articl… @TissueHomandDis @SilviaMonteag

OACJournal's tweet image. How did Zhou et al. monitor the temporal profiling of lipid mediators in the synovium and tibial plateau during joint inflammation🧐? Learn out this work in this month's #EditorsChoice paper for #Basic #Science. 
🔗sciencedirect.com/science/articl…
@TissueHomandDis 
@SilviaMonteag

⭐ Editor's Choice Article ⭐ Transforming Pharmacogenomics and CRISPR Gene Editing with the Power of Artificial Intelligence for Precision Medicine 💊 📄 Full paper: mdpi.com/1999-4923/17/5… 👉 More #EditorsChoice articles are available at: mdpi.com/journal/pharma…


New work showcases how alkoxyamines (from TEMPO) can act as masked carbocations, activated via electrochemistry or photoredox catalysis to drive three‑component Mumm rearrangement cascades. #EditorsChoice #OrgLett go.acs.org/dQA


Overview of the 2025 American Heart Association/American College of Cardiology Blood Pressure Guideline: Perspective From Editors at the American Journal of Hypertension academic.oup.com/ajh/article/39… #EditorsChoice #Free


#EditorsChoice: “Age-specific DNA methylation alterations in sperm at imprint control regions may contribute to the risk of autism spectrum disorder in offspring.” 🔗 Read the Editors’ Choice feature: aging-us.org/2026/01/editor… #aging #autism #sperm #research #publishing #oa


🌟 #EditorsChoice 🌟 Optimization of Quantitative Evaluation Method for Urban Waterfront Building Cluster Skyline, by Jian Zhang et al. 🔗 Read more for free at: brnw.ch/21x1TEg #UrbanSkyline #FractalAnalysis #UrbanDesign #Cityscape #SpatialAnalysis #CurveFitting

Buildings_MDPI's tweet image. 🌟 #EditorsChoice 🌟

Optimization of Quantitative Evaluation Method for Urban Waterfront Building Cluster Skyline, by Jian Zhang et al.

🔗 Read more for free at: brnw.ch/21x1TEg

#UrbanSkyline #FractalAnalysis #UrbanDesign #Cityscape #SpatialAnalysis #CurveFitting

⭐ Editor's Choice Article ⭐ Use of Computational Intelligence in Customizing Drug Release from 3D-Printed Products: A Comprehensive Review 💊 📄 Full paper: mdpi.com/1999-4923/17/5… 👉 More #EditorsChoice articles are available at: mdpi.com/journal/pharma…


Read about this new photocatalyzed cyclization and HAT reaction published in #JOrgChem by Ghosh/Konig and coworkers. Selected for #EditorsChoice pubs.acs.org/doi/10.1021/ac…


🌟 #EditorsChoice 🌟 A Study on the Factors Influencing Willingness to Use Virtual Reality Systems for External Evaluation of Buildings, by Yuanzhao Liu et al. 🔗 Read more for free at: brnw.ch/21x1Pdv #buildingdesign #virtualreality #facadeelements #designevaluation

Buildings_MDPI's tweet image. 🌟 #EditorsChoice 🌟

A Study on the Factors Influencing Willingness to Use Virtual Reality Systems for External Evaluation of Buildings, by Yuanzhao Liu et al.

🔗 Read more for free at: brnw.ch/21x1Pdv

#buildingdesign #virtualreality #facadeelements #designevaluation

⭐ Editor's Choice Article ⭐ Salicylic Acid-Mediated Silver Nanoparticle Green Synthesis: Characterization, Enhanced Antimicrobial, and Antibiofilm Efficacy 💊 🦠 📄 Full paper: mdpi.com/1999-4923/17/4… 👉 More #EditorsChoice articles are available at: mdpi.com/journal/pharma…


#August #EditorsChoice #BasicScience This work by Zapata-Linares et al. uses a dynamic mouse model to assess the positive correlation between OA and increased bone marrow adiposity. @crsa_paris, @Larhumato, @MABLab4490, and @CIMA_unav 📖 more: sciencedirect.com/science/articl…

OACJournal's tweet image. #August #EditorsChoice #BasicScience
This work by Zapata-Linares et al. uses a dynamic mouse model to assess the positive correlation between OA and increased bone marrow adiposity. 
@crsa_paris, @Larhumato, @MABLab4490, and @CIMA_unav 
📖 more: sciencedirect.com/science/articl…

#EditorsChoice Skinsuit the Right: What Does the DoJ’s Indictment of the SPLC Really Mean about Charlottesville and the Alt Right? infowars.com/posts/skinsuit…


'New York City, 1900s. A witty, thoughtful portrait of writer William Sydney Porter amidst a colourful whirl of crooks and working folk.' #EditorsChoice: Alias O. Henry by Ben Yagoda, reviewer Deborah Cay Wilding historicalnovelsociety.org/reviews/alias-…


#EditorsChoice Gut Feeling: Why Microbes in Our Guts May Be Driving Our Estrogen Levels Dangerously High infowars.com/posts/gut-feel…


#EditorsChoice Lymphadenectomy in early-stage #ovariancancer: is there still a role? @gcarusomd Lymphadenectomy decisions should be individualized by: 🔬Histotype 📶 Grade 📌 Stage 🧬 Biomarkers 💡 bit.ly/41YRyXg @pedroramirezMD @HsuMd @JayrajAarthi @AndreFernandes2

IJGConline's tweet image. #EditorsChoice Lymphadenectomy in early-stage #ovariancancer: is there still a role? @gcarusomd

Lymphadenectomy decisions should be individualized by:
🔬Histotype
📶 Grade
📌 Stage
🧬 Biomarkers

💡 bit.ly/41YRyXg

@pedroramirezMD @HsuMd @JayrajAarthi @AndreFernandes2

#EditorsChoice: “Plant-based dietary patterns are associated with slower epigenetic aging” New research shows that diets rich in plant foods and lower in animal products are linked to slower biological aging. 🔗 aging-us.org/2026/04/editor… #aging #research #diet #plants #oa


New #EditorsChoice #Review 🌟Short-Term Percutaneous Mechanical Circulatory Support in Acute Coronary Syndrome with Cardiogenic Shock: Which Device to Choose? ✒️ by Nardi Tetaj et al. from Campus Bio-Medico University Hospital 👉Full Paper: brnw.ch/21x1U2E

JCDD_MDPI's tweet image. New #EditorsChoice #Review

🌟Short-Term Percutaneous Mechanical Circulatory Support in Acute Coronary Syndrome with Cardiogenic Shock: Which Device to Choose?

✒️ by Nardi Tetaj et al. from Campus Bio-Medico University Hospital

👉Full Paper: brnw.ch/21x1U2E

#OpenAccess #Review #EditorsChoice 📑Title: Current Perspectives on the #Extraction, #Isolation, and Identification of #Fats and Fatty Acids Using Conventional and #Green Methods Authors: Ytaiara Lima-Pereira et al. 📌 brnw.ch/21x1TYT

Sep_MDPI's tweet image. #OpenAccess #Review #EditorsChoice

📑Title: Current Perspectives on the #Extraction, #Isolation, and Identification of #Fats and Fatty Acids Using Conventional and #Green Methods 

Authors: Ytaiara Lima-Pereira et al.

📌 brnw.ch/21x1TYT

New #EditorsChoice #Review 🌟Metformin Beyond Glycemic Control: Cardiovascular Protection and Diabetes Prevention ✒️ by Georgios E. Zakynthinos et al. from National and Kapodistrian University of Athens 👉Full Paper: brnw.ch/21x1TEC

JCDD_MDPI's tweet image. New #EditorsChoice #Review

🌟Metformin Beyond Glycemic Control: Cardiovascular Protection and Diabetes Prevention

✒️ by Georgios E. Zakynthinos et al. from National and Kapodistrian University of Athens

👉Full Paper: brnw.ch/21x1TEC

🌟 #EditorsChoice 🌟 Circular Economy-Related Strategies to Minimise Construction and Demolition Waste Generation in Australian Construction Projects, by Yuchen She (Shelly) et al. 🔗 Read more for free at: brnw.ch/21x1TEr #circulareconomy #constructionprojects

Buildings_MDPI's tweet image. 🌟 #EditorsChoice 🌟

Circular Economy-Related Strategies to Minimise Construction and Demolition Waste Generation in Australian Construction Projects, by Yuchen She (Shelly) et al.

🔗 Read more for free at: brnw.ch/21x1TEr

#circulareconomy #constructionprojects

🌟 #EditorsChoice 🌟 Impact of the Built Environment on Ageing in Place: A Systematic Overview of Reviews, by Jiaxuan E et al. 🔗 Read more for free at: brnw.ch/21x1TEm #AgeingInPlace #ActiveAgeing #BuiltEnvironment #AgeFriendlyCities #UrbanPlanning #Accessibility

Buildings_MDPI's tweet image. 🌟 #EditorsChoice 🌟

Impact of the Built Environment on Ageing in Place: A Systematic Overview of Reviews, by Jiaxuan E et al.

🔗 Read more for free at: brnw.ch/21x1TEm

#AgeingInPlace #ActiveAgeing #BuiltEnvironment #AgeFriendlyCities #UrbanPlanning #Accessibility

🌟 #EditorsChoice 🌟 Optimization of Quantitative Evaluation Method for Urban Waterfront Building Cluster Skyline, by Jian Zhang et al. 🔗 Read more for free at: brnw.ch/21x1TEg #UrbanSkyline #FractalAnalysis #UrbanDesign #Cityscape #SpatialAnalysis #CurveFitting

Buildings_MDPI's tweet image. 🌟 #EditorsChoice 🌟

Optimization of Quantitative Evaluation Method for Urban Waterfront Building Cluster Skyline, by Jian Zhang et al.

🔗 Read more for free at: brnw.ch/21x1TEg

#UrbanSkyline #FractalAnalysis #UrbanDesign #Cityscape #SpatialAnalysis #CurveFitting

🌟 #EditorsChoice 🌟 Differences in Perspectives Between Experts and Residents on Living Heritage: A Study of Traditional Chinese Villages in the Luzhong Region, by Xiaofeng Shi et al. 🔗 Read more for free at: brnw.ch/21x1TDo #livingheritage #heritageperspectives

Buildings_MDPI's tweet image. 🌟 #EditorsChoice 🌟

Differences in Perspectives Between Experts and Residents on Living Heritage: A Study of Traditional Chinese Villages in the Luzhong Region, by Xiaofeng Shi et al.

🔗 Read more for free at: brnw.ch/21x1TDo

#livingheritage #heritageperspectives

🚨#EditorsChoice ➡️Global Carbon Sequestration and the Roles of Tropical Forests and Crops: Prospects for Using Innovative Carbon Trading Approaches to Address the Climate Emergency ✍by Denis J. Murphy and Shana Yong 🖇️Read the full Article: mdpi.com/2673-4834/7/1/…

Earth_MDPI's tweet image. 🚨#EditorsChoice

➡️Global Carbon Sequestration and the Roles of Tropical Forests and Crops: Prospects for Using Innovative Carbon Trading Approaches to Address the Climate Emergency

✍by Denis J. Murphy and Shana Yong
🖇️Read the full Article: mdpi.com/2673-4834/7/1/…

🌟 #EditorsChoice 🌟 Thermo-Acoustic Properties of Four Natural Fibers, Musa textilis, Furcraea andina, Cocos nucifera, and Schoenoplectus californicus, for Building Applications, by Luis Bravo-Moncayo et al. 🔗 Read more for free at: brnw.ch/21x1T5Y #fibers

Buildings_MDPI's tweet image. 🌟 #EditorsChoice 🌟
 
Thermo-Acoustic Properties of Four Natural Fibers, Musa textilis, Furcraea andina, Cocos nucifera, and Schoenoplectus californicus, for Building Applications, by Luis Bravo-Moncayo et al.
 
🔗 Read more for free at: brnw.ch/21x1T5Y

#fibers

🌟 #EditorsChoice 🌟 Nature-Based Solutions to Enhance Urban Resilience in the Climate Change and Post-Pandemic Era: A Taxonomy for the Built Environment, by Francesco Sommese 🔗Read more at: brnw.ch/21x1T5G #NatureBasedSolutions #UrbanResilience #GreenInfrastructure

Buildings_MDPI's tweet image. 🌟 #EditorsChoice 🌟

Nature-Based Solutions to Enhance Urban Resilience in the Climate Change and Post-Pandemic Era: A Taxonomy for the Built Environment, by Francesco Sommese

🔗Read more at: brnw.ch/21x1T5G

#NatureBasedSolutions #UrbanResilience #GreenInfrastructure

🌟 #EditorsChoice 🌟 An Analysis of the Spatial Characteristics of Jin Ancestral Temple Based on Space Syntax, by Chuanjin Hu et al. 🔗 Read more for free at: brnw.ch/21x1T5l #ChineseArchitecture #CulturalHeritage #SpaceSyntax #UrbanAnalysis #ArchitecturalHistory

Buildings_MDPI's tweet image. 🌟 #EditorsChoice 🌟

An Analysis of the Spatial Characteristics of Jin Ancestral Temple Based on Space Syntax, by Chuanjin Hu et al.

🔗 Read more for free at: brnw.ch/21x1T5l

#ChineseArchitecture #CulturalHeritage #SpaceSyntax #UrbanAnalysis #ArchitecturalHistory

🌟 #EditorsChoice Systematic Review of Quantitative Risk Quantification Methods in Construction Accidents, by Louis Kumi et al. 🔗 Read more for free at: brnw.ch/21x1EEF #ConstructionSafety #RiskAssessment #ArtificialIntelligence #MachineLearning #BigDataAnalytics

MDPIEngineering's tweet image. 🌟 #EditorsChoice

Systematic Review of Quantitative Risk Quantification Methods in Construction Accidents, by Louis Kumi et al.

🔗 Read more for free at: brnw.ch/21x1EEF

#ConstructionSafety #RiskAssessment #ArtificialIntelligence #MachineLearning #BigDataAnalytics

🌟 #EditorsChoice 🌟 The Emotional Design of Street Furniture Based on Kano Modeling, by Zhaoxing Wang et al. 🔗 Read more for free at: brnw.ch/21x1T4R #StreetFurniture #UrbanDesign #AffectiveDesign #UserExperience #PublicSpace #KanoModel #CityPlanning #UrbanSpaces

Buildings_MDPI's tweet image. 🌟 #EditorsChoice 🌟

The Emotional Design of Street Furniture Based on Kano Modeling, by Zhaoxing Wang et al.

🔗 Read more for free at: brnw.ch/21x1T4R

#StreetFurniture #UrbanDesign #AffectiveDesign #UserExperience #PublicSpace #KanoModel #CityPlanning #UrbanSpaces

Read our Editor's Choice Article "Hydrogen Impact: A Review on Diffusibility, Embrittlement Mechanisms, and Characterization " Access the article for FREE: brnw.ch/21wY9Aa #MaterialsScience #MechanicalBehavior #EditorsChoice

Materials_mdpi's tweet image. Read our Editor's Choice Article "Hydrogen Impact: A Review on Diffusibility, Embrittlement Mechanisms, and Characterization
" 

Access the article for FREE: brnw.ch/21wY9Aa

#MaterialsScience #MechanicalBehavior #EditorsChoice

Hypertension in Young Adults: Social Determinants of Prevalence, Awareness, Treatment, and Control academic.oup.com/ajh/article/39… #Free #EditorsChoice

amjhypertension's tweet image. Hypertension in Young Adults: Social Determinants of Prevalence, Awareness, Treatment, and Control 

academic.oup.com/ajh/article/39… 

#Free #EditorsChoice

⏰ April's #EditorsChoice is out! Read all about ethnic differences in hip osteoarthritis in this large UK Biobank X Shanghai Changfeng cohort study 👇👇👇👇 Open access from Zheng @JonTobias1 et al - oarsijournal.com/article/S1063-… EICs: @ProfDavidHunter @AM_Malf

OACJournal's tweet image. ⏰ April's #EditorsChoice is out!

Read all about ethnic differences in hip osteoarthritis in this large UK Biobank X Shanghai Changfeng cohort study 👇👇👇👇

Open access from Zheng @JonTobias1 et al - oarsijournal.com/article/S1063-…

EICs: @ProfDavidHunter @AM_Malf

#BasicScience #EditorsChoice for #June 🤩 This work aimed to elucidate the role of Wnt signaling in the mechanoresponsiveness of healthy and osteoarthritic human cartilage. @TissueHomandDis @NuriaViudes @SilviaMonteag @IJonkers Read more: lnkd.in/eRiKjiQQ

OACJournal's tweet image. #BasicScience #EditorsChoice for #June 🤩
This work aimed to elucidate the role of Wnt signaling in the mechanoresponsiveness of healthy and osteoarthritic human cartilage. @TissueHomandDis @NuriaViudes @SilviaMonteag @IJonkers 

Read more: lnkd.in/eRiKjiQQ

Our recent review systematically analyzed the development of titanium-based and magnesium-based metallic glasses for biomedical applications 👉Access the full paper for FREE: brnw.ch/21wZY0C #MetallicGlasses #MaterialsScience #EditorsChoice

Materials_mdpi's tweet image. Our recent review systematically analyzed the development of titanium-based and magnesium-based metallic glasses for biomedical applications

👉Access the full paper for FREE: brnw.ch/21wZY0C

#MetallicGlasses #MaterialsScience #EditorsChoice

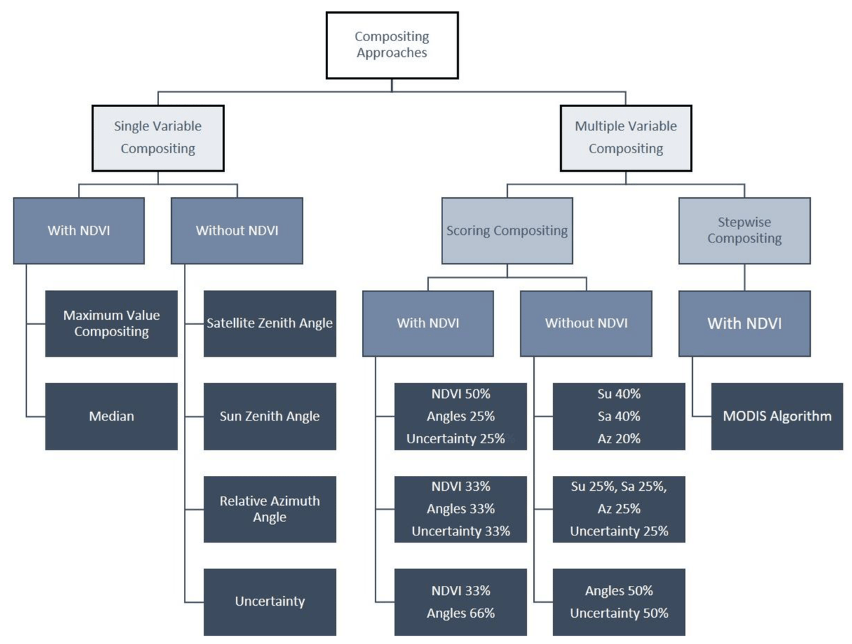
#Editorschoice 👉AVHRR #NDVI Compositing Method Comparison and Generation of Multi-Decadal Time Series—A TIMELINE Thematic Processor ✍️by Sarah Asam, Christina Eisfelder, Andreas Hirner, Philipp Reiners, Stefanie Holzwarth and Martin Bachmann 🔗https://whttps://brnw.ch/21wNhw1

RemoteSens_MDPI's tweet image. #Editorschoice
👉AVHRR #NDVI Compositing Method Comparison and Generation of Multi-Decadal Time Series—A TIMELINE Thematic Processor
✍️by Sarah Asam, Christina Eisfelder, Andreas Hirner, Philipp Reiners, Stefanie Holzwarth and Martin Bachmann
🔗https://whttps://brnw.ch/21wNhw1

This month's #BasicScience #EditorsChoice paper demonstrates that the Maresin 1-LGR6 axis mitigates inflammation and #PTOA after transection of the #ACL in mice🐭. @ChilanLeite @hannahpfricke @JessicaLehoczky @doclattermann @CNSerhanLab 🔗sciencedirect.com/science/articl…

OACJournal's tweet image. This month's #BasicScience #EditorsChoice paper demonstrates that the Maresin 1-LGR6 axis mitigates inflammation and #PTOA after transection of the #ACL in mice🐭. @ChilanLeite @hannahpfricke @JessicaLehoczky @doclattermann  @CNSerhanLab 
🔗sciencedirect.com/science/articl…

⏰ This month's #EditorsChoice is on Acetabular Dysplasia (AD) 🧐 In 18,807 hips over 4-8 years ➡️ AD increased the odds of developing hip osteoarthritis by 80%! Read for free from Riedstra et al - oarsijournal.com/article/S1063-… @WorldCOACHteam

OACJournal's tweet image. ⏰ This month's #EditorsChoice is on Acetabular Dysplasia (AD)

🧐 In 18,807 hips over 4-8 years ➡️ AD increased the odds of developing hip osteoarthritis by 80%!

Read for free from  Riedstra et al - oarsijournal.com/article/S1063-…

@WorldCOACHteam

#August #EditorsChoice #BasicScience This work by Zapata-Linares et al. uses a dynamic mouse model to assess the positive correlation between OA and increased bone marrow adiposity. @crsa_paris, @Larhumato, @MABLab4490, and @CIMA_unav 📖 more: sciencedirect.com/science/articl…

OACJournal's tweet image. #August #EditorsChoice #BasicScience
This work by Zapata-Linares et al. uses a dynamic mouse model to assess the positive correlation between OA and increased bone marrow adiposity. 
@crsa_paris, @Larhumato, @MABLab4490, and @CIMA_unav 
📖 more: sciencedirect.com/science/articl…

Since Nov 2024, we’ve put nearly 1,500 products through lab testing. Only 25% earned our highest honor: the PCMag #EditorsChoice award. We narrowed those winners to 108 standout products for 2025. Here's a selection of winners. Head to PCMag to see all the #BestTech2025. 👉️

PCMag's tweet image. Since Nov 2024, we’ve put nearly 1,500 products through lab testing.

Only 25% earned our highest honor: the PCMag #EditorsChoice award. We narrowed those winners to 108 standout products for 2025.

Here's a selection of winners. Head to PCMag to see all the #BestTech2025. 👉️
PCMag's tweet image. Since Nov 2024, we’ve put nearly 1,500 products through lab testing.

Only 25% earned our highest honor: the PCMag #EditorsChoice award. We narrowed those winners to 108 standout products for 2025.

Here's a selection of winners. Head to PCMag to see all the #BestTech2025. 👉️
PCMag's tweet image. Since Nov 2024, we’ve put nearly 1,500 products through lab testing.

Only 25% earned our highest honor: the PCMag #EditorsChoice award. We narrowed those winners to 108 standout products for 2025.

Here's a selection of winners. Head to PCMag to see all the #BestTech2025. 👉️
PCMag's tweet image. Since Nov 2024, we’ve put nearly 1,500 products through lab testing.

Only 25% earned our highest honor: the PCMag #EditorsChoice award. We narrowed those winners to 108 standout products for 2025.

Here's a selection of winners. Head to PCMag to see all the #BestTech2025. 👉️

🧩 Think you’re a real romance expert? Guess the book just by its cover! 📚💘 💡 Hint: It’s featured in our Editor’s Choice 👉 joyread.com/editorschoice Comment your answer below & tag that friend who never gets it right! 😂👇 #ReaderChallenge #JoyreadFun #EditorsChoice

JoyRead_Novels's tweet image. 🧩 Think you’re a real romance expert?

Guess the book just by its cover! 📚💘

💡 Hint: It’s featured in our Editor’s Choice 👉 
joyread.com/editorschoice

Comment your answer below & tag that friend who never gets it right! 😂👇

#ReaderChallenge #JoyreadFun #EditorsChoice

Find out which card took home the Editors’ Choice Award for Best Credit Card for Essential Spending at the 2026 U.S. News Credit Card Awards! #CreditCardAwards #EditorsChoice bit.ly/4bhsqzk

usnews's tweet image. Find out which card took home the Editors’ Choice Award for Best Credit Card for Essential Spending at the 2026 U.S. News Credit Card Awards! #CreditCardAwards #EditorsChoice bit.ly/4bhsqzk

March #APNMjournal #EditorsChoice is by Niazi et al: Exercise physiology trails the field in sex and gender equity: a call for faster progress, higher standards, and stronger science Check it out 👉 ow.ly/HkqV50YwmZk @UBC_HES @UBCKin @UBC @scottvharding #SAGER #OpenAccess

APNMjournal's tweet image. March #APNMjournal #EditorsChoice is by Niazi et al:
Exercise physiology trails the field in sex and gender equity: a call for faster progress, higher standards, and stronger science
Check it out 👉 ow.ly/HkqV50YwmZk
@UBC_HES @UBCKin @UBC @scottvharding
#SAGER #OpenAccess

#EditorsChoice from the current issue ✅ Developing a sexual assault emergency action plan🚨 Modified Delphi consensus recommendations from the AMSSM 📄 #FREE ➡️ bit.ly/4lD6cg0

BJSM_BMJ's tweet image. #EditorsChoice from the current issue ✅

Developing a sexual assault emergency action plan🚨

Modified Delphi consensus recommendations from the AMSSM 📄

#FREE ➡️ bit.ly/4lD6cg0

Eric Gillie Ltd celebrate 50 years in 2025, and a lot has changed since our last visit! Their fleet keeps evolving, with a stunning Scania R620 Topline earning our Editor’s Choice. Catch the full story in the latest Truck & Driver! 🚛🐎 
#TruckAndDriver #EditorsChoice

TrucknDriver's tweet image. Eric Gillie Ltd celebrate 50 years in 2025, and a lot has changed since our last visit! Their fleet keeps evolving, with a stunning Scania R620 Topline earning our Editor’s Choice.
Catch the full story in the latest Truck & Driver! 🚛🐎

#TruckAndDriver #EditorsChoice
TrucknDriver's tweet image. Eric Gillie Ltd celebrate 50 years in 2025, and a lot has changed since our last visit! Their fleet keeps evolving, with a stunning Scania R620 Topline earning our Editor’s Choice.
Catch the full story in the latest Truck & Driver! 🚛🐎

#TruckAndDriver #EditorsChoice
TrucknDriver's tweet image. Eric Gillie Ltd celebrate 50 years in 2025, and a lot has changed since our last visit! Their fleet keeps evolving, with a stunning Scania R620 Topline earning our Editor’s Choice.
Catch the full story in the latest Truck & Driver! 🚛🐎

#TruckAndDriver #EditorsChoice
TrucknDriver's tweet image. Eric Gillie Ltd celebrate 50 years in 2025, and a lot has changed since our last visit! Their fleet keeps evolving, with a stunning Scania R620 Topline earning our Editor’s Choice.
Catch the full story in the latest Truck & Driver! 🚛🐎

#TruckAndDriver #EditorsChoice

🎯 EDITOR’S PICK | A standout article selected by our editors 📌 Coronary Arteries Lesions in Kawasaki Disease: Risk Factors in an Italian Cohort 🔗 mdpi.com/2227-9059/12/9… #EditorsChoice #RecommendedRead @MDPIOpenAccess @MDPIBiologySubj

Biomed_MDPI's tweet image. 🎯 EDITOR’S PICK | A standout article selected by our editors 
📌 Coronary Arteries Lesions in Kawasaki Disease: Risk Factors in an Italian Cohort
🔗 mdpi.com/2227-9059/12/9…
#EditorsChoice #RecommendedRead  
@MDPIOpenAccess @MDPIBiologySubj

🎯 EDITOR’S PICK | A standout article selected by our editors 📌 Title: Chronic Lymphocytic Leukemia (CLL)-Derived Extracellular Vesicles Educate Endothelial Cells to Become IL-6-Producing, CLL-Supportive Cells 🔗 Link: mdpi.com/2227-9059/12/7… #EditorsChoice #RecommendedRead

Biomed_MDPI's tweet image. 🎯 EDITOR’S PICK | A standout article selected by our editors 
📌 Title: Chronic Lymphocytic Leukemia (CLL)-Derived Extracellular Vesicles Educate Endothelial Cells to Become IL-6-Producing, CLL-Supportive Cells
🔗 Link: mdpi.com/2227-9059/12/7… 
#EditorsChoice #RecommendedRead

🏆 Editor’s Choice von Notebookcheck: Die MSI GeForce RTX 5060 Ti 16G VENTUS 2X PLUS überzeugt als starker Allrounder für 1080p- und 1440p-Gaming – sogar mit Raytracing auf Maximum. Jetzt mehr erfahren: msi.gm/S83FC5BF #RTX5060Ti #EditorsChoice

msigaming_de's tweet image. 🏆 Editor’s Choice von Notebookcheck: Die MSI GeForce RTX 5060 Ti 16G VENTUS 2X PLUS überzeugt als starker Allrounder für 1080p- und 1440p-Gaming – sogar mit Raytracing auf Maximum.

Jetzt mehr erfahren: msi.gm/S83FC5BF 

#RTX5060Ti #EditorsChoice

🎯 EDITOR’S PICK | A standout article selected by our editors 📌 Title: SARS-CoV-2-Related Olfactory Dysfunction: Autopsy Findings, Histopathology, and Evaluation of Viral RNA and ACE2 Expression in Olfactory Bulbs 🔗 Link: mdpi.com/2227-9059/12/4… #EditorsChoice #RecommendedRead

Biomed_MDPI's tweet image. 🎯 EDITOR’S PICK | A standout article selected by our editors 
📌 Title: SARS-CoV-2-Related Olfactory Dysfunction: Autopsy Findings, Histopathology, and Evaluation of Viral RNA and ACE2 Expression in Olfactory Bulbs
🔗 Link: mdpi.com/2227-9059/12/4…
#EditorsChoice #RecommendedRead

Loading...

Something went wrong.


Something went wrong.