#kubernetesimplementation 검색 결과
Docker vs. Kubernetes Docker is a container platform that lets you package applications with their dependencies and run them on a single machine. Here’s how it works: 1. Starts with the app code and dependencies written into a Dockerfile. 2. The build image step creates a…

Qubetics has partnered with @mindkit_xyz, a decentralized AI platform focused on enabling Web3 projects with intelligent agents, autonomous workflows, and modular AI capabilities. MindKit provides a plug and play, no code solution designed to support a wide range of Web3…

Checked out @Covalent_HQ and how they manage multi chain data with insane speed. Instead of the usual RPC calls, they’ve created a query layer that pulls from preb indexed blockchain data. → Blockchains are indexed once, stored in a unified schema. → Queries fetch from a $CXT…

🌍 @Covalent_HQ has really changed the game for Web3 developers by combining data from 150+ blockchains into one API! 😎 No need to manage your own nodes anymore. Just use this API to access real time, verifiable data. 📊 With tools like Sub Second Data and GoldRush APIs, you…

10 Common Kubernetes Errors and Remediations 👇 It saves a lot of effort and time that goes into troubleshooting most of these errors. 55K+ read my DevOps and Cloud newsletter: techopsexamples.com/subscribe What do we cover: DevOps, Cloud, Kubernetes, IaC, GitOps, MLOps 🔁…

Data hits different when it’s structured right. I’ve been testing @Covalent_HQ’s stack recently and it’s clear they’re not just an “indexer.” They’re the data layer powering the next generation of onchain applications. Here’s what stood out: • Unified API → one endpoint for…

A Visual Overview of Kubernetes Containers revolutionized modern application development and deployment. Unlike bulky virtual machines, containers package up just the application code and dependencies, making them lightweight and portable. However, running containers at scale…

Container Orchestration in DevOps → What is Container Orchestration Container orchestration automates the deployment, scaling, and management of containers in production environments. It ensures that containerized applications run reliably at scale. → Kubernetes Fundamentals…

Kubernetes architecture in an image ✨ 📌Explanation 🧵 It is a Master-Worker setup containing nodes that run containerized application.

Running GPUs on Kubernetes sounds easy, until jobs block each other, memory leaks between workloads, and utilization stays low. The root issue? Kubernetes treats GPUs like CPUs, and that model just doesn’t fit.

Kubernetes in Real-Time: How It Powers the World’s Biggest Applications medium.com/@snehalpalaspa…
#Kubernetes might look like magic, but under the hood it’s welded tightly to the #LinuxKernel and some tricky low-level tools. 🛠️ This thread breaks down 10 key things you should know about that relationship (and why it sometimes bites you).. 🧵👇 #Linux #DevOps

🔥Application lifecycle in Kubernetes 🔥 Hosted on Cloud, Deployed through Terraform 🚀

The Wait Ends - Kotak Neo API’s reimagined With clear regulations around Retail Algos, no one should doubt that this segment will see a multifold increase over next few years. But for the investors there could be more costs. They may have to pay brokerages as also pay the…

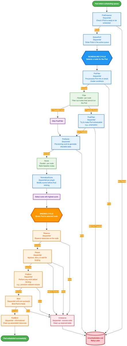
New blog: Deep Dive into the Kubernetes Scheduler Framework Covers extension points, plugin orchestration, and more Check it here 👇👇 #Kubernetes #DevOps #CloudNative #k8s #Golang #OpenSource

Nexus is a modular interface layer for building adaptive, context-aware AI systems. Instead of embedding all logic and context inside a single model, Nexus exposes a chat-native interface that links to backend components through the MCP. Shifting AI architectures from closed,…

Kubernetes basics explained by analogy 🧵 ...or "How Kubernetes Just Repeats Good Old Deployment Patterns" 1. For a long time, people had been deploying services as groups of virtual (or physical) machines. But VMs were often slow and bulky. Hence, not very efficient.

Execution is the final frontier in DeFi What Jupiter just shipped with Ultra v3 pushes the entire space forward. — Predictive execution — Shadow landing — Iris routing Real price, real fills, no hidden slippage. This upgrade redefines what “best execution” means on chain.…
Introducing Ultra V3 – the most advanced end to end trading engine ever created. It delivers what traders want most: - Best Price: Meta aggregation which includes Iris, our new router - Best Execution: ShadowLane for optimal private txn landing & Predictive Execution for…
Good morning CT This is big project in @KaitoAI Get started with @noble_xyz efficient stablecoin infrastructure, where USDN yield bearings grow silently in your portfolio, while cosmos evm applayer enable DeFi without bridge friction Meanwhile, @irys_xyz is present as a…

Once more we look back on 360° Kubernetes, now with our awesome aftermovie! The video captures the atmosphere of the event perfectly 🚀 Get a taste of the event or relive the experience and have fun watching ✨ #cloudnative #kubernetesimplementation #cloudimplementation
While implementing Kubernetes, there are several concerns associated with it, security and connectivity are major concerns. To know more read our blog. #kubernetes #kubernetessecurity #kubernetesimplementation #kubernetesconcerns #kubernetesblog bit.ly/3cHti2j
Something went wrong.
Something went wrong.
United States Trends
- 1. Mike Evans 8,125 posts
- 2. #WWERaw 23.5K posts
- 3. Gibbs 14K posts
- 4. Lions 65.9K posts
- 5. Bucs 15K posts
- 6. Dragon Lee 3,984 posts
- 7. Josh Naylor 3,204 posts
- 8. White House 223K posts
- 9. #OnePride 5,139 posts
- 10. Goff 7,216 posts
- 11. Baker Mayfield 4,899 posts
- 12. #TBvsDET 3,350 posts
- 13. Ben Solo 10.3K posts
- 14. Bron 19.3K posts
- 15. East Wing 41.9K posts
- 16. #RawOnNetflix N/A
- 17. FanDuel 23.8K posts
- 18. Game 7 55.4K posts
- 19. Rivas 4,009 posts
- 20. #MondayNightFootball 1,115 posts