#nuget ผลการค้นหา
‘Trusted Publishing’ is now available on NuGet.org! 🚀 Publish packages more securely with short‑lived OIDC tokens. No more key management! 🔒See the blog to get started: aka.ms/nuget/oidc-blog ✨ #NuGet #dotnet

Have you heard of dotnet nuget --clear command? this command will help clear all the nuget packages cache in case you have corrupt packages or unresolved .dll conflicts #dotnet #nuget #csharp

‘Trusted Publishing’ is now available on msft.it/6014sqMH2! 🚀 Publish packages more securely with short lived OIDC tokens. No more key management! 🔒 See the blog to get started msft.it/6019sqMH7 ✨ #NuGet #dotnet

🚀 Vous avez un serveur MCP en #CSharp ? La distribution, c’est souvent la galère… 👉 NuGet + .NET 10 = la solution ! 🎥 youtu.be/8qFvCyZL-Z8 #DotNet #NuGet #DotNet10 #DevTools #Programming #Coding #DeveloperLife #SoftwareEngineering #Podcast

🤓 I recently learned that @VisualStudio supports a new Upgrade mode, where you can opt-in to Central Package Management (CPM). This is a lot cleaner in my opinion in terms of version management, and it's now easy to upgrade: #dotnet #nuget

Fancier readme docs coming to #dotnet #nuget finally! Add support for markdown > alerts via markdig: github.com/NuGet/NuGetGal…


[FYI] Check out "Toolbelt.AspNetCore.Blazor.Minimum.Templates" v er.9.0.100 on #NuGet. nuget.org/packages/Toolb…
![jsakamoto's tweet image. [FYI] Check out "Toolbelt.AspNetCore.Blazor.Minimum.Templates" v er.9.0.100 on #NuGet. nuget.org/packages/Toolb…](https://pbs.twimg.com/media/GcNhEgFasAIMZx6.png)
I released an update of our open source SQLite caching middleware for .NET and ASP .NET Core 9 #nuget #csharp

I am glad that I have a chance to talk about different #nuget clients you can use to work with NuGet packages for #msdyn365bc at #DirectionsEMEA. It is another piece of puzzle on the way to NuGetized Business Central. After more academical starting session which I held with…

Just released an update of our open source C# SQLite caching middleware for compatibility with @dotnet and ASP dot NET Core 9 on #nuget. Much thanks to all contributors and users! (Link below)

What's preventing #Microsoft from providing a #nuget store for the #dotnet ecosystem like pkgstore.io?
#IconPacks #Avalonia simple sample 🎉🤘 <iconPacks:PackIconFontAwesome Kind="SquareFontAwesomeBrands" Foreground="DeepPink" /> #NuGet preview available here: ci.appveyor.com/nuget/iconpack… #dotnet #oss #MVPBuzz #dotNETConf #MahApps @AvaloniaUI
When you just need to test a NuGet package and you don't want to publish it anywhere externally: bit.ly/4doCW7I #NuGet #dotnet

My Svg.Skia #Svg rendering library for #dotnet just hit 4 million #NuGet downloads 🥂nuget.org/packages/Svg.S…

I wish #VisualStudio showed which top-level dependency is bringing a transitive vulnerability via #nuget. Otherwise, I just don't know which one needs the actual fix.

ICYMI: (04/07/2020): "Setup an Azure Application with Permissions to Enable Certificate Signing." RTs and feedback are always appreciated! jjg.me/2VcDtTl #NETCore #NuGet #Azure #Pipeline #KeyVault #AzureArtifacts #Certificate
New major release of PosInformatique.Moq.Analyzers on #NuGet. nuget.org/packages/PosIn… There is many additional rules related to check the Raise()/RaiseAsync() methods, but also a VS fixer which allows you to add missing VerifyAll() at the end of all your unit tests !! Try it !!!
Listen to RoguePlanetoid Podcast - Episode Thirty Two - The future of AI, available now at rogueplanetoid.com/podcast/episod… Tech Connect 2025 was a conference in Newcastle upon Tyne including talks along with a panel about the future of AI #nuget #techconnect2025

What's preventing #Microsoft from providing a #nuget store for the #dotnet ecosystem like pkgstore.io?
ICYMI: (04/07/2020): "Setup an Azure Application with Permissions to Enable Certificate Signing." RTs and feedback are always appreciated! jjg.me/2VcDtTl #NETCore #NuGet #Azure #Pipeline #KeyVault #AzureArtifacts #Certificate
I updated my NuGet package publishing GitHub Actions workflow to use trusted publishing damirscorner.com/blog/posts/202… #nuget #dotnet #github
Blogged: Publishing NuGet packages from GitHub Actions the easy way with Trusted Publishing andrewlock.net/easily-publish… In this post I describe how you can use nuget's new Trusted Publishing feature to publish NuGet packages from a GitHub Actions workflow #dotnet #NuGet #GitHub
New release v1.13.0 of my Moq analyzers with 3 new rules ! To increase the quality of your unit tests !!! Check out PosInformatique.Moq.Analyzers on #NuGet. nuget.org/packages/PosIn…
‘Trusted Publishing’ is now available on msft.it/6014sqMH2! 🚀 Publish packages more securely with short lived OIDC tokens. No more key management! 🔒 See the blog to get started msft.it/6019sqMH7 ✨ #NuGet #dotnet

ICYMI: (04/12/2020): "Build, Sign, and Deploy NuGet Packages with Azure Pipelines." RTs and feedback are always appreciated! jjg.me/3bfADnv #NETCore #NuGet #Azure #Pipeline #KeyVault #AzureArtifacts #Certificate
Today I released my first nuget package! it's a Log library I've been using on some internal projects for a while, but now open sourced under the MIT license. It is for the Godot Game Engine, written in C# :3 #godot #nuget #csharp #dotnet #godotengine nuget.org/packages/aragu…
‘Trusted Publishing’ is now available on NuGet.org! 🚀 Publish packages more securely with short‑lived OIDC tokens. No more key management! 🔒See the blog to get started: aka.ms/nuget/oidc-blog ✨ #NuGet #dotnet

New Trusted Publishing enhances security on NuGet.org Publish safer with short-lived tokens replacing long-lived API keys, improving package security on #NuGet and protecting the #dotnet ecosystem. is.gd/jnFnnj #DeveloperSecurity #OpenSource
via @dotnet: New Trusted Publishing enhances security on NuGet.org ift.tt/FWdNpaR #TrustedPublishing #NuGet #GitHubActions #Security #ShortLivedKeys #APIkeys #SoftwareDevelopment #OpenSSF #NuGetCommunity #SecurePublishing #DevOps #CI #ContinuousIntegratio…
ICYMI: (04/12/2020): "Build, Sign, and Deploy NuGet Packages with Azure Pipelines." RTs and feedback are always appreciated! jjg.me/3bfADnv #NETCore #NuGet #Azure #Pipeline #KeyVault #AzureArtifacts #Certificate

Have you heard of dotnet nuget --clear command? this command will help clear all the nuget packages cache in case you have corrupt packages or unresolved .dll conflicts #dotnet #nuget #csharp

‘Trusted Publishing’ is now available on NuGet.org! 🚀 Publish packages more securely with short‑lived OIDC tokens. No more key management! 🔒See the blog to get started: aka.ms/nuget/oidc-blog ✨ #NuGet #dotnet

🚀 Vous avez un serveur MCP en #CSharp ? La distribution, c’est souvent la galère… 👉 NuGet + .NET 10 = la solution ! 🎥 youtu.be/8qFvCyZL-Z8 #DotNet #NuGet #DotNet10 #DevTools #Programming #Coding #DeveloperLife #SoftwareEngineering #Podcast

New release of EF Core Power Tools, my free Visual Studio extension with almost 300.000 users. Multiple improvements to UI and automagic package installation - simplicity rules. #efcore #dotnet #nuget github.com/ErikEJ/EFCoreP…


Managing NuGet packages in Multi-Project Solutions might be scary! In such situations, use Nuget's Central Package Management Feature! Follow this thread for details! #nuget #dotnet

Absolutely blown away. Never in my wildest dreams did I think when I started my OSS journey that I would one day hit 100 million downloads! So grateful that my work is able to help so many around the world!!! #nuget #mvpaward #mvpbuzz #dotnet #prismlib

I'm just re-iterating a point that I have made previously. I freaking love @NuGetTrends! 😍 To have charts like these for my Blazor wrapper projects is simply awesome. #dotnet #NuGet #plots #blazor

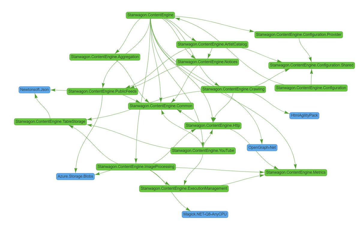
DependenSee: #Dotnet CLI tool for visualizing project (and package) references in your .NET solution. DependenSee is: ✔️simple to use ✔️on #nuget ✔️free ✔️Supports HTML, XML & JSON output hubs.li/Q01-8lQg0 via madushan @_madushans #OSS #opensource

🤓 I recently learned that @VisualStudio supports a new Upgrade mode, where you can opt-in to Central Package Management (CPM). This is a lot cleaner in my opinion in terms of version management, and it's now easy to upgrade: #dotnet #nuget

Something went wrong.
Something went wrong.
United States Trends
- 1. Chiefs 110K posts
- 2. Branch 34.9K posts
- 3. Red Cross 45.1K posts
- 4. Mahomes 34K posts
- 5. #LaGranjaVIP 77.7K posts
- 6. #TNABoundForGlory 57.3K posts
- 7. #LoveCabin 1,275 posts
- 8. Rod Wave 1,476 posts
- 9. Binance DEX 5,158 posts
- 10. Bryce Miller 4,547 posts
- 11. Dan Campbell 3,994 posts
- 12. Goff 13.8K posts
- 13. #OnePride 6,444 posts
- 14. LaPorta 11.3K posts
- 15. Air Force One 46.6K posts
- 16. Kelce 16.9K posts
- 17. Eitan Mor 11.7K posts
- 18. Tom Homan 79K posts
- 19. Matan Angrest 10.7K posts
- 20. #DETvsKC 5,023 posts