#statecharts search results

Maybe someone should have shown spotify #statecharts? 🤔

danielxbauer's tweet image. Maybe someone should have shown spotify #statecharts? 🤔

#Statecharts are perfect for managing state of autocompletes, which are pretty complex.

hnordt's tweet image. #Statecharts are perfect for managing state of autocompletes, which are pretty complex.

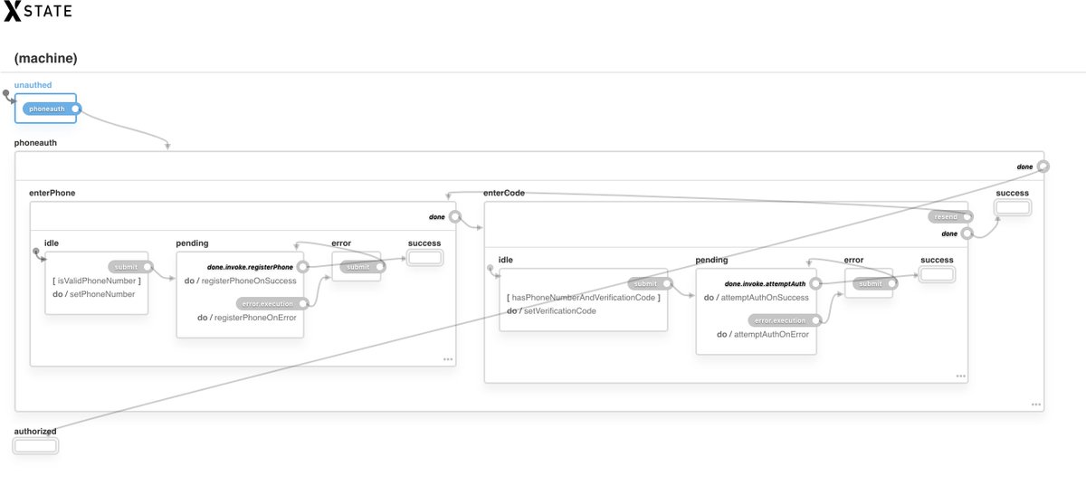
useMachine hook for #XState. Supports changing the machine dynamically, e.g. useMachine(foo ? barMachine : bazMachine) #react #statecharts #statemachine

hnordt's tweet image. useMachine hook for #XState.

Supports changing the machine dynamically, e.g. useMachine(foo ? barMachine : bazMachine)

#react #statecharts #statemachine

Building voice calls feature is a perfect match for #statecharts. 😍 The previous imperative code I had was a nightmare.

hnordt's tweet image. Building voice calls feature is a perfect match for #statecharts. 😍

The previous imperative code I had was a nightmare.

#XState is The State Management Library, the rest, is... well, the rest. 😍 #statecharts

hnordt's tweet image. #XState is The State Management Library, the rest, is... well, the rest. 😍 #statecharts

I talked about #Statecharts at #FEConf2020 The statecharts included in my talk is the behavior model actually used in a Facebook ad for "Cookie Run: OvenBreak" marketing. Try #XState for using this to make your own character move! xstate.js.org/viz/?gist=f33c…


Why some systems have so many bugs and/or race conditions? Because they are not using #Statecharts. See the mockup. Pretty simple, right? Now, look at the statechart. Good look using imperative code to handle that.

hnordt's tweet image. Why some systems have so many bugs and/or race conditions? Because they are not using #Statecharts.

See the mockup. Pretty simple, right? Now, look at the statechart.

Good look using imperative code to handle that.
hnordt's tweet image. Why some systems have so many bugs and/or race conditions? Because they are not using #Statecharts.

See the mockup. Pretty simple, right? Now, look at the statechart.

Good look using imperative code to handle that.

So I know I'm a bit late to the party here but... not bad, computer, not bad. #ChatGPT #xstate #statecharts

abrgrBuilds's tweet image. So I know I'm a bit late to the party here but... not bad, computer, not bad.

#ChatGPT #xstate #statecharts
abrgrBuilds's tweet image. So I know I'm a bit late to the party here but... not bad, computer, not bad.

#ChatGPT #xstate #statecharts

I was so happy to see this book on my desk today #statecharts

overfuse's tweet image. I was so happy to see this book on my desk today #statecharts

David Harel wins the Harlan D. Mills Award for his work on #StateCharts #ICSE2023. In the pic, notes on his over 11.000 times cited paper. His suggestion for younger academics: "Just push and push and push if you think your work is good". Great to meet such an impressive person!

JudithMichael_'s tweet image. David Harel wins the Harlan D. Mills Award for his work on #StateCharts #ICSE2023. In the pic, notes on his over 11.000 times cited paper. His suggestion for younger academics: "Just push and push and push if you think your work is good". Great to meet such an impressive person!

Sorry, but I'll tweet this again. #Statecharts with #ReactiveProgramming are so amazing 😍 This time with some piece of code: codesandbox.io/s/1ymp2xrqjj

pedronauck's tweet image. Sorry, but I'll tweet this again. #Statecharts with #ReactiveProgramming are so amazing 😍 This time with some piece of code:
codesandbox.io/s/1ymp2xrqjj
pedronauck's tweet image. Sorry, but I'll tweet this again. #Statecharts with #ReactiveProgramming are so amazing 😍 This time with some piece of code:
codesandbox.io/s/1ymp2xrqjj
pedronauck's tweet image. Sorry, but I'll tweet this again. #Statecharts with #ReactiveProgramming are so amazing 😍 This time with some piece of code:
codesandbox.io/s/1ymp2xrqjj

Just got myself a copy of this book and read 60 pages of it. About how the event-action paradigm is not sufficient for complex UIs. It still blows my mind that this book is from 20 years ago! 🤯 #statecharts

jpadilla1293's tweet image. Just got myself a copy of this book and read 60 pages of it. About how the event-action paradigm is not sufficient for complex UIs. It still blows my mind that this book is from 20 years ago! 🤯 #statecharts

#statecharts description language (WIP) Now I need to create an example on how to use it in the front-end code 🤔

dr_sensor's tweet image. #statecharts description language (WIP)

Now I need to create an example on how to use it in the front-end code 🤔
dr_sensor's tweet image. #statecharts description language (WIP)

Now I need to create an example on how to use it in the front-end code 🤔
dr_sensor's tweet image. #statecharts description language (WIP)

Now I need to create an example on how to use it in the front-end code 🤔
dr_sensor's tweet image. #statecharts description language (WIP)

Now I need to create an example on how to use it in the front-end code 🤔

Adding analytics to #statecharts for adaptive UI's 😊😎 @DavidKPiano @ReactFinland

alizbazar's tweet image. Adding analytics to #statecharts for adaptive UI's 😊😎 @DavidKPiano @ReactFinland

One of my all time favorite Add-on's for #GodotEngine just released new version: 0.9.0! State Charts is an amazing addon for complex Finite State Machines! Link in comment! #StateCharts

SirPigeonz's tweet image. One of my all time favorite Add-on's for #GodotEngine just released new version: 0.9.0!
State Charts is an amazing addon for complex Finite State Machines! Link in comment! #StateCharts

#statecharts description language sneak peak: - [x] multiple transition in one-line - [x] transpile into #xstate (only support Atomic Transition) - [x] semantics analysis ( still buggy when using shortcut symbol like: `<->`|`->>`|`>->` ) TODO: transpile into #smcat


Finally Scdlang v0.2-days ago 😅 is released 🎉 Scdlang is a #Statecharts Description Language thought it only support basic #statemachine at the moment 🗹Can transpile into JSON of #xstate and #smcat 🗹Integrated with others CLI like graphviz and other github.com/DrSensor/scdla…


🤔 Rethinking UML statecharts! Transitioning based solely on events exposes flaws in querying internal state. How can we design truly reactive state machines? #UML #Statecharts #Programming #ReactiveDesign 🔄 ift.tt/JyMzdDF


@DavidKPiano is there any plan for a "State Machines in JavaScript with XState v3" course on #frontendmasters using Xstate v5? Or even better, an "Enterprise Xstate patterns" course would be awesome content for many of us out there IMO 🤓 #xstate #statecharts


One of my all time favorite Add-on's for #GodotEngine just released new version: 0.9.0! State Charts is an amazing addon for complex Finite State Machines! Link in comment! #StateCharts

SirPigeonz's tweet image. One of my all time favorite Add-on&apos;s for #GodotEngine just released new version: 0.9.0!
State Charts is an amazing addon for complex Finite State Machines! Link in comment! #StateCharts

David Harel wins the Harlan D. Mills Award for his work on #StateCharts #ICSE2023. In the pic, notes on his over 11.000 times cited paper. His suggestion for younger academics: "Just push and push and push if you think your work is good". Great to meet such an impressive person!

JudithMichael_'s tweet image. David Harel wins the Harlan D. Mills Award for his work on #StateCharts #ICSE2023. In the pic, notes on his over 11.000 times cited paper. His suggestion for younger academics: &quot;Just push and push and push if you think your work is good&quot;. Great to meet such an impressive person!

JavaScript state machines and statecharts are tools that allow developers to better organize and manage complex application logic. xstate.js.org/docs/ #Javascript #statecharts #YanthraaInformationSystems #Yanthraa #YIS


Join Tristan Van Berkom as he shares his expertise on "Application Development with #Statecharts" at #FOSSASIA Summit 2023 #Singapore 13-15 April #Web #mobile eventyay.com/e/7cfe0771/ses…

fossasia's tweet image. Join Tristan Van Berkom as he shares his expertise on &quot;Application Development with #Statecharts&quot; at #FOSSASIA Summit 2023 #Singapore 13-15 April #Web #mobile eventyay.com/e/7cfe0771/ses…

Think first #Model first Write executable specs Use #statecharts Use strategic DDD Use your brain and ask your #whys Programming and coding have the same relation as writing and typing . Don’t be action bias You are #engineers not coders


I am really happy to talk about combining my two fields of study (psychology and software engineering) at @AmA_conf in Berlin in September, see you there! Looking forward to tell some stories about #orienteering 🗺 and #statecharts 🔀

Architecture should shape prototypes in software projects, not the other way around: In his talk, @bemayr challenges current #agile software development paradigms. Join him on Sep. 6 in Berlin. agile-meets-architecture.com/sessions/an-in…



Acabo de crear mi primer draft de CFP para una de mis siguientes charlas sobre máquinas de estado: github.com/horacioh/talks… alguien me ayuda a revisarla? sugerencias son Bienvenidas! #talk #CFP #statecharts #statemachines


U💙@webmardi events?! Don't miss our next one: meetup.com/webmardi/events Save the date: July 5th, if you want to learn more about #xstate #statecharts 😀 with 🎤 Speaker - Raphaël Saunier @raphaelsaunier - Software Engineer #Webmardi #Meetup


#Statecharts are perfect for managing state of autocompletes, which are pretty complex.

hnordt's tweet image. #Statecharts are perfect for managing state of autocompletes, which are pretty complex.

Building voice calls feature is a perfect match for #statecharts. 😍 The previous imperative code I had was a nightmare.

hnordt's tweet image. Building voice calls feature is a perfect match for #statecharts. 😍

The previous imperative code I had was a nightmare.

Maybe someone should have shown spotify #statecharts? 🤔

danielxbauer's tweet image. Maybe someone should have shown spotify #statecharts? 🤔

#XState is The State Management Library, the rest, is... well, the rest. 😍 #statecharts

hnordt's tweet image. #XState is The State Management Library, the rest, is... well, the rest. 😍 #statecharts

Why some systems have so many bugs and/or race conditions? Because they are not using #Statecharts. See the mockup. Pretty simple, right? Now, look at the statechart. Good look using imperative code to handle that.

hnordt's tweet image. Why some systems have so many bugs and/or race conditions? Because they are not using #Statecharts.

See the mockup. Pretty simple, right? Now, look at the statechart.

Good look using imperative code to handle that.
hnordt's tweet image. Why some systems have so many bugs and/or race conditions? Because they are not using #Statecharts.

See the mockup. Pretty simple, right? Now, look at the statechart.

Good look using imperative code to handle that.

useMachine hook for #XState. Supports changing the machine dynamically, e.g. useMachine(foo ? barMachine : bazMachine) #react #statecharts #statemachine

hnordt's tweet image. useMachine hook for #XState.

Supports changing the machine dynamically, e.g. useMachine(foo ? barMachine : bazMachine)

#react #statecharts #statemachine

State is hard ... ... NOT! ➡ #statecharts #xstate

bemayr's tweet image. State is hard ...

... NOT!

➡ #statecharts #xstate

Adding analytics to #statecharts for adaptive UI's 😊😎 @DavidKPiano @ReactFinland

alizbazar's tweet image. Adding analytics to #statecharts for adaptive UI&apos;s 😊😎 @DavidKPiano @ReactFinland

So I know I'm a bit late to the party here but... not bad, computer, not bad. #ChatGPT #xstate #statecharts

abrgrBuilds's tweet image. So I know I&apos;m a bit late to the party here but... not bad, computer, not bad.

#ChatGPT #xstate #statecharts
abrgrBuilds's tweet image. So I know I&apos;m a bit late to the party here but... not bad, computer, not bad.

#ChatGPT #xstate #statecharts

Inspired by this thread, I modeled this deadbolt door in @sketchsystems. #statecharts sketch.systems/robertpenner/s…

robpenner's tweet image. Inspired by this thread, I modeled this deadbolt door in @sketchsystems. #statecharts

sketch.systems/robertpenner/s…

I was so happy to see this book on my desk today #statecharts

overfuse's tweet image. I was so happy to see this book on my desk today #statecharts

After buying a 21:9 screen I can finally render my statecharts properly! 😁 #xstate #statecharts

bemayr's tweet image. After buying a 21:9 screen I can finally render my statecharts properly! 😁

#xstate #statecharts

#statecharts description language (WIP) Now I need to create an example on how to use it in the front-end code 🤔

dr_sensor's tweet image. #statecharts description language (WIP)

Now I need to create an example on how to use it in the front-end code 🤔
dr_sensor's tweet image. #statecharts description language (WIP)

Now I need to create an example on how to use it in the front-end code 🤔
dr_sensor's tweet image. #statecharts description language (WIP)

Now I need to create an example on how to use it in the front-end code 🤔
dr_sensor's tweet image. #statecharts description language (WIP)

Now I need to create an example on how to use it in the front-end code 🤔

Just got myself a copy of this book and read 60 pages of it. About how the event-action paradigm is not sufficient for complex UIs. It still blows my mind that this book is from 20 years ago! 🤯 #statecharts

jpadilla1293's tweet image. Just got myself a copy of this book and read 60 pages of it. About how the event-action paradigm is not sufficient for complex UIs. It still blows my mind that this book is from 20 years ago! 🤯 #statecharts

Sorry, but I'll tweet this again. #Statecharts with #ReactiveProgramming are so amazing 😍 This time with some piece of code: codesandbox.io/s/1ymp2xrqjj

pedronauck's tweet image. Sorry, but I&apos;ll tweet this again. #Statecharts with #ReactiveProgramming are so amazing 😍 This time with some piece of code:
codesandbox.io/s/1ymp2xrqjj
pedronauck's tweet image. Sorry, but I&apos;ll tweet this again. #Statecharts with #ReactiveProgramming are so amazing 😍 This time with some piece of code:
codesandbox.io/s/1ymp2xrqjj
pedronauck's tweet image. Sorry, but I&apos;ll tweet this again. #Statecharts with #ReactiveProgramming are so amazing 😍 This time with some piece of code:
codesandbox.io/s/1ymp2xrqjj

#statecharts description language sneak peak: - [x] multiple transition in one-line - [x] transpile into #xstate (only support Atomic Transition) - [x] semantics analysis ( still buggy when using shortcut symbol like: `<->`|`->>`|`>->` ) TODO: transpile into #smcat


last ~8 months... 👀 Really good progress on using #statecharts in Unity, first Devtool is already working, I'm incredibly happy! 😁 (last steps to open sourcing all of this: some internal testing and validation, documentation & examples)

bemayr's tweet image. last ~8 months... 👀

Really good progress on using #statecharts in Unity, first Devtool is already working, I&apos;m incredibly happy! 😁

(last steps to open sourcing all of this: some internal testing and validation, documentation &amp;amp; examples)

Loading...

Something went wrong.


Something went wrong.


United States Trends