#stm32 search results
Simplify and optimize your user interface with #STM32 entry-level graphics solutions. Easily integrate small SPI displays using free #TouchGFX software for sleek and cost-effective designs. Full video 🎞️ spkl.io/6014AnvA0 Learn more 🔍 spkl.io/6015AnvAF
Just became available in the market MicroBCI - first an 8-channel shield that allows converting the Nucleo Board from @ST_World to a Brain-Computer Interface. Thank you @Elecrow1 pieeg.com/microbci/ #stm32 #nucleoboard #opensource #EEG #BCI

Finished the layout and sent it to factory. It's the same size as RaspberryPi CM4. #stm32 #stm32mp2 #Industry40 #openwrt #IndustrialIOT #INDUSTRY #AUTOMATION #PLC #EdgeComputing


Une pc-engine qui émet les sons du C64 ? Non, j'ai reprogrammé le Stm32 de ma platine pour simuler un C64 (simple adaptation de cRSID) et j'ai réutilisé l'interface i2s connectée au FPGA. #stm32 #C64
Official Photos our SOM2570, a STM32F257 based SOM #stm32 #stm32mp2 #Industry40 #openwrt #IndustrialIOT #INDUSTRY #AUTOMATION #PLC #EdgeComputing




DIY Wearable Air Quality Monitor circuitdigest.com/videos/wearabl… Built with STM32 and SGP40, this pendant-style device tracks VOC levels and gives instant alerts using LEDs and a buzzer. This project was made possible thanks to @digikey #STM32 #AirQuality #IoT #ElectronicsProjects

おおおおおおおおぉ フルオートモードでうごいたぞーーー 2編成の列車が自己イチ推定しつつ衝突を回避しながら対向すれ違い待ち合わせや追い抜きなど適宜処理してランダムに設定した目的地に走行してます! #TouchGFX #STM32
🗓️ 📍 The STM32 flagship event is back, featuring a global keynote and three tech dives. Nov 18-20, online. ➡️spkl.io/6014AVR3I #STM32Summit #STM32 #event #innovation
DIY STM32 Alarm Clock with 7-Segment Display (Using @Arduino IDE) bit.ly/3I2mj7r #arduino #diy #STM32

Join ST at @SIDOevent⌛ Meet our ST Authorized Partners and boost your #STM32 designs ➡️spkl.io/6014AO4Iw @Collabora Digi International @euranova FULL ELECTRONIC SYSTEM @tinyGesture ISIT @id3tec @MAATEL_SAS PHYTEC ProvenRun @qtproject @Rtone_IoT Systerel
#PostQuantum crypto on #STM32 just got faster! Fresh benchmarks show wolfSSL’s ML‑KEM outperforms DH/ECDH and ML‑DSA beats RSA on Cortex‑M4 (NUCLEO‑F439ZI) — all in optimized C/ASM, no HW acceleration. Get the details and complete results:wolfssl.com/updated-post-q…

[実践・マイコン・プログラミング入門] リアルタイム推論可能!ディープニューラルネットワークに特化したマイコンSTM32N657 x.gd/5brgY #stm32 #stmicroelectronics
![ZEP_Engineering's tweet image. [実践・マイコン・プログラミング入門]
リアルタイム推論可能!ディープニューラルネットワークに特化したマイコンSTM32N657
x.gd/5brgY
#stm32 #stmicroelectronics](https://pbs.twimg.com/media/G2247CGaAAESQBy.png)
The ByteSwitch Unit is now online for sales! 8-channel toggle switch input + #STM32+ #WS2812C x9 + #I2C Get Yours Now: ✅ Shopify: bit.ly/4h9f8Gb ✅ AliExpress: bit.ly/3WelfRF Or Watch Video First: bit.ly/3PwZzMS

🚀 Unbox & assemble the STEVAL-ROBKIT1 robotics kit with Lazina in Part 1 of TechVentures! Powered by STM32H7 MCU, this hands-on tutorial covers motion control, wireless, & vision tech. 🔧🤖 Watch now 👉 bit.ly/3VaBWwo #TechVentures #Robotics #STM32 #STMicroelectronics

授粉用アタッチメントには、メカ駆動やLEDの点灯を制御するメイン基板が搭載されており、USB接続のカメラ付きマイコンモジュールと連携しています。 メイン基板はカメラマイコンからの信号を受け取り、LEDの光量と点灯時間を同期制御します。 #ESP32 #STM32 #PCB #授粉 #アタッチメント
Power, flexibility & scalability—meet the STM32 MCUs from @ST_World. Built on Arm® Cortex®-M cores, they’re perfect for embedded designs of all sizes. Explore the full lineup & tools to accelerate your next project. 🔗 bit.ly/4fYtt9i #STM32 #MCU #IoT #EmbeddedSystems

Simplify and optimize your user interface with #STM32 entry-level graphics solutions. Easily integrate small SPI displays using free #TouchGFX software for sleek and cost-effective designs. Full video 🎞️ spkl.io/6014AnvA0 Learn more 🔍 spkl.io/6015AnvAF
Discover the STM32G431CBU6 MCU — smart, fast & efficient! ⚙️ #Electronics #Microcontroller #STM32 #STMicroelectronics #STM32G4 #EmbeddedSystems #Engineering #Automation #IoT #TechInnovation #ElectronicComponents #ElectronicsDesign #PowerControl
⚡ WINSTAR’s 7" Smart Displays just got smarter — now upgraded from 16MB to 32MB flash! Available in CAN, RS485, and UART versions for flexible GUI development with vivid IPS TFT + PCAP touch. 🔗 winstar.com.tw/news/ld/752.ht… #SmartDisplay #WINSTAR #STM32 #GUI
STM32F103RET6 - The Cortex-M3 MCU! ✨ This 32-bit ARM beast packs 512KB Flash, 64KB RAM, and runs at 72MHz. Perfect for industrial control, IoT gateways, and consumer electronics. #STM32 #CortexM3 #Embedded #mcus 📩 Need stock? [email protected] 🔗 semicone.com

Ever wonder how drones stay balanced or smart curtains open on their own? The secret is a tiny "brain" called the STM32 microcontroller. Watch this video for a quick look inside the tech that powers our world! #STM32 #Microcontroller #TechExplained #IoT #Engineering
Interesting post on Creating Custom #STM32 #PCB boards roboticworx.io/blogs/projects…
Add real-time graphs to your embedded Web UI dashboard! This tutorial shows how to visualize live data updates on the #STM32 #Nucleo-F756ZG and the same approach works for #NXP, #ESP32, and other MCUs. Watch here: youtu.be/N0BU6tNf6UQ #EmbeddedSystems #WebUI #IoT #Mongoose
youtube.com
YouTube
Real-time graphs on embedded Web UI dashboard
Remote Firmware Updates (OTA) on MCUs - step-by-step demo. Works on NXP FRDM-RW612, STM32 Nucleo-H563ZI, Raspberry Pi Pico2-W (RP2350), and many other MCUs. ▶️ Watch: youtube.com/watch?v=vJF5re… #STM32 #RP2350 #NXP #MCU #OTA #Firmware #IoT
youtube.com
YouTube
Firmware update on RP2350, STM32H563, NXP RW612 and other microcont...
When I first tested STOP mode on the MCU (before adding any features), power consumption matched the documentation. But once I added peripherals and some functionality, it jumped to 370 µA. #CortexM #STM32 #LowPower #Firmware

Design of an Intelligent Blind Assistance Navigation System Based on STM32 Here’s a complete, build-ready blueprint for an Intelligent Blind-Assistance Navigation System based on STM32—from architecture and parts to firmware, power, and validation. ampheo.com/blog/design-of… #STM32

🗓️ 📍 The STM32 flagship event is back, featuring a global keynote and three tech dives. Nov 18-20, online. ➡️spkl.io/6014AVR3I #STM32Summit #STM32 #event #innovation
Well, now I think this is the final. ;-) I’m designing a small BLDC motor driver board using an STM32F103C8T6. The other components, like capacitors and resistors, are in 0402 size. #smartknob #bldc #stm32 #simplefoc #mt6701 #pcb #pcbdesign #kicad





GRBL開発された方はめっちゃ色んな方に利用して欲しくて なるべく定義漏れでエラー吐かない様に最新の注意払ってあちこちで定義の冗長化されてたんだろうね☺️✨ 丁寧な気遣いが見て取れるコードだけどめっちゃ冗長化され過ぎてて移植するには厄介😇💦 #電子工作 #STM32 #STM32cubeIDE #GRBL #CNC
Together, they enable: ✅ Seamless Ethernet comms ✅ Mission-critical reliability ✅ Scalable architecture for complex apps From UAVs → real-time controllers, this stack delivers. 🚀 #STM32 #ThreadX #NetX #EmbeddedSystems #Engineering #Networking #TechFamily #softwareengineers
STM32 - Jolt Connect - the perfect STM32 Programmer & Debugger (ST-Link) Introducing the Jolt Connect - the best STM32 Programmer & Debugger. #STM32 #STM32CubeIDE #STM32CubeMX #STLink #Blackmagic #Programmer #Debugger #STM32World youtube.com/watch?v=Tyyegj…
youtube.com
YouTube
STM32 - Jolt Connect - the perfect STM32 Programmer & Debugger...
🔥 STM32G030C8T6: Powerhouse for Cost-Sensitive & Energy-Efficient Projects ARM Cortex-M0+ @64MHz, 64KB Flash, 8KB RAM in LQFP-48 package. Perfect for #IoT, #IndustrialAutomation & consumer electronics. #STM32 #Microcontroller 📧 Contact: [email protected]

取り敢えず競合箇所とか不要そうなとこコメントアウトしていってるけど とにかくSPLで組まれてるからSTM32cubeIDEで移植するならHAL使った方がスマートだから 移植のつもりがプチ開発になった感じして詰んでる😇✨ #電子工作 #STM32 #STM32cubeIDE #GRBL #CNC
移植するのめっちゃ難航したのかな🤔❓ めっちゃAVRの時の残骸が随所に残っててハードウェア仕様にフェッチさせて残骸消すか迷うところだわ😂💦 めっちゃ苦労の痕が滲んでるの見ると感慨深いわね🤭✨ #電子工作 #STM32 #STM32cubeIDE #GRBL #CNC
3線式同期シリアル通信でIO拡張してるGRBLって無いのかな❓って思って探してみたんだけど出てこないのよね🥺💦 探し方が悪いだけで既にあるのかな🤔❓ #電子工作 #STM32 #STM32cubeIDE #GRBL #CNC
Programming cable TC2030-IDC-NL 🔸6 pin 0.05" pitch 🔸I use this for programming through SWD interface. 🔸Small form factor 🤝 🔗tag-connect.com/product/tc2030… #stm32 #nxp #esp32 #hardware #arm



Trying to get my #lcd to work so that I can display #sensor data. Working with #stm32. Couldn't get the #lcd to work using #i2c. On testing in both #i2c and #pararell mode using #Arduino, I could see that the #i2clcddriver is problematic, I need another one 😂

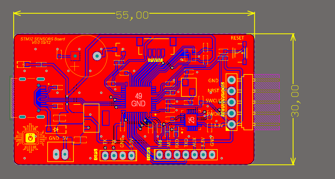
Son rötuşlar. #STM32 #LoRa #ESP32 #GPS #SENSOR #DONANIM #PCB #HARDWARE #DESİGN #UART #USART #I2C #SPI #USB #IoT

DIY Wearable Air Quality Monitor circuitdigest.com/videos/wearabl… Built with STM32 and SGP40, this pendant-style device tracks VOC levels and gives instant alerts using LEDs and a buzzer. This project was made possible thanks to @digikey #STM32 #AirQuality #IoT #ElectronicsProjects

Second go at a custom STM32 dev board this time using a cheaper STM32G030C8T6 that’s $0.93 off LCSC. Same BME280 as before but using an 80x160 ST7735 TFT. Next project will use the STM32L with eink #stm32

Official Photos our SOM2570, a STM32F257 based SOM #stm32 #stm32mp2 #Industry40 #openwrt #IndustrialIOT #INDUSTRY #AUTOMATION #PLC #EdgeComputing




Finished the layout and sent it to factory. It's the same size as RaspberryPi CM4. #stm32 #stm32mp2 #Industry40 #openwrt #IndustrialIOT #INDUSTRY #AUTOMATION #PLC #EdgeComputing


First custom STM32 board for messing around with STM32CubeIDE instead of Arduino that I’ve always used. Took a BlackPill schematic and added a display, sensor and i2c connector. That I’d start off with a small step first. #stm32 #altium

You have a very short time to build a working battery powered(low-power, should last a few months), with GSM and sensors #IoT prototype device for a client. What do you use, #Arduino Pro-mini or #STM32 Bluepill?


🔧 Crafting a 500MHz oscilloscope with STM32? Yes, it's possible! Move over 50kHz Arduino versions, STM32's in the house! 🚀 Ideal for lab use & budget-friendly. gao.ee/esk55 #Arduino #STM32 #TechDIY


Gyroscope, basınç ve sıcaklık sensörü, lorası gps ARM M4 işlemcisiyle yeni bir tasarım. #STM32 #LoRa #ESP32 #GPS #SENSOR #DONANIM #I3C #PCB #GYROSCOPE #BASINÇ #SICAKLIK #HARDWARE #DESİGN #UART #USART #I2C #SPI #USB #IoT #BUZZER #PWM

Version 1.2 #Kicad for the PCB #STM32 MCU #Fusion360 3D case design #FreeRTOS watchdog & tasks CubeIDE firmware development


First go at a custom stm32 dev board based off the popular Blackpill. Getting familiar with the STMCubelDE and created this board to practice writing code & managing libraries for an oled display, BME280 sensor, led and an interrupt button. Can post design files. #stmicro #stm32


I enclosed an MPU-6050 accelerometer and gyroscope in a 3D printed case and connected to an #STM32 microcontroller via I²C using a USB-C cable. Why? Because I think head tracking on the #Xbox is a damn good idea. #MSFS2020



AxxSolder It is a #STM32 based #soldering iron controller for #JBC C115, C210 and C245 cartridges. -More info: github.com/AxxAxx/AxxSold…


毎月実施中! フォロー&リツイートで当たる! #トランジスタ技術 9月号 5名様 特集 シン定番!STM32ホープの実力! 応募方法 ① @ECN_cqpub をフォロー ② このツイートをRT 締切:8月9日23:59 #RTキャンペーン #STM32 #マイコン

Something went wrong.
Something went wrong.
United States Trends
- 1. #2025MAMAVOTE 907K posts
- 2. $ZOOZ N/A
- 3. Good Thursday 28.3K posts
- 4. Mila 18.3K posts
- 5. #ThursdayThoughts 1,819 posts
- 6. #thursdayvibes 2,714 posts
- 7. Deloitte 12.5K posts
- 8. #TOMORROWXTOGETHER 44.1K posts
- 9. Deport Harry Sisson 18K posts
- 10. Ninja Gaiden 18.1K posts
- 11. #JoyForum 2,242 posts
- 12. Happy Friday Eve N/A
- 13. Dead or Alive 16K posts
- 14. Tomonobu Itagaki 12.9K posts
- 15. Jennifer Welch 5,742 posts
- 16. DuPont 2,467 posts
- 17. Bernie 43.5K posts
- 18. Starting 5 7,092 posts
- 19. Andrade 5,264 posts
- 20. New Yorkers 27.1K posts