#teamhg resultados de búsqueda

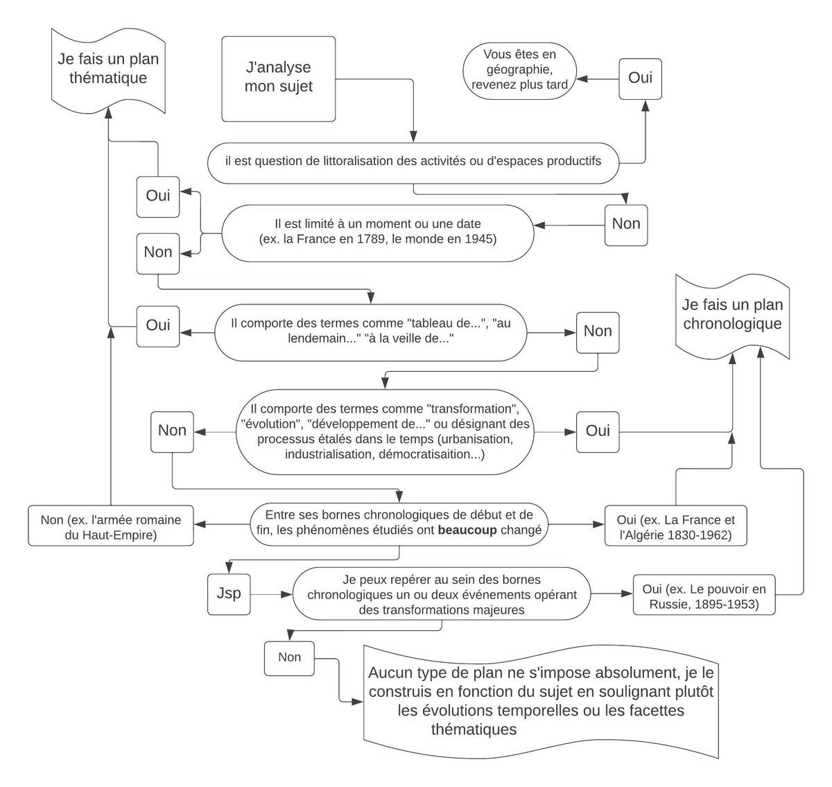
Vous en rêviez, le voici, le flowchart permettant de choisir à coup sûr ou presque entre plan thématique et plan chronologique pour une dissertation d'histoire #teamHG

andreloez's tweet image. Vous en rêviez, le voici, le flowchart permettant de choisir à coup sûr ou presque entre plan thématique et plan chronologique pour une dissertation d'histoire #teamHG

Attend to achieve! Attendance is vital to attainment! #TeamHG


Il faut absolument regarder cette vidéo. Jean-Pierre Filiu (@sciencespo @CERI_SciencesPo) propose une lecture du conflit israélo-palestinienne indispensable à son enseignement. #teamHG #HGGSP

🎥 Jean-Pierre Filiu propose une Fenêtre sur cours de l'@APHG_National exceptionnelle dans laquelle il invite à penser une histoire laïque du conflit israélo-palestinien. En ces temps confus, une intervention précieuse à ne pas manquer ➡️ aphg.fr/Pour-une-histo…

APHG_National's tweet image. 🎥 Jean-Pierre Filiu propose une Fenêtre sur cours de l'@APHG_National exceptionnelle dans laquelle il invite à penser une histoire laïque du conflit israélo-palestinien. En ces temps confus, une intervention précieuse à ne pas manquer
➡️ aphg.fr/Pour-une-histo…


Borne n’avait-elle pas dit que les programmes ne seraient pas mis en place à la rentrée 2026? Quant aux 1ères propositions des programmes de cycle 4, c’est de l’encyclopédisme poussiéreux. A croire que rien n’a changé depuis 50 ans. #TeamHG fep.cfdt.fr/sinformer/sous…


Pour vos diapos sur le soft power chinois (Port-la-Forêt, 29) #teamHG

andreloez's tweet image. Pour vos diapos sur le soft power chinois (Port-la-Forêt, 29) #teamHG

Il y a une idée reçue qu'on doit combattre dans la #TeamHG que j'entends sans cesse par les parents en réunion parent-prof. "L'histoire c'est du par cœur". Alors non c'est 50% de connaissances, 50% de savoir-faire...


Here’s our weekly update. This week we are introducing you to our fantastic Safeguarding team. #TeamHG


Rewarding and celebrating our amazing pastoral team this morning! A team that makes a difference!! #TeamHG

HGCSC's tweet image. Rewarding and celebrating our amazing pastoral team this morning! A team that makes a difference!!
#TeamHG

Réviser le #DNB avec les archives - un corpus documentaire utile pour revoir les thèmes ou nourrir les séquences d'#HG, avec des entrées par notion et par compétence #teamHG @eduscol_HG diplomatie.gouv.fr/fr/archives-di…


Carte commentée. Du groupe des BRICS aux « BRICS+ » diploweb.com/Carte-commente… Par AB Pictoris sur @diploweb Carte à jour sur une réalité émergente et mouvante. @AbPictoris @eduscol_HG @APHG_National @Clionautes1 #TEAMHG #HGGSP

diploweb's tweet image. Carte commentée. Du groupe des BRICS aux « BRICS+ » diploweb.com/Carte-commente…
Par AB Pictoris sur @diploweb 
Carte à jour sur une réalité émergente et mouvante. 
@AbPictoris @eduscol_HG @APHG_National  @Clionautes1 #TEAMHG #HGGSP

Mais ouiiii!!! Bravo à toute l’équipe #numalille pour ce nouveau numéro qui va ravir de nombreux profs #TeamHG et notamment tous les membres de #MlfjouerHG!

Este tweet ya no está disponible.

Hier soir on a fait de la géo autrement avec les collégiens et lycéens pour notre première Nuit de la Géographie @GeonightO et c'était vachement bien! #TeamHG

Leprofdhistoire's tweet image. Hier soir on a fait de la géo autrement avec les collégiens et lycéens pour notre première Nuit de la Géographie @GeonightO et c'était vachement bien! #TeamHG
Leprofdhistoire's tweet image. Hier soir on a fait de la géo autrement avec les collégiens et lycéens pour notre première Nuit de la Géographie @GeonightO et c'était vachement bien! #TeamHG
Leprofdhistoire's tweet image. Hier soir on a fait de la géo autrement avec les collégiens et lycéens pour notre première Nuit de la Géographie @GeonightO et c'était vachement bien! #TeamHG

Aux #rencontresnumeriques2023 de @mlfmonde @Mlfpedagogie j'ai enfin rencontré IRL @dijpro de @acpoitiers et c'était vachement bien! #TeamHG


Principaux pays d’origine des œuvres d’Afrique subsaharienne au musée du Quai-Branly

lecartographe's tweet image. Principaux pays d’origine des œuvres d’Afrique
subsaharienne au musée du Quai-Branly


#TeamHG : très bon fil sur « Le monde nazi » et la nécessité d’arrêter en cours de parler de totalitarisme.Ce n’est pas parce que les cours de collège et lycée ne sont pas des cours de post bac qu’ils doivent être déconnectés de la recherche(malgré des programmes pas à jour).⤵️

Este tweet ya no está disponible.

Congratulations to Sadie who has signed for @ReadingFC this summer, not only signing for Reading but being signed for the age group above. Well done Sadie a huge achievement and we wish you all the best. #TeamHG #urzzzz

HGSport1's tweet image. Congratulations to Sadie who has signed for @ReadingFC this summer, not only signing for Reading but being signed for the age group above. Well done Sadie a huge achievement and we wish you all the best. #TeamHG #urzzzz

[Histoire] La décolonisation dans le monde: ensemble documentaire #TeamHG hgsempai.fr/atelier/?p=733

AtelierHGSempai's tweet image. [Histoire] La décolonisation dans le monde: ensemble documentaire
#TeamHG
hgsempai.fr/atelier/?p=733

[Carto] La décolonisation dans le monde #TeamHG hgsempai.fr/carto/2026/04/…

AtelierHGSempai's tweet image. [Carto] La décolonisation dans le monde
#TeamHG
hgsempai.fr/carto/2026/04/…

[Carto] Le PIB régional en France métropolitaine (2024) #TeamHG hgsempai.fr/carto/2026/04/…

AtelierHGSempai's tweet image. [Carto] Le PIB régional en France métropolitaine (2024)
#TeamHG
hgsempai.fr/carto/2026/04/…

Cédric Michon - La Renaissance Le monde en mouvement À paraître en septembre chez Calype

flr_louis's tweet image. Cédric Michon - La Renaissance

Le monde en mouvement

À paraître en septembre chez Calype
flr_louis's tweet image. Cédric Michon - La Renaissance

Le monde en mouvement

À paraître en septembre chez Calype


[Carto] Le niveau de vie par région en France métropolitaine (2021) #TeamHG hgsempai.fr/carto/2026/04/…

AtelierHGSempai's tweet image. [Carto] Le niveau de vie par région en France métropolitaine (2021)
#TeamHG
hgsempai.fr/carto/2026/04/…

[Carto] Les minima sociaux par région en France (2021) #TeamHG hgsempai.fr/carto/2026/04/…

AtelierHGSempai's tweet image. [Carto] Les minima sociaux par région en France (2021)
#TeamHG
hgsempai.fr/carto/2026/04/…

Pour les programmes de 5e et 4e en collège. #TeamHG

Pascale Mormiche - Les femmes en sciences - du xvie au XVIIIe siècle Contraintes sociales, savoir et stratégies À paraître en août chez Ellipses

flr_louis's tweet image. Pascale Mormiche - Les femmes en sciences - du xvie au XVIIIe siècle

Contraintes sociales, savoir et stratégies

À paraître en août chez Ellipses
flr_louis's tweet image. Pascale Mormiche - Les femmes en sciences - du xvie au XVIIIe siècle

Contraintes sociales, savoir et stratégies

À paraître en août chez Ellipses


[Carto] Carte de la répartition de la population en France métropolitaine (2022) #TeamHG hgsempai.fr/carto/2026/04/…

AtelierHGSempai's tweet image. [Carto] Carte de la répartition de la population en France métropolitaine (2022)
#TeamHG
hgsempai.fr/carto/2026/04/…

[Carto] la France un carrefour en Europe #TeamHG hgsempai.fr/carto/2026/04/…

AtelierHGSempai's tweet image. [Carto] la France un carrefour en Europe
#TeamHG
hgsempai.fr/carto/2026/04/…

Célinnnnnnne et la géo… un cas d’école de l’hypertourisme où se mêlent intérêts économiques, enjeux écologiques, rôle ambigu du service public et pure communication commerciale. #TeamHG #tourisme #hyperlieu lemonde.fr/idees/article/…


« Je vous écris de Mésopotamie, il y a 4000 ans ». La plus ancienne correspondance privée de l’humanité raconte les mariages et les divorces, le commerce et la fraude fiscale, le métier d’éleveuse ou de tisseuse. Des voix de femmes imprimées dans l’argile depuis 4000 ans, qui

NarudaaArnaud's tweet image. « Je vous écris de Mésopotamie, il y a 4000 ans ». La plus ancienne correspondance privée de l’humanité raconte les mariages et les divorces, le commerce et la fraude fiscale, le métier d’éleveuse ou de tisseuse. Des voix de femmes imprimées dans l’argile depuis 4000 ans, qui


Je construis un outil qui transforme une carte de manuel en carte interactive, en extrayant les zones/couleurs afin de masquer, exporter, etc. Une démo ? …erateur-carte-interactive.netlify.app #Cartographie #TeamHG @mirbole01 @Mlfpedagogie @MIKL_Bertrand @JohannNallet @CedricRidel @outilstice


Lille, futur siège de l'autorité douanière européenne #TeamHG france3-regions.franceinfo.fr/hauts-de-franc…


[Géographie urbaine] Enseigner la géographie urbaine : un schéma pour clarifier ville-centre, banlieue et couronne péri-urbaine (version couleur + à compléter) #TeamHG hgsempai.fr/atelier/?p=5179

AtelierHGSempai's tweet image. [Géographie urbaine] Enseigner la géographie urbaine : un schéma pour clarifier ville-centre, banlieue et couronne péri-urbaine (version couleur + à compléter)
#TeamHG
hgsempai.fr/atelier/?p=5179

[Carto] la guerre d'Afghanistan (1979 - 1989) #TeamHG hgsempai.fr/carto/2026/03/…

AtelierHGSempai's tweet image. [Carto] la guerre d'Afghanistan (1979 - 1989)
#TeamHG
 
hgsempai.fr/carto/2026/03/…

Chemins d'histoire, un podcast d'actualité historiographique. Emission 248 : L’année 1815, avec Clément Thibaud. #TeamHG cheminsdhistoire.fr/emission248/


Vous en rêviez, le voici, le flowchart permettant de choisir à coup sûr ou presque entre plan thématique et plan chronologique pour une dissertation d'histoire #teamHG

andreloez's tweet image. Vous en rêviez, le voici, le flowchart permettant de choisir à coup sûr ou presque entre plan thématique et plan chronologique pour une dissertation d'histoire #teamHG

J’ai mis à jour mon exercice de croquis (et son corrigé) pour les 2de dans le thème 2 de géographie, à l’aide de cet article de Geoconfluences : geoconfluences.ens-lyon.fr/informations-s… #teamhg

Lenor56221778's tweet image. J’ai mis à jour mon exercice de croquis (et son corrigé) pour les 2de dans le thème 2 de géographie, à l’aide de cet article de Geoconfluences : geoconfluences.ens-lyon.fr/informations-s…

#teamhg
Lenor56221778's tweet image. J’ai mis à jour mon exercice de croquis (et son corrigé) pour les 2de dans le thème 2 de géographie, à l’aide de cet article de Geoconfluences : geoconfluences.ens-lyon.fr/informations-s…

#teamhg
Lenor56221778's tweet image. J’ai mis à jour mon exercice de croquis (et son corrigé) pour les 2de dans le thème 2 de géographie, à l’aide de cet article de Geoconfluences : geoconfluences.ens-lyon.fr/informations-s…

#teamhg
Lenor56221778's tweet image. J’ai mis à jour mon exercice de croquis (et son corrigé) pour les 2de dans le thème 2 de géographie, à l’aide de cet article de Geoconfluences : geoconfluences.ens-lyon.fr/informations-s…

#teamhg

J'ai le plaisir de parler du patois adolescent sur @franceculture, à l'invitation de Sylvain @bourmeau, après Alexandre Surrallés (@EHESS_fr/@CNRS), convié pour évoquer son dernier livre, "La raison lexicographique", publié aux @EditionsFayard #emc #TeamHG radiofrance.fr/franceculture/…

PorcherAncelle's tweet image. J'ai le plaisir de parler du patois adolescent sur @franceculture, à l'invitation de Sylvain @bourmeau, après Alexandre Surrallés (@EHESS_fr/@CNRS), convié pour évoquer son dernier livre, "La raison lexicographique", publié aux @EditionsFayard #emc #TeamHG
radiofrance.fr/franceculture/…
PorcherAncelle's tweet image. J'ai le plaisir de parler du patois adolescent sur @franceculture, à l'invitation de Sylvain @bourmeau, après Alexandre Surrallés (@EHESS_fr/@CNRS), convié pour évoquer son dernier livre, "La raison lexicographique", publié aux @EditionsFayard #emc #TeamHG
radiofrance.fr/franceculture/…
PorcherAncelle's tweet image. J'ai le plaisir de parler du patois adolescent sur @franceculture, à l'invitation de Sylvain @bourmeau, après Alexandre Surrallés (@EHESS_fr/@CNRS), convié pour évoquer son dernier livre, "La raison lexicographique", publié aux @EditionsFayard #emc #TeamHG
radiofrance.fr/franceculture/…

EMC "Monsieur, on peut mettre les gros mots ?" - recueil de patois adolescent - Histoire, Géographie, EMC histoire.ac-versailles.fr/spip.php?artic… un excellent travail de @PorcherAncelle et de ses élèves. A partager !!! @acversailles

HG_acVersailles's tweet image. EMC "Monsieur, on peut mettre les gros mots ?" - recueil de patois adolescent - Histoire, Géographie, EMC histoire.ac-versailles.fr/spip.php?artic… un excellent travail de @PorcherAncelle et de ses élèves. A partager !!! @acversailles


Congratulations to Sadie who has signed for @ReadingFC this summer, not only signing for Reading but being signed for the age group above. Well done Sadie a huge achievement and we wish you all the best. #TeamHG #urzzzz

HGSport1's tweet image. Congratulations to Sadie who has signed for @ReadingFC this summer, not only signing for Reading but being signed for the age group above. Well done Sadie a huge achievement and we wish you all the best. #TeamHG #urzzzz

Testé et approuvé pour vous: le double contrôle de connaissances avec énoncé alterné pour éviter la gruge #teamHG

andreloez's tweet image. Testé et approuvé pour vous: le double contrôle de connaissances avec énoncé alterné pour éviter la gruge #teamHG

Pour clore le thème 2 d’histoire en 2de, les élèves vont travailler sur un chapitre du livre de Jérémie Foa. Nous lirons d’abord un extrait du prélude ensemble, puis ils travailleront sur le texte du chapitre. C’est une séance qui avait bien fonctionné l’an dernier. #TeamHG

Lenor56221778's tweet image. Pour clore le thème 2 d’histoire en 2de, les élèves vont travailler sur un chapitre du livre de Jérémie Foa. Nous lirons d’abord un extrait du prélude ensemble, puis ils travailleront sur le texte du chapitre. C’est une séance qui avait bien fonctionné l’an dernier. 
#TeamHG
Lenor56221778's tweet image. Pour clore le thème 2 d’histoire en 2de, les élèves vont travailler sur un chapitre du livre de Jérémie Foa. Nous lirons d’abord un extrait du prélude ensemble, puis ils travailleront sur le texte du chapitre. C’est une séance qui avait bien fonctionné l’an dernier. 
#TeamHG
Lenor56221778's tweet image. Pour clore le thème 2 d’histoire en 2de, les élèves vont travailler sur un chapitre du livre de Jérémie Foa. Nous lirons d’abord un extrait du prélude ensemble, puis ils travailleront sur le texte du chapitre. C’est une séance qui avait bien fonctionné l’an dernier. 
#TeamHG

Aujourd’hui repères sur globe 🌍 en équipes et c’était trop génial #teamHG #I❤️Géographie #carto #mersetocéans

MGDubois2's tweet image. Aujourd’hui repères sur globe 🌍 en équipes et c’était trop génial #teamHG #I❤️Géographie #carto #mersetocéans

Comme mes élèves de 1re sont totalement à fond dans chatgpt, je vais leur montrer ça 😅 : #teamhg

Lenor56221778's tweet image. Comme mes élèves de 1re sont totalement à fond dans chatgpt, je vais leur montrer ça 😅 :
#teamhg

La période de présentation des spécialités auprès des 2de approchant, je partage ici la fiche que je distribue pour présenter la spécialité #hggsp. #teamhg #teamhggsp

Lenor56221778's tweet image. La période de présentation des spécialités auprès des 2de approchant, je partage ici la fiche que je distribue pour présenter la spécialité #hggsp. 
#teamhg #teamhggsp

Quelques textes pour introduire « La Connaissance » en #Hggsp. Au passage, je recommande vivement l’ouvrage de Jürgen Renn sur l’Evolution de la Connaissance (la traduction en français est toute fraîche). Ça m’a beaucoup aidée à mieux concevoir ce thème ardu. #teamhg #teamhggsp

Lenor56221778's tweet image. Quelques textes pour introduire « La Connaissance » en #Hggsp. Au passage, je recommande vivement l’ouvrage de Jürgen Renn sur l’Evolution de la Connaissance (la traduction en français est toute fraîche). Ça m’a beaucoup aidée à mieux concevoir ce thème ardu. 
#teamhg #teamhggsp
Lenor56221778's tweet image. Quelques textes pour introduire « La Connaissance » en #Hggsp. Au passage, je recommande vivement l’ouvrage de Jürgen Renn sur l’Evolution de la Connaissance (la traduction en français est toute fraîche). Ça m’a beaucoup aidée à mieux concevoir ce thème ardu. 
#teamhg #teamhggsp

Pour faire travailler mes 1re sur les phénomènes de contre-vérités en EMC, voilà l’exercice qu’ils ont eu à faire sur la théorie de l’abbé Barruel. Globalement, ça a bien fonctionné et ils ont produit des travaux de qualité. #teamhg hg-hggsp.my.canva.site/th-orie-du-com…

Lenor56221778's tweet image. Pour faire travailler mes 1re sur les phénomènes de contre-vérités en EMC, voilà l’exercice qu’ils ont eu à faire sur la théorie de l’abbé Barruel. Globalement, ça a bien fonctionné et ils ont produit des travaux de qualité. #teamhg

hg-hggsp.my.canva.site/th-orie-du-com…

En seconde, je fais réaliser une frise illustrée à mes élèves pour qu’ils travaillent sur l’affirmation de l’État dans le royaume de France. Je me suis bien éclatée à faire le corrigé.😅(Cours et consigne en commentaire) #teamhg

Lenor56221778's tweet image. En seconde, je fais réaliser une frise illustrée à mes élèves pour qu’ils travaillent sur l’affirmation de l’État dans le royaume de France. Je me suis bien éclatée à faire le corrigé.😅(Cours et consigne en commentaire)
#teamhg

Enregistrement en cours 🎧… c’est la naissance d’un nouveau #podcast 🤩 1 épisode chaque mois sur tous les thèmes de la classe de 4e ! Le premier : « trajectoires d’esclaves au XVIIIe et XIXe siècle » by les 4eE du collège Pierre Alviset Paris5 @Academie_Paris #webradio #teamhg

CamilleLambin04's tweet image. Enregistrement en cours 🎧… c’est la naissance d’un nouveau #podcast 🤩 1 épisode chaque mois sur tous les thèmes de la classe de 4e ! Le premier : « trajectoires d’esclaves au XVIIIe et XIXe siècle » by les 4eE du collège Pierre Alviset Paris5  @Academie_Paris #webradio #teamhg
CamilleLambin04's tweet image. Enregistrement en cours 🎧… c’est la naissance d’un nouveau #podcast 🤩 1 épisode chaque mois sur tous les thèmes de la classe de 4e ! Le premier : « trajectoires d’esclaves au XVIIIe et XIXe siècle » by les 4eE du collège Pierre Alviset Paris5  @Academie_Paris #webradio #teamhg

Pour vos diapos sur le soft power chinois (Port-la-Forêt, 29) #teamHG

andreloez's tweet image. Pour vos diapos sur le soft power chinois (Port-la-Forêt, 29) #teamHG

Grâce à tous les collègues qui ont répondu à mon appel à l’aide sur l’axe 1 d’histoire et mémoires, j’ai réussi à élaborer un plan qui me convient. Je vous le partage ici. Les élèves travailleront sur le jalon 1 avant le cours et sur le jalon 2 après. #hggsp #teamhg

Lenor56221778's tweet image. Grâce à tous les collègues qui ont répondu à mon appel à l’aide sur l’axe 1 d’histoire et mémoires, j’ai réussi à élaborer un plan qui me convient. Je vous le partage ici. Les élèves travailleront sur le jalon 1 avant le cours et sur le jalon 2 après. #hggsp #teamhg

Création d'un jeu de 7 familles autour des philosophes des Lumières pour compléter la 2e partie du cours noyau du premier thème d'histoire de #4eme #TeamHG

GirardinYG's tweet image. Création d'un jeu de 7 familles autour des philosophes des Lumières pour compléter la 2e partie du cours noyau du premier thème d'histoire de #4eme #TeamHG
GirardinYG's tweet image. Création d'un jeu de 7 familles autour des philosophes des Lumières pour compléter la 2e partie du cours noyau du premier thème d'histoire de #4eme #TeamHG
GirardinYG's tweet image. Création d'un jeu de 7 familles autour des philosophes des Lumières pour compléter la 2e partie du cours noyau du premier thème d'histoire de #4eme #TeamHG

[REVUE DE PRESSE] Avec le compte @RevueHG, je partage pour mes élèves (et leurs profs!) des articles en lien avec l'actualité et les thématiques travaillées en HG, HGGSP, EMC. Vous pouvez taguer ce compte si vous voyez des articles intéressants. #TeamHG

Leprofdhistoire's tweet image. [REVUE DE PRESSE] Avec le compte @RevueHG, je partage pour mes élèves (et leurs profs!) des articles en lien avec l'actualité et les thématiques travaillées en HG, HGGSP, EMC. Vous pouvez taguer ce compte si vous voyez des articles intéressants. #TeamHG

Un excellent volume de synthèse avec quantité de docs, qui rendra bien des services à la #TeamHG pour le programme de 1e en particulier !

andreloez's tweet image. Un excellent volume de synthèse avec quantité de docs, qui rendra bien des services à la #TeamHG pour le programme de 1e en particulier !

Lecture totalement random mais intéressante pour l'histoire de nos disciplines #TeamHG : l'évolution des mots des géographes au XXe siècle à travers la comparaison de 3 livres de référence (1907 - 1970 - 1992). Il serait passionnant d'actualiser ! persee.fr/doc/spgeo_0046…

andreloez's tweet image. Lecture totalement random mais intéressante pour l'histoire de nos disciplines #TeamHG : l'évolution des mots des géographes au XXe siècle à travers la comparaison de 3 livres de référence (1907 - 1970 - 1992). Il serait passionnant d'actualiser !
persee.fr/doc/spgeo_0046…
andreloez's tweet image. Lecture totalement random mais intéressante pour l'histoire de nos disciplines #TeamHG : l'évolution des mots des géographes au XXe siècle à travers la comparaison de 3 livres de référence (1907 - 1970 - 1992). Il serait passionnant d'actualiser !
persee.fr/doc/spgeo_0046…

[CONTENU PROMETTEUR...] Une très belle couverture, et un dossier alléchant en lien avec les @rdvhistoire de #Blois Merci à l' @APHG_National et à toute son équipe dont @AlazardJ @AphgBourgogne #teamhg

damien_gillot's tweet image. [CONTENU PROMETTEUR...]
Une très belle couverture, et un dossier alléchant en lien avec les @rdvhistoire de #Blois 
Merci à l' @APHG_National et à toute son équipe dont @AlazardJ 
@AphgBourgogne #teamhg

Loading...

Something went wrong.


Something went wrong.