#useofchatgpt search results
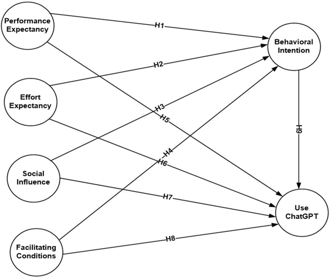
๐ฅณWelcome to read #HighlyCitedPaper๐"Examining #StudentsAcceptance and #UseofChatGPT in #SaudiArabianHigherEducation"๐ฐby๐งโ๐ซDr. A. E. E. Sobaih et al.:๐mdpi.com/2254-9625/14/3โฆ #ChatGPT #Chatbot #artificialintelligence #technologyuse
#ChatGPT #useofchatgpt #chatGPTbenefits #people #peoplehelp #peoplethink #Content #ChatGPTcontent #ContentCreator #ContentWriting #contentmarketing #DigitalMarketing #DigitalIndia #digitalart #tagalog #DigitalTransformation #business #chatbotexpert #CustomerService #ecommerce
Do you think the Chat GPT response was accurate? Comment below and let us know. . . . #useofchatgpt #accountingquestions
Why Everyone Admires the Incredible ChatGPT AI Chatbot Read more: bit.ly/3YpUR5S #chatGPT #AIchatbot #useofchatGPT #AIchatGPT #aeliusventure
๐๐ผ๐ ๐๐ผ ๐ ๐ฎ๐ธ๐ฒ ๐จ๐๐ฒ ๐ผ๐ณ ๐๐ต๐ฎ๐๐๐ฃ๐ง ๐ฎ๐ป๐ฑ ๐ข๐๐ต๐ฒ๐ฟ ๐๐ผ๐ฟ๐บ๐ ๐ผ๐ณ ๐๐ฒ๐ป๐ฒ๐ฟ๐ฎ๐๐ถ๐๐ฒ ๐๐ ๐ถ๐ป ๐๐ถ๐ณ๐ฒ ๐ฎ๐ป๐ฑ ๐๐๐๐ถ๐ป๐ฒ๐๐? bit.ly/3ZjjNMs #ChatGPT #GenerativeAI #UseofChatGPT #GenerativeAIinLifeandBusiness #AI #AINews #AnalyticsInsight
๐Welcome to read #HighlyCitedPapers๐"Examining #StudentsAcceptance #UseofChatGPT in #SaudiArabianHigherEducation"๐by๐ฎDr. A. E. E. Sobaih et al.:๐mdpi.com/2254-9625/14/3โฆ #ChatGPT #Chatbot #AI #artificialintelligence #technologyacceptance #technologyuse #highereducation
Latest video uploaded on my channel on YouTube on ChatGPT - youtu.be/vJYepgCnkTI #chatgpt #whatischatgpt #useofchatgpt #digitalsanjib
How Can Businesses Use ChatGPT for Customer Support? tinyurl.com/35v6r42x #ChatGPTforCustomerSupport #CustomerSupport #UseofChatGPT #ChatGPT #ChatGPTApplications #AINews #AnalyticsInsight #AnalyticsInsightMagazine
What is #ChatGPT and how you can use it? dollarsbag.com/what-is-chatgpโฆ #UseofChatGPT
dollarsbag.com
What is ChatGPT and how you can use it? - Dollars Bag
ChatGPT is an AI chatbot platform built to allow businesses to quickly and easily create automated chat conversations. It uses natural language processing
What is Chat GPT? How Does Chat GPT Work? newsbeed.com/technology/whaโฆ #whatischatgpt #chatgpt #useofchatgpt #FutureOfChat
๐ฅณWelcome to read #HighlyCitedPaper๐"Examining #StudentsAcceptance and #UseofChatGPT in #SaudiArabianHigherEducation"๐ฐby๐งโ๐ซDr. A. E. E. Sobaih et al.:๐mdpi.com/2254-9625/14/3โฆ #ChatGPT #Chatbot #artificialintelligence #technologyuse
๐Welcome to read #HighlyCitedPapers๐"Examining #StudentsAcceptance #UseofChatGPT in #SaudiArabianHigherEducation"๐by๐ฎDr. A. E. E. Sobaih et al.:๐mdpi.com/2254-9625/14/3โฆ #ChatGPT #Chatbot #AI #artificialintelligence #technologyacceptance #technologyuse #highereducation
How Can Businesses Use ChatGPT for Customer Support? tinyurl.com/35v6r42x #ChatGPTforCustomerSupport #CustomerSupport #UseofChatGPT #ChatGPT #ChatGPTApplications #AINews #AnalyticsInsight #AnalyticsInsightMagazine
What is Chat GPT? How Does Chat GPT Work? newsbeed.com/technology/whaโฆ #whatischatgpt #chatgpt #useofchatgpt #FutureOfChat
#ChatGPT #useofchatgpt #chatGPTbenefits #people #peoplehelp #peoplethink #Content #ChatGPTcontent #ContentCreator #ContentWriting #contentmarketing #DigitalMarketing #DigitalIndia #digitalart #tagalog #DigitalTransformation #business #chatbotexpert #CustomerService #ecommerce
Latest video uploaded on my channel on YouTube on ChatGPT - youtu.be/vJYepgCnkTI #chatgpt #whatischatgpt #useofchatgpt #digitalsanjib
What is #ChatGPT and how you can use it? dollarsbag.com/what-is-chatgpโฆ #UseofChatGPT
dollarsbag.com
What is ChatGPT and how you can use it? - Dollars Bag
ChatGPT is an AI chatbot platform built to allow businesses to quickly and easily create automated chat conversations. It uses natural language processing
What is #ChatGPT and how you can use it? dollarsbag.com/what-is-chatgpโฆ #UseofChatGPT
dollarsbag.com
What is ChatGPT and how you can use it? - Dollars Bag
ChatGPT is an AI chatbot platform built to allow businesses to quickly and easily create automated chat conversations. It uses natural language processing
๐๐ผ๐ ๐๐ผ ๐ ๐ฎ๐ธ๐ฒ ๐จ๐๐ฒ ๐ผ๐ณ ๐๐ต๐ฎ๐๐๐ฃ๐ง ๐ฎ๐ป๐ฑ ๐ข๐๐ต๐ฒ๐ฟ ๐๐ผ๐ฟ๐บ๐ ๐ผ๐ณ ๐๐ฒ๐ป๐ฒ๐ฟ๐ฎ๐๐ถ๐๐ฒ ๐๐ ๐ถ๐ป ๐๐ถ๐ณ๐ฒ ๐ฎ๐ป๐ฑ ๐๐๐๐ถ๐ป๐ฒ๐๐? bit.ly/3ZjjNMs #ChatGPT #GenerativeAI #UseofChatGPT #GenerativeAIinLifeandBusiness #AI #AINews #AnalyticsInsight
Why Everyone Admires the Incredible ChatGPT AI Chatbot Read more: bit.ly/3YpUR5S #chatGPT #AIchatbot #useofchatGPT #AIchatGPT #aeliusventure
#ChatGPT #useofchatgpt #chatGPTbenefits #people #peoplehelp #peoplethink #Content #ChatGPTcontent #ContentCreator #ContentWriting #contentmarketing #DigitalMarketing #DigitalIndia #digitalart #tagalog #DigitalTransformation #business #chatbotexpert #CustomerService #ecommerce
Do you think the Chat GPT response was accurate? Comment below and let us know. . . . #useofchatgpt #accountingquestions
๐๐ผ๐ ๐๐ผ ๐ ๐ฎ๐ธ๐ฒ ๐จ๐๐ฒ ๐ผ๐ณ ๐๐ต๐ฎ๐๐๐ฃ๐ง ๐ฎ๐ป๐ฑ ๐ข๐๐ต๐ฒ๐ฟ ๐๐ผ๐ฟ๐บ๐ ๐ผ๐ณ ๐๐ฒ๐ป๐ฒ๐ฟ๐ฎ๐๐ถ๐๐ฒ ๐๐ ๐ถ๐ป ๐๐ถ๐ณ๐ฒ ๐ฎ๐ป๐ฑ ๐๐๐๐ถ๐ป๐ฒ๐๐? bit.ly/3ZjjNMs #ChatGPT #GenerativeAI #UseofChatGPT #GenerativeAIinLifeandBusiness #AI #AINews #AnalyticsInsight
Why Everyone Admires the Incredible ChatGPT AI Chatbot Read more: bit.ly/3YpUR5S #chatGPT #AIchatbot #useofchatGPT #AIchatGPT #aeliusventure
๐Welcome to read #HighlyCitedPapers๐"Examining #StudentsAcceptance #UseofChatGPT in #SaudiArabianHigherEducation"๐by๐ฎDr. A. E. E. Sobaih et al.:๐mdpi.com/2254-9625/14/3โฆ #ChatGPT #Chatbot #AI #artificialintelligence #technologyacceptance #technologyuse #highereducation
Latest video uploaded on my channel on YouTube on ChatGPT - youtu.be/vJYepgCnkTI #chatgpt #whatischatgpt #useofchatgpt #digitalsanjib
How Can Businesses Use ChatGPT for Customer Support? tinyurl.com/35v6r42x #ChatGPTforCustomerSupport #CustomerSupport #UseofChatGPT #ChatGPT #ChatGPTApplications #AINews #AnalyticsInsight #AnalyticsInsightMagazine
๐ฅณWelcome to read #HighlyCitedPaper๐"Examining #StudentsAcceptance and #UseofChatGPT in #SaudiArabianHigherEducation"๐ฐby๐งโ๐ซDr. A. E. E. Sobaih et al.:๐mdpi.com/2254-9625/14/3โฆ #ChatGPT #Chatbot #artificialintelligence #technologyuse
Something went wrong.
Something went wrong.
United States Trends
- 1. Rams 23.4K posts
- 2. #BaddiesUSA 29.3K posts
- 3. Cowboys 90.9K posts
- 4. Eagles 130K posts
- 5. Stafford 10.4K posts
- 6. Bucs 10.4K posts
- 7. Baker 18.6K posts
- 8. Scotty 7,186 posts
- 9. #RHOP 8,281 posts
- 10. Stacey 29.3K posts
- 11. Raiders 56.9K posts
- 12. Todd Bowles 1,340 posts
- 13. Pickens 28.9K posts
- 14. #ITWelcomeToDerry 8,562 posts
- 15. Browns 103K posts
- 16. Teddy Bridgewater N/A
- 17. Shedeur 118K posts
- 18. Nimmo 19.2K posts
- 19. Davante Adams 2,319 posts
- 20. Ahna 3,784 posts