#zigbee2mqtt Suchergebnisse
I would not advise updating zigbee2mqtt to 2.0.0. it's killeds it, it won't restart. Thank goodness for backups. #Homeassistant #Zigbee2mqtt


External zigbee LCD screen not-only for Home assistant Zigbee esp32-h2 Whenever @EspressifSystem finish support of Thread over 802.15.4 radio, it would be next step #homeassistant #zigbee2mqtt @LabOctopus #SegLCDLib github.com/petrkr/SegLCDL…



An unhealthy love and hate relationship... Bye bye ZHA, welcome again Z2M! #homeassistant #zigbee2mqtt

📹 NOUVELLE VIDÉO Aujourd'hui on installe #Zigbee2MQTT, on active un moyen de géolocalisation et on apprends à utiliser les automatisations ainsi que les inputs 🤖 C'est par ici : youtube.com/watch?v=a_qCON…

Jediná zrada u termostatické hlavice SONOFF TRVZB byla, že mi přes Zigbee2MQTT nešlo updatovat firmware, který tam byl z dodávky již outdated. Příčinou byla ale nestabilita Zigbee sítě způsobená jinými prvky... ale o tom příště :) #homeassistant #zigbee2mqtt #sonoff #trvzb

Seems I f#$% up ny zigbee network ... going to be a long evening... #deconz #homeassistant So I guess today will be the day I move to #zigbee2mqtt

My Chinese ZigBee family growing. Testing #zigbee devices with #homeassistant using ZHA integration Score 2/3. One tyua not works even pull request is there for 1 and half year, time to test #zigbee2mqtt




Mon boitier #Zlinky de chez @faire_soi_meme est enfin connecté à mon compteur #linky avec @Koenkk (#zigbee2mqtt). Je peux suivre en tps réel ma conso à travers de l' @InfluxDB , du #Telegraf , du @grafana et ca donne ca : Prochaine étape #openDTU

Damn, that escalated quickly... 🙈 114 #Zigbee home automation devices from a plethora of manufacturers, each with their own ecosystem. All joined in a single local mesh network under the open-source roof of #Zigbee2MQTT. No more vendor lock-in. zigbee2mqtt.io

Nahrada za wifi zasuvky. Sice vypina nulak, ale aspon ma zemnici kolik spravne😃 A ten zbytek se pridal do kosiku sam. #dnesniposta #zigbee2mqtt

Are you tired of constantly adjusting your radiator to maintain a cozy home? 🏡 Say goodbye to the hassle with our smart radiator valve. 🌡️❄️ Experience effortless temperature control now! Get yours here: 👉 bit.ly/460oMFH👈 #SONOFF #newrelease #Zigbee2MQTT
Inside the ZigStar UZG-01. Can be flashed with a combo Zigbee+Bluetooth firmware and be used as a proxy. Only for the brave #zigbee #zigbee2mqtt @zig_star4u




Zigbee version of the Fingerbot s.click.aliexpress.com/e/_Ddeg67d Supported in #Zigbee2MQTT, ZHA requires a custom quirk 🤷

Cheap, simple, effective. smarthomescene.com/reviews/extend… #zigbee #zigbee2mqtt #signalrepeater #rangeextender #meshnetwork


Tuya Zigbee Vibration/Tilt Sensor s.click.aliexpress.com/e/_c3lKoMux Detects shock and ±10° tilt for windows, drawers, safes, mailboxes; push alerts and scenes via Tuya/Smart Life (Zigbee hub required). Compact CR2450 design with long standby. #smarthome #zigbee2mqtt

Sonoff NSPanel Pro 120 Smart Control Panel s.click.aliexpress.com/e/_c3uS8AZh Built-in Zigbee 3.0 hub, security modes with alarms, camera viewer, energy stats, scenes, and quick Webpages; works with Alexa/Google (no Tuya). #smarthome #zigbee2mqtt

Keep every room at the perfect climate. Our Zigbee temperature sensors sync with Home Assistant to automate fans, heating, or humidifiers — all locally, no cloud required. #Zigbee2MQTT #HomeAssistant #SmartSensor #EnergyEfficiency zigbeesmart.com
So @facebook will not block your account if you post desinformation links, but if you post a link to an #Zigbee2Mqtt @github issue, the you are banned for being a hacker. What a world.
MOES Zigbee/Wi-Fi Mini Curtain Motor (150mm) s.click.aliexpress.com/e/_c44DF1Rh 33 dB silent, 1.2 Nm (≤40 kg). App/voice, schedules, groups, tug-to-start. Wi-Fi hub-free; Zigbee needs gateway. 2-ch remote included. #smarthome #zigbee2mqtt

Jediná zrada u termostatické hlavice SONOFF TRVZB byla, že mi přes Zigbee2MQTT nešlo updatovat firmware, který tam byl z dodávky již outdated. Příčinou byla ale nestabilita Zigbee sítě způsobená jinými prvky... ale o tom příště :) #homeassistant #zigbee2mqtt #sonoff #trvzb

He migrado las instalaciones de #Mosquitto y #Zigbee2MQTT usando las entradas de mi blog y las notas de @sr_cunao (¡Gracias!). Antes: - LXC instalado con Helper Scripts Ahora: - Docker en LXC Además, he aprovechado para subir a la últimas versiones disponibles. #HomeLab

Tuya Zigbee/WiFi Smart Relay 30A 6600W s.click.aliexpress.com/e/_oFDFVFt High-power relay for motors, pumps, garage doors, etc. Works with Alexa/Google, supports timer, inching/self-locking, RF control (optional). Zigbee version needs a gateway. #tuya #ZigBee2MQTT

🚀 ZIGBEE2MQTT 2.6.1 È ARRIVATO! Da ottobre il nuovo frontend Windfront sarà predefinito! Novità: ✅ Interfaccia moderna ✅ Miglioramenti Tuya/Sonoff/Shelly ✅ Nuovo supporto OTA ⚠️ Possibili problemi con convertitori esterni wearesmart.it/recensioni/agg… #Zigbee2MQTT
Ready to level up your smart home? 🏡 Learn how to integrate Zigbee devices seamlessly with Home Assistant using Zigbee2MQTT. Get the guide: newerest.space/unleash-zigbee… #HomeAssistant #Zigbee2MQTT #SmartHomeTech
newerest.space
Unleash Your Zigbee Network: Advanced Control with Home Assistant and Zigbee2MQTT
Unlock unparalleled Zigbee control in Home Assistant with Zigbee2MQTT. This guide provides step-by-step setup, advanced configuration, troubleshooting, and best practices for a scalable, reliable,...
ZigBee Tuya Smart Motor for Roller Blinds s.click.aliexpress.com/e/_oFNQEbF Automate loop-chain blinds via ZigBee motor. App/voice control (Alexa, Google), timers, battery powered, supports Tuya Smart Life. Hub required. #tuya #ZigBee2MQTT

Zigbee Fingerbot Plus s.click.aliexpress.com/e/_oEznaqz Zigbee-based smart button pusher. Configurable press depth, lift height, hold duration. Battery-powered, no wiring required. Works with Google Home, Apple HomeKit, Sonoff iHost, and fully supported in Zigbee2MQTT. #zigbee2mqtt…

¿Vale la pena la perilla Tuya ZG-101Z/D? ✅ La he analizado a fondo: gestos, modos, uso real en casa. 👉 analisisgadgets.com/perilla-tuya-z… #Zigbee2MQTT #ReviewDomótica #TuyaZG101ZD #analisisgadgets

New post by @h0bbel: "Migrating From Sonoff ZBDongle-P to SMLIGHT SLZB-MRW10 in Zigbee2MQTT" vninja.net/2025/07/16/mig… #HomeAssistant #Zigbee #Zigbee2MQTT
🚀 Zigbee2MQTT 2.5.0 è qui! ✨ Frontend rinnovato + health monitoring 🔧 Driver deCONZ rifatto da zero 📱 44 nuovi dispositivi supportati 🛡️ Backup automatici + maggiore stabilità wearesmart.it/recensioni/agg… #Zigbee2MQTT #HomeAssistant #SmartHome
wearesmart.it
Zigbee2MQTT 2.5.0: Nuovo Aggiornamento Disponibile per Home Assistant
Scopri tutte le novità di Zigbee2MQTT 2.5.0: frontend migliorato, driver deCONZ rifatto, 44 nuovi dispositivi supportati e maggiore stabilità per Home Assistant.
Sonoff SNZB-02WD s.click.aliexpress.com/e/_oopxTsI Zigbee temperature and humidity sensor with large screen and IP65 protection — suitable for outdoor use (terrace, greenhouse, storage). Updates every 5 seconds. Range: -20 to +60°C. Fully supported in Zigbee2MQTT. #sonoff #zigbee2mqtt…

External zigbee LCD screen not-only for Home assistant Zigbee esp32-h2 Whenever @EspressifSystem finish support of Thread over 802.15.4 radio, it would be next step #homeassistant #zigbee2mqtt @LabOctopus #SegLCDLib github.com/petrkr/SegLCDL…



Už tento víkend bude @InstallFest_SH a my tam nebudeme chybět. Pro každého máme něco. — Tak například nadšenci do domácí automatizace si budou moct vyzkoušet, jak funguje #zigbee a #zigbee2mqtt ve spojení s #NodeRED.


External zigbee LCD screen not-only for Home assistant Zigbee esp32-h2 Whenever @EspressifSystem finish support of Thread over 802.15.4 radio, it would be next step #homeassistant #zigbee2mqtt @LabOctopus #SegLCDLib github.com/petrkr/SegLCDL…



All @AqaraSmarthouse sensors in #NodeRED thanks to #ZigBee and #Zigbee2MQTT notenoughtech.com/home-automatio…

An unhealthy love and hate relationship... Bye bye ZHA, welcome again Z2M! #homeassistant #zigbee2mqtt

У zigbee2mqtt появился родной веб-интерфейс и понятие сцен! И это прям бомба, товарищи! #smarthome #zigbee #zigbee2mqtt

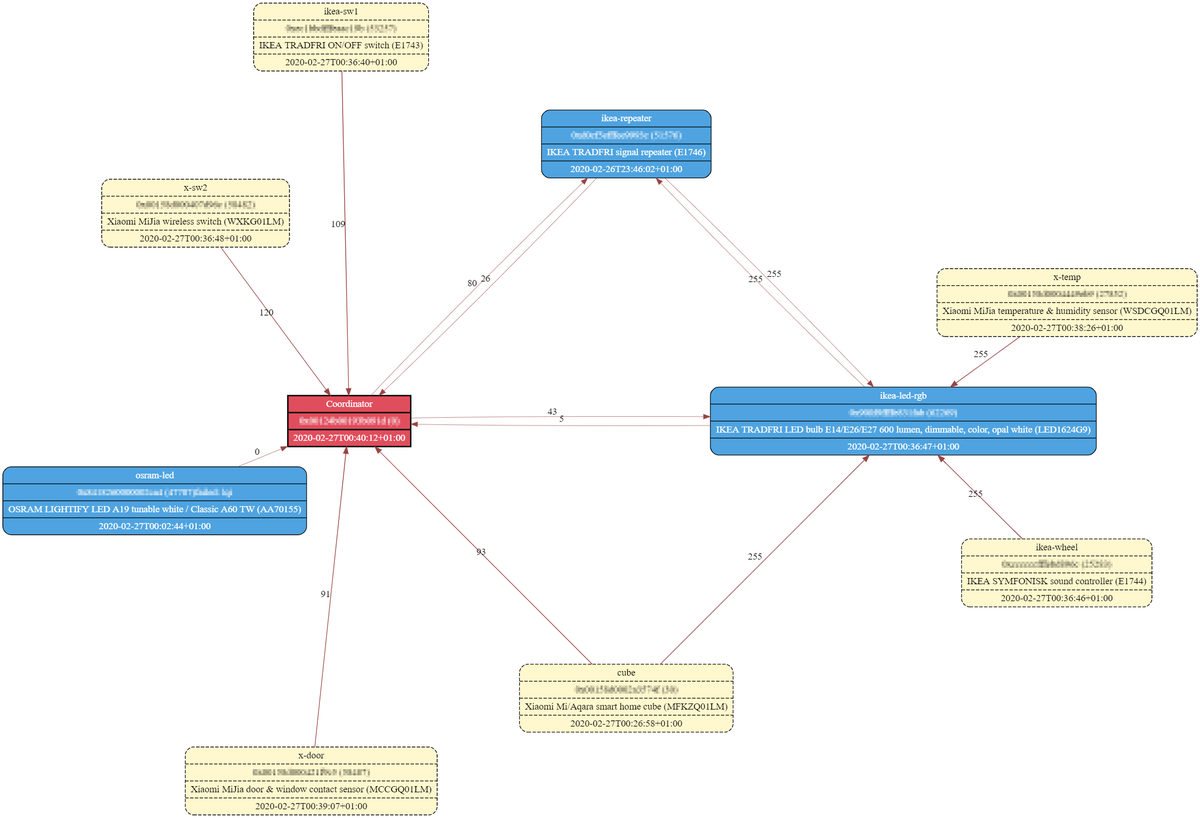
Итак, теперь бра в гостиной тоже zigbee. И так она удачно по расположению в геометрию помещения вписалась! Вон сколько красных роутов, поглядите. #zigbee #sonoff #zigbee2mqtt

#Zigbee2MqttAssistant v0.3.129 ("dev" channel) now with device images! #Zigbee2Mqtt @home_assistant github.com/yllibed/Zigbee…

Decommissioning DIY #ZigBee repeater. This is cheap #cc2531 USB Stick I flashed following #zigbee2mqtt great wiki zigbee2mqtt.io/guide/adapters… It served well as initial ZigBee coordinator. RIP. Malfunction Cause : hardware incompatible with my 1 years old daughter holy small hands.

Карниз с моторчиком - done! Осталось только штору повесить. Пойду побегаю по этому поводу. #xiaomi #zigbee #zigbee2mqtt #homeassistant

Something went wrong.
Something went wrong.
United States Trends
- 1. Wirtz 41.8K posts
- 2. Elander 3,056 posts
- 3. Tosin 8,141 posts
- 4. Danny White 2,628 posts
- 5. Ajax 68.6K posts
- 6. $TSLA 43.2K posts
- 7. Estevao 24.9K posts
- 8. Tony Vitello 11.9K posts
- 9. Caicedo 17.9K posts
- 10. East Wing 140K posts
- 11. #YesOnProp50 6,094 posts
- 12. SNAP 660K posts
- 13. Ekitike 23.2K posts
- 14. Frankfurt 45.9K posts
- 15. Juve 17.5K posts
- 16. Atalanta 11.5K posts
- 17. Frank Anderson N/A
- 18. Hamburger Helper N/A
- 19. Vini 19.2K posts
- 20. Enzo 28.3K posts