BlogClinical's profile picture. New research articles about genomics + medicine

Genomic Medicine Blog

@BlogClinical

New research articles about genomics + medicine

Genome sequencing in families with congenital limb malformations - clinicalbioinfo.com/2021/06/genome…

BlogClinical's tweet image. Genome sequencing in families with congenital limb malformations - clinicalbioinfo.com/2021/06/genome…

Gene family information facilitates variant interpretation and identification of disease-associated genes in neurodevelopmental disorders - clinicalbioinfo.com/2021/06/gene-f…

BlogClinical's tweet image. Gene family information facilitates variant interpretation and identification of disease-associated genes in neurodevelopmental disorders - clinicalbioinfo.com/2021/06/gene-f…

CNVxplorer: a web tool to assist clinical interpretation of CNVs in rare disease patients medrxiv.org/content/10.110…


Improving reporting standards for polygenic scores in risk prediction studies - #nature clinicalbioinfo.com/2021/03/improv…

BlogClinical's tweet image. Improving reporting standards for polygenic scores in risk prediction studies - #nature clinicalbioinfo.com/2021/03/improv…

Ten simple rules for getting started with command-line bioinformatics - #bioinformatics clinicalbioinfo.com/2021/02/ten-si…

BlogClinical's tweet image. Ten simple rules for getting started with command-line bioinformatics - #bioinformatics clinicalbioinfo.com/2021/02/ten-si…

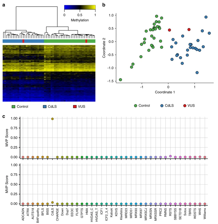
Clinical epigenomics: genome-wide DNA methylation analysis for the diagnosis of Mendelian disorders - #epigenetics #rarediseases clinicalbioinfo.com/2021/02/clinic…

BlogClinical's tweet image. Clinical epigenomics: genome-wide DNA methylation analysis for the diagnosis of Mendelian disorders - #epigenetics #rarediseases clinicalbioinfo.com/2021/02/clinic…

Genomic Medicine Blog reposted

A cross-disorder dosage sensitivity map of the human genome - clinicalbioinfo.com/2021/02/a-cros…

BlogClinical's tweet image. A cross-disorder dosage sensitivity map of the human genome - clinicalbioinfo.com/2021/02/a-cros…

Genomic Medicine Blog reposted

Pathophysiology-based subphenotyping of individuals at elevated risk for type 2 diabetes - Nature Medicine - clinicalbioinfo.com/2021/01/pathop…

BlogClinical's tweet image. Pathophysiology-based subphenotyping of individuals at elevated risk for type 2 diabetes - Nature Medicine - clinicalbioinfo.com/2021/01/pathop…

Commonalities across computational workflows for uncovering explanatory variants in undiagnosed cases - Genetics in Medicine - clinicalbioinfo.com/2021/02/common…

BlogClinical's tweet image. Commonalities across computational workflows for uncovering explanatory variants in undiagnosed cases - Genetics in Medicine - clinicalbioinfo.com/2021/02/common…

Genome sequencing analysis identifies new loci associated with Lewy body dementia and provides insights into its genetic architecture - Nature Genetics - clinicalbioinfo.com/2021/02/genome…

BlogClinical's tweet image. Genome sequencing analysis identifies new loci associated with Lewy body dementia and provides insights into its genetic architecture - Nature Genetics -  clinicalbioinfo.com/2021/02/genome…

“Because mRNA is an information molecule, the difference between our covid vaccine, Zika vaccine, and flu vaccine is only the order of the nucleotides.” technologyreview.com/2021/02/05/101…


Genomic Medicine Blog reposted

Advances in ovarian cancer, from biology to treatment - clinicalbioinfo.com/2021/01/advanc…

BlogClinical's tweet image. Advances in ovarian cancer, from biology to treatment - clinicalbioinfo.com/2021/01/advanc…

Large-scale genotyping identifies 41 new loci associated with breast cancer risk - clinicalbioinfo.com/2021/02/large-…

BlogClinical's tweet image. Large-scale genotyping identifies 41 new loci associated with breast cancer risk - clinicalbioinfo.com/2021/02/large-…

Genomic Medicine Blog reposted

Trans-ancestry genome-wide association meta-analysis of prostate cancer identifies new susceptibility loci and informs genetic risk prediction - Nature Genetics - clinicalbioinfo.com/2021/01/trans-…

BlogClinical's tweet image. Trans-ancestry genome-wide association meta-analysis of prostate cancer identifies new susceptibility loci and informs genetic risk prediction - Nature Genetics - clinicalbioinfo.com/2021/01/trans-…

Identification of pathogenic variant enriched regions across genes and gene families - Genome Research - clinicalbioinfo.com/2021/02/identi…

BlogClinical's tweet image. Identification of pathogenic variant enriched regions across genes and gene families - Genome Research - clinicalbioinfo.com/2021/02/identi…

Loading...

Something went wrong.


Something went wrong.