BridgeIF's profile picture. 开启加密的人生之路

今天.btc

@BridgeIF

开启加密的人生之路

Pinned

#OKB 接下来,非常看好 $OKB 的潜力爆发,将会是最优平台币的投资选择,加密后时代由此开启。 @okx @okxchinese @OKXWallet_CN @star_okx

BridgeIF's tweet image. #OKB
接下来,非常看好 $OKB 的潜力爆发,将会是最优平台币的投资选择,加密后时代由此开启。
@okx
@okxchinese
@OKXWallet_CN
@star_okx

金元宝头像生成器:onspace.ai/share/9b473f 一起迎接2026年的狂暴大牛市。 @GeniiData @lilyanna_btc

BridgeIF's tweet image. 金元宝头像生成器:onspace.ai/share/9b473f
一起迎接2026年的狂暴大牛市。
@GeniiData 
@lilyanna_btc

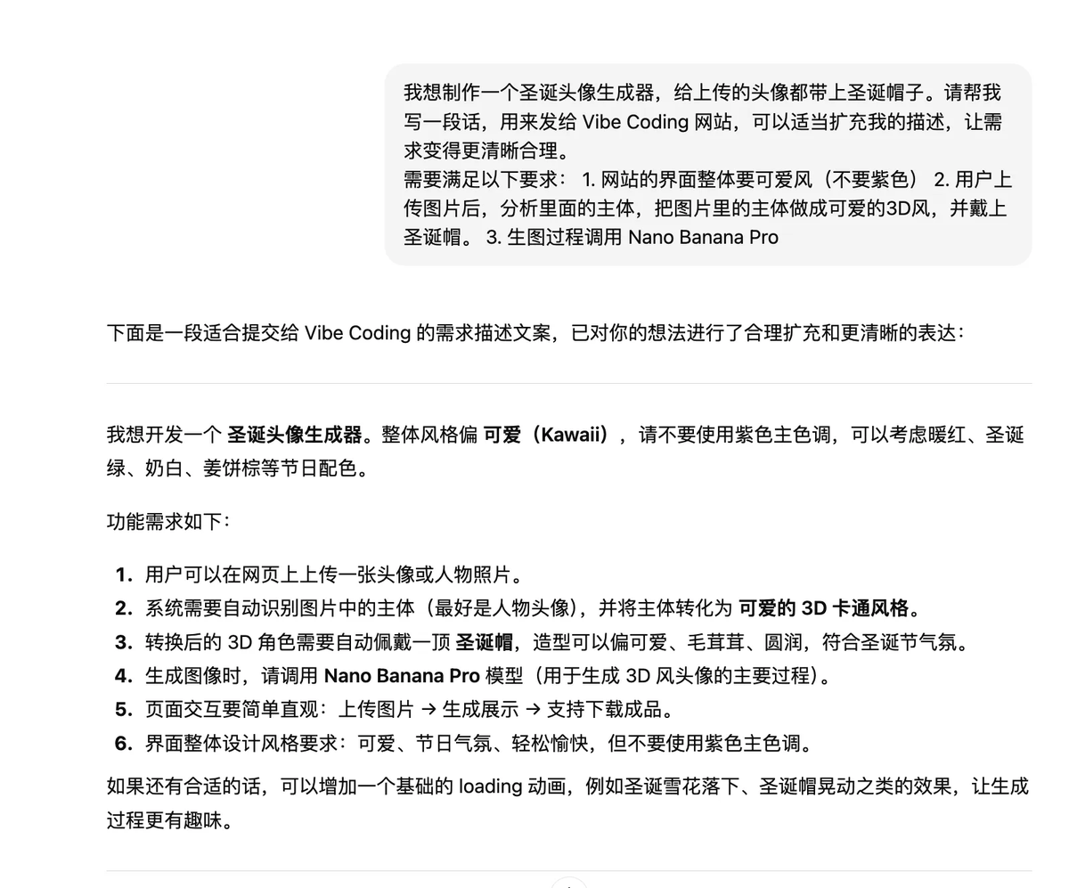
五分钟手搓一个圣诞帽生成器!小白级 Vibe Coding 手把手教程(不用下载,不用配环境,不用懂代码)🧐 谷歌账号有吧?ChatGPT 会用吧?那开始吧! 1⃣第一步:润色需求 先想好你要开发什么小网站,描述清楚你的需求,然后发给 ChatGPT 润色一下。 参考格式: 我想制作一个…

lilyanna_btc's tweet image. 五分钟手搓一个圣诞帽生成器!小白级 Vibe Coding 手把手教程(不用下载,不用配环境,不用懂代码)🧐
谷歌账号有吧?ChatGPT 会用吧?那开始吧!

1⃣第一步:润色需求
先想好你要开发什么小网站,描述清楚你的需求,然后发给 ChatGPT 润色一下。

参考格式:
我想制作一个…
lilyanna_btc's tweet image. 五分钟手搓一个圣诞帽生成器!小白级 Vibe Coding 手把手教程(不用下载,不用配环境,不用懂代码)🧐
谷歌账号有吧?ChatGPT 会用吧?那开始吧!

1⃣第一步:润色需求
先想好你要开发什么小网站,描述清楚你的需求,然后发给 ChatGPT 润色一下。

参考格式:
我想制作一个…
lilyanna_btc's tweet image. 五分钟手搓一个圣诞帽生成器!小白级 Vibe Coding 手把手教程(不用下载,不用配环境,不用懂代码)🧐
谷歌账号有吧?ChatGPT 会用吧?那开始吧!

1⃣第一步:润色需求
先想好你要开发什么小网站,描述清楚你的需求,然后发给 ChatGPT 润色一下。

参考格式:
我想制作一个…
lilyanna_btc's tweet image. 五分钟手搓一个圣诞帽生成器!小白级 Vibe Coding 手把手教程(不用下载,不用配环境,不用懂代码)🧐
谷歌账号有吧?ChatGPT 会用吧?那开始吧!

1⃣第一步:润色需求
先想好你要开发什么小网站,描述清楚你的需求,然后发给 ChatGPT 润色一下。

参考格式:
我想制作一个…


#1011事件 现在的行情只能说是事件醒悟了!所以该向下调整就该下,再次寻找一个平衡的价区 事件发生到现在的行情属于:让子弹飞一会

BridgeIF's tweet image. #1011事件
现在的行情只能说是事件醒悟了!所以该向下调整就该下,再次寻找一个平衡的价区

事件发生到现在的行情属于:让子弹飞一会
BridgeIF's tweet image. #1011事件
现在的行情只能说是事件醒悟了!所以该向下调整就该下,再次寻找一个平衡的价区

事件发生到现在的行情属于:让子弹飞一会

#1011事件 这次事件应该有一些垮了,只是还没承认 “事件发生就应该有一个事件价区”,感觉大的跌幅正在席卷而来 现在若没有政策性利好,就做不到一根大阳线,只能慢慢跌落,回到事件该有的价区横盘整理去,通过时间区消耗

BridgeIF's tweet image. #1011事件
这次事件应该有一些垮了,只是还没承认

“事件发生就应该有一个事件价区”,感觉大的跌幅正在席卷而来

现在若没有政策性利好,就做不到一根大阳线,只能慢慢跌落,回到事件该有的价区横盘整理去,通过时间区消耗
BridgeIF's tweet image. #1011事件
这次事件应该有一些垮了,只是还没承认

“事件发生就应该有一个事件价区”,感觉大的跌幅正在席卷而来

现在若没有政策性利好,就做不到一根大阳线,只能慢慢跌落,回到事件该有的价区横盘整理去,通过时间区消耗

今天.btc reposted

$DOG reached a billion dollar market cap and was on the homepage of @CoinMarketCap and @binance would not even give it a perp listing meanwhile they were spot listing a bunch of scammy low cap ~$20M insider controlled memecoins like $ACT, $NEIRO, etc. CZ is lying to our faces


今天.btc reposted

🔒 UniSat Wallet NOT affected by recent NPM attack Following reports of the NPM supply chain attack affecting JavaScript packages, we've conducted a thorough security analysis of our codebase. ✅ UniSat Wallet is NOT affected by this attack ✅ All our dependencies use safe…


今天.btc reposted

🎉 Happy 1st Anniversary to Fractal! - FB Staking is Coming! We’re excited to launch FB Staking on pizzaswap.io, with 1,000,000 FB in bonus rewards provided by the Fractal Treasury @fractal_bitcoin! 💎 How FB Staking works: • FB staking will be provided as a feature…

unisat_wallet's tweet image. 🎉 Happy 1st Anniversary to Fractal! - FB Staking is Coming!

We’re excited to launch FB Staking on pizzaswap.io, with 1,000,000 FB in bonus rewards provided by the Fractal Treasury @fractal_bitcoin!

💎 How FB Staking works:
• FB staking will be provided as a feature…

今天.btc reposted

An open letter to Bitcoin Core, Any serious attempt by Bitcoin Core to tighten policy rules or censor Ordinals and Runes transactions will be met with decisive action. If necessary, the $DOG Army will fund the development and maintenance of an open source fork of Bitcoin Core…

Bitcoin is owned by humanity, the protocol developers are stewards, and need consensus from users to change it materially. bitcoin is about money, spam has no place in the timechain. what defaults the bitcoin core project puts in the reference client matter in this.



今天.btc reposted

NAT isn’t just another digital asset - it’s Bitcoin’s own masterpiece, designed to endure and lead. Born from the world’s most secure blockchain, forged by miners, destined to fuel the future. If you understand its DNA, you know what comes next. Repost - If u get it.

natgmi's tweet image. NAT isn’t just another digital asset - it’s Bitcoin’s own masterpiece, designed to endure and lead.

Born from the world’s most secure blockchain, forged by miners, destined to fuel the future.

If you understand its DNA, you know what comes next.

Repost - If u get it.

今天.btc reposted

🔍 Alkanes、Oyl corp、Airhead、DIESEL、METHANE — 全关系梳理 📌 结论 ● Alkanes:不属于 Oyl,由Flex @judoflexchop 创建和维护 ● DIESEL:Oyl @oylwallet 官方代币,由 Oyl 控制升级与分配 ● METHANE:社区代币,公开铸造、无预留、全流通 🛠 起源与发展 ● 5 年前Flex就有在比特币上实现…


Loading...

Something went wrong.


Something went wrong.