CRISPRvs's profile picture. Postdoctoral Research Fellow @UFMedicine | #GenomeEngineering 🧬, #CancerResearch 🔬, #GeneTherapy and #Immunotherapy💊

Fahreddin Palaz, MD

@CRISPRvs

Postdoctoral Research Fellow @UFMedicine | #GenomeEngineering 🧬, #CancerResearch 🔬, #GeneTherapy and #Immunotherapy💊

Fahreddin Palaz, MD أعاد

BREAKING NEWS The 2025 #NobelPrize in Physiology or Medicine has been awarded to Mary E. Brunkow, Fred Ramsdell and Shimon Sakaguchi “for their discoveries concerning peripheral immune tolerance.”

NobelPrize's tweet image. BREAKING NEWS
The 2025 #NobelPrize in Physiology or Medicine has been awarded to Mary E. Brunkow, Fred Ramsdell and Shimon Sakaguchi “for their discoveries concerning peripheral immune tolerance.”

Fahreddin Palaz, MD أعاد

In @NatureGenet we report that base editing of trinucleotide repeats (TNRs) reduces somatic repeat expansions in Huntington’s disease (HD) and Friedreich’s ataxia (FRDA)—in patient-derived cells and in vivo—a collaboration with the Mouro Pinto lab. drive.google.com/file/d/1on7kdy… 1/14

davidrliu's tweet image. In @NatureGenet we report that base editing of trinucleotide repeats (TNRs) reduces somatic repeat expansions in Huntington’s disease (HD) and Friedreich’s ataxia (FRDA)—in patient-derived cells and in vivo—a collaboration with the Mouro Pinto lab.
drive.google.com/file/d/1on7kdy…
1/14

Fahreddin Palaz, MD أعاد

In a first-in-human trial, 12 metastatic colorectal cancer patients (with prior progression on treatment) received CISH-knockout CRISPR T cells. Six had stable disease, one had a lasting complete remission, and no severe CRS or neurotoxicity occurred. @TheLancetOncol *

ilyassahinMD's tweet image. In a first-in-human trial, 12 metastatic colorectal cancer patients (with prior progression on treatment) received CISH-knockout CRISPR T cells. Six had stable disease, one had a lasting complete remission, and no severe CRS or neurotoxicity occurred. 
@TheLancetOncol *

Fahreddin Palaz, MD أعاد

We are excited to report the discovery of TIGRs, a widely-occurring RNA-guided system found in bacteria and their viruses. TIGRs consist of a peculiar repeat region which is transcribed into RNA and processed into multiple guide RNAs to direct TIGR-associated proteins to their…


Fahreddin Palaz, MD أعاد

Original Article: Xenotransplantation of Porcine Kidney for End-Stage Kidney Disease nej.md/3Esayoz #ISNWCN | @ISNWCN

NEJM's tweet image. Original Article: Xenotransplantation of Porcine Kidney for End-Stage Kidney Disease nej.md/3Esayoz 

#ISNWCN | @ISNWCN

Fahreddin Palaz, MD أعاد

Excited to share our new publication in @LTxJournal *: “Immune Checkpoint Inhibitors in the Post-Transplant Landscape of Hepatocellular Carcinoma: A Systematic Literature Review.” A special congratulations to our first author, @dogakahramangil a talented resident and promising…

ilyassahinMD's tweet image. Excited to share our new publication in @LTxJournal *: “Immune Checkpoint Inhibitors in the Post-Transplant Landscape of Hepatocellular Carcinoma: A Systematic Literature Review.” 

A special congratulations to our first author, @dogakahramangil 
a talented resident and promising…

Fahreddin Palaz, MD أعاد

Next-generation CRISPR-based gene-editing therapies tested in clinical trials. Read the latest in the Clinical Pipeline, by Natalie Healey. nature.com/articles/d4159…


Fahreddin Palaz, MD أعاد

Epigenome editing technologies for discovery and medicine go.nature.com/4cXw54M

NatureBiotech's tweet image. Epigenome editing technologies for discovery and medicine go.nature.com/4cXw54M

Fahreddin Palaz, MD أعاد

Engineering focusing on cancer! 🔴Cancer engineering is an emerging subfield of biomedical engineering that unifies engineering and cancer biology to better understand, diagnose, and treat cancer. @CellPressNews @OncoAlert doi.org/10.1016/j.ccel…

DrYukselUrun's tweet image. Engineering focusing on cancer!
🔴Cancer engineering is an emerging subfield of biomedical engineering that unifies engineering and cancer biology to better understand, diagnose, and treat cancer.
@CellPressNews @OncoAlert 
doi.org/10.1016/j.ccel…

Fahreddin Palaz, MD أعاد

Excited to share our new review article on #CRISPR technology in advanced #HCC treatment ! 🧬 Special thanks to our first author @CRISPRvs for leading this effort. @The__Liver @DovePress @UFHealthCancer dovepress.com/crispr-in-targ…

ilyassahinMD's tweet image. Excited to share our new review article on #CRISPR technology in advanced #HCC treatment ! 🧬 

Special thanks to our first author @CRISPRvs for leading this effort.
@The__Liver @DovePress @UFHealthCancer 

  dovepress.com/crispr-in-targ…

New study in @NatureBiotech reveals that Cas9 enzymes, similar to Cas12 and Cas13, exhibit collateral (trans) cleavage activity in vitro, specifically targeting ssDNA and ssRNA substrates. #CRISPR #Cas9 #GenomeEditing go.nature.com/3UZYUpx

CRISPRvs's tweet image. New study in @NatureBiotech reveals that Cas9 enzymes, similar to Cas12 and Cas13, exhibit collateral (trans) cleavage activity in vitro, specifically targeting ssDNA and ssRNA substrates.

#CRISPR #Cas9 #GenomeEditing 

go.nature.com/3UZYUpx

Fahreddin Palaz, MD أعاد

Excited to share our latest work, motivated by the challenge of efficient prime editing in HSCs. We find that the metabolic state of quiescent cells presents a hurdle—but it’s surmountable, by boosting dNTPs. Led by the incomparable @SbastienLevesq4. rdcu.be/dJdgK

My postdoc work in the @danielevanbauer lab is out @NatureBiotech! We found that the limited nucleotide pool in hematopoietic stem and progenitor cells (HSPCs) constrains reverse transcription and thus prime editing (PE). nature.com/articles/s4158…



Fahreddin Palaz, MD أعاد

Google DeepMind has written a SECOND paper about Med-Gemini, introducing 3 new models to the family! 🔥 Med-Gemini achieves state-of-the-art on various medical imaging tasks! 🩻🔬🧬 IMO multimodal AI is the future of medicine so excited to see this paper, let's dive in! ↓↓↓

iScienceLuvr's tweet image. Google DeepMind has written a SECOND paper about Med-Gemini, introducing 3 new models to the family! 🔥

Med-Gemini achieves state-of-the-art on various medical imaging tasks! 🩻🔬🧬

IMO multimodal AI is the future of medicine so excited to see this paper, let's dive in! ↓↓↓

Fahreddin Palaz, MD أعاد

New England Journal of Medicine paper released today - what started as the first in vivo clinical trial for CRISPR gene editing, for CEP290-associated retinal degeneration. Congrats to all. @MassEyeandEar @harvardmed @HMSeye @CaseyEye @editasmed #ARVO2024 nejm.org/doi/full/10.10…


Fahreddin Palaz, MD أعاد

Perspective: Welcoming the Era of Gene Editing in Medicine nej.md/4d9XbGt #Hematology

NEJM's tweet image. Perspective: Welcoming the Era of Gene Editing in Medicine nej.md/4d9XbGt #Hematology

Fahreddin Palaz, MD أعاد

Of 30 patients with severe #SickleCellDisease who were treated with gene-edited autologous hematopoietic stem and progenitor cells, 29 were free from vaso-occlusive crises for at least 12 consecutive months. Read the full CLIMB SCD-121 study results: nej.md/3UvzPDT

NEJM's tweet image. Of 30 patients with severe #SickleCellDisease who were treated with gene-edited autologous hematopoietic stem and progenitor cells, 29 were free from vaso-occlusive crises for at least 12 consecutive months. Read the full CLIMB SCD-121 study results: nej.md/3UvzPDT

Fahreddin Palaz, MD أعاد

What does a 'cure' mean in multiple myeloma? Is it even possible? In this review, we first try to define a cure and then provide the evidence for why some patients may actually reach this milestone. First: our definition (see below). authors.elsevier.com/a/1f0qL,yeo3ud…

bdermanmd's tweet image. What does a 'cure' mean in multiple myeloma? Is it even possible? In this review, we first try to define a cure and then provide the evidence for why some patients may actually reach this milestone.
First: our definition (see below).   authors.elsevier.com/a/1f0qL,yeo3ud…

Fahreddin Palaz, MD أعاد

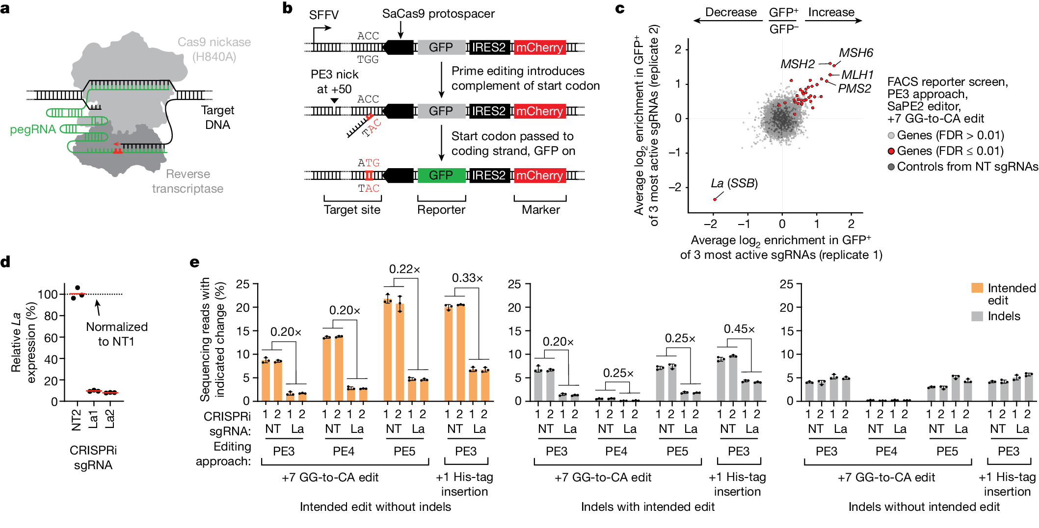
Awesome work by Britt, Jun and team. This could help in translating prime editing to the clinic by boosting its efficiency with standard length pegRNAs.

Excited to share with you our manuscript describing the endogenous protein La as a mediator of prime editing and the development of our PE7 editor, which can improve prime editing. For more, please check out nature.com/articles/s4158…



Fahreddin Palaz, MD أعاد

CRISPR-Cas9 In Vivo Gene Editing of KLKB1 for Hereditary Angioedema | NEJM nejm.org/doi/full/10.10…


Loading...

Something went wrong.


Something went wrong.