#crispr search results

🧬 Four steps. One hour. Results in as little as 20 hours. Our CRISPR RNP transfection protocol is now available. No viral vectors, no electroporation, no cold chain. Just mix, bubble, and deliver. 🫧 partitionbio.co.uk/downloads #BubbleFect #CRISPR #GeneEditing #NonViral #Biotech

PartitionBio's tweet image. 🧬 Four steps. One hour. Results in as little as 20 hours.

Our CRISPR RNP transfection protocol is now available. No viral vectors, no electroporation, no cold chain.

Just mix, bubble, and deliver. 🫧
partitionbio.co.uk/downloads

#BubbleFect #CRISPR #GeneEditing #NonViral #Biotech

Pharmalot.. Pharmalittle.. Good Morning: We’re reading about a Lilly deal, an Intellia CRISPR rare-disease treatment, and more news.. statnews.com/pharmalot/2026… #pharma #CRISPR #obesity #weightloss #Lilly #hairloss #GSK #JNJ #Trump $LLY $GSK $JNJ $NTLA


Two Berkeley Lab scientists—Jennifer Doudna and Nitash Balsara—have been elected to the National Academy of Engineering, one of the highest honors for engineers. Their work spans #CRISPR gene editing and safer rechargeable batteries. @theNAEng @UCBerkeley newscenter.lbl.gov/2026/03/03/two…

BerkeleyLab's tweet image. Two Berkeley Lab scientists—Jennifer Doudna and Nitash Balsara—have been elected to the National Academy of Engineering, one of the highest honors for engineers. Their work spans #CRISPR gene editing and safer rechargeable batteries. @theNAEng @UCBerkeley newscenter.lbl.gov/2026/03/03/two…

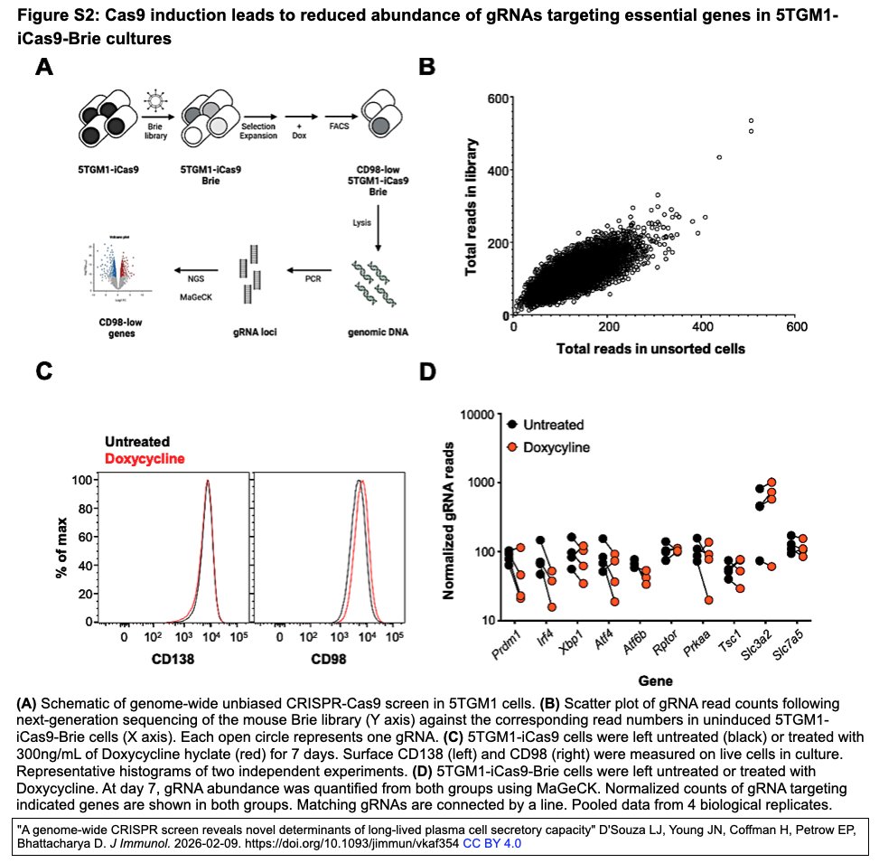
"A genome-wide #CRISPR screen reveals novel determinants of long-lived plasma cell secretory capacity" D'Souza LJ, Young JN, Coffman H, Petrow EP, Bhattacharya D. J Immunol. 2026-02-09. doi.org/10.1093/jimmun…

ScienceCrisp's tweet image. "A genome-wide #CRISPR screen reveals novel determinants of long-lived plasma cell secretory capacity" 
D'Souza LJ, Young JN, Coffman H, Petrow EP, Bhattacharya D. 
J Immunol. 2026-02-09. 
doi.org/10.1093/jimmun…

"Allele-specific suppression of pathogenic bestrophin-1 transcripts by #CRISPR/Cas9-mediated genome editing" Milenkovic A, Weber BHF. Genome Med. 2026-04-20. doi.org/10.1186/s13073… ... in clonal Best disease[*] hiPSC-RPE lines [*] an autosomal dominant macular dystrophy


We 🧡applications from Inclusiveness Target Countries! Key Dates: 🚀Call Launch: April 22-30 ⏰ Deadline: May 11 📢Selection: May 18 Limited seats available! Apply now to master precision gene editing. #CRISPR #HDR #AAV #Biotech @GeneHumdi @COSTprogramme


#CRISPR-based technique unlocks healing power of mitochondria for heart failure therapy phys.org/news/2026-03-c…

ahier's tweet image. #CRISPR-based technique unlocks healing power of mitochondria for heart failure therapy    

phys.org/news/2026-03-c…

#Viewpoint: Engineering next-generation crops through #CRISPR-mediated horizontal gene transfer Kumar Sen et al. 👇 📖 nph.onlinelibrary.wiley.com/doi/10.1111/np… #LatestIssue

NewPhyt's tweet image. #Viewpoint: Engineering next-generation crops through #CRISPR-mediated horizontal gene transfer

 Kumar Sen et al.
👇

📖 nph.onlinelibrary.wiley.com/doi/10.1111/np…

#LatestIssue

"Systematic identification of chromatin organizers as tuners of intratumoral heterogeneity" Woo BJ, Sobti S [..] Goodarzi H. bioRxiv. 2026-04-22 (preprint). doi.org/10.64898/2026.… #CRISPR-a/-i screen

ScienceCrisp's tweet image. "Systematic identification of chromatin organizers as tuners of intratumoral heterogeneity" 
Woo BJ, Sobti S [..] Goodarzi H. 
bioRxiv. 2026-04-22 (preprint). 
doi.org/10.64898/2026.… 
#CRISPR-a/-i screen
ScienceCrisp's tweet image. "Systematic identification of chromatin organizers as tuners of intratumoral heterogeneity" 
Woo BJ, Sobti S [..] Goodarzi H. 
bioRxiv. 2026-04-22 (preprint). 
doi.org/10.64898/2026.… 
#CRISPR-a/-i screen

"Introduction to #CRISPR-Cas9 Techniques" (eds.) Wolyniak MJ (Hampden–Sydney College), Pattison DL (University of Houston), Pieczynski JN (Rolling College), Santisteban MS (University of North Carolina at Pembroke). Learning Materials in Biosciences 2025.


Ahora (19:30) en #Agora @aragonradio conversando con @mruizbanos y con Mapi Ribate de la @_usj_ en la entrevista que nos ha hecho esta mañana celebrando el día del ADN, hablando de las herramientas #CRISPR y de #SerCientífico

LluisMontoliu's tweet image. Ahora (19:30) en #Agora @aragonradio conversando con @mruizbanos y con Mapi Ribate de la @_usj_ en la entrevista que nos ha hecho esta mañana celebrando el día del ADN, hablando de las herramientas #CRISPR y de #SerCientífico
LluisMontoliu's tweet image. Ahora (19:30) en #Agora @aragonradio conversando con @mruizbanos y con Mapi Ribate de la @_usj_ en la entrevista que nos ha hecho esta mañana celebrando el día del ADN, hablando de las herramientas #CRISPR y de #SerCientífico

🍓 Editing an octoploid genome? A DNA-free CRISPR/Cas9 RNP system was developed for cultivated strawberry, enabling efficient protoplast-based gRNA screening. Read more: brnw.ch/21x02P2 #CRISPR #PlantBiotech #GenomeEditing #Strawberry #CropScience #Biotechnology

Plants_MDPI's tweet image. 🍓 Editing an octoploid genome?

A DNA-free CRISPR/Cas9 RNP system was developed for cultivated strawberry, enabling efficient protoplast-based gRNA screening.

Read more: brnw.ch/21x02P2

#CRISPR #PlantBiotech #GenomeEditing #Strawberry #CropScience #Biotechnology

🧪🧪The magic of #CRISPR 🧬

The 2026 Breakthrough Prize ceremony (“the Oscars for science”) celebrated the achievements of many remarkable scientists and their students and collaborators last weekend. Here’s the video of the show: youtu.be/_CZHeEyZBU0?si…. And here’s the segment in which Anne Hathaway and

davidrliu's tweet card. Breakthrough

youtube.com

YouTube

Breakthrough



Esta noche acudiremos a los @TeatrosCanal para ver un espectáculo musical y visual creado por Bromo-IDM y Paloma Peñarrubia concebido alrededor de las herramientas #CRISPR Promete ser muy interesante e innovador: ciencia y arte teatroscanal.com/espectaculo/br… youtu.be/Zw9KPz_yyHU


Esta semana he estado hablando de #GenesDeColores y de #CRISPR a estudiantes de 1° y 2° de bachillerato en: @IES_PabloNeruda de Leganés @CepaLaMesta de Villanueva de la Cañada @IESRENACIMIENT0 de Carabanchel (Madrid) @IES_RFruhbeck de Leganés @IES_BFO de Montecarmelo (Madrid)

LluisMontoliu's tweet image. Esta semana he estado hablando de #GenesDeColores y de #CRISPR a estudiantes de 1° y 2° de bachillerato en:
@IES_PabloNeruda de Leganés
@CepaLaMesta de Villanueva de la Cañada
@IESRENACIMIENT0 de Carabanchel (Madrid)
@IES_RFruhbeck de Leganés
@IES_BFO de Montecarmelo (Madrid)
LluisMontoliu's tweet image. Esta semana he estado hablando de #GenesDeColores y de #CRISPR a estudiantes de 1° y 2° de bachillerato en:
@IES_PabloNeruda de Leganés
@CepaLaMesta de Villanueva de la Cañada
@IESRENACIMIENT0 de Carabanchel (Madrid)
@IES_RFruhbeck de Leganés
@IES_BFO de Montecarmelo (Madrid)
LluisMontoliu's tweet image. Esta semana he estado hablando de #GenesDeColores y de #CRISPR a estudiantes de 1° y 2° de bachillerato en:
@IES_PabloNeruda de Leganés
@CepaLaMesta de Villanueva de la Cañada
@IESRENACIMIENT0 de Carabanchel (Madrid)
@IES_RFruhbeck de Leganés
@IES_BFO de Montecarmelo (Madrid)
LluisMontoliu's tweet image. Esta semana he estado hablando de #GenesDeColores y de #CRISPR a estudiantes de 1° y 2° de bachillerato en:
@IES_PabloNeruda de Leganés
@CepaLaMesta de Villanueva de la Cañada
@IESRENACIMIENT0 de Carabanchel (Madrid)
@IES_RFruhbeck de Leganés
@IES_BFO de Montecarmelo (Madrid)

🧬 What if we could eradicate certain rare genetic diseases, like we did for infectious diseases such as smallpox? @janiceschen, cofounder and CSO at @mammothbiosci, thinks #CRISPR could do it in the next 10 years. On #Transcribed, Janice talks to Benchling CEO @sajithw about


Our e-Myco Mycoplasma Detection Kit was leveraged in a study using #CRISPR + single-cell profiling to uncover #RNA driven pathways that sensitize tumors to #Tcell attack, to help boost #cancer #immunotherapy. #CancerResearch See it: bocascientific.com/products/25235… nature.com/articles/s4158…


🔬Un estudio logra que las #CART superen la barrera de los tumores sólidos al bloquear una señal inmunosupresora La inactivación de EP2 y EP4 con #CRISPR refuerza la eficacia de las CAR-T frente a tumores sólidos @natBME gacetamedica.com/investigacion/…


🧬 Four steps. One hour. Results in as little as 20 hours. Our CRISPR RNP transfection protocol is now available. No viral vectors, no electroporation, no cold chain. Just mix, bubble, and deliver. 🫧 partitionbio.co.uk/downloads #BubbleFect #CRISPR #GeneEditing #NonViral #Biotech

PartitionBio's tweet image. 🧬 Four steps. One hour. Results in as little as 20 hours.

Our CRISPR RNP transfection protocol is now available. No viral vectors, no electroporation, no cold chain.

Just mix, bubble, and deliver. 🫧
partitionbio.co.uk/downloads

#BubbleFect #CRISPR #GeneEditing #NonViral #Biotech

We 🧡applications from Inclusiveness Target Countries! Key Dates: 🚀Call Launch: April 22-30 ⏰ Deadline: May 11 📢Selection: May 18 Limited seats available! Apply now to master precision gene editing. #CRISPR #HDR #AAV #Biotech @GeneHumdi @COSTprogramme


🧪🧪The magic of #CRISPR 🧬

The 2026 Breakthrough Prize ceremony (“the Oscars for science”) celebrated the achievements of many remarkable scientists and their students and collaborators last weekend. Here’s the video of the show: youtu.be/_CZHeEyZBU0?si…. And here’s the segment in which Anne Hathaway and

davidrliu's tweet card. Breakthrough

youtube.com

YouTube

Breakthrough



Genome Editing Market Size, Share, Trends, Forecast & Growth Analysis 2034 | CRISPR Expansion, Precision Medicine & Biotech Breakthroughs To Know More : linkedin.com/pulse/genome-e… #genomeediting #crispr #biotechnology #geneediting #lifescience


Me encanta tu explicación de NHEJ y HDR. Lástima que invirtamos más en AVEs que en I+D biomédica. UAE sí apuesta por la ciencia. #CRISPR


2024年、CRISPR遺伝子治療が臨床で劇的な成果を上げている。鎌状赤血球症患者の95%が輸血不要に、β地中海貧血では98%が改善。しかし最も注目すべきは、従来「不治」とされた遺伝性疾患への適応拡大だ。なぜここまで急速に進歩したのか?続きはスレッドで↓ #CRISPR #遺伝子治療 #再生医療


"CRISPR-Based Gene Dependency Screens reveal Mechanism of BRAF Inhibitor Resistance in Anaplastic Thyroid Cancer" Noronha S [..] Boufraqech M. bioRxiv. 2025-06-27 (prepirnt). doi.org/10.1101/2025.0… #CRISPR KO & CRISPRa screen

ScienceCrisp's tweet image. "CRISPR-Based Gene Dependency Screens reveal Mechanism of BRAF Inhibitor Resistance in Anaplastic Thyroid Cancer" 
Noronha S [..] Boufraqech M. bioRxiv. 2025-06-27 (prepirnt). 
doi.org/10.1101/2025.0… 
#CRISPR KO & CRISPRa screen

"Systematic identification of chromatin organizers as tuners of intratumoral heterogeneity" Woo BJ, Sobti S [..] Goodarzi H. bioRxiv. 2026-04-22 (preprint). doi.org/10.64898/2026.… #CRISPR-a/-i screen

ScienceCrisp's tweet image. "Systematic identification of chromatin organizers as tuners of intratumoral heterogeneity" 
Woo BJ, Sobti S [..] Goodarzi H. 
bioRxiv. 2026-04-22 (preprint). 
doi.org/10.64898/2026.… 
#CRISPR-a/-i screen
ScienceCrisp's tweet image. "Systematic identification of chromatin organizers as tuners of intratumoral heterogeneity" 
Woo BJ, Sobti S [..] Goodarzi H. 
bioRxiv. 2026-04-22 (preprint). 
doi.org/10.64898/2026.… 
#CRISPR-a/-i screen

"A genome-wide #CRISPR screen reveals novel determinants of long-lived plasma cell secretory capacity" D'Souza LJ, Young JN, Coffman H, Petrow EP, Bhattacharya D. J Immunol. 2026-02-09. doi.org/10.1093/jimmun…

ScienceCrisp's tweet image. "A genome-wide #CRISPR screen reveals novel determinants of long-lived plasma cell secretory capacity" 
D'Souza LJ, Young JN, Coffman H, Petrow EP, Bhattacharya D. 
J Immunol. 2026-02-09. 
doi.org/10.1093/jimmun…

"Introduction to #CRISPR-Cas9 Techniques" (eds.) Wolyniak MJ (Hampden–Sydney College), Pattison DL (University of Houston), Pieczynski JN (Rolling College), Santisteban MS (University of North Carolina at Pembroke). Learning Materials in Biosciences 2025.


Greed, quick $ in #geneTherapy #CRISPR, this will end up with HUGE shorts coverings rallies and 52wk highs - $NTLA $CRSP $EDIT $BEAM $PRME $CRBU valuations just started to recover and #bigPharma not spending means they still in easy, low risk paper driven! $XBI $IBB $ARKK $LLY


Did you know we're entering the era of in vivo CRISPR? 💉 Instead of lab work, gene editing machinery can now be injected directly into your bloodstream! Imagine fixing genetic diseases while you sleep. #CRISPR #GeneEditing #HealthTech #Biotech


#CRISPR is part of a broader theme of what's ethically acceptable in the public's mind. No more nanny state, but give us optimized genomes, looksmax with peptides, and chill with psychedelics and pot. The CRISPR revolution is not happening in isolation. Social acceptance had


This month, we are highlighting faculty advancing research in #ParkinsonsDisease. Today we spotlight Dimitri Krainc, MD, PhD (@DimitriKrainc). His team used genome wide #CRISPR interference to identify a new set of genes that influence someone’s risk of developing #Parkinsons.

NMNeurology's tweet image. This month, we are highlighting faculty advancing research in #ParkinsonsDisease. Today we spotlight Dimitri Krainc, MD, PhD (@DimitriKrainc). 

His team used genome wide #CRISPR interference to identify a new set of genes that influence someone’s risk of developing #Parkinsons.

Ahora (19:30) en #Agora @aragonradio conversando con @mruizbanos y con Mapi Ribate de la @_usj_ en la entrevista que nos ha hecho esta mañana celebrando el día del ADN, hablando de las herramientas #CRISPR y de #SerCientífico

LluisMontoliu's tweet image. Ahora (19:30) en #Agora @aragonradio conversando con @mruizbanos y con Mapi Ribate de la @_usj_ en la entrevista que nos ha hecho esta mañana celebrando el día del ADN, hablando de las herramientas #CRISPR y de #SerCientífico
LluisMontoliu's tweet image. Ahora (19:30) en #Agora @aragonradio conversando con @mruizbanos y con Mapi Ribate de la @_usj_ en la entrevista que nos ha hecho esta mañana celebrando el día del ADN, hablando de las herramientas #CRISPR y de #SerCientífico

The real question of gene editing isn’t “Can we?” It’s “Who decides?” medium.com/@aidebatearena… #Genetics #CRISPR #Bioethics

AIDebate_Arena's tweet image. The real question of gene editing isn’t “Can we?”

It’s “Who decides?”

medium.com/@aidebatearena…

#Genetics
#CRISPR
#Bioethics

Our e-Myco Mycoplasma Detection Kit was leveraged in a study using #CRISPR + single-cell profiling to uncover #RNA driven pathways that sensitize tumors to #Tcell attack, to help boost #cancer #immunotherapy. #CancerResearch See it: bocascientific.com/products/25235… nature.com/articles/s4158…


With Phase 3 data in hand, Intellia Therapeutics is seeking approval for its in vivo CRISPR gene editing therapy for hereditary angioedema. #CRISPR #genetherapy #biospace hubs.li/Q04dxLTb0


🚨 $NTLA MOONSHOT! 🔥 80% positive news: Gene-editing therapy lonvoguran ziclumeran CRUSHED Phase 3 HAELO trial — 87% reduction in swelling attacks with ONE dose (6 months attack-free)! Rolling BLA to FDA → US launch H1 2027. Near-term PT: $25 🚀 #NTLA #CRISPR

laptoptravel's tweet image. 🚨 $NTLA MOONSHOT! 🔥
80% positive news: Gene-editing therapy lonvoguran ziclumeran CRUSHED Phase 3 HAELO trial — 87% reduction in swelling attacks with ONE dose (6 months attack-free)!
Rolling BLA to FDA → US launch H1 2027.
Near-term PT: $25 🚀
#NTLA #CRISPR

See science fiction become reality in this preprint from @Stanford & @arcinstitute researchers. Their method, #CRISPR-All, screens any combination of genetic perturbations in individual cells using a single DNA sequence. Learn how: bit.ly/4pv8E9c

10xGenomics's tweet image. See science fiction become reality in this preprint from @Stanford & @arcinstitute researchers. Their method, #CRISPR-All, screens any combination of genetic perturbations in individual cells using a single DNA sequence. Learn how: bit.ly/4pv8E9c

Hoy voy camino de Zaragoza en un tren AVE en modo paseo. Estaré vistando la Universidad San Jorge @_usj_ para hablarles de #CRISPR, de #EditandoGenes y de #SerCientífico a los estudiantes de esta universidad. Y aprovecharé para charlar con @mruizbanos de @aragonradio

LluisMontoliu's tweet image. Hoy voy camino de Zaragoza en un tren AVE en modo paseo. Estaré vistando la Universidad San Jorge @_usj_ para hablarles de #CRISPR, de #EditandoGenes y de #SerCientífico a los estudiantes de esta universidad. Y aprovecharé para charlar con @mruizbanos de @aragonradio
LluisMontoliu's tweet image. Hoy voy camino de Zaragoza en un tren AVE en modo paseo. Estaré vistando la Universidad San Jorge @_usj_ para hablarles de #CRISPR, de #EditandoGenes y de #SerCientífico a los estudiantes de esta universidad. Y aprovecharé para charlar con @mruizbanos de @aragonradio
LluisMontoliu's tweet image. Hoy voy camino de Zaragoza en un tren AVE en modo paseo. Estaré vistando la Universidad San Jorge @_usj_ para hablarles de #CRISPR, de #EditandoGenes y de #SerCientífico a los estudiantes de esta universidad. Y aprovecharé para charlar con @mruizbanos de @aragonradio
LluisMontoliu's tweet image. Hoy voy camino de Zaragoza en un tren AVE en modo paseo. Estaré vistando la Universidad San Jorge @_usj_ para hablarles de #CRISPR, de #EditandoGenes y de #SerCientífico a los estudiantes de esta universidad. Y aprovecharé para charlar con @mruizbanos de @aragonradio

#Viewpoint: Engineering next-generation crops through #CRISPR-mediated horizontal gene transfer Kumar Sen et al. 👇 📖 nph.onlinelibrary.wiley.com/doi/10.1111/np… #LatestIssue

NewPhyt's tweet image. #Viewpoint: Engineering next-generation crops through #CRISPR-mediated horizontal gene transfer

 Kumar Sen et al.
👇

📖 nph.onlinelibrary.wiley.com/doi/10.1111/np…

#LatestIssue

Researchers from the Bose Institute in Kolkata (under DST) have created GlowCas9, a modified #CRISPR protein that enables scientists to watch the Cas9 enzyme in action as it edits genomes for potential treatment of genetic disorders like cancer.

Amitraaz's tweet image. Researchers from the Bose Institute in Kolkata (under DST) have created GlowCas9, a modified #CRISPR protein that enables scientists to watch the Cas9 enzyme in action as it edits genomes for potential treatment of genetic disorders like cancer.

🔬 #CRISPR permite crear inmunoterapia #CAR-T ‘in vivo’ mediante una simple inyección Una técnica de edición #genética con CRISPR permite reprogramar el sistema inmunitario directamente en el paciente gacetamedica.com/investigacion/…

GacetaMedicaCom's tweet image. 🔬 #CRISPR permite crear inmunoterapia #CAR-T ‘in vivo’ mediante una simple inyección    

Una técnica de edición #genética con CRISPR permite reprogramar el sistema inmunitario directamente en el paciente

gacetamedica.com/investigacion/…

$VRTX $CRSP CASGEVY: Acceleration continues into 2026+ towards multi-$B potential. #CRISPR investors.vrtx.com/static-files/6…

doepke_michel's tweet image. $VRTX $CRSP CASGEVY: Acceleration continues into 2026+ towards multi-$B potential. #CRISPR investors.vrtx.com/static-files/6…

Two Berkeley Lab scientists—Jennifer Doudna and Nitash Balsara—have been elected to the National Academy of Engineering, one of the highest honors for engineers. Their work spans #CRISPR gene editing and safer rechargeable batteries. @theNAEng @UCBerkeley newscenter.lbl.gov/2026/03/03/two…

BerkeleyLab's tweet image. Two Berkeley Lab scientists—Jennifer Doudna and Nitash Balsara—have been elected to the National Academy of Engineering, one of the highest honors for engineers. Their work spans #CRISPR gene editing and safer rechargeable batteries. @theNAEng @UCBerkeley newscenter.lbl.gov/2026/03/03/two…

Ayer estuve visitando el @IESAlameda invitado por Raquel Horcas, profesora de biología, y les hablé de #CRISPR a los y las estudiantes de 2° de bachillerato. Una visita muy agradable. Muchas gracias por vuestro interés y por la atención prestada! educa2.madrid.org/web/centro.ies…

LluisMontoliu's tweet image. Ayer estuve visitando el @IESAlameda invitado por Raquel Horcas, profesora de biología, y les hablé de #CRISPR a los y las estudiantes de 2° de bachillerato. Una visita muy agradable. Muchas gracias por vuestro interés y por la atención prestada! 
educa2.madrid.org/web/centro.ies…
LluisMontoliu's tweet image. Ayer estuve visitando el @IESAlameda invitado por Raquel Horcas, profesora de biología, y les hablé de #CRISPR a los y las estudiantes de 2° de bachillerato. Una visita muy agradable. Muchas gracias por vuestro interés y por la atención prestada! 
educa2.madrid.org/web/centro.ies…
LluisMontoliu's tweet image. Ayer estuve visitando el @IESAlameda invitado por Raquel Horcas, profesora de biología, y les hablé de #CRISPR a los y las estudiantes de 2° de bachillerato. Una visita muy agradable. Muchas gracias por vuestro interés y por la atención prestada! 
educa2.madrid.org/web/centro.ies…
LluisMontoliu's tweet image. Ayer estuve visitando el @IESAlameda invitado por Raquel Horcas, profesora de biología, y les hablé de #CRISPR a los y las estudiantes de 2° de bachillerato. Una visita muy agradable. Muchas gracias por vuestro interés y por la atención prestada! 
educa2.madrid.org/web/centro.ies…

We’re excited to officially launch our new #CRISPR educational website built specifically for U.S. healthcare providers. The site includes a wealth of information, including a series of explainer videos and frequently asked questions about gene editing. HCPs: Take a look:

intelliatx's tweet image. We’re excited to officially launch our new #CRISPR educational website built specifically for U.S. healthcare providers.

The site includes a wealth of information, including a series of explainer videos and frequently asked questions about gene editing. 

HCPs: Take a look:

🌿 CRISPR-edited alfalfa: more protein, less fibre, same yield. New multifoliolate population SJ-ML outperforms commercial cultivars nutritionally — with no agronomic trade-offs. 🔗 Read more: brnw.ch/21x1bdN #Alfalfa #CRISPR #ForageScience

Plants_MDPI's tweet image. 🌿 CRISPR-edited alfalfa: more protein, less fibre, same yield.

New multifoliolate population SJ-ML outperforms commercial cultivars nutritionally — with no agronomic trade-offs.

🔗 Read more: brnw.ch/21x1bdN

#Alfalfa #CRISPR #ForageScience

🍓 Editing an octoploid genome? A DNA-free CRISPR/Cas9 RNP system was developed for cultivated strawberry, enabling efficient protoplast-based gRNA screening. Read more: brnw.ch/21x02P2 #CRISPR #PlantBiotech #GenomeEditing #Strawberry #CropScience #Biotechnology

Plants_MDPI's tweet image. 🍓 Editing an octoploid genome?

A DNA-free CRISPR/Cas9 RNP system was developed for cultivated strawberry, enabling efficient protoplast-based gRNA screening.

Read more: brnw.ch/21x02P2

#CRISPR #PlantBiotech #GenomeEditing #Strawberry #CropScience #Biotechnology

#CRISPR Cas3 produces variable long deletions upstream of PAM (~80% upstream, ~20% downstream) Here is an elegant example for Cas3 editing of transthyretin/TTR in 👤cells & 🐭 ~9kb mean (range 25b ~ 75kb) deletion <0.5% edits extend into neighboring B4galt6 gene DiT-Cas3–LNP

HaoYin20's tweet image. #CRISPR Cas3 produces variable long deletions upstream of PAM (~80% upstream, ~20% downstream)

Here is an elegant example for Cas3 editing of transthyretin/TTR in 👤cells &amp;amp; 🐭

~9kb mean (range 25b ~ 75kb) deletion

&amp;lt;0.5% edits extend into neighboring B4galt6 gene

DiT-Cas3–LNP

Next-generation #CRISPR screens enable causal systems #immunology. Perspective from Hao Shi and Hongbo Chi: hubs.la/Q04byCmf0 📘 Part of JEM #Immunology collection 👉 hubs.la/Q04byH510 #AAI2026

JExpMed's tweet image. Next-generation #CRISPR screens enable causal systems #immunology. Perspective from Hao Shi and Hongbo Chi: hubs.la/Q04byCmf0 

📘 Part of JEM #Immunology collection 👉 hubs.la/Q04byH510

#AAI2026

A second milestone for Scribe and Lilly highlights growing confidence in CRISPR as a tool for longer, healthier lives. longevity.technology/news/gene-edit… #longevity #GeneEditing #CRISPR #InVivo #BiotechInnovation #GenomicMedicine #HealthyAging #Lilly #ScribeTherapeutics

LongevityTech's tweet image. A second milestone for Scribe and Lilly highlights growing confidence in CRISPR as a tool for longer, healthier lives.

longevity.technology/news/gene-edit…

#longevity #GeneEditing #CRISPR #InVivo #BiotechInnovation #GenomicMedicine #HealthyAging #Lilly #ScribeTherapeutics

🥦 Broccoli has been hard to transform in the lab — until now. New optimised stable & transient transformation protocols open the door to CRISPR-based broccoli improvement. 🔗 Read more: brnw.ch/21x1fTc #PlantBiotechnology #CRISPR #GeneticTransformation

Plants_MDPI's tweet image. 🥦 Broccoli has been hard to transform in the lab — until now.

New optimised stable &amp;amp; transient transformation protocols open the door to CRISPR-based broccoli improvement.

🔗 Read more: brnw.ch/21x1fTc

#PlantBiotechnology #CRISPR #GeneticTransformation

Genome-wide #CRISPR screens in primary human #NK cells identify countermeasures against immunosuppressive environment @NatureComms 🇹🇼 nature.com/articles/s4146…

LabWaggoner's tweet image. Genome-wide #CRISPR screens in primary human #NK cells identify countermeasures against immunosuppressive environment @NatureComms 🇹🇼
nature.com/articles/s4146…

😲 Check this one out! Scientists highlight how diverse #CRISPR modalities have been applied to dissect gene function, model disease progression, and guide therapeutic development using iPSC- and organoid-based systems. 🔗 bit.ly/4ranaUV

organoidscience's tweet image. 😲 Check this one out!

Scientists highlight how diverse #CRISPR modalities have been applied to dissect gene function, model disease progression, and guide therapeutic development using iPSC- and organoid-based systems.

🔗 bit.ly/4ranaUV

Loading...

Something went wrong.


Something went wrong.