CSAN_LiU's profile picture. Center for Social and Affective Neuroscience (CSAN). CSAN unites research groups in psychiatry, neurobiology, clinical neurophysiology and neuroeconomics.

CSAN

@CSAN_LiU

Center for Social and Affective Neuroscience (CSAN). CSAN unites research groups in psychiatry, neurobiology, clinical neurophysiology and neuroeconomics.

Time for another CSAN seminar! Today Wolfgang Sommer @UniHeidelberg gave a very nice translational overview on the concepts of #habit and #compulsion in #AUD.

CSAN_LiU's tweet image. Time for another CSAN seminar! Today Wolfgang Sommer @UniHeidelberg gave a very nice translational overview on the concepts of #habit and #compulsion in #AUD.

CSAN hat repostet

Yesterday presenting my poster at #ECNP2024 meeting. What a pleasure to do this fantastics science discussions this nice environment! @ecnptweets #Neuroscience #dopamine

GiselaLazzarino's tweet image. Yesterday presenting my poster at #ECNP2024 meeting. What a pleasure to do this fantastics science discussions this nice environment! @ecnptweets  #Neuroscience #dopamine

CSAN hat repostet

Siri Leknes delivering a fantastic overview of #opioids to a packed room, providing clarity to a truly complex topic! @sirileknes @ecnptweets

NeuroIP's tweet image. Siri Leknes delivering a fantastic overview of #opioids to a packed room, providing clarity to a truly complex topic! @sirileknes @ecnptweets

The Plenary Lecture, "How #opioids shape our feelings: sorting facts from myths," with Siri Leknes is now live at the 37th ECNP Congress 2024! 🧠 #ECNP2024 #neuroscience @erc_research

ecnptweets's tweet image. The Plenary Lecture, "How #opioids shape our feelings: sorting facts from myths," with Siri Leknes is now live at the 37th ECNP Congress 2024! 🧠 #ECNP2024 #neuroscience  @erc_research


Our @GiselaLazzarino presenting her work on the effects of peripheral inflammation on #dopamine signaling.

CSAN_LiU's tweet image. Our @GiselaLazzarino presenting her work on the effects of peripheral inflammation on #dopamine signaling.

Do you want to know more about how inflammation impacts dopamine signaling in the brain? Come check out my poster P1241 next Sunday 22/09 12.35-14.00h at #ECNP2024! #Neuroscience #Dopamine #inflammation @ecnptweets



CSAN hat repostet

Do you want to know more about how inflammation impacts dopamine signaling in the brain? Come check out my poster P1241 next Sunday 22/09 12.35-14.00h at #ECNP2024! #Neuroscience #Dopamine #inflammation @ecnptweets


Our director @MarkusHeilig3 and Anne-Lingford Hughes @ICL_Addiction are ready! Don’t miss the E02 educational session if you’re interested in AUD. @ecnptweets

CSAN_LiU's tweet image. Our director @MarkusHeilig3 and  Anne-Lingford Hughes @ICL_Addiction are ready! Don’t miss the E02 educational session if you’re interested in AUD. @ecnptweets

Last week at our CSAN seminar, @mpwpaulus @LIBR_Tulsa delivered a brilliant, thought-provoking talk on the validity and challenges of current methods in psychiatry research. So inspiring to have you with us for a few days—thank you!

CSAN_LiU's tweet image. Last week at our CSAN seminar, @mpwpaulus @LIBR_Tulsa delivered a brilliant, thought-provoking talk on the validity and challenges of current methods in psychiatry research. So inspiring to have you with us for a few days—thank you!
CSAN_LiU's tweet image. Last week at our CSAN seminar, @mpwpaulus @LIBR_Tulsa delivered a brilliant, thought-provoking talk on the validity and challenges of current methods in psychiatry research. So inspiring to have you with us for a few days—thank you!

CSAN hat repostet

Engblom retreat 2024 🌻summer edition 🌼 😍🔬🧠 @liu_universitet

CastanySilvia_'s tweet image. Engblom retreat 2024 🌻summer edition 🌼 😍🔬🧠 @liu_universitet
CastanySilvia_'s tweet image. Engblom retreat 2024 🌻summer edition 🌼 😍🔬🧠 @liu_universitet
CastanySilvia_'s tweet image. Engblom retreat 2024 🌻summer edition 🌼 😍🔬🧠 @liu_universitet
CastanySilvia_'s tweet image. Engblom retreat 2024 🌻summer edition 🌼 😍🔬🧠 @liu_universitet

Sporty CSANers at #Blodomloppet 🤩

CSAN_LiU's tweet image. Sporty CSANers at #Blodomloppet 🤩
CSAN_LiU's tweet image. Sporty CSANers at #Blodomloppet 🤩

CSAN hat repostet

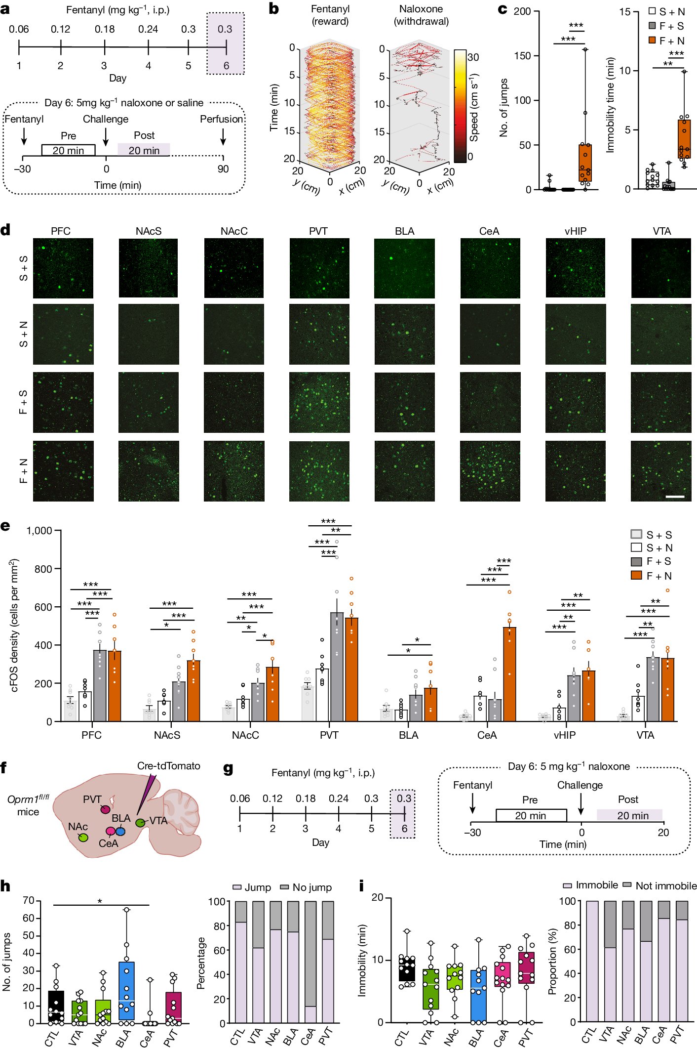
How do opioids promote addiction? The recent article from the lab of @LUSCHERC in @Nature beautifully delineates distinct µ-opioid neuronal ensembles mediating reward and relief from fentanyl withdrawal in mice. nature.com/articles/s4158… @mipetrella @NatureNV

Two core aspects of fentanyl addiction — reward and relief from withdrawal — are mediated by distinct populations of neurons in the brain @Heilig_Lab explains the importance of this finding amid the opioid crisis. go.nature.com/4bwkwB4



CSAN hat repostet

The retreat was everything a retreat should be – fun and interesting! A big thanks to Sofia Gripenbäck for organizing it so well! And catching up with a friend from all the way in Calgary, @MayoOnTheBrain, was truly fantastic. Looking forward to seeing you again soon!

NeuroIP's tweet image. The retreat was everything a retreat should be – fun and interesting! A big thanks to Sofia Gripenbäck for organizing it so well! And catching up with a friend from all the way in Calgary, @MayoOnTheBrain, was truly fantastic. Looking forward to seeing you again soon!

CSAN hat repostet

The last day, was chaired by @Ulrade and focused on 'Developmental neurobiology', featuring super interesting talks by Stefan Thor, @fredrik_lanner, Rebecca Knickmeyer, @Ulrade. A great conclusion of the retreat!

NeuroIP's tweet image. The last day, was chaired by @Ulrade and focused on 'Developmental neurobiology', featuring super interesting talks by Stefan Thor, @fredrik_lanner, Rebecca Knickmeyer, @Ulrade. A great conclusion of the retreat!

CSAN hat repostet

The 2nd day also included an intriguing lecture by @clawah on optimizing gene/protein expression in the brain & a pre-dinner run around Vadstena led by @_Brask, David Engblom, Fredrik Linder and @EstherVisser22, excellent runners *and* scientists. Sometimes you can have it all.


CSAN hat repostet

The spotlight of the second day was on the 'Insular cortex,' honoring the memory of Bug Craig. Chaired by @AndersBlomqvist, it began with a tribute to Craig's work and featured exciting talks by @henry_c_evrard, Fabienne Picard, @marcwittmann, and Hugo Critchley.

NeuroIP's tweet image. The spotlight of the second day was on the 'Insular cortex,' honoring the memory of Bug Craig. Chaired by @AndersBlomqvist, it began with a tribute to Craig's work and featured exciting talks by @henry_c_evrard, Fabienne Picard, @marcwittmann, and Hugo Critchley.
NeuroIP's tweet image. The spotlight of the second day was on the 'Insular cortex,' honoring the memory of Bug Craig. Chaired by @AndersBlomqvist, it began with a tribute to Craig's work and featured exciting talks by @henry_c_evrard, Fabienne Picard, @marcwittmann, and Hugo Critchley.

CSAN hat repostet

The opening day focused on 'Central regulation of metabolism', chaired by our director, @Heilig_Lab and featuring great speakers: Roger Adan, @Dickson_Lab, Linda Engström, and Vincent Prevot! We also had a guided tour of the Mental Asylum Museum. Det var inte bättre förr.

NeuroIP's tweet image. The opening day focused on 'Central regulation of metabolism', chaired by our director, @Heilig_Lab and featuring great speakers: Roger Adan, @Dickson_Lab, Linda Engström, and Vincent Prevot! We also had a guided tour of the Mental Asylum Museum. Det var inte bättre förr.
NeuroIP's tweet image. The opening day focused on 'Central regulation of metabolism', chaired by our director, @Heilig_Lab and featuring great speakers: Roger Adan, @Dickson_Lab, Linda Engström, and Vincent Prevot! We also had a guided tour of the Mental Asylum Museum. Det var inte bättre förr.
NeuroIP's tweet image. The opening day focused on 'Central regulation of metabolism', chaired by our director, @Heilig_Lab and featuring great speakers: Roger Adan, @Dickson_Lab, Linda Engström, and Vincent Prevot! We also had a guided tour of the Mental Asylum Museum. Det var inte bättre förr.

CSAN hat repostet

Happy and science-infused CSANers after a three-day 'Center for Systems Neurobiology' retreat in beautiful Vadstena! @CSAN_LiU @liu_universitet

NeuroIP's tweet image. Happy and science-infused CSANers after a three-day 'Center for Systems Neurobiology' retreat in beautiful Vadstena! @CSAN_LiU  @liu_universitet
NeuroIP's tweet image. Happy and science-infused CSANers after a three-day 'Center for Systems Neurobiology' retreat in beautiful Vadstena! @CSAN_LiU  @liu_universitet

Big thanks to @ZorrillaEric for making the trip all the way from California to visit our center @Heilig_Lab @liu_universitet! We’re left energised and inspired by meeting you and hearing about your fantastic work!

CSAN_LiU's tweet image. Big thanks to @ZorrillaEric for making the trip all the way from California to visit our center @Heilig_Lab @liu_universitet! We’re left energised and inspired by meeting you and hearing about your fantastic work!

Another fantastic CSAN seminar last week! Andreas Olsson @EmotionLabKI held a wonderful talk entitled: “The Dance of Information: Investigating Sender-Receiver Dynamics during Social Learning and Helping under Threat”

CSAN_LiU's tweet image. Another fantastic CSAN seminar last week! Andreas Olsson @EmotionLabKI held a wonderful talk entitled: “The Dance of Information: Investigating Sender-Receiver Dynamics during Social Learning and Helping under Threat”

Inspiring CSAN seminar with Karin Jensen on #Pain, Predictions and #Placebo effects!

CSAN_LiU's tweet image. Inspiring CSAN seminar with Karin Jensen on #Pain, Predictions and #Placebo effects!

Loading...

Something went wrong.


Something went wrong.