ChrisAFR0TECH's profile picture. Africa lover | Startup passionate | #Software_developer | #UI_UX_Designer
@AfroBreed_lapin on ig|

Tchiaguia christophe

@ChrisAFR0TECH

Africa lover | Startup passionate | #Software_developer | #UI_UX_Designer @AfroBreed_lapin on ig|

Tchiaguia christophe 已轉發

GPMI standard launched in China A single cable, a groundbreaking innovation designed to replace multiple connections with one solution: 👉 Blazing Speed – Transfers data at 192Gb/s 👉 Fully supports 8K video 👉 Delivers up to 460W of power 👉 Seamlessly transmits high-quality…

JimHarris's tweet image. GPMI standard launched in China 
A single cable, a groundbreaking innovation designed to replace multiple connections with one solution:

👉 Blazing Speed – Transfers data at 192Gb/s
👉 Fully supports 8K video 
👉 Delivers up to 460W of power
👉 Seamlessly transmits high-quality…

Tchiaguia christophe 已轉發

What a time to be alive 🥹

TemitopeSobulo's tweet image. What a time to be alive 🥹

Tchiaguia christophe 已轉發

🤣

0xfeMMANUEL's tweet image. 🤣

Tchiaguia christophe 已轉發

- Linux is free. - Docker is free. - Kubernetes is free. - Git and Github are free. - GitHub Actions is free. - Python is free. - AWS, GCP, Azure are free (limited use). - Terraform is free. - ArgoCD and Flux are free. - Prometheus and Grafana are free. Your laptop and internet…


Tchiaguia christophe 已轉發

Never design a website from scratch again! ❌


Tchiaguia christophe 已轉發

A salary can never make you RICH. List of Websites that pay you everyday from home in 2025: 🔖 Bookmark

Rixhabh__'s tweet image. A salary can never make you RICH.

List of Websites that pay you everyday from home in 2025:

🔖 Bookmark

Tchiaguia christophe 已轉發
elonmusk's tweet image.

Tchiaguia christophe 已轉發

ono encore un drama ?

BastiUi's tweet image. ono encore un drama ?
BastiUi's tweet image. ono encore un drama ?

Tchiaguia christophe 已轉發

Remote work is the future. 💼 But most people don't know, how to get one. I've developed a Powerful "Digital Job Directory" to help you land your first remote job. 💻 It includes: → Country-wise remote Job Listing → Category-wise Job Listing → Info on all the available…

heyshrutimishra's tweet image. Remote work is the future. 💼 

But most people don't know, how to get one.  

I've developed a Powerful "Digital Job Directory" to help you land your first remote job. 💻 

It includes:

→ Country-wise remote Job Listing
→ Category-wise Job Listing
→ Info on all the available…

Tchiaguia christophe 已轉發

Qui connait un producteur de #plantain au #Cameroun qui est capable de produire le plantain au standard "ready for export" pour une quantité d'un conteneur de 40 feets par mois? On se professionnalise ou on reste dans la débrouillardise de 2 ou 3 hectares ? Img: #foodFromHome

BertrandFoffe's tweet image. Qui connait un producteur de #plantain au #Cameroun qui est capable de produire le plantain au standard "ready for export" pour une quantité d'un conteneur de 40 feets par mois?

On se professionnalise ou on reste dans la débrouillardise de 2 ou 3 hectares ?

Img: #foodFromHome

Tchiaguia christophe 已轉發

React Roadmap for Beginners 👇

BendikMatej's tweet image. React Roadmap for Beginners 👇

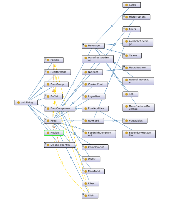
Learning Ontology using Protege tools for Graph knowledge in the #semanticweb to represent data on the web!😊💯

ChrisAFR0TECH's tweet image. Learning Ontology using Protege tools for Graph knowledge in the #semanticweb to represent data on the web!😊💯

Tchiaguia christophe 已轉發

Learn Git and GitHub for free. Open this thread:🧵↓


Tchiaguia christophe 已轉發

Apparemment les grands devs sont nés en Novembre 😌


Tchiaguia christophe 已轉發

24 étudiants ont pu participer à la 2e édition d’#OrangeSummerChallenge et ainsi créer des solutions innovantes sur la thématique #Tech4good Qui seront les vainqueurs de cette édition ? Rdv le 20 octobre en live sur la page Facebook d'Orange Digital Center dès 17h⏰ #OSC2022

Orange_Cameroun's tweet image. 24 étudiants ont pu participer à la 2e édition d’#OrangeSummerChallenge et ainsi créer des solutions innovantes sur la thématique #Tech4good

Qui seront les vainqueurs de cette édition ?
Rdv le 20 octobre en live sur la page Facebook d'Orange Digital Center dès 17h⏰

#OSC2022

Tchiaguia christophe 已轉發

Comme développeur web 💻, j'adore faire des sites avec une UI qui claque 🎨 ! Voici la liste des 8 meilleurs sites pour avoir des éléments UI a COPIER-COLLER avec Tailwind ! Tu risques de gagner du temps surtout avec le dernier 😶 Thread 👇

melvynxdev's tweet image. Comme développeur web 💻, j'adore faire des sites avec une UI qui claque 🎨 !

Voici la liste des 8 meilleurs sites pour avoir des éléments UI a COPIER-COLLER avec Tailwind !

Tu risques de gagner du temps surtout avec le dernier 😶

Thread 👇

Tchiaguia christophe 已轉發

📌 8 Alternatives to GitHub For Programmers to Manage Git Repositories 🧵👇

NikkiSiapno's tweet image. 📌 8 Alternatives to GitHub For Programmers to Manage Git Repositories 🧵👇

Tchiaguia christophe 已轉發

How to be good at data structures and algorithm problem solving as a beginner & crack programming interviews (With resources to get started)🧵👇


Tchiaguia christophe 已轉發

Get Freelance works. Here are 24 websites where you can find your client. Thread 🧵


Tchiaguia christophe 已轉發

Top JavaScript Animation Libraries ⚡⚡ A Thread🧵👇🏻

Div_pradeep's tweet image. Top JavaScript Animation Libraries ⚡⚡

A Thread🧵👇🏻

Loading...

Something went wrong.


Something went wrong.