Commetric's profile picture. Award-winning #MediaAnalytics for the world's biggest #brands.
#PRmeasurement|#ReputationManagement|#CorporateComms|#InfluencerMapping|#SocialMediaAnalytics|

Commetric

@Commetric

Award-winning #MediaAnalytics for the world's biggest #brands. #PRmeasurement|#ReputationManagement|#CorporateComms|#InfluencerMapping|#SocialMediaAnalytics|

Pinned

🚀 Revolutionising #mediaanalytics: unlimited #insights, unbeatable value We're thrilled to announce the launch of our game-changing #AI-powered #mediaanalysis solutions! 👉Read all about it: commetric.com/2024/09/26/new… #publicrelations #PR #PRmeasurement #artificalintelligence

Commetric's tweet image. 🚀 Revolutionising #mediaanalytics: unlimited #insights, unbeatable value

We're thrilled to announce the launch of our game-changing #AI-powered #mediaanalysis solutions!

👉Read all about it: commetric.com/2024/09/26/new…

#publicrelations #PR #PRmeasurement #artificalintelligence

Big win for Commetric at the 2025 DataComms Awards! 🏆 Gold – Best Media Coverage Impact Assessment 🥈 Silver – Best Data Insight (Ongoing) Proud to turn data into impact for our clients. More here 👉commetric.com/2025/05/21/com… #PRAnalytics #DataComms

Commetric's tweet image. Big win for Commetric at the 2025 DataComms Awards!

 🏆 Gold – Best Media Coverage Impact Assessment
 🥈 Silver – Best Data Insight (Ongoing)

Proud to turn data into impact for our clients.

More here 👉commetric.com/2025/05/21/com…

#PRAnalytics #DataComms

🔔 If your “newsletter” is just a list of links, it’s not working. At Commetric, we don’t send alerts—we send insight. ✅ Curated ✅ Contextualised ✅ Actionable Because communication only happens when information makes sense. 👉 bit.ly/44DmWNl #GoFurther

Commetric's tweet image. 🔔 If your “newsletter” is just a list of links, it’s not working.
At Commetric, we don’t send alerts—we send insight.
✅ Curated
✅ Contextualised
✅ Actionable
Because communication only happens when information makes sense.
👉 bit.ly/44DmWNl

#GoFurther

🎉 Commetric turns 20! 🎉 For two decades, we’ve gone further — blending technology + human insight to deliver media intelligence that drives business-critical decisions. Thanks to our clients & team for being part of the journey. Here's to the next 20. 💡 #Commetric20

Commetric's tweet image. 🎉 Commetric turns 20! 🎉

For two decades, we’ve gone further — blending technology + human insight to deliver media intelligence that drives business-critical decisions.

Thanks to our clients & team for being part of the journey. Here's to the next 20. 💡

#Commetric20

🚀 Exciting news! Commetric is shortlisted for TWO DataCommsAwards 2025! 🏆 ✅ Best Data Insight from Communications Activity ✅ Best Media Coverage Impact Assessment 🔍 Learn more: tinyurl.com/yjwk2amn #DataComms #MediaAnalytics #PRInsights

Commetric's tweet image. 🚀 Exciting news! Commetric is shortlisted for TWO DataCommsAwards 2025! 🏆

✅ Best Data Insight from Communications Activity
✅ Best Media Coverage Impact Assessment

🔍 Learn more: tinyurl.com/yjwk2amn

#DataComms #MediaAnalytics #PRInsights

How long does your content get engagement on each social network? @NPDigital's analysis shows the half-life of content across platforms varies drastically. #TikTok and #X? Just 10-39 minutes of fame. But blog posts? They can keep bringing traffic for up to 2 years!

Commetric's tweet image. How long does your content get engagement on each social network?  

@NPDigital's analysis shows the half-life of content across platforms varies drastically.  #TikTok and #X? Just 10-39 minutes of fame. 

But blog posts? They can keep bringing traffic for up to 2 years!

Commetric reposted

How to create a product marketing strategy, your personal step-by-step guide 👇 social.semrush.com/4ebpLHz.

semrush's tweet image. How to create a product marketing strategy, your personal step-by-step guide 👇
social.semrush.com/4ebpLHz.

🏅Our #media and #socialmedia analysis found @LVMH did a good job of reimagining itself for a mass audience by sponsoring the #Olympics2024Paris 🧐However, it should be mindful of new #reputation risks: commetric.com/2024/08/15/how… #Olympics #Olympics2024 #PublicRelations #PR

Commetric's tweet image. 🏅Our #media and #socialmedia analysis found @LVMH did a good job of reimagining itself for a mass audience by sponsoring the #Olympics2024Paris 

🧐However, it should be mindful of new #reputation risks: commetric.com/2024/08/15/how…

#Olympics #Olympics2024 #PublicRelations #PR

Commetric reposted

I created my own AI Assistant in less than 5 minutes. And I did it for FREE. Here's how in 3 simple steps

CodeByPoonam's tweet image. I created my own AI Assistant in less than 5 minutes.

And I did it for FREE.

Here's how in 3 simple steps

🫁#Pharma #PR and #comms need new strategies to reduce the #stigma around #lungcancer, which gets in the way of #screeningrates and #drugdevelopment. 👉Learn how pharma can turn the tide: commetric.com/2024/07/23/reb… #publicrelations #cancer #Oncology

Commetric's tweet image. 🫁#Pharma #PR and #comms need new strategies to reduce the #stigma around #lungcancer, which gets in the way of #screeningrates and #drugdevelopment.

👉Learn how pharma can turn the tide: commetric.com/2024/07/23/reb…

#publicrelations #cancer #Oncology

Commetric reposted

Strategic Communications / Public Relations

pricefloyd's tweet image. Strategic Communications / Public Relations

Commetric reposted

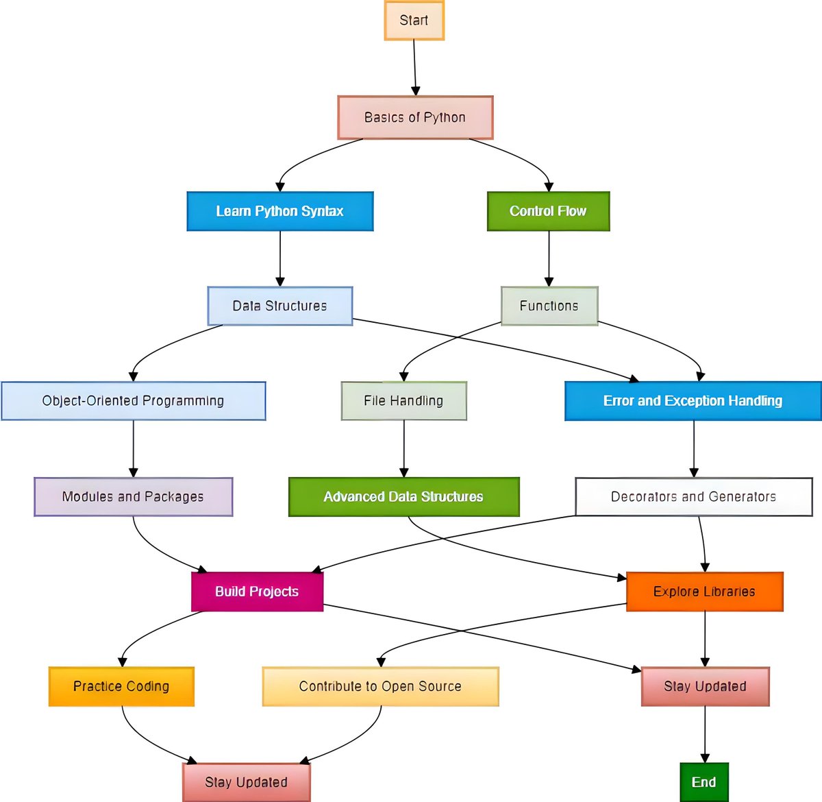
ChatGPT can now create Flowcharts and Diagrams. No more wasting hundreds of hours creating visuals for presentations or research papers. Here’s how to do it for free in a few minutes:

HeyAbhishekk's tweet image. ChatGPT can now create Flowcharts and Diagrams.

No more wasting hundreds of hours creating visuals for presentations or research papers.

Here’s how to do it for free in a few minutes:

Commetric reposted

100 AI Tools to replace your tedious work: 1. Video - Summarize videos: eightify.app/bh2 - Klap - Opus - InVideo - HeyGen - Runway 2. Research - ChatGPT - YouChat - Abacus - Perplexity - Copilot - Gemini 3. Writing - Jasper - HIX AI - Jenny AI - Textblaze - Quillbot…

HeyAbhishekk's tweet image. 100 AI Tools to replace your tedious work:

1. Video

- Summarize videos:  eightify.app/bh2
- Klap
- Opus
- InVideo
- HeyGen
- Runway

2. Research

- ChatGPT
- YouChat
- Abacus
- Perplexity
- Copilot
- Gemini

3. Writing

- Jasper
- HIX AI
- Jenny AI
- Textblaze
- Quillbot…

Commetric reposted

PR Futurist is out. If you're not a subscriber you're missing stories on: ⛏️ Custom AI chatbot to answer questions on AI ethics and PR. 👩‍⚖️ @CIPR_Global webinar on ethics with @GregsAnne. 📊 Research on what CEOs really think about AI. 📉 @randfish on why comms measurement needs…


How did @adidas win the #PR battle between sponsors of #EURO2024? It doubled down on: ⚽️Practical sponsorship implications 📰Handling controversy 📈Social media engagement Read our #analysis: commetric.com/2024/07/09/the… #EUROS2024 #publicrelations #football #sponsorship

Commetric's tweet image. How did @adidas win the #PR battle between sponsors of #EURO2024?

It doubled down on:

⚽️Practical sponsorship implications

📰Handling controversy

📈Social media engagement

Read our #analysis: commetric.com/2024/07/09/the…

#EUROS2024 #publicrelations #football #sponsorship

Loading...

Something went wrong.


Something went wrong.