HashanJayarath's profile picture. Buck Institute for Research on Aging

Hashan Jayarathne

@HashanJayarath

Buck Institute for Research on Aging

Hashan Jayarathne reposted

Excited to be hosting @LongevityGlobal's Summit 2025 on Dec 9-10 at the Buck Institute! 🌿 Looking forward to incredible talks from leaders in longevity science and connecting with the longevity community. Get your tickets here: luma.com/zlfezwd3


Thrilled to share this paper from my Ph.D.! 🥳 We show that Canagliflozin, a T2D drug, reprograms hippocampal aging and improves cognition in male mice, while reducing Alzheimer-like pathology in 5XFAD mice. Grateful to my mentor @sadagurski, first co-author @dulmalika & team!

🧠💊 SGLT2i to slow brain aging and Alzheimer’s disease! Excited to share our new publication in @Aging_Cell ! Our study demonstrates that diabetes drug #Canagliflozin (#SGLT2i) reprograms hippocampal aging and attenuates AD pathology in aged mice! onlinelibrary.wiley.com/doi/10.1111/ac…



Hashan Jayarathne reposted

Celebrating National Postdoc Appreciation Week! We had a great week celebrating our Postdocs at Buck! Thank you again Buck Postdocs! You are much appreciated for all you do here at Buck!

BuckInstitute's tweet image. Celebrating National Postdoc Appreciation Week! We had a great week celebrating our Postdocs at Buck! Thank you again Buck Postdocs! You are much appreciated for all you do here at Buck!
BuckInstitute's tweet image. Celebrating National Postdoc Appreciation Week! We had a great week celebrating our Postdocs at Buck! Thank you again Buck Postdocs! You are much appreciated for all you do here at Buck!
BuckInstitute's tweet image. Celebrating National Postdoc Appreciation Week! We had a great week celebrating our Postdocs at Buck! Thank you again Buck Postdocs! You are much appreciated for all you do here at Buck!
BuckInstitute's tweet image. Celebrating National Postdoc Appreciation Week! We had a great week celebrating our Postdocs at Buck! Thank you again Buck Postdocs! You are much appreciated for all you do here at Buck!

Check out the new preprint from my Ph.D. work at @sadagurski lab Thank you for the awesome first coauthor @dulmalika for her great contributions

🚨 New Preprint from our lab! 🧠🧬 We are excited to share our lab's latest preprint exploring the brain-aging benefits of SGLT2i, Canagliflozin, now live on bioRxiv! lnkd.in/eRBHrgkW



Hashan Jayarathne reposted

🚨 Abstract Deadline 🚨 The deadline to submit your abstract is TODAY at 11:59PM EST! 🕛 Don’t miss out on the opportunity to be a part of AGE 2025 in AnchorAGE, Alaska! More Details>> americanagingassociation.org/annual-meeting

americanaging's tweet image. 🚨 Abstract Deadline 🚨

The deadline to submit your abstract is TODAY at 11:59PM EST! 🕛 Don’t miss out on the opportunity to be a part of AGE 2025 in AnchorAGE, Alaska!
More Details>> americanagingassociation.org/annual-meeting

Hashan Jayarathne reposted

The maternal X chromosome affects cognition and brain ageing in female mice 🔘"The Xm chromosome impaired cognition, accelerated brain ageing and silenced genes that contribute to cognition in ageing... 🔘Cognitive deficits were accompanied by Xm-mediated acceleration of…

agingdoc1's tweet image. The maternal X chromosome affects cognition and brain ageing in female mice

🔘"The Xm chromosome impaired cognition, accelerated brain ageing and silenced genes that contribute to cognition in ageing...

🔘Cognitive deficits were accompanied by Xm-mediated acceleration of…

Hashan Jayarathne reposted

Today we report in @NatureMedicine the development of a base editing strategy for prion disease, currently a fatal and rapidly progressing neurogenerative condition with no effective treatment. @PrionAlliance @DevermanLab (1/13) drive.google.com/file/d/1DVpKrz…

davidrliu's tweet image. Today we report in @NatureMedicine the development of a base editing strategy for prion disease, currently a fatal and rapidly progressing neurogenerative condition with no effective treatment. @PrionAlliance @DevermanLab (1/13)
drive.google.com/file/d/1DVpKrz…

Hashan Jayarathne reposted

A Wayne State research team published a paper in the journal, Diabetes, that established an association between exposure to benzene, a prevalent airborne volatile organic compound, and insulin resistance in humans across all ages. research.wayne.edu/news/study-lin…


Hashan Jayarathne reposted

🎄✨Happy Holidays from our lab 🎄✨ We are so grateful for our incredible team and all the milestones we achieved together this year! Here's for an exciting new year ahead! @WSUBioSci @WSUResearch

sadagurski's tweet image. 🎄✨Happy Holidays from our lab 🎄✨ We are so grateful for our incredible team and all the milestones we achieved together this year! Here's for an exciting new year ahead! @WSUBioSci @WSUResearch

Hashan Jayarathne reposted

Another exciting development on #SGLT2 inhibitors! Our new collaborative work led by @Mike Stout's lab @OMRF and @OcanasSR reveals that Canagliflozin administration may delay ovarian aging and reduce reproductive senescence. link.springer.com/article/10.100…


Hashan Jayarathne reposted

Online now!✨RESEARCH: Ming, Yang, Huang et al design a chimeric matchmaker peptide which promotes immune-mediated senescent cell clearance in liver fibrosis, lung injury, cancer, and natural aging @ZJU_China nature.com/articles/s4358… rdcu.be/d11Tr


Hashan Jayarathne reposted

What if 1 million scRNA-seq libraries can be prepared within $1k? Here we go 👉 21 million cells from 623 mouse tissues, spanning 5 life stages & 3 genotypes, all in a SINGLE study by ONE remarkable student Zehao @Tommyz626 from our lab @RockefellerUniv! shorturl.at/epsz7


Hashan Jayarathne reposted

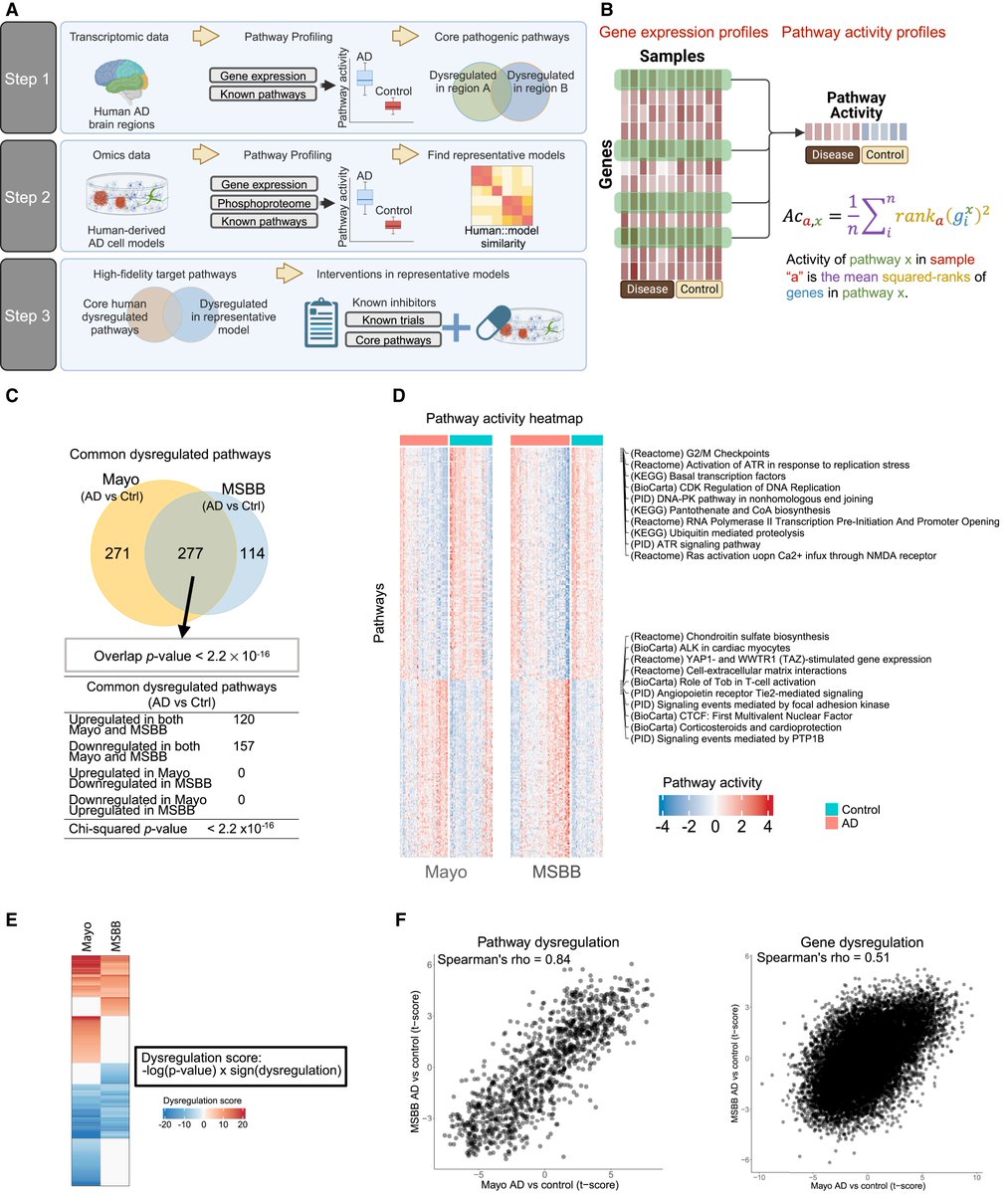
Integrative pathway analysis across humans and 3D cellular models identifies the p38 MAPK-MK2 axis as a therapeutic target for Alzheimer’s disease. cell.com/neuron/fulltex… @NeuroCellPress

LukensJohnR's tweet image. Integrative pathway analysis across humans and 3D cellular models identifies the p38 MAPK-MK2 axis as a therapeutic target for Alzheimer’s disease. cell.com/neuron/fulltex… 
@NeuroCellPress

Hashan Jayarathne reposted

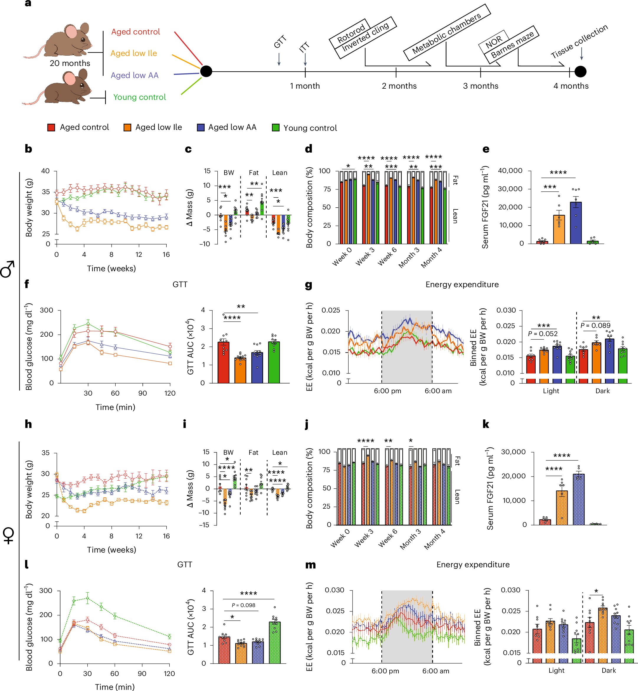
Online now!✨RESEARCH: Yeh et al profile the effects of dietary protein or isoleucine restriction in aged male and female mice @LammingLab @UWMadison @UWSMPH nature.com/articles/s4358… rdcu.be/d1EBD


Hashan Jayarathne reposted

💥Excited to have contributed to a new study from the @ShoshanaYakar lab, now out in @GeroScienceAGE! Exploring how inactivating the GH/IGF axis during aging impacts healthspan. Check it out! #aging #Healthspan #GH axis link.springer.com/article/10.100…


Free scientific illustrations for Biologists 😍😍 very thoughtful from NIH Bioart bioart.niaid.nih.gov


Hashan Jayarathne reposted

Halloween party with a touch of taste! Bringing the spooky vibes in style🎃🎃 #Halloween @HashanJayarath @KoshkoLisa @scofield_sydney @L_Stilgenbauer @diva_pun @WSUBioSci

sadagurski's tweet image. Halloween party with a touch of taste! Bringing the spooky vibes in style🎃🎃 #Halloween @HashanJayarath @KoshkoLisa @scofield_sydney @L_Stilgenbauer @diva_pun @WSUBioSci

Hashan Jayarathne reposted

I had a great time at the Michigan chapter of @SOToxicology meeting today and I’m thrilled to have tied for 1st place graduate student poster along with the two other co-winners, especially with all the amazing posters present!! 🎉 @WSUBioSci @WayneStateCLAS @CLEARWSU

Huge congrats to @scofield_sydney for taking 1st place in the poster competition at the Michigan chapter of @SOToxicology! 🏆🎉 Amazing work on #environmentaltoxins, #brain, #aging, and of course, our favorite #microglia! 🧠 #ProudLab #ToxSci @Wayne_IEHS @CLEARWSU @WSUBioSci

sadagurski's tweet image. Huge congrats to @scofield_sydney for taking 1st place in the poster competition at the Michigan chapter of @SOToxicology! 🏆🎉 Amazing work on #environmentaltoxins, #brain, #aging, and of course, our favorite #microglia! 🧠 #ProudLab #ToxSci @Wayne_IEHS @CLEARWSU @WSUBioSci


Loading...

Something went wrong.


Something went wrong.