ICStructBio's profile picture. The Section of Structural and Synthetic Biology at Imperial College London  @imperialcollege

Structural and Synthetic Biology

@ICStructBio

The Section of Structural and Synthetic Biology at Imperial College London @imperialcollege

Structural and Synthetic Biology 님이 재게시함

Hollow-fibre biomanufacturing and cell-free engineering of HEK293 extracellular vesicles biorxiv.org/content/10.110… #biorxiv_synbio


Structural and Synthetic Biology 님이 재게시함

New paper from our lab on synthetic genome work in yeast is out - Iterative SCRaMbLE for Engineering Synthetic Genome Modules and Chromosomes. Exciting project led by Jane (Xinyu) Lu in our group, now online @NatureComms nature.com/articles/s4146…

ProfTomEllis's tweet image. New paper from our lab on synthetic genome work in yeast is out - Iterative SCRaMbLE for Engineering Synthetic Genome Modules and Chromosomes. Exciting project led by Jane (Xinyu) Lu in our group, now online @NatureComms  nature.com/articles/s4146…

We are offering comprehensive fellowship support and an outstanding research environment @imperialcollege @ImperialInfect @ICStructBio imperial.ac.uk/media/imperial…

ICStructBio's tweet image. We are offering comprehensive fellowship support
and an outstanding research environment @imperialcollege @ImperialInfect @ICStructBio 

imperial.ac.uk/media/imperial…

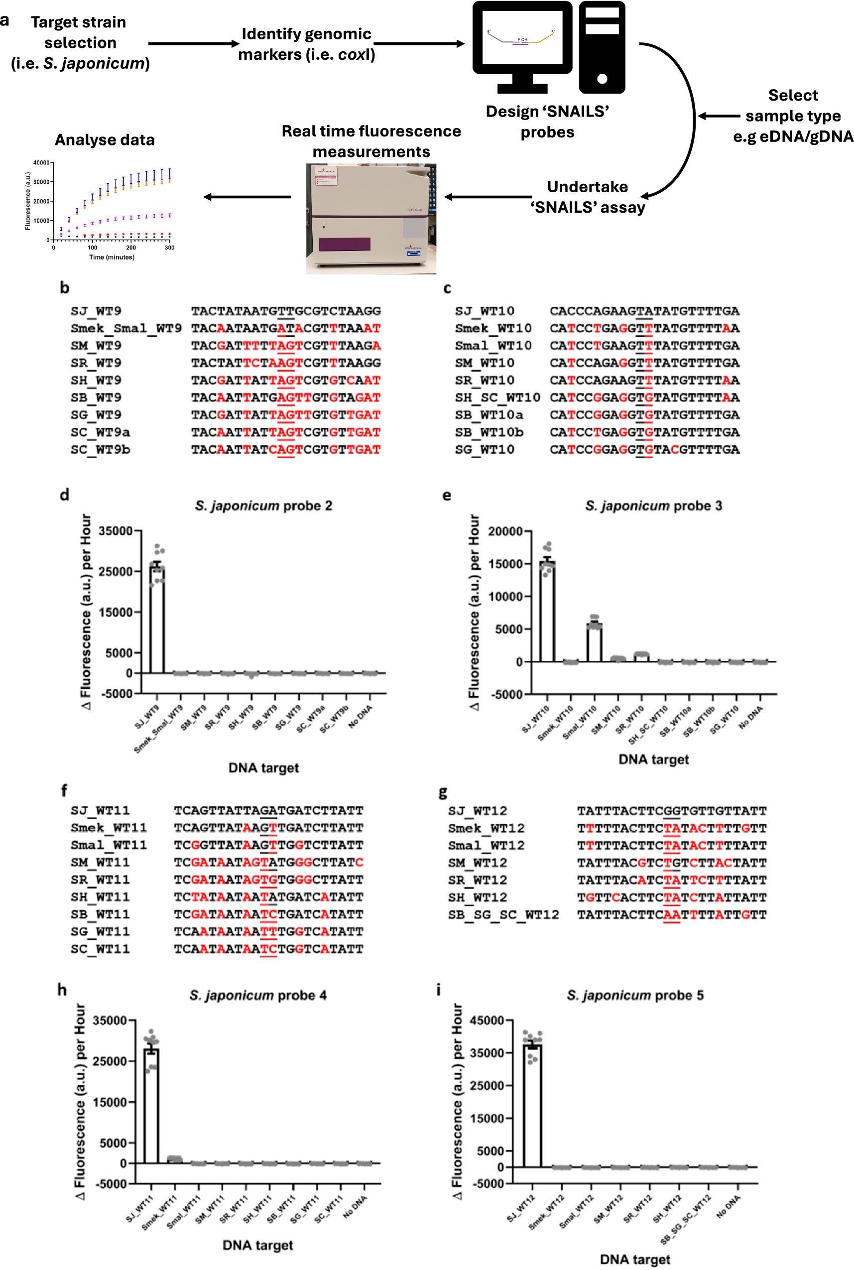
New research from @ImperialInfect and @NHM_London in pre-print “Species-specific detection of Schistosoma japonicum using the SNAILS DNA-based biosensor” @ajwebb1979 @rkelwick @Igniculus1 @PaulFreemont #schistosomiasis #globalhealth #ntd medrxiv.org/content/10.110…


Structural and Synthetic Biology 님이 재게시함
rkelwick's tweet image. Our focus article on #synbio #extracellularvesicles and #MISEV2023 is now published in Extracellular Vesicle @rkelwick @PaulFreemont @ajwebb1979 @imperialcollege @ImperialInfect @ICStructBio 

sciencedirect.com/science/articl…

Research Associate academic Job opportunity for a #Bioinformatician to join our section @PaulFreemont group at @ImperialInfect @imperialcollege @UKDRI to help clinical research projects on UTIs in #dementia imperial.ac.uk/jobs/search-jo…


Structural and Synthetic Biology 님이 재게시함

Check out our #cell-free extracellular vesicle engineering poster @Imperial_IMSE Engineering Biology Symposium. Our work is published in @ISEV_Journals #JExBio isevjournals.onlinelibrary.wiley.com/doi/full/10.10… and @VesiclesAcids oaepublish.com/articles/evcna… @ajwebb1979 @PaulFreemont

rkelwick's tweet image. Check out our #cell-free extracellular vesicle engineering poster @Imperial_IMSE Engineering Biology Symposium. Our work is published in @ISEV_Journals #JExBio isevjournals.onlinelibrary.wiley.com/doi/full/10.10… and @VesiclesAcids oaepublish.com/articles/evcna… @ajwebb1979 @PaulFreemont

Structural and Synthetic Biology 님이 재게시함

A HUGE congratulations to our brilliant team on winning this year’s University Challenge 🥳 We are now the most successful team in University Challenge history! Suraiya, Adam, Sourajit and Justin - you have done #OurImperial community so proud! Well done!👏🏼💙


Structural and Synthetic Biology 님이 재게시함

Outer membrane vesicles (#OMVs) are attractive vehicles for delivering therapeutic agents because of their ability to interact with host #cells and their natural immunogenic properties. Check out our article which we published last year in @VesiclesAcids oaepublish.com/articles/evcna…

rkelwick's tweet image. Outer membrane vesicles (#OMVs) are attractive vehicles for delivering  therapeutic agents because of their ability to interact with host #cells and their natural immunogenic properties. Check out our article which we published last year in @VesiclesAcids oaepublish.com/articles/evcna…

Structural and Synthetic Biology 님이 재게시함

📢 ICB-PhD position available with me, @YuvalElani and Karen Polizzi @imperialcollege 📢 @ImperialInfect @ImperialChemEng 3D printing, synthetic tissues, cellular control 🖨🫧🧫 Deadline: 7th May 2024 (reviewed as received) Start date: Oct 2024 Apply: tinyurl.com/4r3we35j


Structural and Synthetic Biology 님이 재게시함

To celebrate #ImperialWomen, we talked to four women from four very different fields 💙 They're all at different career stages & have different experiences – showing there's no one way to be a scientist 🔗 bit.ly/3VexQ7w #WomeninScience #InternationalWomensDay

ImperialSci's tweet image. To celebrate #ImperialWomen, we talked to four women from four very different fields 💙

They're all at different career stages & have different experiences – showing there's no one way to be a scientist 🔗 bit.ly/3VexQ7w

#WomeninScience #InternationalWomensDay

Section colleague @rkelwick recently presented @imperialcollege hosted event to a @CanadianUK delegation to promote collaborations between Canada and the UK. The delegation was later hosted at an event at Canada House. imperial.ac.uk/news/251754/im…

ICStructBio's tweet image. Section colleague @rkelwick recently presented @imperialcollege hosted event to a @CanadianUK delegation to promote collaborations between Canada and the UK. The delegation was later hosted at an event at Canada House. 

imperial.ac.uk/news/251754/im…

Reflecting upon World Neglected Tropical Diseases Day @imperialcollege scientists are helping to combat NTDs. Including a schistosomiasis DNA biosensor developed by @ajwebb1979 @rkelwick @PaulFreemont from our own section within @ImperialInfect imperial.ac.uk/news/251054/fi…


Congratulations to Dr Kirsten Jensen from @ICStructBio @ImperialInfect @imperialcollege Kirsten is the latest winner of @Stratech_UK #winaipad competition - and was awarded with an iPad Pro! Kirsten is a senior research officer in @PaulFreemont group working as part of @UKDRI

ICStructBio's tweet image. Congratulations to Dr Kirsten Jensen from @ICStructBio @ImperialInfect @imperialcollege Kirsten is the latest winner of @Stratech_UK #winaipad competition - and was awarded with an iPad Pro! Kirsten is a senior research officer in @PaulFreemont group working as part of @UKDRI

Structural and Synthetic Biology 님이 재게시함

🏆Our Q3 ipad winner has been annouced 🏆 Congratulations to our latest winner of #winaipad The lucky winner was Kirsten from @ICStructBio @ImperialInfect @imperialcollege 🥳🤩🙌 The next winner will be picked in Jan'24! You can still enter: stratech.co.uk/40th-anniversa… GOOD LUCK 🍀

Stratech_UK's tweet image. 🏆Our Q3 ipad winner has been annouced 🏆
Congratulations to our latest winner of #winaipad 
The lucky winner was Kirsten from @ICStructBio @ImperialInfect @imperialcollege 🥳🤩🙌
The next winner will be picked in Jan'24! 
You can still enter: stratech.co.uk/40th-anniversa… GOOD LUCK 🍀

Structural and Synthetic Biology 님이 재게시함

Really pleased that the 4th instalment of our work to dissect the DNA damage response from @zhang_imperial is out in @PNASNews! Another fantastic collaboration between researchers from @imperialcollege and @WUSTL pnas.org/doi/10.1073/pn…


Structural and Synthetic Biology 님이 재게시함

Our latest work on the DNA damage response published in @PNASNews is now showcased on Kudos. Check it out here: growkudos.com/publications/1…


Structural and Synthetic Biology 님이 재게시함

Check out our latest review in @repair_dna from the @zhang_imperial on the checkpoint kinase Mec1/ATR, the structural basis for regulation, and how phosphorylation is important for cellular function. authors.elsevier.com/sd/article/S15…


Structural and Synthetic Biology 님이 재게시함

Our opinion on engineering outer membrane vesicles #OMVs using #synbio approaches is now published in @VesiclesAcids. evcna.com/article/view/5… Authors @rkelwick @ajwebb1979 @PaulFreemont. Support from @BBSRC @EPSRC @FutureBRH @ImperialInfect @ICStructBio

rkelwick's tweet image. Our opinion on engineering outer membrane vesicles #OMVs using #synbio approaches is now published in @VesiclesAcids. evcna.com/article/view/5… Authors @rkelwick @ajwebb1979 @PaulFreemont. Support from @BBSRC @EPSRC @FutureBRH @ImperialInfect @ICStructBio

Loading...

Something went wrong.


Something went wrong.