
INNOSC Theranostics and Pharmacological Sciences
@ITPS_ASP
INNOSC Theranostics and Pharmacological Sciences (ITPS) is a Bi-annual, Open Access and peer-reviewed journal, covering research across disciplines .
📢New Special Issue Open: "Thyroid Disease: From Mechanism to Therapeutic Approaches" warmly welcoming new submissions. ✏️Guest editor: Dr. Francesk Mulita &Dr. Georgios-Ioannis Verras 🔗accscience.com/journal/ITPS/s…

🌟Congratulations to Prof. Bertram Pitt, esteemed EBM of ITPS, for being recognized as a 2024 Highly Cited Researcher by Clarivate! Your outstanding contributions to cardiovascular research are truly inspiring.👏#HighlyCitedResearcher #Cardiology #cardiovascular

🧐Discover insights in "Criteria for developing active cellular targeting #miRNA oligonucleotide therapeutics with a peptide nucleic acid backbone: Combating #cardiometabolic pandemics" 👥By Marc Thibonnier. Full article available at: doi.org/10.36922/itps.…

🔥Let’s explore this fantastic paper: Behavioral #addictions beyond classic addictions and their future perspectives 👥By Jo-Eun Jeong & Dai-Jin Kim. Read it here #OpenAccess: doi.org/10.36922/itps.…

🌟New #Research: Addressing cortex #dysregulation in youth through #brain health check coaching and prophylactic brain development 👥By Kenneth Blum et al. @WesternUNews Read it here #OpenAccess: doi.org/10.36922/itps.…

🌟New #Research: Navigating the complex landscape of #cardiac metabolism in #health and disease states 👥By Pongpan Tanajak et al. Read #article here: doi.org/10.36922/itps.…

🧐We welcome you to read "Addressing cortex #dysregulation in youth through #brain health check coaching and prophylactic brain development" 👥By Kenneth Blum et al. Read #article here: doi.org/10.36922/itps.…

🌟 It's Self-Care Month! (June 24 - July 24) 🌟 ❤️Take time to prioritize your physical, mental, and emotional well-being. Self-care isn't selfish—it's essential! Let's spread the word and encourage healthy habits. #SelfCareMonth #HealthAwareness #WellBeing

🔥Highly cited paper: #Drug repurposing approach for identifying #Pfmrk inhibitors as potential #antimalarial agents: An in silico analysis 👥By Abhishek Sahu et al. Read it here #OpenAccess: doi.org/10.36922/itps.…

🧐#OpenAccess "#Sujok as an alternative #therapy to reduce dyspnea in patients with #respiratory problems" 👥By Intansari Nurjannah et al. @UGMYogyakarta Read #article here: doi.org/10.36922/itps.…

🔥Highly cited paper: #Mitochondria: The master regulator of aging 👥By Pouya Sarvari & Pourya Sarvari Read it here #OpenAccess: doi.org/10.36922/itps.…

🧐We welcome you to read "The potential #therapeutic value of #terpenes" 👥By Justin Grant et al. @UofT Access for Free: accscience.com/journal/ITPS/a…

🧐#OpenAccess "Progression of pediatric febrile seizure to status #epilepticus: A case report" By Mohammed Misbah Ul Haq et al. Read #article here: doi.org/10.36922/itps.…

🧐We welcome you to read "Management and maintenance of #oral health: Personalized primary prevention strategies and protocols in patients at risk of developing #medication-related #osteonecrosis of the jaw" By Giovanna Mosaico et al. Full text: doi.org/10.36922/itps.…

🔥#InterestingPaper "Cytotoxicity of #bioactive compounds derived from #cyanobacteria" 👥By Hanaa Ali Hussein et al. DOI: doi.org/10.36922/itps.…

🔥InterestingPaper "#Antiplatelet, anticoagulation, and elective #aneurysm treatments in #neurological patients" 👥By Anjali Patel et al.@ourmedschool Full article available at: doi.org/10.36922/itps.…

🧐We welcome you to read "Guidelines for treating spinal cord #injury without #radiological abnormalities in children" 👥By Xu Tao et al. Full article available at: doi.org/10.36922/itps.…

🤩 Let's read a very interesting paper: Pharmacogenetic and liquid biopsy: The new tools of precision #medicine in #cancer 👥By Alberto Lazarowski & Verónica Alejandra Alonso Access for Free: doi.org/10.36922/itps.…

🤩NEW content online! "Innovative approaches and challenges in #antibody-based #therapeutics for #Alzheimer’s disease" 👥By Tolulope Judah Gbayisomore et al. 📖Read and download at: doi.org/10.36922/itps.…

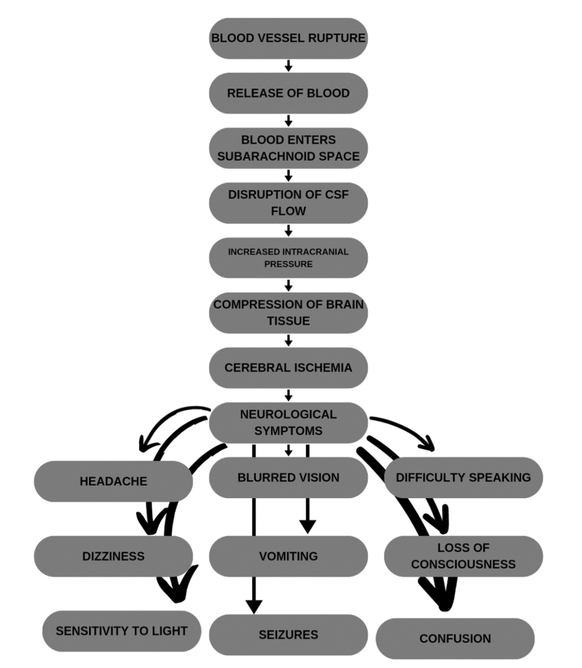
📢Welcome to read the paper "#Therapeutic small molecules in the development of #treatment for #subarachnoid hemorrhage" 👥By Siddharth Shah et al. 📖Enjoy reading: doi.org/10.36922/itps.…

United States 趋势
- 1. Chiefs 101K posts
- 2. Branch 29.6K posts
- 3. Mahomes 30.8K posts
- 4. #TNABoundForGlory 50.2K posts
- 5. #LoveCabin N/A
- 6. LaPorta 10K posts
- 7. Goff 13.4K posts
- 8. Bryce Miller 4,215 posts
- 9. Kelce 15.7K posts
- 10. #OnePride 6,294 posts
- 11. Dan Campbell 3,349 posts
- 12. #LaGranjaVIP 46.8K posts
- 13. #DETvsKC 4,818 posts
- 14. Butker 8,348 posts
- 15. Mariners 48K posts
- 16. Pacheco 4,879 posts
- 17. Gibbs 5,503 posts
- 18. Baker 53.8K posts
- 19. collinsworth 2,916 posts
- 20. Mike Santana 3,976 posts
Something went wrong.
Something went wrong.