Manuel
@Man_Alex2012
Success means going from failure to failure without losing your enthusiasm. Post-doc (loquito en español) at Walmsley's lab. Edinburgh.
You might like
Really excited to share our review in @NatRevImmunol, out today, on how oxygenation affects immune responses rdcu.be/dVzHA. A joint venture with @WalmsleyLab & @Man_Alex2012 Grateful for the editorial input from @Ybordon. @EdinUni_CIR
New review from @Anandamirch @Man_Alex2012 and @WalmsleyLab on how hypoxia shapes the immune system. @EdinUni_CIR @EdinUni_IRR nature.com/articles/s4157…
@BSI_UK committee elections are now live! Lots of excellent candidates who would like to help shape BSI policy for you. I'm running for ECR forum representative but many other candidates too. Read the statements and take your pick! immunology.org/news/bsi-commi…
Full protection from SARS-CoV-2 brain infection and damage in susceptible transgenic mice conferred by an MVA-CoV2-S vaccine candidate #COVID #COVID-19 New from researchers @ibis_sevilla and @CNB_CSIC nature.com/articles/s4159…
nature.com
Full protection from SARS-CoV-2 brain infection and damage in susceptible transgenic mice conferred...
Nature Neuroscience - MVA-CoV2-S vaccination confers full protection against SARS-CoV-2 neuroinvasion in humanized mice, preventing brain viral replication and the associated neuronal and vascular...
🔴 ÚLTIMA HORA | La identificación de una de las causas del párkinson abre la puerta a nuevos tratamientos. Científicos españoles descubren el mecanismo del cerebro que genera la progresión de la enfermedad bit.ly/3wehYmY
Otra universidad, la de Utretch, deja de emplear el factor de impacto en las evaluaciones para contrataciones y promociones. Se valorará el compromiso con la ciencia abierta. nature.com/articles/d4158… @amdelvaz
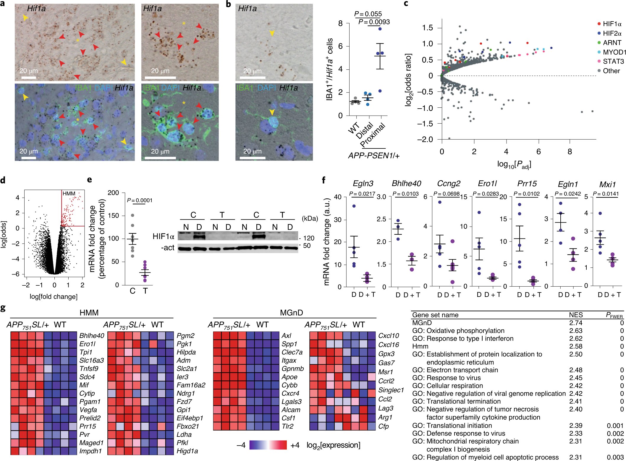
New work from our lab rdcu.be/clgEL. Really happy to see this coordinated effort published. Non-productive angiogenesis and Alzheimer's disease. Amazing work of Maribel Alvarez-Vergara and @alicielena. @ibis_sevilla @CSIC @CSICAndalExtrem @InvestigaUS @albpasbra
Los profesionales de la #ciencia estamos entre los trabajadores con mayor tasa de #temporalidad, una de las causas de la #precarización del sector. Hoy #1deMayo salimos a las calles otra vez 🪧 Necesitamos una #LeyDeLaCienciaConDerechos 🧵👇 eldiario.es/economia/si-es…
La asfixia que da alas al alzhéimer elpais.com/ciencia/2021-0… via @el_pais @ibis_sevilla @NatureAging
elpais.com
La asfixia que da alas al alzhéimer
Una investigación identifica cómo la falta de oxígeno en el cerebro reduce la capacidad de defensa de este órgano y acelera la progresión de la enfermedad
Check out our latest work on Alzheimer's disease microglia 🔬 nature.com/articles/s4358… Congrats to all the authors! #mitochondrialMetabolism #microglia #AlzheimersDisease @nieveslaur @Clrar @albpasbra @CarmenRomM @ibis_sevilla @CSIC @CSICAndalExtrem @InvestigaUS @ciberned
Un año de pandemia escuchando lo importante que es la investigación, pero ¿quién la hace y cómo? Trabajadoras/es en precario Su ley de ciencia perpetúa esta situación, por eso el 15A dile a @CienciaGob que no queremos una investigación sin derechos! #LeyDeLaCienciaConDerechos
El servicio de secuenciación @ngs_fisabio que es fundamental en la vigilancia de variantes del SARS2 está formado por 9 investigadores con contratos temporales. Lo mismo ocurre con un enorme número de investigadores sanitarios en los hospitales españoles
🔴 Nueve científicos sin contrato fijo analizan en España las muestras que controlan la expansión de variantes de la COVID cadenaser.com/programa/2021/… Informa @adelamolina en @HoyPorHoy con @AngelsBarcelo
Hoy he escuchado el programa de @carnecrudaradio Ciencia en España: a hombros de precarios y me ha recordado a la comparación de mi CV con el de un referente canadiense que formó parte de mi primer (y último) proyecto del Plan Nacional (2011). go.ivoox.com/rf/64214965 Yo aluciné.
We are pleased to announce that Neutrophil 2021 is happening online. See announcement ⬇️ #Neutrophil2021 "zoomed in" 31 May - 1 June 21, RT & follow for further announcements
Does anyone know of any occupational therapy research groups in the UK? Is there any fellowship for postdoctoral positions in this field for foreign people? thanks in advance for sharing
Las principales vacunas españolas contra el coronavirus, en manos de jubilados y científicos temporales De lectura recomendada @sanchezcastejon @FeijooGalicia lavozdegalicia.es/noticia/socied…
Lo que hay que hacer es crear posiciones intermedias en los laboratorios. No se puede seguir formando doctorandos (pq son más baratos) para que luego vayan al paro. Es un sistema que no funciona.
At the start of the pandemic it was unclear whether infection with the novel coronavirus (#SARSCoV2) would lead to protective immunity, how long immunity would last, whether vaccines could be made, and the implications of viral mutation. What have we since learnt? A thread 1/
Hey! Surmeier lab is looking for postdoc willing to work on Parkinson’s disease and mitocondrial dysfunction. Direct message if you are interested. Please RT. THANKS!
Our new paper is out 🎉 Neutrophils Fuel Effective Immune Responses through Gluconeogenesis an... sciencedirect.com/science/articl… Fantastic team effort 💪🏼@Pranver71907031 @simone_arienti @Man_Alex2012 @silkiesttie @Anandamirch @lilir123 @QMRIFlow @EdinUni_MeetCIR
United States Trends
- 1. Luka 60.5K posts
- 2. Clippers 17.6K posts
- 3. Lakers 46.9K posts
- 4. #DWTS 94.7K posts
- 5. Dunn 6,550 posts
- 6. #LakeShow 3,463 posts
- 7. Robert 135K posts
- 8. Kawhi 6,112 posts
- 9. Jaxson Hayes 2,371 posts
- 10. Reaves 11.5K posts
- 11. Ty Lue 1,541 posts
- 12. Collar 43.2K posts
- 13. Elaine 46.1K posts
- 14. Alix 15K posts
- 15. Jordan 116K posts
- 16. Zubac 2,278 posts
- 17. NORMANI 6,291 posts
- 18. Colorado State 2,409 posts
- 19. Godzilla 36.6K posts
- 20. Dylan 34.5K posts
Something went wrong.
Something went wrong.