PeterLyLab's profile picture. Genome Integrity Lab | Assistant Professor @CRI_UTSW @UTSWMedCenter. We study how chromosomes segregate, break, and rearrange.

@peterlylab.bsky.social

Peter Ly

@PeterLyLab

Genome Integrity Lab | Assistant Professor @CRI_UTSW @UTSWMedCenter. We study how chromosomes segregate, break, and rearrange. @peterlylab.bsky.social

Peter Ly reposted

Our new paper was just out. CRISPR screening with a CENP-C mutant reveals that KIF18A and CENP-E are coordinately involved in chromosome congression. Congrats, Jiahang Miao!! cell.com/cell-reports/f…


Peter Ly reposted

@CRI_UTSW continues pushing the boundaries of science and inspiring the scientific community worldwide! Check out two new publications from the DeBerardinis and @Zhu_Lab labs, published this week in @ScienceMagazine. @UTSWMedCenter @ScienceNews @UTSWScience


Peter Ly reposted

Where do cancers start? In the liver, not all cells are the same. The liver is divided into 3 “zones,” and each specializes in different metabolic tasks. We show in @Science that where a mutation occurs in a liver lobule can determine a cell’s fate. science.org/doi/10.1126/sc… (1/9)

Zhu_Lab's tweet image. Where do cancers start? In the liver, not all cells are the same. The liver is divided into 3 “zones,” and each specializes in different metabolic tasks. We show in @Science that where a mutation occurs in a liver lobule can determine a cell’s fate. science.org/doi/10.1126/sc… (1/9)

Peter Ly reposted

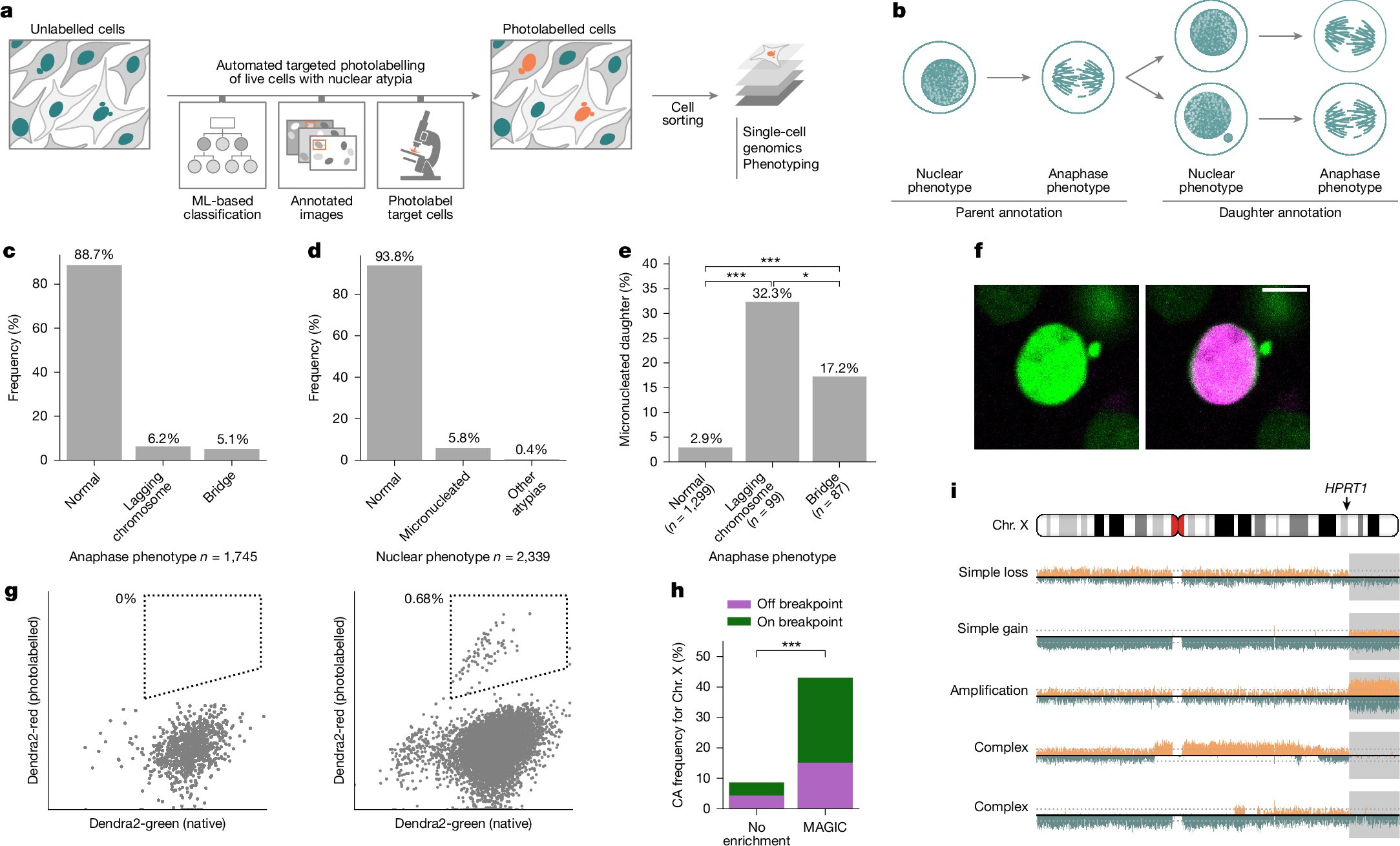
Nature research paper: Origins of chromosome instability unveiled by coupled imaging and genomics go.nature.com/4oExnHs


Peter Ly reposted

We thank @EviSoutoglou and Ruben van Boxtel for sharing their exciting data with the GIIN community yesterday! Our next webinar is on December 2nd, featuring @PeterLyLab and Alessandra Brambati. Do not miss it! Subscribe here to receive updates: docs.google.com/forms/d/e/1FAI…

GenomeIINetwork's tweet image. We thank @EviSoutoglou and Ruben van Boxtel for sharing their exciting data with the GIIN community yesterday!
Our next webinar is on December 2nd, featuring @PeterLyLab and Alessandra Brambati. Do not miss it!
Subscribe here to receive updates: docs.google.com/forms/d/e/1FAI…

6 years ago, Lizz took a leap of faith by moving across the country to join our new/empty lab as a research tech. She then became our 1st grad student, playing a big role in shaping our research directions and lab culture. Today she defended her PhD, and I couldn’t be more proud.

Defended! 🍾 Introducing Elizabeth Maurais, Ph.D. 🎉 Congrats on your successful #dissertationdefense. Dr. Maurais was joined by her mentor @PeterLyLab & other Ly Lab mates. Next stop: #postdoc!

CRI_UTSW's tweet image. Defended! 🍾 Introducing Elizabeth Maurais, Ph.D. 🎉 Congrats on your successful #dissertationdefense. Dr. Maurais was joined by her mentor @PeterLyLab & other Ly Lab mates. Next stop: #postdoc!


Peter Ly reposted

Imaging the time course of DNA damage response at a nonrepetitive endogenous locus: Cell Reports Methods cell.com/cell-reports-m…


Peter Ly reposted

Wonderful conference organized by @zz_zhaozhang @regenberg_lab @Fusion_Conf. Congrats to @stanleylim93 for the #1 best poster. And PI got awarded for his nosiness on other people’s research. Photo credits to @PeterLyLab

SihanSean's tweet image. Wonderful conference organized by @zz_zhaozhang @regenberg_lab @Fusion_Conf. Congrats to @stanleylim93 for the #1 best poster. And PI got awarded for his nosiness on other people’s research. Photo credits to @PeterLyLab
SihanSean's tweet image. Wonderful conference organized by @zz_zhaozhang @regenberg_lab @Fusion_Conf. Congrats to @stanleylim93 for the #1 best poster. And PI got awarded for his nosiness on other people’s research. Photo credits to @PeterLyLab
SihanSean's tweet image. Wonderful conference organized by @zz_zhaozhang @regenberg_lab @Fusion_Conf. Congrats to @stanleylim93 for the #1 best poster. And PI got awarded for his nosiness on other people’s research. Photo credits to @PeterLyLab
SihanSean's tweet image. Wonderful conference organized by @zz_zhaozhang @regenberg_lab @Fusion_Conf. Congrats to @stanleylim93 for the #1 best poster. And PI got awarded for his nosiness on other people’s research. Photo credits to @PeterLyLab

Peter Ly reposted

Our Spatial Genome Organisation 2025 attendees! Some fantastic presentations, discussions and collaborations have taken place over the past 2 days, with plenty more to come. Its been a pleasure working with Karim, Irene and Matthias on this meeting, looking forward to what the…

Fusion_Conf's tweet image. Our Spatial Genome Organisation 2025 attendees! Some fantastic presentations, discussions and collaborations have taken place over the past 2 days, with plenty more to come. Its been a pleasure working with Karim, Irene and Matthias on this meeting, looking forward to what the…

Peter Ly reposted

Want to know how homologous recombination defects are caused upon loss of BRCA2? Check out our recent efforts in uncovering this phenomenon just out in Science! science.org/doi/10.1126/sc…


Peter Ly reposted

And now… part two of our twin papers on how chromosomes find their place before division! Led by @KrunoVuk at @institutrb, out in @NatureComms! doi.org/10.1038/s41467… doi.org/10.1038/s41467… Missed the thread on the first paper? Catch up here: x.com/Toliclab/statu…

Two back-to-back stories on mitosis led by my incredible postdoc @KrunoVuk at @institutrb, in which we challenge the gliding model of CENP-E-driven chromosome congression! Today in @NatureComms doi.org/10.1038/s41467… doi.org/10.1038/s41467…



Peter Ly reposted

📢 Excited to share that our study has just been published in @NatureComms! We uncover how CRL-DCAF12 regulates the cellular levels of MCMBP, a chaperone essential for assembling nascent MCM2-7 complexes, to ensure accurate and error-free genome duplication.

HanaSedlackova1's tweet image. 📢 Excited to share that our study has just been published in @NatureComms! We uncover how CRL-DCAF12 regulates the cellular levels of MCMBP, a chaperone essential for assembling nascent MCM2-7 complexes, to ensure accurate and error-free genome duplication.

Peter Ly reposted

Please consider submitting an abstract for this exciting meeting early next year. Travel awards and short talks are available! To apply for a Scholar-in-Training Award, Please firstly submit your abstract, and then complete a Scholar-in-Training Award Application.

Submit an abstract by December 4 for the AACR Special Conference on Innovations in Kidney Cancer Research (March 13-16; Philadelphia), chaired by Eric Jonasch, M. Celeste Simon, Samra Turajlic, and Qing Zhang. Learn more: brnw.ch/21wWYHZ #AACRkidney26 @QingZhangLab

AACR's tweet image. Submit an abstract by December 4 for the AACR Special Conference on Innovations in Kidney Cancer Research (March 13-16; Philadelphia), chaired by Eric Jonasch, M. Celeste Simon, Samra Turajlic, and Qing Zhang. Learn more:
brnw.ch/21wWYHZ
#AACRkidney26 @QingZhangLab


Peter Ly reposted

We’re honored to welcome Dr. Agnel Sfeir, PaineWebber Chair in Cancer Genetics at MSKCC and UTSW alumna, as our keynote speaker at the 2025 Cancer Biology Research Symposium! #UTSW #CancerBiology #ResearchSymposium

UTSWCancerBio's tweet image. We’re honored to welcome Dr. Agnel Sfeir, PaineWebber Chair in Cancer Genetics at MSKCC and UTSW alumna, as our keynote speaker at the 2025 Cancer Biology Research Symposium!

#UTSW #CancerBiology #ResearchSymposium

Peter Ly reposted

Spotlight: Benamozig and @ShoshaniOfer @weizmanninstitute highlight work from the Gorbsky Lab (hubs.la/Q03PKFc50), which shows how chromosomal instability can rapidly cause #aneuploidy. hubs.la/Q03PKFF80 #StemCells

JCellBiol's tweet image. Spotlight: Benamozig and @ShoshaniOfer @weizmanninstitute highlight work from the Gorbsky Lab (hubs.la/Q03PKFc50), which shows how chromosomal instability can rapidly cause #aneuploidy. hubs.la/Q03PKFF80

#StemCells

Peter Ly reposted

Two back-to-back stories on mitosis led by my incredible postdoc @KrunoVuk at @institutrb, in which we challenge the gliding model of CENP-E-driven chromosome congression! Today in @NatureComms doi.org/10.1038/s41467… doi.org/10.1038/s41467…


Peter Ly reposted

Join us for the #CellDivision2026 meeting in Okinawa. Abstract Submission Deadline: Nov 3. oist.jp/conference/cel…

Meitinger's tweet image. Join us for the #CellDivision2026 meeting in Okinawa. Abstract Submission Deadline: Nov 3. oist.jp/conference/cel…

Peter Ly reposted

We are accepting applications for 2 tenure track faculty positions at UTSW in the Department of Cell Biology! Apply before October 31st!

📢The Department of Cell Biology is hiring! We have two tenure track faculty positions open. See below for more information and how to apply. 🧫🧪🔬 jobs.utsouthwestern.edu/job/22292356/a…



Peter Ly reposted

Thrilled to announce the launch of my lab @CRI_UTSW this January! We will explore how cells sense and respond to mechanical forces, focusing on membrane mechanics to reveal how tension and signaling work together to shape cell behavior.

We're growing! Our newest Investigator @Henry_de_belly will join the CRI Tissue #Regeneration Program in January 2026. Learn more about Henry ➡️ cri.utsw.edu/faculty/henry-… and 📌apply to research in his lab cri.utsw.edu/careers #relentlessdiscovery

CRI_UTSW's tweet image. We're growing! Our newest Investigator @Henry_de_belly will join the CRI Tissue #Regeneration Program in January 2026. Learn more about Henry ➡️ cri.utsw.edu/faculty/henry-… and 📌apply to research in his lab cri.utsw.edu/careers

#relentlessdiscovery


Loading...

Something went wrong.


Something went wrong.