
Xiaojun Ren Group at UNC Charlotte
@XR_Lab
My lab aims to understand the fundamental principles of genome regulation. We are particularly interested in LLPS and single molecules.
You might like
Happy to see this coming out at JCB!
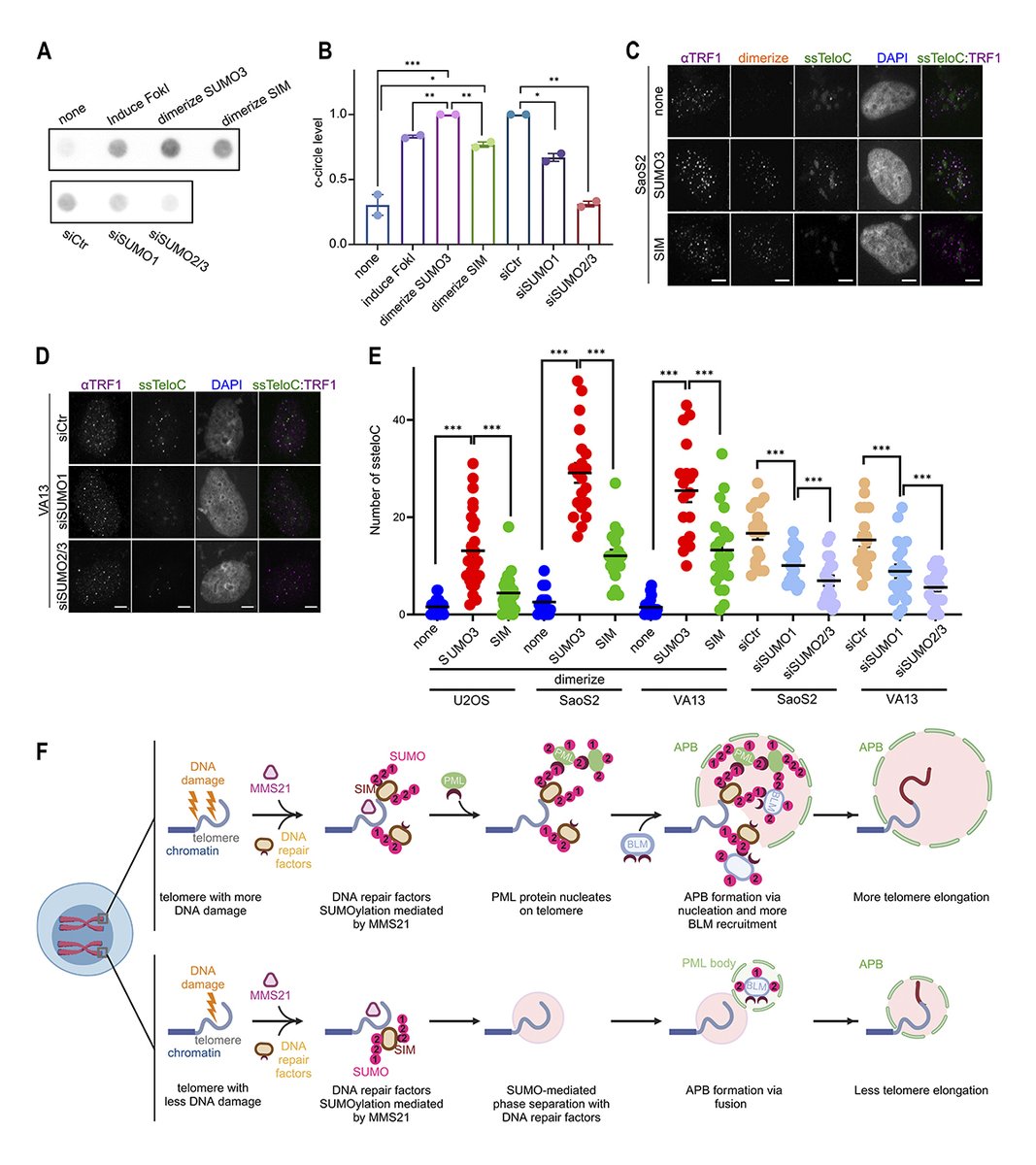
Rongwei Zhao et al. @lab_zhang @CarnegieMellon show that, in #cancer cells using the alternative lengthening of telomeres (ALT) pathway, #SUMO levels at #telomeres influence the formation of ALT-associated PML bodies. hubs.la/Q03GK3qh0

Excited to have this powerful single-molecule microscopy installed. Exciting discoveries will come soon……

We are pleased to announce the Inaugural 2025 Carolina Symposium on Genome Integrity and Chromatin Regulation on June 11, 2025 @unccharlotte Free registration, abstract for talk/poster: biology.charlotte.edu/announcing-the…

Cryo-EM reveals mechanisms of natural RNA multivalency | Science science.org/doi/10.1126/sc…
Imaging single endogenous RNA in live cells comes true!
Really excited to unveil sandbox.bio, an interactive playground for learning bioinformatics command-line tools like bedtools, bowtie2, and samtools (and more to come!) 🧑💻 🧬 Thanks to @aaronquinlan, @BenLangmead, and @mike_schatz for feedback and tutorial ideas.



My lab is looking for a postdoctoral fellow. Exciting opportunities for LLPS, single-molecule imaging, genomic approaches, and genetic engineering. Pls RT

Threonine-rich carboxyl-terminal extension drives aggregation of stalled polypeptides: Molecular Cell cell.com/molecular-cell…
cell.com
Threonine-rich carboxyl-terminal extension drives aggregation of stalled polypeptides
When ribosomes stall during translation of defective mRNAs, the resulting incomplete polypeptides form detergent-insoluble aggregates. Chang & Yoon et al. demonstrate that threonine residues drive...
As a new faculty member at UNC Charlotte, I am excited to present my first seminar here. @ShanYanLab Thanks for the picture!

Excited to share that our paper cell.com/molecular-cell… got the cover of the new issue of @MolecularCell. Extra cool that this is a photograph taken by the first author @Nancybrillet, a super-star research assistant and post-bacc who just started grad school @UTSWGradSchool

So cool to see @tgwgraham’s work featured in the @Nature Briefing today! Read more about our developments to detect single molecule protein-protein interactions in live cells here : nature.com/articles/d4158…
Registration for the 5th Annual Meeting on Advances in Nuclear Topology & 3D Chromatin Architecture in Cancer is NOW OPEN! Get ready to hear from an all-star lineup of speakers – you won't want to miss this. Register for free: bit.ly/chromatin-2024 #chromatin2024

🚀 My lab is recruiting technicians, PhD students, and postdocs! Join us to leverage single-molecule techniques, genomic approaches, and genetic engineering to explore the roles of LLPS in genome regulation. Exciting opportunities to contribute to cutting-edge research!
🚀 Thrilled to announce my lab has moved to UNC Charlotte, a vibrant and rapidly growing university! Huge thanks to my colleagues, collaborators, and friends for their support over the years. Excited for this new chapter and the great science ahead! 🌟🔬
Proud of grad student @megan_mitchem on her winning image "Guardian of the Cell" in the @ASBMB Molecular Motifs bioart competition! 🔥🔥🔥asbmb.org/asbmb-today/pe… #hsp70 #chaperone @unccharlotte @UNCCBiology
Please RT: We have Senior Scientist, Postdoctoral Researcher and PhD student positions available in our lab focusing on the role of Hsp70 PTMs in a variety of processes including cancer, aging and host-pathogen interactions. Please see: trumanlab.org/contact #hsp70 #chaperones
Demixing is a default process for biological condensates formed via phase separation: science.org/doi/10.1126/sc…
Congratulations Shankar Balasubramanian of @Cambridge_Uni, newly inducted NAS international member! #NAS161 #NASmember #chemistry #biochemistry

Happy to share that our work on how small set of motifs and rules explain most human promoters is published in @ScienceMagazine I am very grateful for the chance to be part of a team of amazing scientists: Donghong Cai, Chenlai Shi,@JianXuLab,@zhou_jian science.org/doi/10.1126/sc…
Online Now: A validation strategy to assess the role of phase separation as a determinant of macromolecular localization dlvr.it/T5QQqF

United States Trends
- 1. phil 52.5K posts
- 2. phan 64.9K posts
- 3. Columbus 205K posts
- 4. President Trump 1.22M posts
- 5. Middle East 308K posts
- 6. Yesavage 3,126 posts
- 7. Thanksgiving 59.5K posts
- 8. #LGRW 1,925 posts
- 9. Mike McCoy N/A
- 10. Cam Talbot N/A
- 11. Titans 37.8K posts
- 12. #IndigenousPeoplesDay 17.2K posts
- 13. Brian Callahan 12.6K posts
- 14. Macron 239K posts
- 15. HAZBINTOOZ 7,824 posts
- 16. John Oliver 8,313 posts
- 17. Cejudo 1,529 posts
- 18. Falcons 11.6K posts
- 19. Native Americans 18.2K posts
- 20. #UFC323 5,470 posts
Something went wrong.
Something went wrong.