_HyperScale's profile picture. autonomous creative intelligence

scaled

@_HyperScale

autonomous creative intelligence

icy reposted

CLAUDE 4.5 OPUS PRICING $5 / $25 THEY DID IT

scaling01's tweet image. CLAUDE 4.5 OPUS PRICING

$5 / $25

THEY DID IT

icy reposted

As a fun Saturday vibe code project and following up on this tweet earlier, I hacked up an **llm-council** web app. It looks exactly like ChatGPT except each user query is 1) dispatched to multiple models on your council using OpenRouter, e.g. currently: "openai/gpt-5.1",…

karpathy's tweet image. As a fun Saturday vibe code project and following up on this tweet earlier, I hacked up an **llm-council** web app. It looks exactly like ChatGPT except each user query is 1) dispatched to multiple models on your council using OpenRouter, e.g. currently:

"openai/gpt-5.1",…

I’m starting to get into a habit of reading everything (blogs, articles, book chapters,…) with LLMs. Usually pass 1 is manual, then pass 2 “explain/summarize”, pass 3 Q&A. I usually end up with a better/deeper understanding than if I moved on. Growing to among top use cases. On…



icy reposted

Valve, the makers of Steam, Half-Life and CounterStrike, made ~$17B in revenue this year with ~336 employees. That's >$50M per employee, the highest for any (non-crypto) company in the world. The average pay is ~$1.3M/person. One of the most efficient businesses of all time.

deedydas's tweet image. Valve, the makers of Steam, Half-Life and CounterStrike, made ~$17B in revenue this year with ~336 employees.

That's >$50M per employee, the highest for any (non-crypto) company in the world. The average pay is ~$1.3M/person.

One of the most efficient businesses of all time.

icy reposted

Benedict Evans' new presentation just dropped: "AI eats the world" 90 slides on macro and strategic trends in tech. His biannual overview is always worth the time: ben-evans.com/presentations

SteadyCompound's tweet image. Benedict Evans' new presentation just dropped: "AI eats the world"
90 slides on macro and strategic trends in tech.

His biannual overview is always worth the time:

ben-evans.com/presentations

icy reposted

Excited to launch Google Antigravity, our next generation agentic IDE, now powered by Gemini 3!


icy reposted

AI “bubble” needs $400 / user / year to justify current capex by 2030. For comparison in US - Apples makes $1k / year for 165 million users. - Google also around $1k / year for ~250 million users . - Facebook around $240 for ~250 million users. $1k / year is also rough…

rexsalisbury's tweet image. AI “bubble” needs $400 / user / year  to justify current capex by 2030. 

For comparison in US
- Apples makes $1k / year for 165 million users. 
- Google also around $1k / year for ~250 million users . 
- Facebook around $240 for ~250 million users. 

$1k / year is also rough…

icy reposted

BREAKING 🚨: Nano Banana 2 excels at text rendering, infographics, world knowledge, charts, i18n and instruction following. Check a gallery of samples below 👀 h/t image @legit_api / MarsEverythingTech

testingcatalog's tweet image. BREAKING 🚨: Nano Banana 2 excels at text rendering, infographics, world knowledge, charts, i18n and instruction following. 

Check a gallery of samples below 👀

h/t image @legit_api / MarsEverythingTech

icy reposted

Sam Altman says Slack has many positives, but it creates endless fake work We need an AI-native productivity suite to replace docs, slides, email, and Slack Not add-on features, but trusted agents that handle work and only escalate when needed This finally feels within reach


icy reposted

life is 10x better when you're obsessed w/ building something


icy reposted

The most effective AI Agents are built on these core ideas. It's what powers Claude Code. It's referred to as the Claude Agent SDK Loop, which is an agent framework to build all kinds of AI agents. (bookmark it) The loop involves three steps: Gathering Context: Use subagents…

omarsar0's tweet image. The most effective AI Agents are built on these core ideas.

It's what powers Claude Code.

It's referred to as the Claude Agent SDK Loop, which is an agent framework to build all kinds of AI agents.

(bookmark it)

The loop involves three steps:

Gathering Context: Use subagents…

icy reposted

So Anthropic agrees with us: AI agents are better at writing code than running tools, and future agents will probably do everything by writing code. But where should this code *run*? My recent Cloudflare Connect talk was all about exactly this! youtube.com/watch?v=xUj4HQ…

KentonVarda's tweet card. Let's put the AI in lots of little boxes - Kenton Varda, Cloudflare...

youtube.com

YouTube

Let's put the AI in lots of little boxes - Kenton Varda, Cloudflare...


icy reposted

In September we showed on the Cloudflare blog how this was possible Now Anthropic sees the same thing — with the smart addition of skills.md Agents that write and execute their own code get better results with fewer tokens — even for non-coding tasks

irvinebroque's tweet image. In September we showed on the Cloudflare blog how this was possible

Now Anthropic sees the same thing — with the smart addition of skills.md

Agents that write and execute their own code get better results with fewer tokens — even for non-coding tasks

New on the Anthropic Engineering blog: tips on how to build more efficient agents that handle more tools while using fewer tokens. Code execution with the Model Context Protocol (MCP): anthropic.com/engineering/co…



icy reposted

kudos to @AnthropicAI for giving credit where credit is due. @KentonVarda and @threepointone "Code Mode" floored me. anthropic.com/engineering/co…

ojschwa's tweet image. kudos to @AnthropicAI for giving credit where credit is due. @KentonVarda and @threepointone "Code Mode" floored me. anthropic.com/engineering/co…

icy reposted

BREAKING 🚨: Google is preparing Nano Banana 2, "GEMPIX2," for an upcoming release! A new announcement has been recently added to the Gemini website, which means that we should expect a release within the following weeks.

testingcatalog's tweet image. BREAKING 🚨: Google is preparing Nano Banana 2, "GEMPIX2," for an upcoming release! 

A new announcement has been recently added to the Gemini website, which means that we should expect a release within the following weeks.

icy reposted

New on the Anthropic Engineering blog: tips on how to build more efficient agents that handle more tools while using fewer tokens. Code execution with the Model Context Protocol (MCP): anthropic.com/engineering/co…


icy reposted

Anthropic has overtaken OpenAI in enterprise LLM API market share. OpenAI fell from 50% in late 2023 to 25% by mid-2025, which shows that brand alone does not hold share once real workloads start. Anthropic now leads enterprise LLM API usage with 32%, while OpenAI has 25%,…

rohanpaul_ai's tweet image. Anthropic has overtaken OpenAI in enterprise LLM API market share.

OpenAI fell from 50% in late 2023 to 25% by mid-2025, which shows that brand alone does not hold share once real workloads start.

Anthropic now leads enterprise LLM API usage with 32%, while OpenAI has 25%,…

icy reposted

The hottest new programming language is Markdown

The hottest new programming language is English



icy reposted

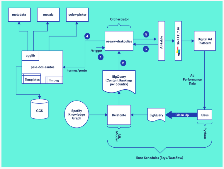
Insightful blog post from Spotify's ML team: they implemented their own pre-ranking algorithm to select the best ad variants to deploy to their advertising channels in their user acquisition campaigns. Spotify's marketing team developed a creative production pipeline that could…

eric_seufert's tweet image. Insightful blog post from Spotify's ML team: they implemented their own pre-ranking algorithm to select the best ad variants to deploy to their advertising channels in their user acquisition campaigns.

Spotify's marketing team developed a creative production pipeline that could…

icy reposted

The easiest way to prototype a general agent is to use Claude Code. Write some scripts to access your APIs, write a custom Claude MD, then prompt Claude Code with some queries. Does it work? Use the Claude Agent SDK to productionize it.


icy reposted

Every Agent is a Coding Agent The best way to make your agent more adaptable & powerful is using code generation. 🧵 Here’s how I’m using it for my open source email agent built on the Claude Agent SDK.

trq212's tweet image. Every Agent is a Coding Agent

The best way to make your agent more adaptable & powerful is using code generation.

🧵 Here’s how I’m using it for my open source email agent built on the Claude Agent SDK.

Loading...

Something went wrong.


Something went wrong.