Ana Angulo-Urarte
@aangulou
Junior Leader Fellow. Interested in vascular biology, PI3K, dev.biology, congenital diseases.
You might like
Our review "When, where and which PIK3CA mutations are pathogenic in congenital disorders" in @NatureCVR is out! Hope u enjoy and learn as much as @MarionaGraupera and I have done writting it. 🔗rdcu.be/cTg1j #PROS #PI3K
No me canso de ver este vídeo.
Structural variants in the 3D genome as drivers of disease. #StructuralVariants #3Dgenome #Genomics @NatureRevGenet nature.com/articles/s4157…
🌟 New hope for #PHTS patients! 🔬 @MarionaGraupera and Sandra Castillo finds at @CD_AACR that common anticancer drugs targeting PI3K downstream effectors reduce vascular malformations & pain in a novel PHTS mouse model Read the full story! 🔗 carrerasresearch.org/en/news/common…
A special day at the @BecarisFLC Awards Ceremony. Proud to be part of this amazing community. Excited for what’s ahead! #LaCaixaJuniorLeaderFellow
23/ 🎉 ¡Y esto ha sido todo! Esperamos que hayáis disfrutado tanto como nosotros de este día tan especial. 🤩 Muchas gracias a los #BecariosFundlaCaixa. Sin vuestro compromiso con el futuro, ¡nada de todo esto sería posible! 💙 bit.ly/43QLcva
Tremenda esta carta
We are looking for a postdoc for an ERC funded project at @AlbertPol10 Lab at @idibaps in Barcelona. Do you want to use 3D #epithelioids to study the role of lipid droplets against bacterial infections? Com and join us! clinicbarcelona.org/uploads/media/…
Happy to share Zeenat's paper in Angiogenesis on differences between arterial and venous cell sizes and the specific role of endoglin signaling in veins! Great job! link.springer.com/10.1007/s10456…
🔬👏 Enhorabuena a la investigadora #caixaresearch @MarionaGraupera (@CarrerasIJC). Con una @ERC_Research Synergy Grant estudiará el comportamiento de las células endoteliales para profundizar en las enfermedades relacionadas con los vasos sanguíneos. 👇 lavanguardia.com/ciencia/202412…
lavanguardia.com
“Cuanta más excelencia captas, más excelencia generas”
Mariona Graupera, investigadora Icrea en el Instituto de Investigación contra la Leucemia Josep Carreras, es coordinadora del proyecto internacional BEMOSAIC, que ha
'A panoramic view of cell population dynamics in mammalian aging' science.org/doi/10.1126/sc…
Looking forward to it !! :)
More than 1 year has passed since this first post below. Final and revised version of iFlpMosaics coming out very soon...all new genetic tools (plasmids, mice and cell lines) are available for shipment.
We know that Christmas can be an expensive time of year. At GoPI3Ks we are offering small monetary grants to help make your festive season easier. If you live with PROS or a family affected by PROS, please fill out our application form: docs.google.com/forms/d/e/1FAI… Deadline is: 7 Dec
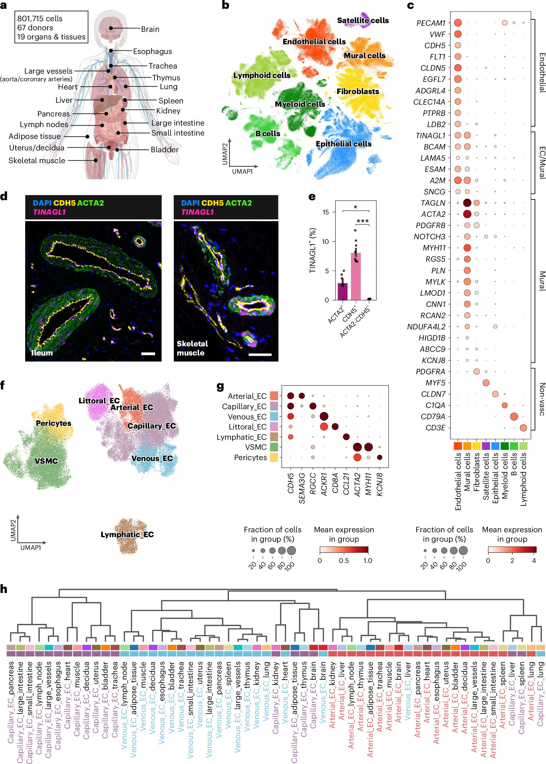
A vascular cell atlas integrating single-cell data of 19 organs and tissues from 62 donors identifies angiotypic and organotypic characteristics of endothelial and mural cells. @teichlab @NosedaMichela #CellAtlas #Organotypic #Angiogenesis nature.com/articles/s4159…
We are thrilled to share that our first paper from my new lab, Spateo (github.com/aristoteleo/sp…) for spatiotemporal modeling of molecular holograms, is now online in Cell: cell.com/cell/fulltext/…. Spateo is a comprehensive analytical framework for 3D whole-embryo spatiotemporal…
Cell–cell junctions in focus – imaging junctional architectures and dynamics at high resolution journals.biologists.com/jcs/article/13… What did advanced microscopists do to our point of view? #superresolution #volumeEM #optogenetics #biosensors with @vera_janssen1
Calling junior/early career scientists! 🧪 My lab is hiring a Research Assistant! If you're motivated to learn about metabolism and peroxisomes and ready to dive into exciting projects, contact us: jobrxiv.org/job/universida… #AcademicJob #PhDlife @CIBM_UGR @CanalUGR
Do not miss the opportunity to visit the #pipgeneratingART exhibition! Go to @westcamhub. Amazing artworks created by @csvpa artists inspired by the individual research projects of @PIPgen ESRs
#PIPgeneratingART If you want to relive the experience or will not be able to join us for our inauguration, worry not! You will be able to view all artworks in October in @westcamhub (Mon – Fri, 8.00 – 21.00; JJ Thomson Ave, Cambridge CB3 0US).
The 2⃣nd edition of the #EmergingLeaders in Biomedicine Symposium was a great success and becomes a must-attend event for senior postdocs and new group leaders. 🔗 carrerasresearch.org/en/news/the-em… It was celebrated at @VHIO and coorganized by @IBECBarcelona, @IBMB_CSIC, @CRGenomica,…
IBUB is pleased to be a part of the 2nd edition of the Emerging Leader's Conference taking place @VHIO today in Barcelona! sites.google.com/view/emergingl…. A big thanks to our sponsors @AstraZenecaES, @HaploXGlobal, @BDBiosciences, @miltenyibiotec, @ESTEVE_ESP, @BestoursCorp
The students of PIPgen (MSCA/ITN) have organized an art exhibition of their individual projects, conecting art with Science in collaboration with @csvpa. This is very cool! Come and visit if you are in Cambridge ❤️! @
And this is the result of the collaboration between @csvpa artists and @PIPgen_ITN ESRs! Thanks Sienna for this amazing reel. If you want to see the final artworks com an visit the exhibition at WESTHub. MOre info here: linktr.ee/pipgen
🚀 Happening now: the second edition of the Emerging Leaders in Biomedicie Symposium in full swing! Co-organizers: @CRGenomica @IRBBarcelona @IBMB_CSIC @UniBarcelona @IBECBarcelona @CarrerasIJC @UPFBarcelona and VHIO
United States Trends
- 1. #StrangerThings5 173K posts
- 2. Thanksgiving 640K posts
- 3. Reed Sheppard 4,096 posts
- 4. Afghan 260K posts
- 5. robin 74.9K posts
- 6. BYERS 35.1K posts
- 7. Podz 3,506 posts
- 8. holly 54.9K posts
- 9. National Guard 634K posts
- 10. Gonzaga 8,133 posts
- 11. Dustin 85.8K posts
- 12. #AEWDynamite 21.2K posts
- 13. Amen Thompson 1,517 posts
- 14. Michigan 77.4K posts
- 15. Erica 14.1K posts
- 16. Tini 8,341 posts
- 17. Rahmanullah Lakanwal 98.8K posts
- 18. hopper 13.5K posts
- 19. Jonathan 69.5K posts
- 20. Will Richard 2,097 posts
Something went wrong.
Something went wrong.